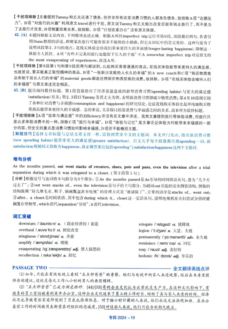
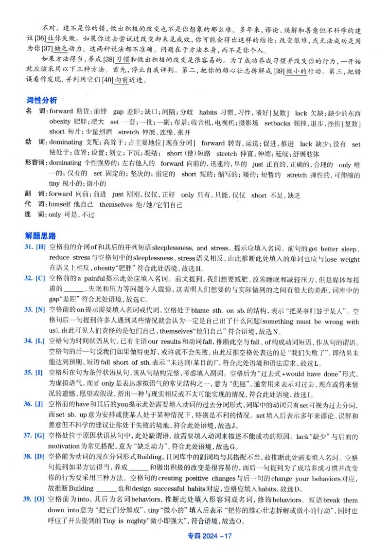
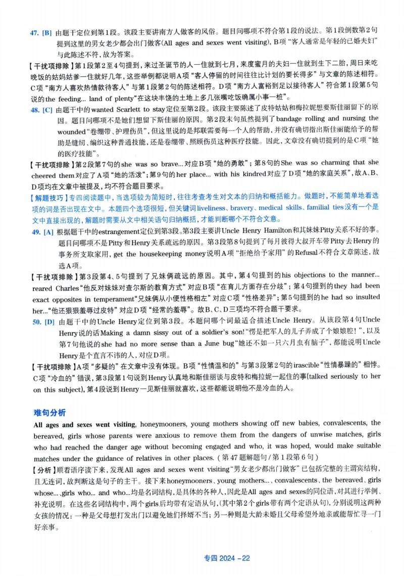
文档
办公文件
生活文档
学习资料
当前位置:
首页
>
文档
>2024年专四真题解析_2025专四专八真题及备考资料_2009-2024专四真题+备考资料_2024年专四真题+音频+解析
2024年专四真题解析_2025专四专八真题及备考资料_2009-2024专四真题+备考资料_2024年专四真题+音频+解析
2026-03-08 09:16:23
2026-02-12 20:52:44
文档预览
文档信息
文档格式
pdf
文档大小
12.491 MB
文档页数
15 页
上传时间
2026-02-12 20:52:44
下载文档
本文档来自网络内容,如有侵犯您的权益请联系我们删除,联系邮箱:wyl860211@qq.com。
上一篇
语文-2024届新高三开学摸底考试卷(全国卷通用)03(答案与评分标准)_2024届新高三开学摸底考试卷_语文-2024届新高三开学摸底考试卷_语文-2024届新高三开学摸底考试卷(全国卷通用)03
下一篇
2024年专四真题(可划线查词可检索)_2025专四专八真题及备考资料_2009-2024专四真题+备考资料_2024年专四真题+音频+解析
最新文档
专题12文化传承与文化创新(分层训练)(原卷版)_8.2025政治总复习_2023年新高考资料_二轮复习_高频考点解密2023年高考政治二轮复习课件+分层训练(新高考专用)289600536
黄金卷02(考试版)-赢在高考·黄金8卷备战2024年高考地理模拟卷(全国卷新教材)_9.2025地理总复习_2024年新高考资料_4.2024高考模拟预测试卷
黄金卷02(考试版)-赢在高考·黄金8卷备战2024年高考地理模拟卷(上海专用)_9.2025地理总复习_2024年新高考资料_4.2024高考模拟预测试卷
黄金卷02(新高考七省专用)(解析版)-赢在高考·黄金8卷备战2024年高考地理模拟卷(新高考七省专用)_9.2025地理总复习_2024年新高考资料_4.2024高考模拟预测试卷
2026《高考调研·高中数学·夯基础》答案__2026版高考《高考调研》基础夯实(数学)
黄金卷02(新高考七省专用)(参考答案)-赢在高考·黄金8卷备战2024年高考地理模拟卷(新高考七省专用)_9.2025地理总复习_2024年新高考资料_4.2024高考模拟预测试卷
2010年黑龙江省申论真题及参考答案_34省+国考真题_此文件夹为word版,不推荐使用_此word版为,不推荐使用_此word版为,不推荐使用_此word版为,不推荐使用
2010年918公务员联考《行测》(山西、河南、辽宁、福建、重庆、海南、青海、宁夏、内蒙古、陕西、西藏、甘肃)_34省+国考真题_此文件夹为word版,不推荐使用_题目_182
黄金卷02(参考答案)-赢在高考·黄金8卷备战2024年高考地理模拟卷(湖南专用)_9.2025地理总复习_2024年新高考资料_4.2024高考模拟预测试卷
专题12发展中国特色社会主义文化-2023年高考政治一轮复习小题多维练(原卷版)_8.2025政治总复习_赠品通用版(老高考)复习资料_一轮复习
热门文档
专题12发展中国特色社会主义文化-2021年高考政治真题与模拟题分类训练(学生版)_8.2025政治总复习_2023年新高考资料_一轮复习_2023年新高考大一轮复习讲义
黄金卷02(参考答案)-赢在高考·黄金8卷备战2024年高考地理模拟卷(广东专用)_9.2025地理总复习_2024年新高考资料_4.2024高考模拟预测试卷
专题12 长效热点探究 热点12 感动中国人物,年度精神史诗_8.2025政治总复习_赠品通用版(老高考)复习资料_二轮复习_2023年高考政治二轮复习讲义+课件(全国版)_学生版
专题12 长效热点探究 热点12 展现大国担当,贡献中国力量_8.2025政治总复习_2023年新高考资料_二轮复习_2023年高考政治二轮复习讲义+课件(新高考版)_学生版_大二轮专题复习讲义
黄金卷02(参考答案)-赢在高考·黄金8卷备战2024年高考地理模拟卷(天津专用)_9.2025地理总复习_2024年新高考资料_4.2024高考模拟预测试卷
黄金卷02(参考答案)-赢在高考·黄金8卷备战2024年高考地理模拟卷(北京专用)_9.2025地理总复习_2024年新高考资料_4.2024高考模拟预测试卷
黄金卷02(参考答案)-赢在高考·黄金8卷备战2024年高考地理模拟卷(全国卷老教材)_9.2025地理总复习_2024年新高考资料_4.2024高考模拟预测试卷
黄金卷02(参考答案)-赢在高考·黄金8卷备战2024年高考地理模拟卷(全国卷新教材)_9.2025地理总复习_2024年新高考资料_4.2024高考模拟预测试卷
天津市和平区2022-2023学年高三上学期英语期末考试_3.2025英语总复习_2023年新高考资料_3英语高考模拟题_新高考_天津市和平区2022-2023学年高三1月期末英语
天津市南开中学2022-2023学年高三上学期第三次月考英语试题_3.2025英语总复习_英语高考模拟题_新高考_2023年_2023届天津市南开中学高三上学期1月期末英语
随机文档
天津卷05-2024年高考英语一轮复习测试卷(解析版)_3.2025英语总复习_2024年新高考资料_1.2024一轮复习_2024年高考英语一轮复习测试卷_天津卷05-2024年高考英语一轮复习测试卷
天津卷05-2024年高考英语一轮复习测试卷(答题卡)_3.2025英语总复习_2024年新高考资料_1.2024一轮复习_2024年高考英语一轮复习测试卷_天津卷05-2024年高考英语一轮复习测试卷
天津卷05-2024年高考英语一轮复习测试卷(原卷版)_3.2025英语总复习_2024年新高考资料_1.2024一轮复习_2024年高考英语一轮复习测试卷_天津卷05-2024年高考英语一轮复习测试卷
天津卷04-2024年高考英语一轮复习测试卷(答题卡)_3.2025英语总复习_2024年新高考资料_1.2024一轮复习_2024年高考英语一轮复习测试卷_天津卷04-2024年高考英语一轮复习测试卷
专题12 训练3 国际组织与中国参与_8.2025政治总复习_2023年新高考资料_二轮复习_2023年高考政治二轮复习讲义+课件(新高考版)_2023年高考政治二轮复习讲义(新高考版)_学生版
专题12 训练2 经济全球化与对外开放_8.2025政治总复习_2023年新高考资料_二轮复习_2023年高考政治二轮复习讲义+课件(新高考版)_2023年高考政治二轮复习讲义(新高考版)_学生版
专题12 训练2 人生价值观_8.2025政治总复习_赠品通用版(老高考)复习资料_二轮复习_2023年高考政治二轮复习讲义+课件(全国版)_2023年高考政治二轮复习讲义(全国版)_学生版
专题12 训练1 社会历史观_8.2025政治总复习_赠品通用版(老高考)复习资料_二轮复习_2023年高考政治二轮复习讲义+课件(全国版)_2023年高考政治二轮复习讲义(全国版)_学生版
专题12 训练1 世界多极化与中国外交_8.2025政治总复习_2023年新高考资料_二轮复习_2023年高考政治二轮复习讲义+课件(新高考版)_2023年高考政治二轮复习讲义(新高考版)_学生版
专题12 主观题题型突破 生活与哲学中运用“××原理”(演绎)分析问题_8.2025政治总复习_赠品通用版(老高考)复习资料_二轮复习_2023年高考政治二轮复习讲义+课件(全国版)