壁纸
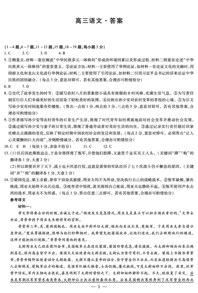
办公文件
生活文档
学习资料
当前位置:
首页
>
文档
>2024届湖南省衡阳市高三第二次联考语文答案_2024年3月_013月合集_2024届湖南省天一大联考衡阳市高三第二次联考(衡阳二模)
2024届湖南省衡阳市高三第二次联考语文答案_2024年3月_013月合集_2024届湖南省天一大联考衡阳市高三第二次联考(衡阳二模)
2026-02-14 01:11:54
2026-02-14 01:11:17
文档预览
文档信息
文档格式
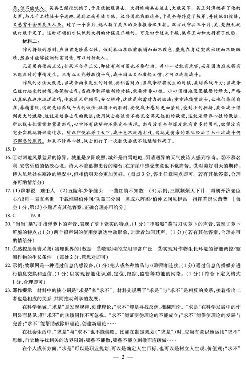
pdf
文档大小
2.348 MB
文档页数
3 页
上传时间
2026-02-14 01:11:17
下载文档
文档内容
{#{QQABTQCAogAAQpBAARhCEQHyCAKQkAGAAIoGgAAMMAAASQNABAA=}#}{#{QQABTQCAogAAQpBAARhCEQHyCAKQkAGAAIoGgAAMMAAASQNABAA=}#}{#{QQABTQCAogAAQpBAARhCEQHyCAKQkAGAAIoGgAAMMAAASQNABAA=}#}
提示
本文档需要支付0.99元
购买此文档
提示
为了保护文档版权,请下载文档后查看完整内容
下载文档
关闭
本文档来自网络内容,如有侵犯您的权益请联系我们删除,联系邮箱:wyl860211@qq.com。
上一篇
精品解析:2024年新课标Ⅰ卷英语真题(含听力)(解析版)_高考真题全网收集_英语_2024年新课标全国Ⅰ卷英语高考真题解析(参考版)
下一篇
星火专四完形·语法·词汇_2025专四专八真题及备考资料_2009-2024专四真题+备考资料_2024专四备考资料合辑(电子书)_24专四完形填空_24星火专四完形语法词汇
最新文档
黄金卷04-赢在高考·黄金8卷备战2024年高考英语模拟卷(新高考Ⅰ卷专用)(参考答案)_2024高考押题卷_92024赢在高考全系列_赢在高考·黄金8卷备战2024年高考英语模拟卷
程序员个人职业规划范文_E6-职业规划_94其他专业
黄金卷04-赢在高考·黄金8卷备战2024年高考英语模拟卷(新高考II卷专用)(试卷版)_2024高考押题卷_92024赢在高考全系列_赢在高考·黄金8卷备战2024年高考英语模拟卷
2024届衡水金卷高三4月大联考(老高考)语文试题(1)_2024年4月_024月合集_2024届衡水金卷高三4月大联考(老高考)
化学-摸底联考(S)_6月_240615九师联盟2023-2024学年高二下学期6月摸底联考_九师联盟2023-2024学年高二下学期6月摸底考试化学试题
黄金卷04-赢在高考·黄金8卷备战2024年高考英语模拟卷(新高考II卷专用)(解析版)_2024高考押题卷_92024赢在高考全系列_赢在高考·黄金8卷备战2024年高考英语模拟卷
秘书的职业生涯规划书_E6-职业规划_81文秘专业
2024届衡水金卷高三4月大联考(老高考)英语试题(1)_2024年4月_024月合集_2024届衡水金卷高三4月大联考(老高考)
前锋区高2026届第一次全真模拟考试+英语答案_2025年10月_251018四川省广安市前锋区高2026届第一次全真模拟考试(全科)
秘书的职业生涯规划书(1)_E6-职业规划_81文秘专业
热门文档
科学教育专业大学生职业生涯规划_E6-职业规划_34教师教育类专业
2024届衡水金卷高三4月大联考(老高考)理综试题(1)_2024年4月_024月合集_2024届衡水金卷高三4月大联考(老高考)
种子专业职业规划书_E6-职业规划_37农学专业
黄金卷04-赢在高考·黄金8卷备战2024年高考英语模拟卷(新高考II卷专用)(参考答案)_2024高考押题卷_92024赢在高考全系列_赢在高考·黄金8卷备战2024年高考英语模拟卷
黄金卷04-赢在高考·黄金8卷备战2024年高考英语模拟卷(北京专用)(解析版)_2024高考押题卷_92024赢在高考全系列_(通用版)2024《赢在高考·黄金预测卷》(九科全)各八套
福建体育职业技术学院新生新生职业生涯规划_E6-职业规划_52体育专业
内蒙古自治区金太阳大联考2024-2025学年高三上学期开学考试物理试题(1)_8月_2408242025届内蒙古金太阳联考高三上学期8月月考
2024届衡水金卷高三4月大联考(老高考)文综试题(1)_2024年4月_024月合集_2024届衡水金卷高三4月大联考(老高考)
内蒙古自治区金太阳大联考2024-2025学年高三上学期开学生物试题(1)_8月_2408242025届内蒙古金太阳联考高三上学期8月月考
社区党员自我鉴定范文_10000+PPT模板大礼包_1000套红色PPT模板_04党内学习_08-D建组织工作汇报PPT模板17套_党员自述
随机文档
黄金卷04-赢在高考·黄金8卷备战2024年高考英语模拟卷(北京专用)(考试版)_2024高考押题卷_92024赢在高考全系列_(通用版)2024《赢在高考·黄金预测卷》(九科全)各八套
内蒙古自治区部分学校大联考2024-2025学年高三上学期开学地理试题(1)_8月_2408242025届内蒙古金太阳联考高三上学期8月月考
社会体育学专业大学生职业生涯规划书范文_E6-职业规划_52体育专业
黄金卷04-赢在高考·黄金8卷备战2024年高考英语模拟卷(北京专用)(参考答案)_2024高考押题卷_92024赢在高考全系列_(通用版)2024《赢在高考·黄金预测卷》(九科全)各八套
2024届衡水金卷高三4月大联考(老高考)数学试题(1)_2024年4月_024月合集_2024届衡水金卷高三4月大联考(老高考)
2024届萍乡市化学第二次模拟考试答案_2024年4月_01按日期_16号_2024届江西省萍乡市高三下学期二模考试_江西省萍乡市2023-2024学年高三下学期二模考试化学试题
黄金卷04-赢在高考·黄金8卷备战2024年高考物理模拟卷(湖南专用)(解析版)_2024高考押题卷_92024赢在高考全系列_(通用版)2024《赢在高考·黄金预测卷》(九科全)各八套
社会体育专业大学生职业生涯规划书_E6-职业规划_52体育专业
2024届英语押题卷1-3答案_2024年5月_01按日期_13号_2024届青桐鸣大联考押题卷(一)_2024年青桐鸣大联考押题卷(一)-英语(含答案)
监理必背300句目标控制(交通)_监理工程师_2025监理工程师_2025年监理工程师SVIP_2025年监理交通控制SVIP_02-基础精讲✿高端面授✿深度强化