当前位置:首页>文档>2025重庆康德半期考试政治_2024-2025高三(6-6月题库)_2024年11月试卷_11102025届重庆高三11月半期考试(康德零诊)

2025重庆康德半期考试政治_2024-2025高三(6-6月题库)_2024年11月试卷_11102025届重庆高三11月半期考试(康德零诊)

  • 2026-03-29 03:02:38 2026-02-17 23:26:05

文档预览

2025重庆康德半期考试政治_2024-2025高三(6-6月题库)_2024年11月试卷_11102025届重庆高三11月半期考试(康德零诊)
2025重庆康德半期考试政治_2024-2025高三(6-6月题库)_2024年11月试卷_11102025届重庆高三11月半期考试(康德零诊)
2025重庆康德半期考试政治_2024-2025高三(6-6月题库)_2024年11月试卷_11102025届重庆高三11月半期考试(康德零诊)
2025重庆康德半期考试政治_2024-2025高三(6-6月题库)_2024年11月试卷_11102025届重庆高三11月半期考试(康德零诊)

文档信息

文档格式
pdf
文档大小
5.344 MB
文档页数
4 页
上传时间
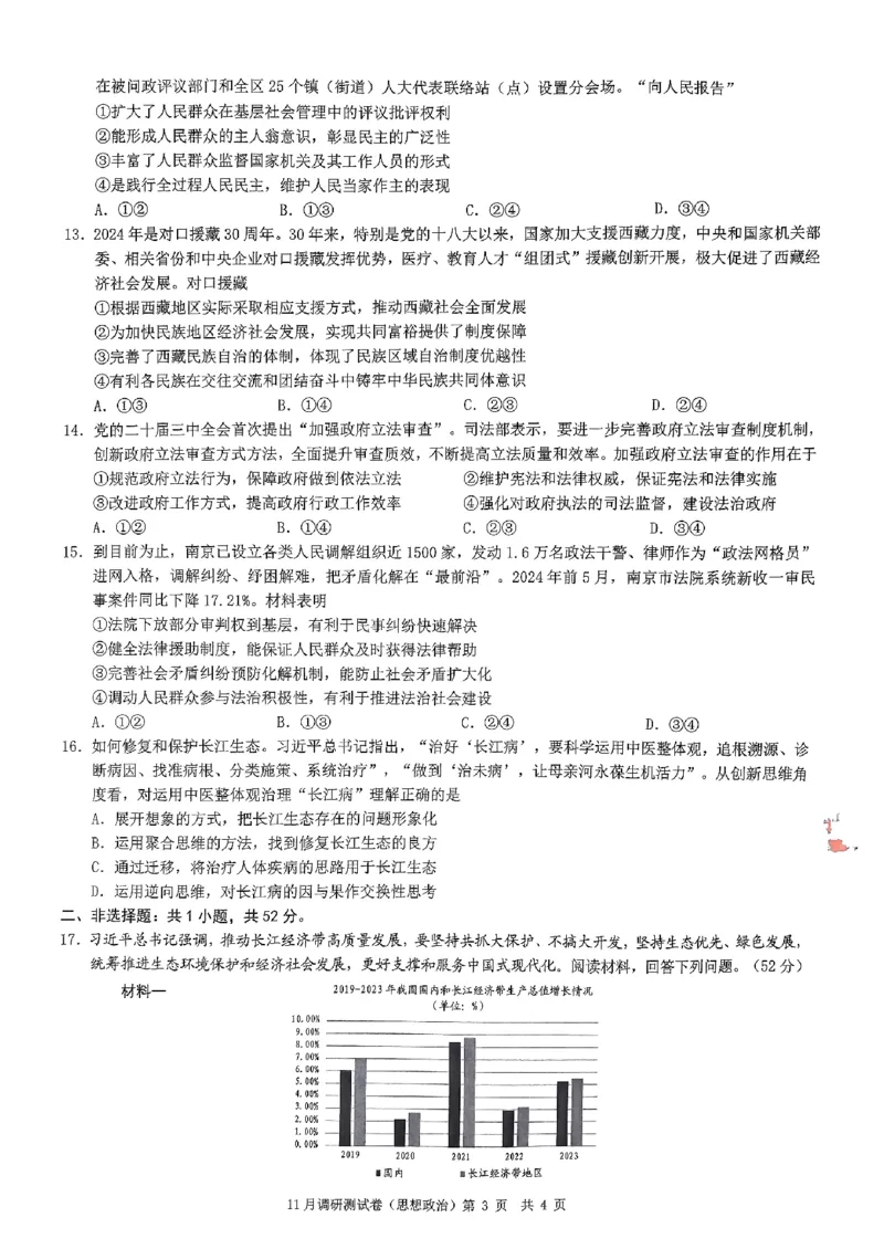
2026-02-17 23:26:05