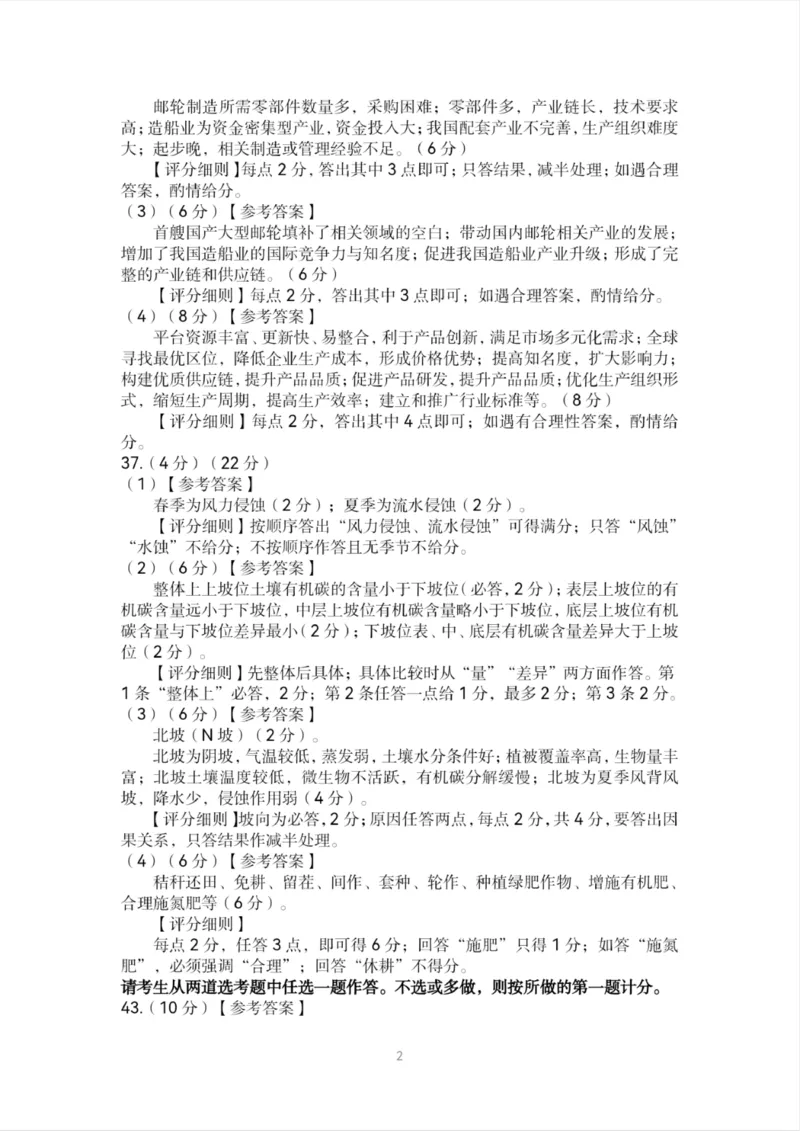
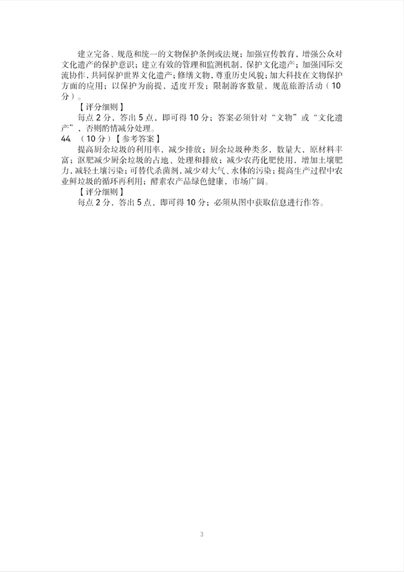
壁纸
办公文件
生活文档
学习资料
当前位置:
首页
>
文档
>赤峰市3.20地理评分细则_2024年3月_013月合集_2024届内蒙古赤峰市高三下学期3·20模拟考试_2024届内蒙古赤峰市高三下学期一模模拟考试文科综合试题
赤峰市3.20地理评分细则_2024年3月_013月合集_2024届内蒙古赤峰市高三下学期3·20模拟考试_2024届内蒙古赤峰市高三下学期一模模拟考试文科综合试题
2026-02-18 13:05:50
2026-02-18 13:05:50
文档预览
文档信息
文档格式
pdf
文档大小
1.128 MB
文档页数
3 页
上传时间
2026-02-18 13:05:50
下载文档
文档内容
{#{QQABJYwEggCgAABAAQhCQwGYCkGQkAECAIoGQEAIoAIASRFABCA=}#}{#{QQABJYwEggCgAABAAQhCQwGYCkGQkAECAIoGQEAIoAIASRFABCA=}#}{#{QQABJYwEggCgAABAAQhCQwGYCkGQkAECAIoGQEAIoAIASRFABCA=}#}
提示
本文档需要支付0.99元
购买此文档
提示
为了保护文档版权,请下载文档后查看完整内容
下载文档
关闭
本文档来自网络内容,如有侵犯您的权益请联系我们删除,联系邮箱:wyl860211@qq.com。
上一篇
化学答案_251203福建省泉州市永春第一中学2025-2026学年高二上学期11月期中_福建省永春第一中学2025-2026学年高二上学期11月期中化学试题(图片版,含答案)
下一篇
山东省德州市2024-2025学年高三上学期开学考试化学试题(含答案)_2024-2025高三(6-6月题库)_2024年09月试卷_0904山东省德州市2025届高三上学期开学考(优高联考)
最新文档
化学答案_251207黑龙江省、吉林省十校联考2025-2026学年高二上学期期中考试(全)_黑龙江省、吉林省十校联考2025-2026学年高二上学期期中考试化学PDF版含解析
2003年湖北高考文综真题及答案_历史高考真题试卷_旧1990-2007·高考历史真题_1990-2007·高考历史真题·PDF_2001-2007年各地文综历年真题_湖北
化学答案_251206四川省泸州市泸县普通高中共同体2025-2026学年高二上学期11月期中_四川省泸州市泸县普通高中共同体2025-2026学年高二上学期期中考试化学试题(图片版,含答案)
福建省莆田市一中2024届高三上学期期中考试化学(1)_2023年11月_01每日更新_29号_2024届福建省莆田市一中高三上学期期中考试
赤峰市320政治模拟考试答案(1)(1)_2024年3月_013月合集_2024届内蒙古赤峰市高三下学期3·20模拟考试_2024届内蒙古赤峰市高三下学期一模模拟考试文科综合试题
化学答案_251205四川省遂宁市射洪中学2025-2026学年高二上学期期中考试(全)_四川省遂宁市射洪中学2025-2026学年高二上学期期中考试化学Word版含答案
江苏省泰州市2024-2025学年高二上学期期末数学试题Word版无答案_2024-2025高二(7-7月题库)_2025年03月试卷_0314江苏省泰州市2024-2025学年高二上学期期末考试
山东省德州市2024-2025学年高三上学期开学考试化学试题(含答案)_2024-2025高三(6-6月题库)_2024年09月试卷_0904山东省德州市2025届高三上学期开学考(优高联考)
化学答案_251203福建省泉州市永春第一中学2025-2026学年高二上学期11月期中_福建省永春第一中学2025-2026学年高二上学期11月期中化学试题(图片版,含答案)
2003年海南高考理综真题及答案_生物高考真题试卷_旧1990-2007·高考生物真题_1990-2007·高考生物真题·PDF_海南
热门文档
1992年北京高考语文真题_zz20高中真题试卷_语文高考真题试卷_旧1990-2007·高考语文真题_PDF版1990-2007·高考语文真题_北京
化学答案_251202浙江省台金七校联盟2025-2026学年高二上学期11月期中联考_浙江省台金七校联盟2025-2026学年高二上学期11月期中联考化学试题含答案
福建省莆田市一中2023-2024学年高三上学期期中语文试题(1)_2023年11月_0211月合集_2024届福建省莆田市一中高三上学期期中考试_福建省莆田市一中2024届高三上学期期中考试语文
2003年海南高考理综真题及答案_生物高考真题试卷_旧1990-2007·高考生物真题_1990-2007·高考生物真题·PDF_2001-2007年各理综历年真题_海南
化学答案2025年“三新”协同教研共同体高二联考_251221江西省三新协同教研共同体2025—2026学年高二上学期12月联考(全)
赣州市2024年3月高三摸底考试物理试题_2024年3月_013月合集_2024届江西省赣州市高三下学期3月摸底考试(一模)_2024届江西省赣州市高三下学期3月摸底考试(一模)物理试题(含答案)
江苏省泰州市2024-2025学年高二上学期1月期末英语试题Word版无答案_2024-2025高二(7-7月题库)_2025年03月试卷_0314江苏省泰州市2024-2025学年高二上学期期末考试
1992年北京高考英语真题及答案_zz20高中真题试卷_英语高考真题试卷_旧1990-2007·高考英语真题_1990-2007·高考英语真题·word_北京
2003年海南高考理综真题及答案_化学高考真题试卷_旧1990-2007·高考化学真题_1990-2007·高考化学真题·word_2001-2007年各地理综历年真题_海南
贵阳第一中学2024届高考适应性月考(八)生物学_2024年5月_01按日期_28号_2024届贵州省贵阳一中高三下学期高考适应性月考卷(八)
随机文档
江苏省泰州市2024-2025学年高二上学期1月期末英语试题Word版含解析_2024-2025高二(7-7月题库)_2025年03月试卷_0314江苏省泰州市2024-2025学年高二上学期期末考试
化学答案-辽宁省名校联盟2025年高二12月份联合考试_251218辽宁省名校联盟2025年高二12月份联合考试_辽宁省名校联盟2025-2026学年高二上学期12月份联合考试化学试题(图片版,含答案)
1992年北京高考英语真题及答案_zz20高中真题试卷_英语高考真题试卷_旧1990-2007·高考英语真题_1990-2007·高考英语真题·PDF_北京
云学联盟10月高二语文试卷_2025年10月高二试卷_251013湖北省云学联盟2025-2026学年高二上学期10月月考_湖北省云学联盟2025-2026学年高二上学期10月月考语文试题(图片版,含答案)
山东省实验中学2025届高三第三次诊断考试数学试题_2024-2025高三(6-6月题库)_2024年12月试卷_1215山东省实验中学2025届高三第三次诊断考试
2003年海南高考理综真题及答案_化学高考真题试卷_旧1990-2007·高考化学真题_1990-2007·高考化学真题·PDF_海南
化学答案-浙江强基联盟2025年12月高二联考_251230浙江省强基联盟2025-2026学年高二上学期12月联考(全)
福建省福州市闽江口协作体2014届高三上学期11月期中考试语文(1)_2023年11月_01每日更新_17号_2024届福建省福州市闽江口协作体高三上学期11月期中考试
1992年北京高考物理真题及答案_zz20高中真题试卷_物理高考真题试卷_旧1990-2007·高考物理真题_1990-2007·高考物理真题·word_北京
贵阳第一中学2024届高考适应性月考卷(八)语文-答案_2024年5月_01按日期_28号_2024届贵州省贵阳一中高三下学期高考适应性月考卷(八)