壁纸
办公文件
生活文档
学习资料
当前位置:
首页
>
文档
>浙江省温州新力量联盟2024-2025学年高二下学期4月期中联考政治试卷(图片版,含答案)_2024-2025高二(7-7月题库)_2025年05月试卷
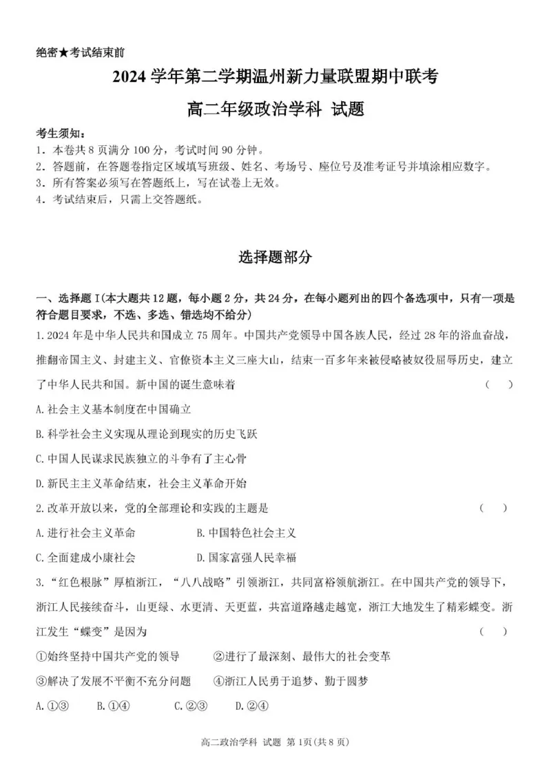
浙江省温州新力量联盟2024-2025学年高二下学期4月期中联考政治试卷(图片版,含答案)_2024-2025高二(7-7月题库)_2025年05月试卷
2026-02-18 19:52:55
2026-02-18 19:52:55
文档预览
文档信息
文档格式
pdf
文档大小
1.778 MB
文档页数
10 页
上传时间
2026-02-18 19:52:55
下载文档
本文档来自网络内容,如有侵犯您的权益请联系我们删除,联系邮箱:wyl860211@qq.com。
上一篇
WM_11.基本知识点九建设工程施工招标(二)_监理工程师_2025监理工程师_2025年监理工程师-各大机构_2025年监理-土建案例_机构1-HQ_01.精讲班-王.双赠_讲义
下一篇
1997年重庆高考英语真题及答案_zz20高中真题试卷_英语高考真题试卷_旧1990-2007·高考英语真题_1990-2007·高考英语真题·word_重庆
最新文档
浙江省温州新力量联盟2024-2025学年高二下学期4月期中联考日语试卷(图片版含答案,无音频有听力原文)_2024-2025高二(7-7月题库)_2025年05月试卷
WM_11.模块一-监理基本理论、法规、监理规范与合同管理类(十一).mp4_监理工程师_2025监理工程师_2025年监理工程师-各大机构_2025年监理-交通案例_01.精讲班-田.邵楠_讲义
江苏省如皋中学2024-2025学年高三上学期综合练习(一)数学Word版含解析_2024-2025高三(6-6月题库)_2024年10月试卷_1024江苏省如皋中学2024-2025学年高三上学期综合练习(一)
2006年青海高考文综真题及答案_历史高考真题试卷_旧1990-2007·高考历史真题_1990-2007·高考历史真题·word_2001-2007年各地文综历年真题_青海
1997年重庆高考英语真题及答案_zz20高中真题试卷_英语高考真题试卷_旧1990-2007·高考英语真题_1990-2007·高考英语真题·word_重庆
WM_11.基本知识点九建设工程施工招标(二)_监理工程师_2025监理工程师_2025年监理工程师-各大机构_2025年监理-土建案例_机构1-HQ_01.精讲班-王.双赠_讲义
WM_11.专业知识:第二章第五节路基排水与防护支挡工程_监理工程师_2025监理工程师_2025年监理工程师-各大机构_2025年监理-交通目标_01.精讲班-朱.娟婷_讲义
WM_11-第01讲 国际工程咨询和组织实施模式_监理工程师_2025监理工程师_2025年监理工程师-各大机构_2025年监理-概论_机构2-JG_01.精讲班-徐.云博_讲义
浙江省温州市环大罗山联盟2024-2025学年高二下学期期中考试语文PDF版含答案_2024-2025高二(7-7月题库)_2025年05月试卷_0519浙江省温州市环大罗山联盟2024-2025学年高二下学期期中考试
WM_11-第01讲 国际工程咨询与组织实施模式_监理工程师_2025监理工程师_2025年监理工程师-各大机构_2025年监理-概论_机构2-JG_03.考前串讲-徐.云博_讲义
热门文档
江苏省如皋中学2024-2025学年高三上学期综合练习(一)地理试题(含答案)_2024-2025高三(6-6月题库)_2024年10月试卷_1024江苏省如皋中学2024-2025学年高三上学期综合练习(一)
WM_11-第01讲 国际工程咨询与组织实施模式_监理工程师_2025监理工程师_2025年监理工程师-各大机构_2025年监理-概论_机构2-JG_02.习题班-徐.云博_讲义
WM_10.进度:第三章第三节网络计划时间参数的计算(四)_监理工程师_2025监理工程师_2025年监理工程师-各大机构_2025年监理-土建目标_机构1-HQ_01.HQ精讲班-李.娜_讲义
浙江省温州市环大罗山联盟2024-2025学年高二下学期期中考试英语PDF版含答案_2024-2025高二(7-7月题库)_2025年05月试卷_0519浙江省温州市环大罗山联盟2024-2025学年高二下学期期中考试
WM_10.质量:第五章第一节抽样检验方案_监理工程师_2025监理工程师_2025年监理工程师-各大机构_2025年监理-水利目标_01.精讲班-吕.桂军_讲义
江苏省如皋中学2024-2025学年高三上学期综合练习(一)历史Word版含解析_2024-2025高三(6-6月题库)_2024年10月试卷_1024江苏省如皋中学2024-2025学年高三上学期综合练习(一)
1997年重庆高考英语真题及答案_zz20高中真题试卷_英语高考真题试卷_旧1990-2007·高考英语真题_1990-2007·高考英语真题·PDF_重庆
WM_10.第四章水利工程建设项目质量控制(二)_监理工程师_2025监理工程师_2025年监理工程师-各大机构_2025年监理-水利案例_01.精讲班-吕.桂军_讲义
浙江省温州市环大罗山联盟2024-2025学年高二下学期期中考试生物PDF版含答案_2024-2025高二(7-7月题库)_2025年05月试卷_0519浙江省温州市环大罗山联盟2024-2025学年高二下学期期中考试
2006年青海高考文综真题及答案_历史高考真题试卷_旧1990-2007·高考历史真题_1990-2007·高考历史真题·PDF_青海
随机文档
WM_10.第十讲.mp4_监理工程师_2025监理工程师_2025年监理工程师-各大机构_2025年监理-交通案例_02.习题班-田.劭楠_讲义
WM_10.第二章第二节工程勘察设计招标主要工作内容(二)_监理工程师_2025监理工程师_2025年监理工程师-各大机构_2025年监理-合同_机构1-HQ_01.精讲班-沈.磊_讲义
浙江省温州市环大罗山联盟2024-2025学年高二下学期期中考试物理PDF版含答案_2024-2025高二(7-7月题库)_2025年05月试卷_0519浙江省温州市环大罗山联盟2024-2025学年高二下学期期中考试
江苏省如皋中学2024-2025学年高三上学期期初考试英语试题(含答案)_2024-2025高三(6-6月题库)_2024年09月试卷_09212025江苏省如皋中学高三上学期期初考试
WM_10.第三章第一节建设工程监理相关法律及行政法规(七)_监理工程师_2025监理工程师_2025年监理工程师-各大机构_2025年监理-概论_机构1-HQ_01.精讲班-王.竹梅_讲义
浙江省温州市环大罗山联盟2024-2025学年高二下学期期中考试数学PDF版含答案_2024-2025高二(7-7月题库)_2025年05月试卷_0519浙江省温州市环大罗山联盟2024-2025学年高二下学期期中考试
WM_10.第三章-第一节-工程监理相关法律及行政法规(三).mp4_监理工程师_2025监理工程师_2025年监理工程师-各大机构_2025年监理-概论_机构4-ZD_01.精讲班-王.竹梅_讲义
浙江省温州市环大罗山联盟2024-2025学年高二下学期期中考试政治PDF版含答案_2024-2025高二(7-7月题库)_2025年05月试卷_0519浙江省温州市环大罗山联盟2024-2025学年高二下学期期中考试
江苏省如皋中学2024-2025学年高三上学期期初考试物理试题(含答案)_2024-2025高三(6-6月题库)_2024年09月试卷_09212025江苏省如皋中学高三上学期期初考试
1997年重庆高考物理真题及答案_zz20高中真题试卷_物理高考真题试卷_旧1990-2007·高考物理真题_1990-2007·高考物理真题·word_重庆