当前位置:首页>文档>第1讲追及与相遇模型(原卷版)_4.2025物理总复习_2023年新高复习资料_专项复习_2023届高三物理高考复习101微专题模型精讲精练

第1讲追及与相遇模型(原卷版)_4.2025物理总复习_2023年新高复习资料_专项复习_2023届高三物理高考复习101微专题模型精讲精练

  • 2026-03-10 14:14:29 2026-03-10 14:14:29

文档预览

第1讲追及与相遇模型(原卷版)_4.2025物理总复习_2023年新高复习资料_专项复习_2023届高三物理高考复习101微专题模型精讲精练
第1讲追及与相遇模型(原卷版)_4.2025物理总复习_2023年新高复习资料_专项复习_2023届高三物理高考复习101微专题模型精讲精练
第1讲追及与相遇模型(原卷版)_4.2025物理总复习_2023年新高复习资料_专项复习_2023届高三物理高考复习101微专题模型精讲精练
第1讲追及与相遇模型(原卷版)_4.2025物理总复习_2023年新高复习资料_专项复习_2023届高三物理高考复习101微专题模型精讲精练
第1讲追及与相遇模型(原卷版)_4.2025物理总复习_2023年新高复习资料_专项复习_2023届高三物理高考复习101微专题模型精讲精练
第1讲追及与相遇模型(原卷版)_4.2025物理总复习_2023年新高复习资料_专项复习_2023届高三物理高考复习101微专题模型精讲精练
第1讲追及与相遇模型(原卷版)_4.2025物理总复习_2023年新高复习资料_专项复习_2023届高三物理高考复习101微专题模型精讲精练
第1讲追及与相遇模型(原卷版)_4.2025物理总复习_2023年新高复习资料_专项复习_2023届高三物理高考复习101微专题模型精讲精练
第1讲追及与相遇模型(原卷版)_4.2025物理总复习_2023年新高复习资料_专项复习_2023届高三物理高考复习101微专题模型精讲精练

文档信息

文档格式
docx
文档大小
0.381 MB
文档页数
9 页
上传时间
2026-03-10 14:14:29

文档内容

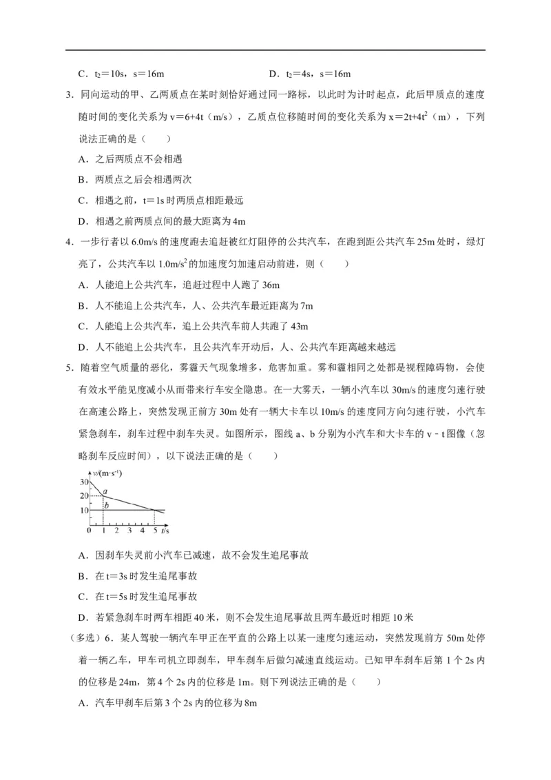
第 1 讲 追及与相遇模型 (多选)1.(2021•海南)甲、乙两人骑车沿同一平直公路运动,t=0时经过路边的同一路标,下 列位移—时间(x﹣t)图像和速度—时间(v﹣t)图像对应的运动中,甲、乙两人在t 时刻之前 0 能再次相遇的是( ) A. B. C. D. (多选)2.(2021•广东)赛龙舟是端午节的传统活动。下列v﹣t和s﹣t图像描述了五条相同的 龙舟从同一起点线同时出发、沿长直河道划向同一终点线的运动全过程,其中能反映龙舟甲与 其它龙舟在途中出现船头并齐的有( ) A. B. C. D. 3.(2019•全国)甲、乙两车在一条平直公路上同向行驶,t=0时甲车在乙车前方4m处,它们的 位置x随时间t变化的关系如图所示。已知乙车做初速度不为零的匀加速运动。下列说法正确的 是( )A.甲车的速度为6m/s B.乙车的加速度为2m/s2 C.t=0时乙车的速度为2m/s D.t=2s时甲、乙两车的速度相等 4.(2019•浙江)甲、乙两物体零时刻开始从同一地点向同一方向做直线运动,位移﹣时间图象如 图所示,则在0~t 时间内( ) 1 A.甲的速度总比乙大 B.甲、乙位移相同 C.甲经过的路程比乙小 D.甲、乙均做加速运动 一.知识总结 1.追及相遇问题中的一个条件和两个关系 (1)一个条件:即两者速度相等,往往是物体能追上、追不上或两者距离最大、最小的临界条 件,也是分析判断的切入点。 (2)两个关系:即时间关系和位移关系,这两个关系可通过画过程示意图得到。 2.追及相遇问题的两种典型情况 (1)速度小者追速度大者 类型 图像 说明 ①0~t时段,后面物体与前面物体间距离 匀加速 0 不断增大 追匀速 ② t=t时,两物体相距最远,为 x+ 0 0匀速追 Δx(x为两物体初始距离) 匀减速 0 ③t>t时,后面物体追及前面物体的过程 0 中,两物体间距离不断减小 匀加速追 ④能追上且只能相遇一次 匀减速 (2)速度大者追速度小者 类型 图像 说明 开始追时,两物体间距离为x,之后两物体 0 匀减速 间的距离在减小,当两物体速度相等时,即 追匀速 t=t时刻: 0 ①若Δx=x,则恰能追上,两物体只能相 0 匀速追 遇一次,这也是避免相撞的临界条件 匀加速 ②若Δxx,则相遇两次,设t时刻Δx= 匀减速追 0 1 1 x,两物体第一次相遇,则t时刻两物体第 匀加速 0 2 二次相遇(t-t=t-t) 2 0 0 1 3.追及相遇问题的解题思路及技巧 (1)解题思路 (2)解题技巧 ①紧抓“一图三式”,即:过程示意图,时间关系式、速度关系式和位移关系式。 ②审题应抓住题目中的关键字眼,充分挖掘题目中的隐含条件,如“刚好”“恰好”“最多” “至少”等,往往对应一个临界状态,满足相应的临界条件。 ③若被追的物体做匀减速直线运动,一定要注意追上前该物体是否已经停止运动,另外还要注 意最后对解进行讨论分析。 ④紧紧抓住速度相等这个临界点。 ⑤遇到此类选择题时,图像法往往是最便捷的解法。 二.例题精讲 例1. A、B两车沿同一直线向同一方向运动,A车的速度v =4m/s,B车的速度v =10m/s。当B A B 车运动至A车前方L=7m处时,B车刹车并以a=﹣2m/s2的加速度开始做匀减速直线运动。求: (1)从该时刻开始计时,A车追上B车需要的时间; (2)在A车追上B车之前,二者之间的最大距离。例2. 2022年北京冬奥会开幕式又一次让中国惊艳世界,其中“五环破冰”寓意打破隔阂,大家融 为一体,向世界展示了中国人的浪漫。设定“五环”均为半径 r=3m的圆环(厚度忽略不计), 上三环的下边缘与下两环圆心在同一水平面上。整个过程可简化为如图所示物理模型:初始时, “五环”位于同一竖直面内,恰藏于“冰”中置于水平地面上,“冰”上下表面均水平,其中 上三环上边缘与“冰”上表面齐平,下两环下边缘与“冰”下表面齐平。现使“五环”和 “冰”同时以大小相等的加速度a=0.30m/s2分别竖直向上、向下做匀加速直线运动,速度达到 某同一值后均匀速运动,各自快到达终点时分别以加速度 a=0.30m/s2做匀减速直线运动直至静 止,最终“五环”用时43s上升12.6m,悬挂在空中,“冰”上表面恰好与水平地面融为一体。 求: (1)“五环”运动过程中的速度最大值; (2)“五环破冰”(从开始运动到两者分离)所用时间。 例3.如图所示为车辆行驶过程中常见的变道超车情形。图中A、B两车相距L=20m时,B车正以 v =10m/s的速度匀速行驶,A车正以v =15m/s的速度借道超车,此时A司机发现前方不远处 B A 有一辆汽车C正好迎面驶来,其速度为v =8m/s,C车和B车之间相距d=54m,现在A车司机 C 有两个选择,一是放弃超车,驶回与B相同的车道,而后减速行驶;二是加速超车,在 B与C 相遇之前超过B车,不考虑变道过程的时间和速度的变化,且三辆车都可视为质点,则: (1)若无C车,求A超车所需时间; (2)若A车选择放弃超车,回到B车所在车道,则A至少应该以多大的加速度匀减速刹车,才 能避免与B车相撞; (3)若A车选择加速超车 ①求A车能够安全超车的加速度范围; ②若A车身长6m,不考虑变道过程的时间和速度变化,求A车能够安全超车的加速度范围。例4.某天大雾弥漫,能见度很低,甲、乙两辆汽车同向行驶在同一平直公路上,甲车在前,乙车 在后,甲车的速度v =15m/s,乙车的速度v =25m/s,当乙车行驶到距甲车s=60m时,驾驶员 1 2 发现了前方的甲车,设两车驾驶员的反应时间均为Δt=0.5s. (1)若乙车的驾驶员发现甲车后经反应时间 Δt后立即刹车做匀减速运动,加速度大小 a = 1 2m/s2,当乙车速度与甲车速度相同时(两车末相撞),求乙车在该过程发生的位移大小; (2)若乙车的驾驶员发现甲车后经反应时间Δt后,仅采取鸣笛警告措施,甲车驾驶员听到呜笛 后经反应时间Δt后立即做匀加速运动,为了防止相撞,求甲车加速运动的最小加速度的大小a 2 (声音的传播时间忽略不计). 三.举一反三,巩固练习 1.如图所示,图甲为质点a和b做直线运动的x﹣t图像,图乙为质点c和d做直线运动的v﹣t图 像,由图可知( ) A.t 到t 时间内,b和d两个质点的运动方向均发生了改变 1 2 B.t 到t 时间内,b和d两个质点的速度均一直减小 1 2 C.若t 时刻a、b两质点第一次相遇,则t 时刻a、b两质点第二次相遇 1 2 D.若t 时刻c、d两质点第一次相遇,则t 时刻c、d两质点第二次相遇 1 2 2.一辆值勤的警车停在公路边,当警员发现从他旁边以 v =8m/s的速度匀速行驶的货车有违章行 0 为时,决定前去追赶。经t =2.5s警车发动起来,以加速度a=2m/s2做匀加速直线运动,再经时 1 间t 追上货车,追上前两车的最大距离是s,则( ) 2 A.t =10s,s=36m B.t =4s,s=36m 2 2C.t =10s,s=16m D.t =4s,s=16m 2 2 3.同向运动的甲、乙两质点在某时刻恰好通过同一路标,以此时为计时起点,此后甲质点的速度 随时间的变化关系为v=6+4t(m/s),乙质点位移随时间的变化关系为x=2t+4t2(m),下列 说法正确的是( ) A.之后两质点不会相遇 B.两质点之后会相遇两次 C.相遇之前,t=1s时两质点相距最远 D.相遇之前两质点间的最大距离为4m 4.一步行者以6.0m/s的速度跑去追赶被红灯阻停的公共汽车,在跑到距公共汽车25m处时,绿灯 亮了,公共汽车以1.0m/s2的加速度匀加速启动前进,则( ) A.人能追上公共汽车,追赶过程中人跑了36m B.人不能追上公共汽车,人、公共汽车最近距离为7m C.人能追上公共汽车,追上公共汽车前人共跑了43m D.人不能追上公共汽车,且公共汽车开动后,人、公共汽车距离越来越远 5.随着空气质量的恶化,雾霾天气现象增多,危害加重。雾和霾相同之处都是视程障碍物,会使 有效水平能见度减小从而带来行车安全隐患。在一大雾天,一辆小汽车以30m/s的速度匀速行驶 在高速公路上,突然发现正前方30m处有一辆大卡车以10m/s的速度同方向匀速行驶,小汽车 紧急刹车,刹车过程中刹车失灵。如图所示,图线 a、b分别为小汽车和大卡车的v﹣t图像(忽 略刹车反应时间),以下说法正确的是( ) A.因刹车失灵前小汽车已减速,故不会发生追尾事故 B.在t=3s时发生追尾事故 C.在t=5s时发生追尾事故 D.若紧急刹车时两车相距40米,则不会发生追尾事故且两车最近时相距10米 (多选)6.某人驾驶一辆汽车甲正在平直的公路上以某一速度匀速运动,突然发现前方 50m处停 着一辆乙车,甲车司机立即刹车,甲车刹车后做匀减速直线运动。已知甲车刹车后第 1个2s内 的位移是24m,第4个2s内的位移是1m。则下列说法正确的是( ) A.汽车甲刹车后第3个2s内的位移为8m12 B.汽车甲刹车后做匀减速直线运动的加速度大小为 m/s2 23 C.汽车甲刹车后第4s末的速度大小为6m/s D.汽车甲可能与乙车相撞 (多选)7.在平直公路上,自行车与同方向行驶的一辆汽车在t=0时同时经过某一个路标,它们 1 的位移x(m)随时间t(s)变化的规律为:汽车为x=10t- t2,自行车为x=6t,则下列说法 4 正确的是( ) A.汽车作匀减速直线运动,自行车作匀加速直线运动 B.经过路标时自行车的速度小于汽车的速度 C.经过路标后到再次相遇前自行车与汽车之间的最大距离为24m D.当自行车与汽车再次相遇时,它们距路标96m 8.如图在一条平直的道路上有三个红绿灯 A、B、C,其中AB间距L =450m,BC间距L = 2 3 120m。三个灯都是绿灯持续10s,红灯持续20s,假设红绿灯切换不需要时间。有可视为质点的 甲、乙两个车行驶在路上依次经过A、B、C,两车加速时加速度大小均为a =2.5m/s2,减速时 1 加速度大小均为a =5m/s2。当乙车以v =10m/s走到A处时,甲车以同样速度v 走到距离A处 2 0 0 L =40m的地方,此时A显示绿灯还有3s,B显示红灯还剩1s,C显示红灯还有18s。当甲、乙 1 两车不能够匀速通过红绿灯时,就会匀减速运动至刚好停到红绿灯处;绿灯亮起,甲、乙两车 马上从静止做匀加速直线运动,加速到v 保持匀速直线。求: 0 (1)甲车从A前40m的地方运动到A所需要的时间; (2)甲、乙两车在AB之间的最大距离; (3)甲、乙两车通过A、B、C之后的最近距离。 9.驾车打盹极其危险。某轿车在平直公路上以大小v =30m/s的速度匀速行驶,轿车司机老王疲劳 1 驾驶开始打盹时,轿车与前方正以大小v =18m/s的速度匀速行驶的大货车间的距离L=100m。 2 若老王打盹的时间t =6s,醒来时发现险情紧急刹车,从老王醒来到轿车开始减速行驶所用的时 1 间t =1s,轿车减速行驶过程,视为匀减速运动,加速度的大小为6m/s2。请通过计算判断轿车 0是否会撞上货车。若会撞上,求出相撞的时间,若不会相撞,求出两车的最小距离。
基本 文件 流程 错误 SQL 调试
  1. 请求信息 : 2026-03-10 14:18:43 HTTP/1.1 GET : https://www.yeyulingfeng.com/wendang/373984.html
  2. 运行时间 : 0.082239s [ 吞吐率:12.16req/s ] 内存消耗:4,703.25kb 文件加载:144
  3. 缓存信息 : 0 reads,0 writes
  4. 会话信息 : SESSION_ID=77ca00788156f943b8f7c2def2e83106
  1. /yingpanguazai/ssd/ssd1/www/wwww.yeyulingfeng.com/public/index.php ( 0.79 KB )
  2. /yingpanguazai/ssd/ssd1/www/wwww.yeyulingfeng.com/vendor/autoload.php ( 0.17 KB )
  3. /yingpanguazai/ssd/ssd1/www/wwww.yeyulingfeng.com/vendor/composer/autoload_real.php ( 2.49 KB )
  4. /yingpanguazai/ssd/ssd1/www/wwww.yeyulingfeng.com/vendor/composer/platform_check.php ( 0.90 KB )
  5. /yingpanguazai/ssd/ssd1/www/wwww.yeyulingfeng.com/vendor/composer/ClassLoader.php ( 14.03 KB )
  6. /yingpanguazai/ssd/ssd1/www/wwww.yeyulingfeng.com/vendor/composer/autoload_static.php ( 6.05 KB )
  7. /yingpanguazai/ssd/ssd1/www/wwww.yeyulingfeng.com/vendor/topthink/think-helper/src/helper.php ( 8.34 KB )
  8. /yingpanguazai/ssd/ssd1/www/wwww.yeyulingfeng.com/vendor/topthink/think-validate/src/helper.php ( 2.19 KB )
  9. /yingpanguazai/ssd/ssd1/www/wwww.yeyulingfeng.com/vendor/ralouphie/getallheaders/src/getallheaders.php ( 1.60 KB )
  10. /yingpanguazai/ssd/ssd1/www/wwww.yeyulingfeng.com/vendor/topthink/think-orm/src/helper.php ( 1.47 KB )
  11. /yingpanguazai/ssd/ssd1/www/wwww.yeyulingfeng.com/vendor/topthink/think-orm/stubs/load_stubs.php ( 0.16 KB )
  12. /yingpanguazai/ssd/ssd1/www/wwww.yeyulingfeng.com/vendor/topthink/framework/src/think/Exception.php ( 1.69 KB )
  13. /yingpanguazai/ssd/ssd1/www/wwww.yeyulingfeng.com/vendor/topthink/think-container/src/Facade.php ( 2.71 KB )
  14. /yingpanguazai/ssd/ssd1/www/wwww.yeyulingfeng.com/vendor/symfony/deprecation-contracts/function.php ( 0.99 KB )
  15. /yingpanguazai/ssd/ssd1/www/wwww.yeyulingfeng.com/vendor/symfony/polyfill-mbstring/bootstrap.php ( 8.26 KB )
  16. /yingpanguazai/ssd/ssd1/www/wwww.yeyulingfeng.com/vendor/symfony/polyfill-mbstring/bootstrap80.php ( 9.78 KB )
  17. /yingpanguazai/ssd/ssd1/www/wwww.yeyulingfeng.com/vendor/symfony/var-dumper/Resources/functions/dump.php ( 1.49 KB )
  18. /yingpanguazai/ssd/ssd1/www/wwww.yeyulingfeng.com/vendor/topthink/think-dumper/src/helper.php ( 0.18 KB )
  19. /yingpanguazai/ssd/ssd1/www/wwww.yeyulingfeng.com/vendor/symfony/var-dumper/VarDumper.php ( 4.30 KB )
  20. /yingpanguazai/ssd/ssd1/www/wwww.yeyulingfeng.com/vendor/guzzlehttp/guzzle/src/functions_include.php ( 0.16 KB )
  21. /yingpanguazai/ssd/ssd1/www/wwww.yeyulingfeng.com/vendor/guzzlehttp/guzzle/src/functions.php ( 5.54 KB )
  22. /yingpanguazai/ssd/ssd1/www/wwww.yeyulingfeng.com/vendor/topthink/framework/src/think/App.php ( 15.30 KB )
  23. /yingpanguazai/ssd/ssd1/www/wwww.yeyulingfeng.com/vendor/topthink/think-container/src/Container.php ( 15.76 KB )
  24. /yingpanguazai/ssd/ssd1/www/wwww.yeyulingfeng.com/vendor/psr/container/src/ContainerInterface.php ( 1.02 KB )
  25. /yingpanguazai/ssd/ssd1/www/wwww.yeyulingfeng.com/app/provider.php ( 0.19 KB )
  26. /yingpanguazai/ssd/ssd1/www/wwww.yeyulingfeng.com/vendor/topthink/framework/src/think/Http.php ( 6.04 KB )
  27. /yingpanguazai/ssd/ssd1/www/wwww.yeyulingfeng.com/vendor/topthink/think-helper/src/helper/Str.php ( 7.29 KB )
  28. /yingpanguazai/ssd/ssd1/www/wwww.yeyulingfeng.com/vendor/topthink/framework/src/think/Env.php ( 4.68 KB )
  29. /yingpanguazai/ssd/ssd1/www/wwww.yeyulingfeng.com/app/common.php ( 0.03 KB )
  30. /yingpanguazai/ssd/ssd1/www/wwww.yeyulingfeng.com/vendor/topthink/framework/src/helper.php ( 18.78 KB )
  31. /yingpanguazai/ssd/ssd1/www/wwww.yeyulingfeng.com/vendor/topthink/framework/src/think/Config.php ( 5.54 KB )
  32. /yingpanguazai/ssd/ssd1/www/wwww.yeyulingfeng.com/config/alipay.php ( 3.59 KB )
  33. /yingpanguazai/ssd/ssd1/www/wwww.yeyulingfeng.com/vendor/topthink/framework/src/think/facade/Env.php ( 1.67 KB )
  34. /yingpanguazai/ssd/ssd1/www/wwww.yeyulingfeng.com/config/app.php ( 0.95 KB )
  35. /yingpanguazai/ssd/ssd1/www/wwww.yeyulingfeng.com/config/cache.php ( 0.78 KB )
  36. /yingpanguazai/ssd/ssd1/www/wwww.yeyulingfeng.com/config/console.php ( 0.23 KB )
  37. /yingpanguazai/ssd/ssd1/www/wwww.yeyulingfeng.com/config/cookie.php ( 0.56 KB )
  38. /yingpanguazai/ssd/ssd1/www/wwww.yeyulingfeng.com/config/database.php ( 2.48 KB )
  39. /yingpanguazai/ssd/ssd1/www/wwww.yeyulingfeng.com/config/filesystem.php ( 0.61 KB )
  40. /yingpanguazai/ssd/ssd1/www/wwww.yeyulingfeng.com/config/lang.php ( 0.91 KB )
  41. /yingpanguazai/ssd/ssd1/www/wwww.yeyulingfeng.com/config/log.php ( 1.35 KB )
  42. /yingpanguazai/ssd/ssd1/www/wwww.yeyulingfeng.com/config/middleware.php ( 0.19 KB )
  43. /yingpanguazai/ssd/ssd1/www/wwww.yeyulingfeng.com/config/route.php ( 1.89 KB )
  44. /yingpanguazai/ssd/ssd1/www/wwww.yeyulingfeng.com/config/session.php ( 0.57 KB )
  45. /yingpanguazai/ssd/ssd1/www/wwww.yeyulingfeng.com/config/trace.php ( 0.34 KB )
  46. /yingpanguazai/ssd/ssd1/www/wwww.yeyulingfeng.com/config/view.php ( 0.82 KB )
  47. /yingpanguazai/ssd/ssd1/www/wwww.yeyulingfeng.com/app/event.php ( 0.25 KB )
  48. /yingpanguazai/ssd/ssd1/www/wwww.yeyulingfeng.com/vendor/topthink/framework/src/think/Event.php ( 7.67 KB )
  49. /yingpanguazai/ssd/ssd1/www/wwww.yeyulingfeng.com/app/service.php ( 0.13 KB )
  50. /yingpanguazai/ssd/ssd1/www/wwww.yeyulingfeng.com/app/AppService.php ( 0.26 KB )
  51. /yingpanguazai/ssd/ssd1/www/wwww.yeyulingfeng.com/vendor/topthink/framework/src/think/Service.php ( 1.64 KB )
  52. /yingpanguazai/ssd/ssd1/www/wwww.yeyulingfeng.com/vendor/topthink/framework/src/think/Lang.php ( 7.35 KB )
  53. /yingpanguazai/ssd/ssd1/www/wwww.yeyulingfeng.com/vendor/topthink/framework/src/lang/zh-cn.php ( 13.70 KB )
  54. /yingpanguazai/ssd/ssd1/www/wwww.yeyulingfeng.com/vendor/topthink/framework/src/think/initializer/Error.php ( 3.31 KB )
  55. /yingpanguazai/ssd/ssd1/www/wwww.yeyulingfeng.com/vendor/topthink/framework/src/think/initializer/RegisterService.php ( 1.33 KB )
  56. /yingpanguazai/ssd/ssd1/www/wwww.yeyulingfeng.com/vendor/services.php ( 0.14 KB )
  57. /yingpanguazai/ssd/ssd1/www/wwww.yeyulingfeng.com/vendor/topthink/framework/src/think/service/PaginatorService.php ( 1.52 KB )
  58. /yingpanguazai/ssd/ssd1/www/wwww.yeyulingfeng.com/vendor/topthink/framework/src/think/service/ValidateService.php ( 0.99 KB )
  59. /yingpanguazai/ssd/ssd1/www/wwww.yeyulingfeng.com/vendor/topthink/framework/src/think/service/ModelService.php ( 2.04 KB )
  60. /yingpanguazai/ssd/ssd1/www/wwww.yeyulingfeng.com/vendor/topthink/think-trace/src/Service.php ( 0.77 KB )
  61. /yingpanguazai/ssd/ssd1/www/wwww.yeyulingfeng.com/vendor/topthink/framework/src/think/Middleware.php ( 6.72 KB )
  62. /yingpanguazai/ssd/ssd1/www/wwww.yeyulingfeng.com/vendor/topthink/framework/src/think/initializer/BootService.php ( 0.77 KB )
  63. /yingpanguazai/ssd/ssd1/www/wwww.yeyulingfeng.com/vendor/topthink/think-orm/src/Paginator.php ( 11.86 KB )
  64. /yingpanguazai/ssd/ssd1/www/wwww.yeyulingfeng.com/vendor/topthink/think-validate/src/Validate.php ( 63.20 KB )
  65. /yingpanguazai/ssd/ssd1/www/wwww.yeyulingfeng.com/vendor/topthink/think-orm/src/Model.php ( 23.55 KB )
  66. /yingpanguazai/ssd/ssd1/www/wwww.yeyulingfeng.com/vendor/topthink/think-orm/src/model/concern/Attribute.php ( 21.05 KB )
  67. /yingpanguazai/ssd/ssd1/www/wwww.yeyulingfeng.com/vendor/topthink/think-orm/src/model/concern/AutoWriteData.php ( 4.21 KB )
  68. /yingpanguazai/ssd/ssd1/www/wwww.yeyulingfeng.com/vendor/topthink/think-orm/src/model/concern/Conversion.php ( 6.44 KB )
  69. /yingpanguazai/ssd/ssd1/www/wwww.yeyulingfeng.com/vendor/topthink/think-orm/src/model/concern/DbConnect.php ( 5.16 KB )
  70. /yingpanguazai/ssd/ssd1/www/wwww.yeyulingfeng.com/vendor/topthink/think-orm/src/model/concern/ModelEvent.php ( 2.33 KB )
  71. /yingpanguazai/ssd/ssd1/www/wwww.yeyulingfeng.com/vendor/topthink/think-orm/src/model/concern/RelationShip.php ( 28.29 KB )
  72. /yingpanguazai/ssd/ssd1/www/wwww.yeyulingfeng.com/vendor/topthink/think-helper/src/contract/Arrayable.php ( 0.09 KB )
  73. /yingpanguazai/ssd/ssd1/www/wwww.yeyulingfeng.com/vendor/topthink/think-helper/src/contract/Jsonable.php ( 0.13 KB )
  74. /yingpanguazai/ssd/ssd1/www/wwww.yeyulingfeng.com/vendor/topthink/think-orm/src/model/contract/Modelable.php ( 0.09 KB )
  75. /yingpanguazai/ssd/ssd1/www/wwww.yeyulingfeng.com/vendor/topthink/framework/src/think/Db.php ( 2.88 KB )
  76. /yingpanguazai/ssd/ssd1/www/wwww.yeyulingfeng.com/vendor/topthink/think-orm/src/DbManager.php ( 8.52 KB )
  77. /yingpanguazai/ssd/ssd1/www/wwww.yeyulingfeng.com/vendor/topthink/framework/src/think/Log.php ( 6.28 KB )
  78. /yingpanguazai/ssd/ssd1/www/wwww.yeyulingfeng.com/vendor/topthink/framework/src/think/Manager.php ( 3.92 KB )
  79. /yingpanguazai/ssd/ssd1/www/wwww.yeyulingfeng.com/vendor/psr/log/src/LoggerTrait.php ( 2.69 KB )
  80. /yingpanguazai/ssd/ssd1/www/wwww.yeyulingfeng.com/vendor/psr/log/src/LoggerInterface.php ( 2.71 KB )
  81. /yingpanguazai/ssd/ssd1/www/wwww.yeyulingfeng.com/vendor/topthink/framework/src/think/Cache.php ( 4.92 KB )
  82. /yingpanguazai/ssd/ssd1/www/wwww.yeyulingfeng.com/vendor/psr/simple-cache/src/CacheInterface.php ( 4.71 KB )
  83. /yingpanguazai/ssd/ssd1/www/wwww.yeyulingfeng.com/vendor/topthink/think-helper/src/helper/Arr.php ( 16.63 KB )
  84. /yingpanguazai/ssd/ssd1/www/wwww.yeyulingfeng.com/vendor/topthink/framework/src/think/cache/driver/File.php ( 7.84 KB )
  85. /yingpanguazai/ssd/ssd1/www/wwww.yeyulingfeng.com/vendor/topthink/framework/src/think/cache/Driver.php ( 9.03 KB )
  86. /yingpanguazai/ssd/ssd1/www/wwww.yeyulingfeng.com/vendor/topthink/framework/src/think/contract/CacheHandlerInterface.php ( 1.99 KB )
  87. /yingpanguazai/ssd/ssd1/www/wwww.yeyulingfeng.com/app/Request.php ( 0.09 KB )
  88. /yingpanguazai/ssd/ssd1/www/wwww.yeyulingfeng.com/vendor/topthink/framework/src/think/Request.php ( 55.78 KB )
  89. /yingpanguazai/ssd/ssd1/www/wwww.yeyulingfeng.com/app/middleware.php ( 0.25 KB )
  90. /yingpanguazai/ssd/ssd1/www/wwww.yeyulingfeng.com/vendor/topthink/framework/src/think/Pipeline.php ( 2.61 KB )
  91. /yingpanguazai/ssd/ssd1/www/wwww.yeyulingfeng.com/vendor/topthink/think-trace/src/TraceDebug.php ( 3.40 KB )
  92. /yingpanguazai/ssd/ssd1/www/wwww.yeyulingfeng.com/vendor/topthink/framework/src/think/middleware/SessionInit.php ( 1.94 KB )
  93. /yingpanguazai/ssd/ssd1/www/wwww.yeyulingfeng.com/vendor/topthink/framework/src/think/Session.php ( 1.80 KB )
  94. /yingpanguazai/ssd/ssd1/www/wwww.yeyulingfeng.com/vendor/topthink/framework/src/think/session/driver/File.php ( 6.27 KB )
  95. /yingpanguazai/ssd/ssd1/www/wwww.yeyulingfeng.com/vendor/topthink/framework/src/think/contract/SessionHandlerInterface.php ( 0.87 KB )
  96. /yingpanguazai/ssd/ssd1/www/wwww.yeyulingfeng.com/vendor/topthink/framework/src/think/session/Store.php ( 7.12 KB )
  97. /yingpanguazai/ssd/ssd1/www/wwww.yeyulingfeng.com/vendor/topthink/framework/src/think/Route.php ( 23.73 KB )
  98. /yingpanguazai/ssd/ssd1/www/wwww.yeyulingfeng.com/vendor/topthink/framework/src/think/route/RuleName.php ( 5.75 KB )
  99. /yingpanguazai/ssd/ssd1/www/wwww.yeyulingfeng.com/vendor/topthink/framework/src/think/route/Domain.php ( 2.53 KB )
  100. /yingpanguazai/ssd/ssd1/www/wwww.yeyulingfeng.com/vendor/topthink/framework/src/think/route/RuleGroup.php ( 22.43 KB )
  101. /yingpanguazai/ssd/ssd1/www/wwww.yeyulingfeng.com/vendor/topthink/framework/src/think/route/Rule.php ( 26.95 KB )
  102. /yingpanguazai/ssd/ssd1/www/wwww.yeyulingfeng.com/vendor/topthink/framework/src/think/route/RuleItem.php ( 9.78 KB )
  103. /yingpanguazai/ssd/ssd1/www/wwww.yeyulingfeng.com/route/app.php ( 3.82 KB )
  104. /yingpanguazai/ssd/ssd1/www/wwww.yeyulingfeng.com/vendor/topthink/framework/src/think/facade/Route.php ( 4.70 KB )
  105. /yingpanguazai/ssd/ssd1/www/wwww.yeyulingfeng.com/vendor/topthink/framework/src/think/route/dispatch/Controller.php ( 4.74 KB )
  106. /yingpanguazai/ssd/ssd1/www/wwww.yeyulingfeng.com/vendor/topthink/framework/src/think/route/Dispatch.php ( 10.44 KB )
  107. /yingpanguazai/ssd/ssd1/www/wwww.yeyulingfeng.com/app/controller/Index.php ( 9.68 KB )
  108. /yingpanguazai/ssd/ssd1/www/wwww.yeyulingfeng.com/app/BaseController.php ( 2.05 KB )
  109. /yingpanguazai/ssd/ssd1/www/wwww.yeyulingfeng.com/vendor/topthink/think-orm/src/facade/Db.php ( 0.93 KB )
  110. /yingpanguazai/ssd/ssd1/www/wwww.yeyulingfeng.com/vendor/topthink/think-orm/src/db/connector/Mysql.php ( 5.44 KB )
  111. /yingpanguazai/ssd/ssd1/www/wwww.yeyulingfeng.com/vendor/topthink/think-orm/src/db/PDOConnection.php ( 52.47 KB )
  112. /yingpanguazai/ssd/ssd1/www/wwww.yeyulingfeng.com/vendor/topthink/think-orm/src/db/Connection.php ( 8.39 KB )
  113. /yingpanguazai/ssd/ssd1/www/wwww.yeyulingfeng.com/vendor/topthink/think-orm/src/db/ConnectionInterface.php ( 4.57 KB )
  114. /yingpanguazai/ssd/ssd1/www/wwww.yeyulingfeng.com/vendor/topthink/think-orm/src/db/builder/Mysql.php ( 16.58 KB )
  115. /yingpanguazai/ssd/ssd1/www/wwww.yeyulingfeng.com/vendor/topthink/think-orm/src/db/Builder.php ( 24.06 KB )
  116. /yingpanguazai/ssd/ssd1/www/wwww.yeyulingfeng.com/vendor/topthink/think-orm/src/db/BaseBuilder.php ( 27.50 KB )
  117. /yingpanguazai/ssd/ssd1/www/wwww.yeyulingfeng.com/vendor/topthink/think-orm/src/db/Query.php ( 15.71 KB )
  118. /yingpanguazai/ssd/ssd1/www/wwww.yeyulingfeng.com/vendor/topthink/think-orm/src/db/BaseQuery.php ( 45.13 KB )
  119. /yingpanguazai/ssd/ssd1/www/wwww.yeyulingfeng.com/vendor/topthink/think-orm/src/db/concern/TimeFieldQuery.php ( 7.43 KB )
  120. /yingpanguazai/ssd/ssd1/www/wwww.yeyulingfeng.com/vendor/topthink/think-orm/src/db/concern/AggregateQuery.php ( 3.26 KB )
  121. /yingpanguazai/ssd/ssd1/www/wwww.yeyulingfeng.com/vendor/topthink/think-orm/src/db/concern/ModelRelationQuery.php ( 20.07 KB )
  122. /yingpanguazai/ssd/ssd1/www/wwww.yeyulingfeng.com/vendor/topthink/think-orm/src/db/concern/ParamsBind.php ( 3.66 KB )
  123. /yingpanguazai/ssd/ssd1/www/wwww.yeyulingfeng.com/vendor/topthink/think-orm/src/db/concern/ResultOperation.php ( 7.01 KB )
  124. /yingpanguazai/ssd/ssd1/www/wwww.yeyulingfeng.com/vendor/topthink/think-orm/src/db/concern/WhereQuery.php ( 19.37 KB )
  125. /yingpanguazai/ssd/ssd1/www/wwww.yeyulingfeng.com/vendor/topthink/think-orm/src/db/concern/JoinAndViewQuery.php ( 7.11 KB )
  126. /yingpanguazai/ssd/ssd1/www/wwww.yeyulingfeng.com/vendor/topthink/think-orm/src/db/concern/TableFieldInfo.php ( 2.63 KB )
  127. /yingpanguazai/ssd/ssd1/www/wwww.yeyulingfeng.com/vendor/topthink/think-orm/src/db/concern/Transaction.php ( 2.77 KB )
  128. /yingpanguazai/ssd/ssd1/www/wwww.yeyulingfeng.com/vendor/topthink/framework/src/think/log/driver/File.php ( 5.96 KB )
  129. /yingpanguazai/ssd/ssd1/www/wwww.yeyulingfeng.com/vendor/topthink/framework/src/think/contract/LogHandlerInterface.php ( 0.86 KB )
  130. /yingpanguazai/ssd/ssd1/www/wwww.yeyulingfeng.com/vendor/topthink/framework/src/think/log/Channel.php ( 3.89 KB )
  131. /yingpanguazai/ssd/ssd1/www/wwww.yeyulingfeng.com/vendor/topthink/framework/src/think/event/LogRecord.php ( 1.02 KB )
  132. /yingpanguazai/ssd/ssd1/www/wwww.yeyulingfeng.com/vendor/topthink/think-helper/src/Collection.php ( 16.47 KB )
  133. /yingpanguazai/ssd/ssd1/www/wwww.yeyulingfeng.com/vendor/topthink/framework/src/think/facade/View.php ( 1.70 KB )
  134. /yingpanguazai/ssd/ssd1/www/wwww.yeyulingfeng.com/vendor/topthink/framework/src/think/View.php ( 4.39 KB )
  135. /yingpanguazai/ssd/ssd1/www/wwww.yeyulingfeng.com/vendor/topthink/framework/src/think/Response.php ( 8.81 KB )
  136. /yingpanguazai/ssd/ssd1/www/wwww.yeyulingfeng.com/vendor/topthink/framework/src/think/response/View.php ( 3.29 KB )
  137. /yingpanguazai/ssd/ssd1/www/wwww.yeyulingfeng.com/vendor/topthink/framework/src/think/Cookie.php ( 6.06 KB )
  138. /yingpanguazai/ssd/ssd1/www/wwww.yeyulingfeng.com/vendor/topthink/think-view/src/Think.php ( 8.38 KB )
  139. /yingpanguazai/ssd/ssd1/www/wwww.yeyulingfeng.com/vendor/topthink/framework/src/think/contract/TemplateHandlerInterface.php ( 1.60 KB )
  140. /yingpanguazai/ssd/ssd1/www/wwww.yeyulingfeng.com/vendor/topthink/think-template/src/Template.php ( 46.61 KB )
  141. /yingpanguazai/ssd/ssd1/www/wwww.yeyulingfeng.com/vendor/topthink/think-template/src/template/driver/File.php ( 2.41 KB )
  142. /yingpanguazai/ssd/ssd1/www/wwww.yeyulingfeng.com/vendor/topthink/think-template/src/template/contract/DriverInterface.php ( 0.86 KB )
  143. /yingpanguazai/ssd/ssd1/www/wwww.yeyulingfeng.com/runtime/temp/10a0c909b6afa23b5a52a2e2d58c3c0f.php ( 21.72 KB )
  144. /yingpanguazai/ssd/ssd1/www/wwww.yeyulingfeng.com/vendor/topthink/think-trace/src/Html.php ( 4.42 KB )
  1. CONNECT:[ UseTime:0.000470s ] mysql:host=127.0.0.1;port=3306;dbname=wenku;charset=utf8mb4
  2. SHOW FULL COLUMNS FROM `fenlei` [ RunTime:0.000832s ]
  3. SELECT * FROM `fenlei` WHERE `fid` = 0 [ RunTime:0.000326s ]
  4. SELECT * FROM `fenlei` WHERE `fid` = 63 [ RunTime:0.000276s ]
  5. SHOW FULL COLUMNS FROM `set` [ RunTime:0.000506s ]
  6. SELECT * FROM `set` [ RunTime:0.000201s ]
  7. SHOW FULL COLUMNS FROM `wendang` [ RunTime:0.000532s ]
  8. SELECT * FROM `wendang` WHERE `id` = 373984 LIMIT 1 [ RunTime:0.004645s ]
  9. UPDATE `wendang` SET `liulancishu` = 1 WHERE `id` = 373984 [ RunTime:0.002486s ]
  10. UPDATE `wendang` SET `lasttime` = 1773123523 WHERE `id` = 373984 [ RunTime:0.000467s ]
  11. SELECT * FROM `wendang` WHERE `id` < 373984 ORDER BY `id` DESC LIMIT 1 [ RunTime:0.000511s ]
  12. SELECT * FROM `wendang` WHERE `id` > 373984 ORDER BY `id` ASC LIMIT 1 [ RunTime:0.000352s ]
  13. SELECT * FROM `wendang` WHERE `id` <> 373984 ORDER BY `id` DESC LIMIT 10 [ RunTime:0.000867s ]
  14. SELECT * FROM `wendang` WHERE `id` <> 373984 ORDER BY `id` DESC LIMIT 10,10 [ RunTime:0.000699s ]
  15. SELECT * FROM `wendang` WHERE `id` <> 373984 ORDER BY `id` DESC LIMIT 20,10 [ RunTime:0.000687s ]
0.083944s