当前位置:首页>文档>专题07语言表达(全国通用)(原卷版)_02中考总复习(2026版更新中)_01-语文-中考总复习_2026年中考复习(更新中)_好题汇编三年(2023-2025)中考语文真题分类汇编(全国通用)(1)

专题07语言表达(全国通用)(原卷版)_02中考总复习(2026版更新中)_01-语文-中考总复习_2026年中考复习(更新中)_好题汇编三年(2023-2025)中考语文真题分类汇编(全国通用)(1)

  • 2026-04-06 03:07:07 2026-04-06 03:06:44

文档预览

专题07语言表达(全国通用)(原卷版)_02中考总复习(2026版更新中)_01-语文-中考总复习_2026年中考复习(更新中)_好题汇编三年(2023-2025)中考语文真题分类汇编(全国通用)(1)
专题07语言表达(全国通用)(原卷版)_02中考总复习(2026版更新中)_01-语文-中考总复习_2026年中考复习(更新中)_好题汇编三年(2023-2025)中考语文真题分类汇编(全国通用)(1)
专题07语言表达(全国通用)(原卷版)_02中考总复习(2026版更新中)_01-语文-中考总复习_2026年中考复习(更新中)_好题汇编三年(2023-2025)中考语文真题分类汇编(全国通用)(1)
专题07语言表达(全国通用)(原卷版)_02中考总复习(2026版更新中)_01-语文-中考总复习_2026年中考复习(更新中)_好题汇编三年(2023-2025)中考语文真题分类汇编(全国通用)(1)
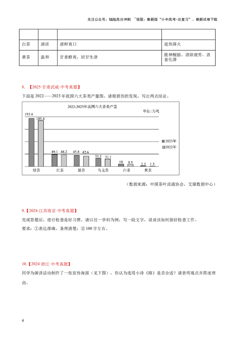
专题07语言表达(全国通用)(原卷版)_02中考总复习(2026版更新中)_01-语文-中考总复习_2026年中考复习(更新中)_好题汇编三年(2023-2025)中考语文真题分类汇编(全国通用)(1)
专题07语言表达(全国通用)(原卷版)_02中考总复习(2026版更新中)_01-语文-中考总复习_2026年中考复习(更新中)_好题汇编三年(2023-2025)中考语文真题分类汇编(全国通用)(1)
专题07语言表达(全国通用)(原卷版)_02中考总复习(2026版更新中)_01-语文-中考总复习_2026年中考复习(更新中)_好题汇编三年(2023-2025)中考语文真题分类汇编(全国通用)(1)
专题07语言表达(全国通用)(原卷版)_02中考总复习(2026版更新中)_01-语文-中考总复习_2026年中考复习(更新中)_好题汇编三年(2023-2025)中考语文真题分类汇编(全国通用)(1)
专题07语言表达(全国通用)(原卷版)_02中考总复习(2026版更新中)_01-语文-中考总复习_2026年中考复习(更新中)_好题汇编三年(2023-2025)中考语文真题分类汇编(全国通用)(1)
专题07语言表达(全国通用)(原卷版)_02中考总复习(2026版更新中)_01-语文-中考总复习_2026年中考复习(更新中)_好题汇编三年(2023-2025)中考语文真题分类汇编(全国通用)(1)
专题07语言表达(全国通用)(原卷版)_02中考总复习(2026版更新中)_01-语文-中考总复习_2026年中考复习(更新中)_好题汇编三年(2023-2025)中考语文真题分类汇编(全国通用)(1)
专题07语言表达(全国通用)(原卷版)_02中考总复习(2026版更新中)_01-语文-中考总复习_2026年中考复习(更新中)_好题汇编三年(2023-2025)中考语文真题分类汇编(全国通用)(1)
专题07语言表达(全国通用)(原卷版)_02中考总复习(2026版更新中)_01-语文-中考总复习_2026年中考复习(更新中)_好题汇编三年(2023-2025)中考语文真题分类汇编(全国通用)(1)
专题07语言表达(全国通用)(原卷版)_02中考总复习(2026版更新中)_01-语文-中考总复习_2026年中考复习(更新中)_好题汇编三年(2023-2025)中考语文真题分类汇编(全国通用)(1)
专题07语言表达(全国通用)(原卷版)_02中考总复习(2026版更新中)_01-语文-中考总复习_2026年中考复习(更新中)_好题汇编三年(2023-2025)中考语文真题分类汇编(全国通用)(1)
专题07语言表达(全国通用)(原卷版)_02中考总复习(2026版更新中)_01-语文-中考总复习_2026年中考复习(更新中)_好题汇编三年(2023-2025)中考语文真题分类汇编(全国通用)(1)
专题07语言表达(全国通用)(原卷版)_02中考总复习(2026版更新中)_01-语文-中考总复习_2026年中考复习(更新中)_好题汇编三年(2023-2025)中考语文真题分类汇编(全国通用)(1)

文档信息

文档格式
docx
文档大小
2.471 MB
文档页数
13 页
上传时间
2026-04-06 03:06:44

文档内容

关注公众号:陆陆高分冲刺 ~领取:最新版“小中高考-总复习”、最新试卷下载 专题 06 语言表达 1.【2025·河南·中考真题】 滔滔到郑州时,给你发来一则求助信息,请根据地图给出回复。注意路线合理、表述准确、语言得体,80 字左右。 小豫,你好!我来到郑州,经由提水泵站进入了贾鲁河,听到人们说着规划中的“郑州港”,讨论 着河南“通江达海”的新机遇。我也想去看看长江,然后顺道去东海,欣赏日出。你能告诉我怎么走吗? 2.【2025·湖南·中考真题】 小语同学提供了一张图片(见下图),请你根据图中的信息,围绕“湖湘文化与科技融合”写一段宣传文 字,至少运用一种修辞手法。 1关注公众号:陆陆高分冲刺 ~领取:最新版“小中高考-总复习”、最新试卷下载 3.【2025·江苏苏州·中考真题】 根据下面括号中的要求写两句话,表现投石喝水的乌鸦看到另一只乌鸦用吸管喝水时的心理。 (1)乌鸦想:“ ”(表现它因循守旧的心理) (2)乌鸦想:“ ”(表现它与时俱进的心理) 4.【2025·四川德阳·中考真题】 请你以“网络文艺”为主语,写三个句子来概括下面文字内容,每句不超过30字。 网络文艺经历了互联网——移动互联网——后移动互联网的迭代,是一种用数字化工具创作的文艺 形式,经历了以文字创作为主的萌芽期,创作与传播平台开始完善、用户数量增多并逐步走向商业化的探 索期,量质齐升、多媒体深度融合及跨平台合作的快速发展期,包括网络文学、网络剧、网络电影、微短 剧、网络纪录片、网络动画片、网络综艺等诸多子类。 5.【2025·江苏扬州·中考真题】 2关注公众号:陆陆高分冲刺 ~领取:最新版“小中高考-总复习”、最新试卷下载 塔克拉玛干沙漠“锁边”成功的消息传来,洋洋写了两段话打算发给校报“消息快递”栏目。你觉得哪一 段更合适?说明理由。 A.数十万治沙人耗费46年,历经1.6万多个与沙海搏斗的日夜,终于为总面积33.76万平方千米的 塔克拉玛干沙漠建成了3046千米的绿色阻沙防护带。 B.一条防护屏障沿着塔克拉玛干沙漠的边缘,蜿蜒勾勒出漂亮的绿色轮廓,仿佛给“死亡之海”系 上了一条“绿围脖”。 6.【2025·江苏扬州·中考真题】 有同学向卫星导航系统专家请教:“刘教授,北斗卫星导航系统的标识有什么含义吗?”刘教授:“这要 联系标识的组成要素和导航系统的功能、特点来思考。北斗卫星导航系统完全由中国自主研制,可在全球 范围内为用户提供高精度定位、导航等服务。你思考一下。”根据刘教授的提示,观察下图,解说北斗卫 星导航系统标识的要素和含义。 7.【2025·甘肃武威·中考真题】 小文爸爸犯困的时候总是喝黑茶,想要保持清醒。根据下表的信息,小文将如何对爸爸说? 我国六大茶类简介 类别 茶性 口感 功效 绿茶 较寒凉 清香 较易兴奋神经 红茶 温和 花果香味,香气高扬持久,香醇无涩 兴奋神经效能较低 黑茶 温和 香气醇和,滋味醇厚回甘 顺肠胃,助消化,降三高 乌龙茶 温凉 兼具绿茶和红茶的味道,从清新花香到熟果香都有 提神醒脑 3关注公众号:陆陆高分冲刺 ~领取:最新版“小中高考-总复习”、最新试卷下载 白茶 清凉 清鲜爽口 退热降火 提神醒脑。消除疲劳,消 黄茶 温和 甘香醇爽,回甘生津 食化滞 8.【2025·甘肃武威·中考真题】 下面是2022——2023年我国六大茶类产量图,请根据你的发现,写出两点结论。 (数据来源:中国茶叶流通协会,艾媒数据中心) 9.【2024·江苏南京·中考真题】 完成答题后,进行检查是好习惯。请以任一学科为例,写一段文字,说说该如何做好检查工作。 要求:①表达准确,条理清楚:②100字左右。 10.【2024·浙江·中考真题】 同学为演讲活动制作了一张宣传海报(见下图),你认为选用小诗《路》是否合适?请表明观点并简述理 由。 4关注公众号:陆陆高分冲刺 ~领取:最新版“小中高考-总复习”、最新试卷下载 11.【2024·山东泰安·中考真题】 阅读下面的文字,按要求完成后面的题目。 小麦是一种能让人类为之疯狂的农作物。小麦虽小,粒粒皆是人间烟火。它似乎拥有强大的“魔 法”,统治了世界的餐桌,从奶油意大利面到兰州牛肉拉面,从法式面包到北方馒头,从墨西哥卷饼到山 东煎饼,更不必说饼干、泡芙、包子、烧饼……世间几乎所有你能想到的面食,都有小麦的化身。它主导 着人们的饮食结构,跻身全球三大粮食作物榜单。 由最初一棵无人识的野草变成今天不可替代的农作物,小麦的传奇身世背后,是人类书写的一部长 达5000年的小麦驯化和育种历史。我们今天见到的普通小麦,已然不是最初的样子。研究发现,小麦进化 经历了三个过程,如下图所示。 请根据图示,用文字表述小麦进化的三种形态。 12.【2024·山东威海·中考真题】 请用一句话概括新闻内容。【20字以内) 新华社上海5月8日电5月8日下午3时许,我国第三艘航空母舰福建舰完成为期8天的首次航行试 验任务,顺利返回上海江南造船厂码头。 试航期间,福建舰完成了动力、电力等系统设备一系列测试,达到了预期效果。下一步,福建舰将 按既定计划开展后续试验工作。 5关注公众号:陆陆高分冲刺 ~领取:最新版“小中高考-总复习”、最新试卷下载 13.【2024·四川内江·中考真题】 阅读下面文段,回答问题。 内江古称汉安,已有两千多年的历史,因盛产蔗糖而得名“甜城”。孔子之师苌弘、天子门生赵逵、 国画大师张大千、新闻巨子范长江等都是她孕育的优秀儿女。如今的内江,是成渝经济区的中心城市,也 是川南经济区“一带一轴一区”重要交汇点。内江正以蓬勃的姿态迎接未来。 2023年6月,内江市人民政府正式公布了内江城市形象LOGO——内江印。请结合以上文段内容和以下图 片,简要阐述“内江印”的构成要素。 14.【2024·青海·中考真题】 下图是班级为“黄河文化长廊”中黄河流域宗日文化彩陶图片展准备的海报,请选择你喜欢的一幅并说明 理由。 我喜欢: 理由是: 6关注公众号:陆陆高分冲刺 ~领取:最新版“小中高考-总复习”、最新试卷下载 15.【2024·湖南长沙·中考真题】 义卖展台前,某同学询问:“不倒翁为什么不倒呢?”请你根据物理课代表提供的下列知识,用简洁的语 言予以解答。(不超过50字) 相关物理知识 不倒翁的特点 不倒翁成椭圆体,往往绘有可爱的图案,它一般用较 由于地球的吸引而使物体受到的力叫做重力,重 轻的材料制成,底部大而圆滑,且放有较重的铁块, 力作用在某一个点上,这个点叫做物体的重心。 上轻下重,从而使得不倒翁的重心始终保持在底部中 物体重心越低,它的稳定性越高,越不容易倒。 央。 16.【2024·内蒙古包头·中考真题】 下图是《一个环保袋,就是一片绿》公益广告。请看广告图按要求续写宣传文稿。 文稿开头: 一个塑料袋埋在地下需要大约200年才能腐烂 要求: (1)请以给定开头进行续写,有对图片的解说,能融入感受和思考,并提出具体措施。 (2)不需要拟题,不少于150字。文中不得出现真实的人名、校名、地名等。 7关注公众号:陆陆高分冲刺 ~领取:最新版“小中高考-总复习”、最新试卷下载 【2024·广东·中考真题】 阅读下面的文字,完成下面小题。 在劳动周主题活动中,学校拟邀请大国工匠做报告。作为学校记者团成员,你获得了采访大国工匠 的机会。请结合以下材料,完成采访任务。 大国工匠李工:带领团队经过无数次打磨、测试,总结出“一枪三焊”操作法,攻克了一系列难题。 2020年完成世界首个钛合金高铁转向架的试制工作,为我国高铁行业转型升级提供了技术支撑;2022年完 成新型动车组转向架的试制工作,为新一代动车组研制打下了坚实基础。 大国工匠竺工:桥吊是码头上最大最高的机械设备,操控千吨的桥吊,抓起庞大的集装箱,准确放 在指定位置,误差不超过2厘米。看似简单的一抓一放,在49米高的驾驶室透过玻璃向下看,集装箱上的 4个锁孔就像针眼一样小,其难度如同高空“穿针引线”。 大国工匠郭工:出土的文物,有的断成了好几部分,有的碎成了好几百块,有的严重氧化,根本看 不出原貌。文物修复,需要在每一块碎片上仔细寻找线索,并且严格按照原始痕迹把碎片拼接起来,这不 是一件容易的事。能够在40多年中修复文物6000余件,更为不易。 17.请结合材料拟写一个采访主题。 18.请从三位大国工匠中选择一位作为采访对象,提出一个采访问题。 19.【2024·甘肃临夏·中考真题】 4月8日,“风洞技术”理论奠基人俞鸿儒院士当选感动中国2023年度人物,他见证了我国神舟系列飞船 等国之重器的诞生与成长。请结合下面的材料,写一两句话向俞老表达你的敬意。 俞鸿儒颁奖辞 前辈布下的奇子,蛰伏深空的巨龙。做别人不敢做的,做别人做不成的,他独辟蹊径,一往无前。 拨开科学的雾,荡去岁月的尘,我们看到一位科学家黄金般的心。 尊敬的俞老, 20.【2024·新疆·中考真题】 下面是小博同学在查阅资料时摘录的一则新闻,请你为这则新闻拟写标题。(不超过25个字) 2024年5月18日,第48个国际博物馆日中国主会场活动在陕西西安举办,围绕“博物馆致力于教 8关注公众号:陆陆高分冲刺 ~领取:最新版“小中高考-总复习”、最新试卷下载 育和研究”主题,主办地开展了特色鲜明、丰富多彩的活动,让更多公众尤其是青少年走进博物馆、爱上 博物馆。 活动现场,国家文物局发布最新数据显示,2023年我国博物馆接待观众12.9亿人次,创历史新高; 2023年全年新增备案博物馆268家,全国备案博物馆达6833家。随着我国博物馆数量不断增加,各地博 物馆接待能力也不断提升。博物馆教育功能持续发挥,博物馆成为全民终身教育的重要平台,“博物馆 热”持续升温。 21.【2024·河南·中考真题】 小组成员想用图文结合的方式讲述焦裕禄同志的故事,需要给下面文字材料配一幅图。A、B两幅备选图, 你建议选择哪一幅?请结合画面内容,简要说明理由。 1962年,焦裕禄同志到兰考担任县委书记。他不顾自己的肝病,带领干部和群众种植泡桐,防风 固沙;勘测水情,绘制洪水流向图,治理内涝;帮助村民总结出“翻淤压碱”等办法,治理盐碱地。 1964年,焦裕禄同志不幸逝世,年仅42岁。他用实际行动铸就了亲民爱民、艰苦奋斗、科学求实、迎 难而上、无私奉献的焦裕禄精神。 22.【2023·湖南·中考真题】 请看漫画《挤掉水果里的“洋水分”》,按要求作答。 9关注公众号:陆陆高分冲刺 ~领取:最新版“小中高考-总复习”、最新试卷下载 【2023年3月31日《湖南日报》第四版) (1)概述漫画内容。 (2)谈谈漫画的寓意。 22.【2023·湖南·中考真题】 请以“倡导低碳生活”为主题,在社区居委会公示栏上设计一条标语。 23.【2023·内蒙古呼和浩特·中考真题】 信息组搜集了2023年4月中国新闻出版研究院发布的第二十次未成年人图书阅读量调查统计表。请根据图 表信息写一条结论。 第二十次未成年人图书阅读量调查统计表 10关注公众号:陆陆高分冲刺 ~领取:最新版“小中高考-总复习”、最新试卷下载 24.【2023·黑龙江大庆·中考真题】 第五届黑龙江省旅发大会即将在大庆市召开,请你以小主人的身份向八方来客介绍你的家乡大庆。要求语 句通顺,突显大庆特色,至少使用一种修辞手法,不超过60字(标点符号占字数)。 24.【2023·山东潍坊·中考真题】 【灯塔在线调查】为了解青少年的榜样学习状况,同学们搜集到了下面的调查数据图,请用两句话写出你 的分析结论。(不超过30字) (数据来源:中国青少年研究中心,2022年) 25.【2023·辽宁本溪·中考真题】 最近,某夜市附近的居民李先生向市场监管部门反映,夜市经营干扰了居民的正常生活,要求取缔。如果 你是接待人员,应该如何说服李先生?(50字左右) 26.【2023·浙江杭州·中考真题】 为班会设计一项活动(“布置心愿墙”除外)。 11关注公众号:陆陆高分冲刺 ~领取:最新版“小中高考-总复习”、最新试卷下载 你的老师即将回到初一年级担任班主任,为了引导新同学明确努力方向,积极行动,计划在新班级布置心 愿墙(图是2020级学生的心愿墙),并开设主题为“心愿·努力·坚持”的班会课。 请写出活动名称、具体内容或步骤。要求有意义、有趣味、可操作,120字以内。 27.【2023·浙江杭州·中考真题】 下图是杭州2022年第19届亚运会会徽“潮涌”。综合本专题的。材料,探究会徽以“潮涌”命名的原因。 【说明】亚奥理事会2022年7月19日宣布,原定于2022年9月举行的杭州2022年第19届亚运会将于 2023年9月23日至10月8日举行,名称仍为杭州2022年第19届亚运会。本届亚运会主会场位于钱塘江 南岸的“杭州奥林匹克体育中心”。 27.【2023·湖南郴州·中考真题】 郴州为了迎接旅发大会新增了一些网红景点,你的好朋友准备约你前往打卡体验,请你完善以下方案。 12关注公众号:陆陆高分冲刺 ~领取:最新版“小中高考-总复习”、最新试卷下载 活动方案 活动目的 打卡家乡美景,同游美丽郴州 活动时间 6月25日 活动地点 高椅岭 活动准备 设计出行路线;(1) 注意事项 遵守景区规定;(2) 31.【2023·山东威海·中考真题】 针对行人走路玩手机存在安全隐患的现象,某地拟出台规定,行人过马路时玩手机将被警告或开罚单,对 此,你是否赞同?请阐述理由。 13