当前位置:首页>文档>专题07语言表达(全国通用)(解析版)_02中考总复习(2026版更新中)_01-语文-中考总复习_2026年中考复习(更新中)_好题汇编三年(2023-2025)中考语文真题分类汇编(全国通用)(1)

专题07语言表达(全国通用)(解析版)_02中考总复习(2026版更新中)_01-语文-中考总复习_2026年中考复习(更新中)_好题汇编三年(2023-2025)中考语文真题分类汇编(全国通用)(1)

  • 2026-04-06 03:08:29 2026-04-06 03:07:16

文档预览

专题07语言表达(全国通用)(解析版)_02中考总复习(2026版更新中)_01-语文-中考总复习_2026年中考复习(更新中)_好题汇编三年(2023-2025)中考语文真题分类汇编(全国通用)(1)
专题07语言表达(全国通用)(解析版)_02中考总复习(2026版更新中)_01-语文-中考总复习_2026年中考复习(更新中)_好题汇编三年(2023-2025)中考语文真题分类汇编(全国通用)(1)
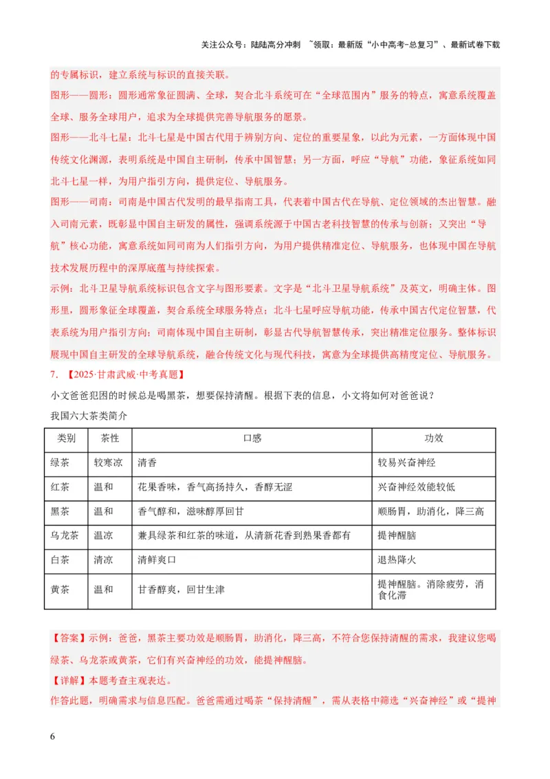
专题07语言表达(全国通用)(解析版)_02中考总复习(2026版更新中)_01-语文-中考总复习_2026年中考复习(更新中)_好题汇编三年(2023-2025)中考语文真题分类汇编(全国通用)(1)
专题07语言表达(全国通用)(解析版)_02中考总复习(2026版更新中)_01-语文-中考总复习_2026年中考复习(更新中)_好题汇编三年(2023-2025)中考语文真题分类汇编(全国通用)(1)
专题07语言表达(全国通用)(解析版)_02中考总复习(2026版更新中)_01-语文-中考总复习_2026年中考复习(更新中)_好题汇编三年(2023-2025)中考语文真题分类汇编(全国通用)(1)
专题07语言表达(全国通用)(解析版)_02中考总复习(2026版更新中)_01-语文-中考总复习_2026年中考复习(更新中)_好题汇编三年(2023-2025)中考语文真题分类汇编(全国通用)(1)
专题07语言表达(全国通用)(解析版)_02中考总复习(2026版更新中)_01-语文-中考总复习_2026年中考复习(更新中)_好题汇编三年(2023-2025)中考语文真题分类汇编(全国通用)(1)
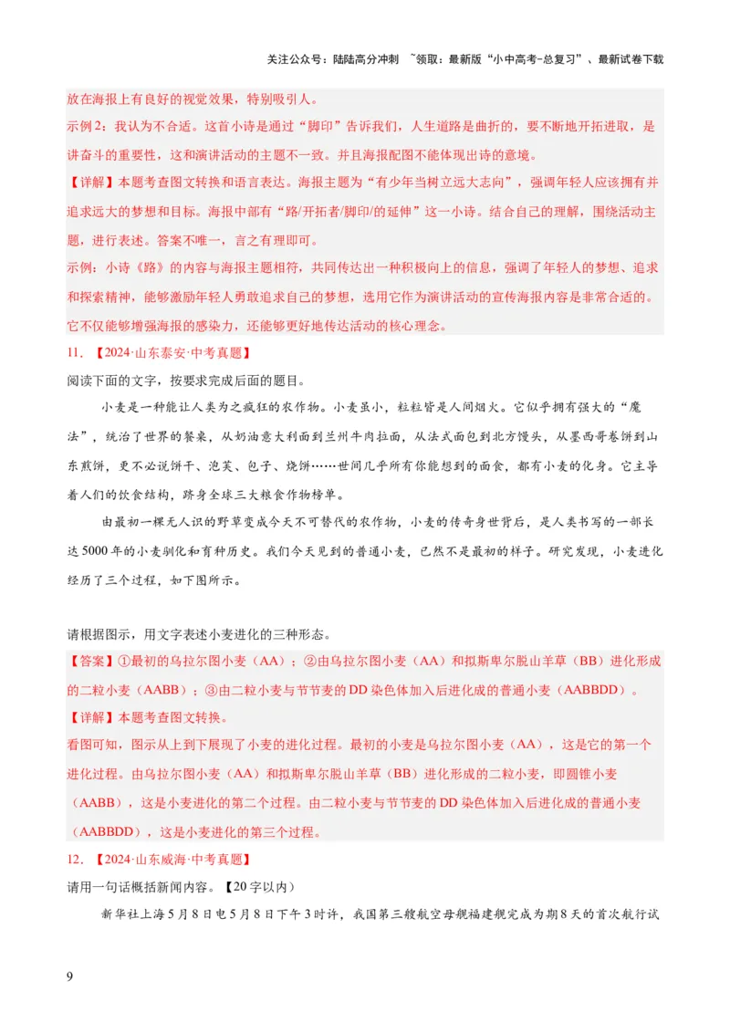
专题07语言表达(全国通用)(解析版)_02中考总复习(2026版更新中)_01-语文-中考总复习_2026年中考复习(更新中)_好题汇编三年(2023-2025)中考语文真题分类汇编(全国通用)(1)
专题07语言表达(全国通用)(解析版)_02中考总复习(2026版更新中)_01-语文-中考总复习_2026年中考复习(更新中)_好题汇编三年(2023-2025)中考语文真题分类汇编(全国通用)(1)
专题07语言表达(全国通用)(解析版)_02中考总复习(2026版更新中)_01-语文-中考总复习_2026年中考复习(更新中)_好题汇编三年(2023-2025)中考语文真题分类汇编(全国通用)(1)
专题07语言表达(全国通用)(解析版)_02中考总复习(2026版更新中)_01-语文-中考总复习_2026年中考复习(更新中)_好题汇编三年(2023-2025)中考语文真题分类汇编(全国通用)(1)
专题07语言表达(全国通用)(解析版)_02中考总复习(2026版更新中)_01-语文-中考总复习_2026年中考复习(更新中)_好题汇编三年(2023-2025)中考语文真题分类汇编(全国通用)(1)
专题07语言表达(全国通用)(解析版)_02中考总复习(2026版更新中)_01-语文-中考总复习_2026年中考复习(更新中)_好题汇编三年(2023-2025)中考语文真题分类汇编(全国通用)(1)
专题07语言表达(全国通用)(解析版)_02中考总复习(2026版更新中)_01-语文-中考总复习_2026年中考复习(更新中)_好题汇编三年(2023-2025)中考语文真题分类汇编(全国通用)(1)
专题07语言表达(全国通用)(解析版)_02中考总复习(2026版更新中)_01-语文-中考总复习_2026年中考复习(更新中)_好题汇编三年(2023-2025)中考语文真题分类汇编(全国通用)(1)
专题07语言表达(全国通用)(解析版)_02中考总复习(2026版更新中)_01-语文-中考总复习_2026年中考复习(更新中)_好题汇编三年(2023-2025)中考语文真题分类汇编(全国通用)(1)
专题07语言表达(全国通用)(解析版)_02中考总复习(2026版更新中)_01-语文-中考总复习_2026年中考复习(更新中)_好题汇编三年(2023-2025)中考语文真题分类汇编(全国通用)(1)
专题07语言表达(全国通用)(解析版)_02中考总复习(2026版更新中)_01-语文-中考总复习_2026年中考复习(更新中)_好题汇编三年(2023-2025)中考语文真题分类汇编(全国通用)(1)
专题07语言表达(全国通用)(解析版)_02中考总复习(2026版更新中)_01-语文-中考总复习_2026年中考复习(更新中)_好题汇编三年(2023-2025)中考语文真题分类汇编(全国通用)(1)
专题07语言表达(全国通用)(解析版)_02中考总复习(2026版更新中)_01-语文-中考总复习_2026年中考复习(更新中)_好题汇编三年(2023-2025)中考语文真题分类汇编(全国通用)(1)
专题07语言表达(全国通用)(解析版)_02中考总复习(2026版更新中)_01-语文-中考总复习_2026年中考复习(更新中)_好题汇编三年(2023-2025)中考语文真题分类汇编(全国通用)(1)
专题07语言表达(全国通用)(解析版)_02中考总复习(2026版更新中)_01-语文-中考总复习_2026年中考复习(更新中)_好题汇编三年(2023-2025)中考语文真题分类汇编(全国通用)(1)
专题07语言表达(全国通用)(解析版)_02中考总复习(2026版更新中)_01-语文-中考总复习_2026年中考复习(更新中)_好题汇编三年(2023-2025)中考语文真题分类汇编(全国通用)(1)
专题07语言表达(全国通用)(解析版)_02中考总复习(2026版更新中)_01-语文-中考总复习_2026年中考复习(更新中)_好题汇编三年(2023-2025)中考语文真题分类汇编(全国通用)(1)
专题07语言表达(全国通用)(解析版)_02中考总复习(2026版更新中)_01-语文-中考总复习_2026年中考复习(更新中)_好题汇编三年(2023-2025)中考语文真题分类汇编(全国通用)(1)
专题07语言表达(全国通用)(解析版)_02中考总复习(2026版更新中)_01-语文-中考总复习_2026年中考复习(更新中)_好题汇编三年(2023-2025)中考语文真题分类汇编(全国通用)(1)

文档信息

文档格式
docx
文档大小
2.534 MB
文档页数
22 页
上传时间
2026-04-06 03:07:16

文档内容

关注公众号:陆陆高分冲刺 ~领取:最新版“小中高考-总复习”、最新试卷下载 专题 06 语言表达 1.【2025·河南·中考真题】 滔滔到郑州时,给你发来一则求助信息,请根据地图给出回复。注意路线合理、表述准确、语言得体,80 字左右。 小豫,你好!我来到郑州,经由提水泵站进入了贾鲁河,听到人们说着规划中的“郑州港”,讨论 着河南“通江达海”的新机遇。我也想去看看长江,然后顺道去东海,欣赏日出。你能告诉我怎么走吗? 【答案】示例:滔滔,你从贾鲁河出发,顺流而下经沙颍河入淮河,再沿淮河向东进入江淮运河,沿江淮 运河入长江,之后从长江入海就能到东海看日出,一路顺着河道走就行,祝你旅途愉快! 【详解】本题考查图文转换。 从地图看,滔滔在贾鲁河,要去长江、东海,需顺着河道找连通路径。贾鲁河与沙颍河相连,沙颍河可通 淮河,淮河能接入江淮运河,江淮运河连通长江,长江最终汇入东海。 示例:滔滔,你从贾鲁河出发,顺流而下经沙颍河汇入淮河,接着沿淮河向东进入江淮运河,再顺着江淮 运河入长江,之后从长江奔流入海,就能抵达东海赏日出啦,一路顺河道走,旅途愉快呀! 2.【2025·湖南·中考真题】 小语同学提供了一张图片(见下图),请你根据图中的信息,围绕“湖湘文化与科技融合”写一段宣传文 字,至少运用一种修辞手法。 1关注公众号:陆陆高分冲刺 ~领取:最新版“小中高考-总复习”、最新试卷下载 【答案】示例:湖湘文化与科技相拥,如春日新芽破茧而生:AR数字复原让历史建筑“复活”,3D建模 为红色故事搭建时空舞台,沉浸互动秀将农耕民俗酿成“活态美酒”。科技如魔法笔,绘就湖湘文化的未 来新篇! 【详解】本题考查宣传语及图文转换。 图片主要分为三部分,最外层是应用效果,中间层是科技手段,最内层是项目类别。 最外层的应用效果包括:重现碑刻上消失的文字、全息投影,5D直播、呈现沉浸式幻境秀。 中间层的科技手段包括:AI数字技术、动态捕捉,3D建模。 最内层的项目类别包括:浯溪碑林、湘绣、花鼓戏。 作答时,需围绕“湖湘文化与科技融合”,提取图中“湘绣、花鼓戏、密溪碑林”等湖湘文化元素,以及 “动态捕捉、3D建模、全息投影”等科技手段信息,将二者融合阐述。写宣传文字,风格要具有感染力、 吸引力,至少用一种修辞手法,如比喻、排比等,增强宣传效果。要体现科技如何助力湖湘文化展现,突 出融合后的魅力,让读者感受到湖湘文化因科技焕新活力,科技因湖湘文化具人文温度。 示例:当湖湘文化邂逅科技,恰似古老湘绣与现代动态捕捉共舞,3D建模让密溪碑林“复活”,全息投 影为花鼓戏添翼。借科技手段,湖湘文化从历史深处走出,以数字绣娘、沉浸花鼓等新姿,成为照亮文化 传承的闪耀星辰,邀您共赏这场传统与未来交融的盛宴! 3.【2025·江苏苏州·中考真题】 根据下面括号中的要求写两句话,表现投石喝水的乌鸦看到另一只乌鸦用吸管喝水时的心理。 2关注公众号:陆陆高分冲刺 ~领取:最新版“小中高考-总复习”、最新试卷下载 (1)乌鸦想:“ ”(表现它因循守旧的心理) (2)乌鸦想:“ ”(表现它与时俱进的心理) 【答案】 这家伙怎么不按套路来呢?(意思对即可) 看来这老方法可以改改了。(意思对即 可) 【详解】本题考查根据不同心理需求进行语句创作。需结合漫画内容与心理特质分析。开放性试题,言之 有理即可。 因循守旧心理:从漫画看,投石喝水的乌鸦一直遵循传统投石方法。因循守旧体现为坚守固有经验、排斥 新方式。所以创作时,要突出它对自身投石经验的固执,对吸管喝水这种新做法的不认可、不理解,觉得 违背“传统”。比如强调“老方法才对,新花样不靠谱”这类逻辑。 与时俱进心理:同样基于漫画,与时俱进意味着能看到新做法的优势,愿意突破固有经验。创作时要体现 投石乌鸦发现吸管喝水更便捷,反思自身,有接纳新方法、求变的意识,突出对新方式的肯定与向其学习 的态度。 示例: (1)哼,这算啥!祖祖辈辈都是投石喝水,用啥吸管,纯粹瞎折腾,老法子才靠谱! (2)哎呀,原来还能这么做!吸管喝水又快又轻松,我之前守着老办法,差点错过更好的方式,得学学 这新招! 4.【2025·四川德阳·中考真题】 请你以“网络文艺”为主语,写三个句子来概括下面文字内容,每句不超过30字。 网络文艺经历了互联网——移动互联网——后移动互联网的迭代,是一种用数字化工具创作的文艺 形式,经历了以文字创作为主的萌芽期,创作与传播平台开始完善、用户数量增多并逐步走向商业化的探 索期,量质齐升、多媒体深度融合及跨平台合作的快速发展期,包括网络文学、网络剧、网络电影、微短 剧、网络纪录片、网络动画片、网络综艺等诸多子类。 3关注公众号:陆陆高分冲刺 ~领取:最新版“小中高考-总复习”、最新试卷下载 【答案】网络文艺是伴随互联网发展并采用数字化工具创作的文艺形式。 网络文艺经历了萌芽期、探索期和快速发展期。 网络文艺包括了网络文学等诸多子类。 【详解】本题考查提炼概括。 结合“网络文艺经历了互联网——移动互联网——后移动互联网的迭代”“是一种用数字化工具创作的文 艺形式”可知,前半句体现网络文艺与互联网发展的伴随关系,后半句明确创作工具的数字化属性。据此 可得:网络文艺是伴随互联网发展并采用数字化工具创作的文艺形式。 结合“经历了以文字创作为主的萌芽期……快速发展期”可知,文段清晰划分了网络文艺的三个发展阶段, 每个阶段的特点(如萌芽期的文字创作、探索期的商业化、快速发展期的多媒体融合)均指向阶段名称。 据此可得:网络文艺经历了萌芽期、探索期和快速发展期。 结合“包括网络文学、网络剧、网络电影……网络综艺等诸多子类”可知,文段以举例方式列举了网络文 艺的具体类型,“包括……诸多子类”为明显概括性表述。据此可得:网络文艺包括了网络文学等诸多子 类。 5.【2025·江苏扬州·中考真题】 塔克拉玛干沙漠“锁边”成功的消息传来,洋洋写了两段话打算发给校报“消息快递”栏目。你觉得哪一 段更合适?说明理由。 A.数十万治沙人耗费46年,历经1.6万多个与沙海搏斗的日夜,终于为总面积33.76万平方千米的 塔克拉玛干沙漠建成了3046千米的绿色阻沙防护带。 B.一条防护屏障沿着塔克拉玛干沙漠的边缘,蜿蜒勾勒出漂亮的绿色轮廓,仿佛给“死亡之海”系 上了一条“绿围脖”。 【答案】A更合适。理由:作为校报“消息快递”栏目内容,需具备新闻的真实性、准确性和简洁性。A 段用具体数据(数十万治沙人、46年、33.76万平方千米、3046千米等)清晰交代了治沙成果,客观严谨, 符合消息类文本特点;B段虽语言生动形象,但多为文学性描写,缺乏具体信息支撑,不符合消息的纪实 要求。 【详解】本题考查对不同文本风格在特定栏目适用性的判断能力,以及结合文本特点分析信息传达效果的 能力。 校报“消息快递”栏目侧重以简洁、准确的语言传递新闻事件核心信息,同时适当兼顾可读性。 A段,运用大量具体数据,如“数十万治沙人”“46年”“1.6万多个日夜”“33.76万平方千米”“3046 千米”,这些数据精准且直观地展现了治沙工程的规模、时间跨度以及最终成果,符合新闻消息对准确性 和客观性的要求,能让读者快速、清晰地了解塔克拉玛干沙漠“锁边”成功这一事件的关键信息,符合 4关注公众号:陆陆高分冲刺 ~领取:最新版“小中高考-总复习”、最新试卷下载 “消息快递”栏目传递事实性内容的定位。 B段,运用比喻的修辞手法,将防护屏障比作“绿围脖”,把塔克拉玛干沙漠比作“死亡之海”,语言生 动形象,富有画面感,能增强内容的趣味性和可读性。但作为消息快递,其缺乏具体的关键数据支撑,如 治沙时长、参与人数、防护带长度等核心信息,导致内容不够详实,无法全面准确地传达事件的具体情况。 综合来看,A段更符合校报“消息快递”栏目对信息准确性、完整性和简洁性的要求,所以A段更合适。 示例:A段更合适。因为A段通过“数十万治沙人”“46年”等具体数据,准确客观地展现了塔克拉玛干 沙漠“锁边”成功的成果,符合“消息快递”栏目传递事实性信息的需求,而B段虽语言生动,但缺乏关 键数据,信息不够详实。 6.【2025·江苏扬州·中考真题】 有同学向卫星导航系统专家请教:“刘教授,北斗卫星导航系统的标识有什么含义吗?”刘教授:“这要 联系标识的组成要素和导航系统的功能、特点来思考。北斗卫星导航系统完全由中国自主研制,可在全球 范围内为用户提供高精度定位、导航等服务。你思考一下。”根据刘教授的提示,观察下图,解说北斗卫 星导航系统标识的要素和含义。 【答案】圆形轮廓,寓意系统服务全球、追求圆满。北斗七星,呼应名称,象征为用户指引方向、提供定 位导航功能。司南造型,代表中国古代导航智慧,彰显系统自主研发、传承创新。网格化地球,体现全球 覆盖,可在全球范围提供高精度服务。 【详解】本题考查图文转化。解答图文转换题要注意以下几点:①读:画面组成要素;②思:画面内容, 抓住画面主体,弄懂各要素之间的关系(表面构成——深层含义)﹔③写:选用恰当的表达方式及写作顺 序,做到语句通顺,语言生动。 要解说北斗卫星导航系统标识的要素和含义,需先明确标识组成要素,再结合系统功能、特点关联解读。 从图中看,标识有文字与图形要素,文字是“北斗卫星导航系统”及英文“Bei Dou Navi gation Satellite System”,图形包含圆形、北斗七星、司南等元素。结合刘教授提示,“北斗卫星导航系统完全由中国自主 研制,可在全球范围内为用户提供高精度定位、导航等服务”,分析如下: 文字要素:“北斗卫星导航系统”及对应英文,直接点明标识主体,清晰告知这是中国北斗卫星导航系统 5关注公众号:陆陆高分冲刺 ~领取:最新版“小中高考-总复习”、最新试卷下载 的专属标识,建立系统与标识的直接关联。 图形——圆形:圆形通常象征圆满、全球,契合北斗系统可在“全球范围内”服务的特点,寓意系统覆盖 全球、服务全球用户,追求为全球提供完善导航服务的愿景。 图形——北斗七星:北斗七星是中国古代用于辨别方向、定位的重要星象,以此为元素,一方面体现中国 传统文化渊源,表明系统是中国自主研制,传承中国智慧;另一方面,呼应“导航”功能,象征系统如同 北斗七星一样,为用户指引方向,提供定位、导航服务。 图形——司南:司南是中国古代发明的最早指南工具,代表着中国古代在导航、定位领域的杰出智慧。融 入司南元素,既彰显中国自主研发的属性,强调系统源于中国古老科技智慧的传承与创新;又突出“导 航”核心功能,寓意系统如同司南为人们指引方向,为用户提供精准定位、导航服务,也体现中国在导航 技术发展历程中的深厚底蕴与持续探索。 示例:北斗卫星导航系统标识包含文字与图形要素。文字是“北斗卫星导航系统”及英文,明确主体。图 形里,圆形象征全球覆盖,契合系统全球服务特点;北斗七星呼应导航功能,传承中国古代定位智慧,代 表系统为用户指引方向;司南体现中国自主研制,彰显古代导航智慧传承,突出精准定位服务。整体标识 展现中国自主研发的全球导航系统,融合传统文化与现代科技,寓意为全球提供高精度定位、导航服务。 7.【2025·甘肃武威·中考真题】 小文爸爸犯困的时候总是喝黑茶,想要保持清醒。根据下表的信息,小文将如何对爸爸说? 我国六大茶类简介 类别 茶性 口感 功效 绿茶 较寒凉 清香 较易兴奋神经 红茶 温和 花果香味,香气高扬持久,香醇无涩 兴奋神经效能较低 黑茶 温和 香气醇和,滋味醇厚回甘 顺肠胃,助消化,降三高 乌龙茶 温凉 兼具绿茶和红茶的味道,从清新花香到熟果香都有 提神醒脑 白茶 清凉 清鲜爽口 退热降火 提神醒脑。消除疲劳,消 黄茶 温和 甘香醇爽,回甘生津 食化滞 【答案】示例:爸爸,黑茶主要功效是顺肠胃,助消化,降三高,不符合您保持清醒的需求,我建议您喝 绿茶、乌龙茶或黄茶,它们有兴奋神经的功效,能提神醒脑。 【详解】本题考查主观表达。 作答此题,明确需求与信息匹配。爸爸需通过喝茶“保持清醒”,需从表格中筛选“兴奋神经”或“提神 6关注公众号:陆陆高分冲刺 ~领取:最新版“小中高考-总复习”、最新试卷下载 醒脑”的茶类;然后分析茶类功效。绿茶“较易兴奋神经”,乌龙茶“提神醒脑”,黄茶“提神醒脑、消 除疲劳”,符合需求;黑茶功效为“顺肠胃、助消化、降三高”,与“保持清醒”无关,需明确指出;最 后组织语言逻辑。先说明黑茶功效不符,再推荐合适茶类并解释原因,语气需委婉得体。 示例:爸爸,您看黑茶的主要功效是顺肠胃、助消化和降三高,没办法帮您保持清醒呀。绿茶能兴奋神经, 乌龙茶和黄茶都能提神醒脑,要不您试试这几种茶,更符合您想提神的需求呢。 8.【2025·甘肃武威·中考真题】 下面是2022——2023年我国六大茶类产量图,请根据你的发现,写出两点结论。 (数据来源:中国茶叶流通协会,艾媒数据中心) 【答案】2023年我国六大茶类的产量均高于2022年;其中,绿茶的产量最高,黄茶的产量最低;在六大 茶类中,绿茶增量最大,白茶增量最小。(答出任意2点即可) 【详解】本题考查图文转换。 首先观察各类茶2022年和2023年产量数据,看增长或下降趋势,以及不同茶类产量差异,然后找出产量 最高、最低,或变化最明显的茶类,提炼关键信息。 观察“2022——2023年我国六大茶类产量”图可以看出,2022——2023年,六大茶类中绿茶产量远高于其 他茶类,2022年为185.4万吨,2023年达193.4万吨,是产量“主力军”;黄茶产量最低,2022年1.3万 吨,2023年2.3万吨。 对比各类茶2022年和2023年的产量可知,2023年我国六大茶类的产量均高于2022年。绿茶由2022年的 185.4万吨增长到2023年193.4万吨,红茶由2022年的48.2万吨增长到2023年49.1万吨,黑茶由2022年 的42.6万吨增长到2023年45.8万吨,乌龙茶由2022年的31.1万吨增长到2023年33.3万吨,白茶由2022 年的9.5万吨增长到2023年10万吨,黄茶由2022年的1.3万吨增长到2023年2.3万吨。 分析上述数据,绿茶、红茶、黑茶、乌龙茶、白茶、黄茶的增长量分别是8万吨、0.9万吨、3.2万吨、2.2 万吨、0.5万吨、1万吨,由此可知,在六大茶类中,绿茶增量最大,是8万吨,白茶增量最小,仅0.5万 7关注公众号:陆陆高分冲刺 ~领取:最新版“小中高考-总复习”、最新试卷下载 吨。据此回答即可。 9.【2024·江苏南京·中考真题】 完成答题后,进行检查是好习惯。请以任一学科为例,写一段文字,说说该如何做好检查工作。 要求:①表达准确,条理清楚:②100字左右。 【答案】示例:检查数学题时,先核题目要求,看单位、小数位等是否漏审;再用逆运算或代入法复查计 算,如方程解代入原式;最后查步骤,像几何证明缺不缺条件、函数有无考虑定义域,时间够可换思路重 做关键题。 【详解】本题考查语言表达。 先选择具体学科,然后根据学科特点,给出检查的方法,并按照一定顺序,说明检查的过程。 示例1:(语文学科)检查语文题时,先看作文是否切题,有无偏离题干要求的文体或主题;再通读阅读 题答案,核对是否结合文本细节,避免主观臆断;最后复查基础题,如字音字形是否规范、默写有无错别 字,可重点圈画易混淆字词(如“鹜”与“骛”),确保答案准确。 示例2:(英语学科)检查英语题时,先回看听力题是否漏填关键词,如数字、时间;再将阅读题选项与 原文比对,防断章取义;写作题先查书信格式是否正确,再逐句改时态、单复数错误,最后通读全文划出 生词搭配,保证答案准确。 10.【2024·浙江·中考真题】 同学为演讲活动制作了一张宣传海报(见下图),你认为选用小诗《路》是否合适?请表明观点并简述理 由。 【答案】示例1:我认为合适。诗虽然短小,却包含了丰富的内涵:奋斗的道路是曲折的,我们在前进的 道路上需要坚定的信念,才能实现自己的人生理想,这和演讲主题是一致的。小诗的排列形式也很有特点, 8关注公众号:陆陆高分冲刺 ~领取:最新版“小中高考-总复习”、最新试卷下载 放在海报上有良好的视觉效果,特别吸引人。 示例2:我认为不合适。这首小诗是通过“脚印”告诉我们,人生道路是曲折的,要不断地开拓进取,是 讲奋斗的重要性,这和演讲活动的主题不一致。并且海报配图不能体现出诗的意境。 【详解】本题考查图文转换和语言表达。海报主题为“有少年当树立远大志向”,强调年轻人应该拥有并 追求远大的梦想和目标。海报中部有“路/开拓者/脚印/的延伸”这一小诗。结合自己的理解,围绕活动主 题,进行表述。答案不唯一,言之有理即可。 示例:小诗《路》的内容与海报主题相符,共同传达出一种积极向上的信息,强调了年轻人的梦想、追求 和探索精神,能够激励年轻人勇敢追求自己的梦想,选用它作为演讲活动的宣传海报内容是非常合适的。 它不仅能够增强海报的感染力,还能够更好地传达活动的核心理念。 11.【2024·山东泰安·中考真题】 阅读下面的文字,按要求完成后面的题目。 小麦是一种能让人类为之疯狂的农作物。小麦虽小,粒粒皆是人间烟火。它似乎拥有强大的“魔 法”,统治了世界的餐桌,从奶油意大利面到兰州牛肉拉面,从法式面包到北方馒头,从墨西哥卷饼到山 东煎饼,更不必说饼干、泡芙、包子、烧饼……世间几乎所有你能想到的面食,都有小麦的化身。它主导 着人们的饮食结构,跻身全球三大粮食作物榜单。 由最初一棵无人识的野草变成今天不可替代的农作物,小麦的传奇身世背后,是人类书写的一部长 达5000年的小麦驯化和育种历史。我们今天见到的普通小麦,已然不是最初的样子。研究发现,小麦进化 经历了三个过程,如下图所示。 请根据图示,用文字表述小麦进化的三种形态。 【答案】①最初的乌拉尔图小麦(AA);②由乌拉尔图小麦(AA)和拟斯卑尔脱山羊草(BB)进化形成 的二粒小麦(AABB);③由二粒小麦与节节麦的DD染色体加入后进化成的普通小麦(AABBDD)。 【详解】本题考查图文转换。 看图可知,图示从上到下展现了小麦的进化过程。最初的小麦是乌拉尔图小麦(AA),这是它的第一个 进化过程。由乌拉尔图小麦(AA)和拟斯卑尔脱山羊草(BB)进化形成的二粒小麦,即圆锥小麦 (AABB),这是小麦进化的第二个过程。由二粒小麦与节节麦的DD染色体加入后进化成的普通小麦 (AABBDD),这是小麦进化的第三个过程。 12.【2024·山东威海·中考真题】 请用一句话概括新闻内容。【20字以内) 新华社上海5月8日电5月8日下午3时许,我国第三艘航空母舰福建舰完成为期8天的首次航行试 9关注公众号:陆陆高分冲刺 ~领取:最新版“小中高考-总复习”、最新试卷下载 验任务,顺利返回上海江南造船厂码头。 试航期间,福建舰完成了动力、电力等系统设备一系列测试,达到了预期效果。下一步,福建舰将 按既定计划开展后续试验工作。 【答案】福建舰完成首次航行试验任务并顺利返回。 【详解】本题考查新闻内容的概括。 拟写一句话新闻,是压缩语段的一种传统题型。要做到读懂原文,答题时内容无损原意,不能丢掉语段中 重要的信息;抓住关键词语;语言简洁明快;言简意赅。可以根据新闻的导语来拟定,并且按照“对象+ 事件”的形式进行概括。此题要分析好导语“我国第三艘航空母舰福建舰完成为期8天的首次航行试验任 务,顺利返回上海江南造船厂码头”一句,由此可知,新闻对象:我国第三艘航空母舰福建舰。新闻事件: 它完成首次航行试验任务并顺利返回。据此即可得出答案。 13.【2024·四川内江·中考真题】 阅读下面文段,回答问题。 内江古称汉安,已有两千多年的历史,因盛产蔗糖而得名“甜城”。孔子之师苌弘、天子门生赵逵、 国画大师张大千、新闻巨子范长江等都是她孕育的优秀儿女。如今的内江,是成渝经济区的中心城市,也 是川南经济区“一带一轴一区”重要交汇点。内江正以蓬勃的姿态迎接未来。 2023年6月,内江市人民政府正式公布了内江城市形象LOGO——内江印。请结合以上文段内容和以下图 片,简要阐述“内江印”的构成要素。 【答案】示例:以印章为设计灵感,采用古汉印艺术元素,主要以汉字“甜”为创意,融合“大千”“内 江”四个字,突出内江“甜城”的鲜明特征,散发出内江独特的城市气质、文化之韵。印章以“古汉印 +现代元素”的搭配,配合“NEIJIANG”英文字母,以连通古今中外的方式,展现内江的开放、包容、进 取,寓意内江与时俱进、开拓创新、昂扬向上、阔步未来。 【详解】本题考查图文转换。 从图片来看,内江印由汉字和英文两部分构成。汉字“内江”:这是该城市形象LOGO的核心元素,直接 体现了城市名称“内江”。同时,古汉印字的使用也强调了中国的传统文化特色。同时“内江”二字上方 10关注公众号:陆陆高分冲刺 ~领取:最新版“小中高考-总复习”、最新试卷下载 是“大千”二字,“内”上面是“千”,“江”上面是旋转了90度的“大”字,“大千”二字源于“国画 大师张大千”,足见印章的文化底蕴极其深厚。四个字连绵整合在一起,整体看起来像一个“甜”字,因 为内江因盛产蔗糖而得名“甜城”,“甜”字也成为了内江的文化符号,以此为印章更能凸显内江特色。 根据“内江正以蓬勃的姿态迎接未来”可知,整个LOGO以红色为底,彰显出内江城市发展的蓬勃生命力。 LOGO由汉字和英文两部分构成,也体现了内江沟通中外,与时俱进、开放包容的城市特点。整个LOGO 展现了内江的历史文化底蕴、城市特色和未来发展愿景,具有鲜明的地域特色和时代感。据此作答即可。 14.【2024·青海·中考真题】 下图是班级为“黄河文化长廊”中黄河流域宗日文化彩陶图片展准备的海报,请选择你喜欢的一幅并说明 理由。 我喜欢: 理由是: 【答案】 海报一 因为它直接展示了宗日文化彩陶的实物,这种直观的展示方式更能吸引观众的注意力,再配以“大河之上 欢舞千年”的字样,更激发观众对彩陶艺术的兴趣。陶罐上复杂的纹饰和独特的造型体现了高超的工艺技 术和深厚的文化底蕴,使人不禁想要了解更多关于它的信息。 【详解】本题考查图文转换。开放性试题,作答时,首先表明观点态度,喜欢海报一或海报二。其次结合 海报具体内容阐明理由,如海报一突出宗日文化彩陶的实物,具有视觉冲击,更能吸引观众的注意力;又 如海报二既有视觉上的享受,也有教育意义,能够让观众了解到黄河流域文化的历史和地理背景。 示例:我喜欢海报二。 理由:因为它通过创意的视觉设计展示了黄河流域的文化特色。该海报以地图为背景,清晰地描绘了黄河 的流向,配以宗日舞蹈纹彩陶盆的图片,这种设计不仅直观地呈现了宗日文化的位置,还体现了其与黄河 文化的紧密联系。 15.【2024·湖南长沙·中考真题】 义卖展台前,某同学询问:“不倒翁为什么不倒呢?”请你根据物理课代表提供的下列知识,用简洁的语 11关注公众号:陆陆高分冲刺 ~领取:最新版“小中高考-总复习”、最新试卷下载 言予以解答。(不超过50字) 相关物理知识 不倒翁的特点 不倒翁成椭圆体,往往绘有可爱的图案,它一般用较 由于地球的吸引而使物体受到的力叫做重力,重 轻的材料制成,底部大而圆滑,且放有较重的铁块, 力作用在某一个点上,这个点叫做物体的重心。 上轻下重,从而使得不倒翁的重心始终保持在底部中 物体重心越低,它的稳定性越高,越不容易倒。 央。 【答案】示例: 不倒翁上轻下重,它的重心始终保持在底部中央。一般来说,物体重心越低,它就越稳定,不容易倒下。 【详解】本题考查提炼概括信息。 结合“不倒翁的特点:不倒翁成椭圆体”“它一般用较轻的材料制成,底部大而圆滑,且放有较重的铁块, 上轻下重,从而使得不倒翁的重心始终保持在底部中央”,可知:不倒翁呈椭圆状,它上轻下重,重心始 终保持在底部中央。 结合“相关物理知识:物体重心越低,它的稳定性越高,越不容易倒”,可知:由于物体重心越低,它的 稳定性越高,越不容易倒,这就是不倒翁不倒的原因。结合以上分析组织答案即可,注意字数要求。 示例: 不倒翁呈椭圆状,其重心保持在底部中央,由于物体的重心越低,其稳定性越强,不容易倒。 16.【2024·内蒙古包头·中考真题】 下图是《一个环保袋,就是一片绿》公益广告。请看广告图按要求续写宣传文稿。 文稿开头: 一个塑料袋埋在地下需要大约200年才能腐烂 要求: (1)请以给定开头进行续写,有对图片的解说,能融入感受和思考,并提出具体措施。 (2)不需要拟题,不少于150字。文中不得出现真实的人名、校名、地名等。 12关注公众号:陆陆高分冲刺 ~领取:最新版“小中高考-总复习”、最新试卷下载 【答案】示例:而且塑料袋还严重污染了我们的环境。相比较而言,环保袋才是我们生活中不可或缺的伙 伴,它能帮助我们减少使用一次性塑料袋,从而节能减排,能够更好地保护我们的地球家园。观察图片, 我们可以看到一个个环保袋被巧妙地设计成了一片片绿色的树叶,它象征着一棵茂盛的大树,象征着我们 的绿色生态系统。环保袋上的叶子脉络清晰可见,仿佛是一片真实树叶的缩影。这个设计巧妙地表达了环 保袋与绿色生态之间的紧密联系,提醒我们每个人的环保行为都对地球的生态平衡至关重要。我们每个人 都有责任关注和保护环境,从自己做起,减少使用塑料制品,共同守护我们赖以生存的地球家园。 【详解】本题考查拟写宣传文稿的能力。 宣传文稿就是用简洁的文字写出的有宣传鼓动作用的文稿。作用是便于“造势”,形成一种氛围,也容易 起到“安民告示”的作用。可以使用对偶、对仗、对比、排比、顶针(回环)、互文、反复、比喻、拟人 等修辞手法。可以追求大气流畅、朗朗上口音韵和谐,也可以追求语言优美富有文采性,或者具有深刻的 思想和哲理启迪意味,抑或平实质朴、明快直接。注意表现主题,而且以给定开头进行续写,有对图片的 解说,融入感受和思考,并提出具体措施。注意字数要求。 示例:而且它还会给动植物带来了极大的危害。如动物可能会误食塑料袋,导致健康问题甚至死亡。而植 物则会被塑料袋缠绕,影响生长。而使用环保袋,就能减少这方面的危害。广告图中,一株绿色的植物吸 引了鸟儿,而它的枝叶竟然就是一个个“环保袋”,这不禁让我们思考,如果人人都能使用环保袋,就是 在节能减排,营造一个充满绿意的世界。希望我们每个人都有责任关注和保护环境,从自己做起,呼吁身 边的人一起加入保护环境的行动。如尽可能不使用一次性制品,多种树,出行多乘坐公共交通工具,少坐 私家车。虽然个人的力量微小,但我相信只要每个人都尽自己的一份力,我们的地球一定会变得更加美好。 【2024·广东·中考真题】 阅读下面的文字,完成下面小题。 在劳动周主题活动中,学校拟邀请大国工匠做报告。作为学校记者团成员,你获得了采访大国工匠 的机会。请结合以下材料,完成采访任务。 大国工匠李工:带领团队经过无数次打磨、测试,总结出“一枪三焊”操作法,攻克了一系列难题。 2020年完成世界首个钛合金高铁转向架的试制工作,为我国高铁行业转型升级提供了技术支撑;2022年完 成新型动车组转向架的试制工作,为新一代动车组研制打下了坚实基础。 大国工匠竺工:桥吊是码头上最大最高的机械设备,操控千吨的桥吊,抓起庞大的集装箱,准确放 在指定位置,误差不超过2厘米。看似简单的一抓一放,在49米高的驾驶室透过玻璃向下看,集装箱上的 4个锁孔就像针眼一样小,其难度如同高空“穿针引线”。 大国工匠郭工:出土的文物,有的断成了好几部分,有的碎成了好几百块,有的严重氧化,根本看 不出原貌。文物修复,需要在每一块碎片上仔细寻找线索,并且严格按照原始痕迹把碎片拼接起来,这不 13关注公众号:陆陆高分冲刺 ~领取:最新版“小中高考-总复习”、最新试卷下载 是一件容易的事。能够在40多年中修复文物6000余件,更为不易。 17.请结合材料拟写一个采访主题。 18.请从三位大国工匠中选择一位作为采访对象,提出一个采访问题。 【答案】17.示例: ①坚守初心——致敬大国工匠 ②大国工匠,自强不息 ③精益求精,工匠精神 18.示例: 针对李工:李师傅,您和团队总结出了“一枪三焊”操作法,攻克了高铁领域的一系列难题。请问在技术 突破的道路上,您有哪些难忘的经历? 针对竺工:竺师傅,我们知道要精准操控千吨桥吊,抓起庞大的集装箱并放到指定位置是极为困难的,不 知道您是凭借什么样的精神做到的呢? 针对郭工:郭师傅,请问是什么支撑您坚持40多年,将6000余件文物修复完成的? 【解析】17.本题考查语言概括。 采访主题即采访活动所围绕的核心内容或主要议题。它是采访时一系列问题的主线, 要做到要点突出、 言简意赅。结合材料可知, 材料介绍了几位大国工匠们的经验和成就,拟写采访主题可以围绕这个内容 展开,意对即可。 示例:传承与创新——大国工匠的匠心精神和专业技术 18.本题考查语言拓展。 根据材料中的三位代表人物的事迹,以采访主题为线,来设置提问,意对即可。在采访过程中,我们要保 持尊重和敬意,认真聆听工匠们的经验和故事,同时也要善于提问,挖掘他们背后的辛勤付出和独特见解。 这样的采访不仅能够让我们学到很多知识,也能够让更多的人了解到工匠们的智慧和贡献。 示例: 针对李工:李师傅,您好!您和您的团队发明了“一枪三焊”操作法,能详细介绍一下这项技术的原理和 应用吗? 针对竺工:竺师傅,您好!操控桥吊需要极高的精确度,您能谈谈是如何做到误差不超过2厘米的吗? 针对郭工:郭师傅,您好!文物修复是一项非常细致的工作,您能谈谈修复过程中最让您感到挑战的部分 是什么吗? 19.【2024·甘肃临夏·中考真题】 4月8日,“风洞技术”理论奠基人俞鸿儒院士当选感动中国2023年度人物,他见证了我国神舟系列飞船 等国之重器的诞生与成长。请结合下面的材料,写一两句话向俞老表达你的敬意。 14关注公众号:陆陆高分冲刺 ~领取:最新版“小中高考-总复习”、最新试卷下载 俞鸿儒颁奖辞 前辈布下的奇子,蛰伏深空的巨龙。做别人不敢做的,做别人做不成的,他独辟蹊径,一往无前。 拨开科学的雾,荡去岁月的尘,我们看到一位科学家黄金般的心。 尊敬的俞老, 【答案】示例:您风华正茂时,将自己的青春奉献给国家的航天航空事业;您白发苍苍时,也不愿停下自 己前进的脚步,您是一位“搭台人”,为培养下一代力学接班人不懈努力着。向您致敬! 【详解】本题考查表达能力。表达敬意时要结合人物的事迹经历,语言要富有抒情性。 示例:您是将“天空”搬到地面的人,您为了捕捉一个0.1秒的动态数据,在岗位坚守了五十年,您是 “中国激波风洞第一人”。在荣誉面前,你却说“荣誉该留给年轻人”,你的坚守与谦逊让我由衷地敬佩! 20.【2024·新疆·中考真题】 下面是小博同学在查阅资料时摘录的一则新闻,请你为这则新闻拟写标题。(不超过25个字) 2024年5月18日,第48个国际博物馆日中国主会场活动在陕西西安举办,围绕“博物馆致力于教 育和研究”主题,主办地开展了特色鲜明、丰富多彩的活动,让更多公众尤其是青少年走进博物馆、爱上 博物馆。 活动现场,国家文物局发布最新数据显示,2023年我国博物馆接待观众12.9亿人次,创历史新高; 2023年全年新增备案博物馆268家,全国备案博物馆达6833家。随着我国博物馆数量不断增加,各地博 物馆接待能力也不断提升。博物馆教育功能持续发挥,博物馆成为全民终身教育的重要平台,“博物馆 热”持续升温。 【答案】示例:第48个国际博物馆日中国主会场活动在西安举办 【详解】本题考查拟写标题。 新闻标题应准确反映新闻内容,并尽量简洁生动。根据“2024年5月18日,第48个国际博物馆日中国主 会场活动在陕西西安举办,围绕‘博物馆致力于教育和研究’主题,主办地开展了特色鲜明、丰富多彩的 活动,让更多公众尤其是青少年走进博物馆、爱上博物馆”可知,第48个国际博物馆日中国主会场活动在 陕西西安举办,活动特色鲜明、丰富多彩。可据此拟写:第48个国际博物馆日中国主会场活动在西安举办。 21.【2024·河南·中考真题】 小组成员想用图文结合的方式讲述焦裕禄同志的故事,需要给下面文字材料配一幅图。A、B两幅备选图, 你建议选择哪一幅?请结合画面内容,简要说明理由。 1962年,焦裕禄同志到兰考担任县委书记。他不顾自己的肝病,带领干部和群众种植泡桐,防风 固沙;勘测水情,绘制洪水流向图,治理内涝;帮助村民总结出“翻淤压碱”等办法,治理盐碱地。 1964年,焦裕禄同志不幸逝世,年仅42岁。他用实际行动铸就了亲民爱民、艰苦奋斗、科学求实、迎 难而上、无私奉献的焦裕禄精神。 15关注公众号:陆陆高分冲刺 ~领取:最新版“小中高考-总复习”、最新试卷下载 【答案】A示例:选A图。该图展现了焦裕禄同志忍着肝疼坚持工作的情景,其中他曲起右腿抵着桌子边 缘、用左手拿着茶缸盖儿顶在肝部的细节,能补充文字材料中“他不顾自己的肝病”的内容,有助于讲述 焦裕禄同志的故事。 B示例:选B图。该图展现了焦裕禄同志在内涝时带领同志们冒着风雨,站在过膝深的水中,实地勘测水 情,了解洪水流向的情景。该图直观地呈现文字材料中“勘测水情,绘制洪水流向图”的相关内容,有助 于讲述焦裕禄同志的故事。 【详解】本题考查图文转换。 作答时,首先,需要仔细阅读文字材料,明确焦裕禄同志的主要事迹和精神品质。然后,分别分析 A、B 两幅备选图的画面内容,判断哪一幅图更能直观地展现文字材料中所描述的焦裕禄同志的关键事迹。在分 析画面时,要思考图中的场景、人物动作、表情等元素是否与文字材料中的具体情节相呼应,能否突出焦 裕禄精神的核心内涵。 如果选择 A 图:首先,A 图重点突出了焦裕禄同志忍着肝疼坚持工作的情景。画面中他曲起右腿抵着桌 子边缘、用左手拿着茶缸盖儿顶在肝部的细节,与文字材料中“他不顾自己的肝病”这一表述紧密呼应。 其次,通过这一细节,能够更加生动形象地展现焦裕禄同志不顾自身病痛,坚持为人民服务的精神,从而 有力地补充了文字材料中关于他不顾健康状况,一心投入工作的内容。所以,A 图有助于更全面地讲述焦 裕禄同志的故事,让人们更深刻地感受到他的奉献精神。 如果选择 B 图:首先,B 图清晰地呈现了焦裕禄同志在内涝时带领同志们实地勘测水情的场景。其次, 图中焦裕禄同志和同志们站在过膝深的水中,直观地表现了他们不畏艰难的工作态度,与文字材料中“勘 测水情,绘制洪水流向图”的描述高度契合。最后,此图能够让读者直接看到焦裕禄同志在工作中的实际 行动,增强了故事的画面感和真实感,有助于更生动地讲述焦裕禄同志的故事。 示例一:选择A图。根据图片文字“肝疼时用茶缸盖儿顶着”的描述,这幅图片描绘了焦裕禄同志在肝病 发作时,仍然坚持工作的场景。图中他弯曲右腿抵住桌子边缘,左手握着茶缸盖顶在肝脏部位的细节,生 动地补充了文字资料中提到的“他不顾自己的肝病”的描述,这对于讲述焦裕禄同志的故事非常有帮助。 16关注公众号:陆陆高分冲刺 ~领取:最新版“小中高考-总复习”、最新试卷下载 示例二:选择B图。根据图片文字“内涝时勘测水清”可知,这幅图片展示了焦裕禄同志在洪水灾害中, 带领团队冒着风雨,站在深水中实地勘察水情,了解洪水流向的情形。图像直观地反映了文本材料中提及 的“勘测水情,绘制洪水流向图,治理内涝”的内容,对于讲述焦裕禄同志的故事十分有益。 22.【2023·湖南·中考真题】 请看漫画《挤掉水果里的“洋水分”》,按要求作答。 【2023年3月31日《湖南日报》第四版) (1)概述漫画内容。 (2)谈谈漫画的寓意。 【答案】(1)内容:画面中的左侧蜜瓜装在纸盒里,纸盒上写着“本地蜜瓜”,右侧是本地蜜瓜跃上表 示人民币的符号,并举着“进口”二字而身价倍增。 (2)寓意:不良商家将歪心思动到水果销售领域,通过过度包装、打信息差等手段牟利,呼吁相关部门 加强监督管理,保障消费者合法权益。 【详解】本题考查图文转换及寓意理解。 概括画面内容,应仔细观察画面的组成,把里面所有的元素都按照一定顺序介绍,尤其是其中的文字部分。 画面由两部分组成,左侧是一个纸盒里装着蜜瓜,纸盒上写着“本地蜜瓜”;右侧是两部分组成,下面是 表示人民币的符号的图案,上面是本地蜜瓜,并举着“进口”二字,本地蜜瓜因“进口”而身价倍增。 寓意要结合画面内容及标题。根据漫画的标题《挤掉水果里的“洋水分”》,根据漫画内容“本地蜜瓜因 “进口”而身价倍增”可知,漫画的寓意:不良商家将歪心思动到水果销售领域,通过过度包装、打信息 差等手段牟利,呼吁相关部门加强监督管理,保障消费者合法权益。 23.【2023·湖南·中考真题】 请以“倡导低碳生活”为主题,在社区居委会公示栏上设计一条标语。 【答案】示例:你节能,我减排,低碳生活乐开怀。 【详解】本题考查设计标语,解答此题注意结合活动主题“低碳”进行作答。 17关注公众号:陆陆高分冲刺 ~领取:最新版“小中高考-总复习”、最新试卷下载 示例:少些“碳”气,你我同行。 24.【2023·内蒙古呼和浩特·中考真题】 信息组搜集了2023年4月中国新闻出版研究院发布的第二十次未成年人图书阅读量调查统计表。请根据图 表信息写一条结论。 第二十次未成年人图书阅读量调查统计表 【答案】(1)相比2021年,无论是0—8周岁,还是9—13周和岁14—17周岁的未成年人2022年的图书 阅读量均有所上升。(2)同一年龄段相比,三个年龄段的未成年人图书阅读量均有小幅增加。 【详解】本题考查图表转换能力。 依据0一8周岁2021年的阅读量是10.56,2022年的阅读量是10.33、9-13周岁2021年的阅读量是10.21, 2022年的阅读量是10.32、14-17周岁2021年的阅读量是13.10,2022年的阅读量是13.15对比可知,2022 阅读量均有所增加。据此可以概括为:相比2021年,无论是0一8周岁,还是9-13周和岁14-17周岁的未 成年人2022年的图书阅读量均有所上升。 依据0- 8周岁2022年阅读量10.56,2021年阅读量为10.33;9-13周岁2022年阅读量10.32,2021年阅读 量为10.21;及14-17周岁2022年阅读量10.15,2021年阅读量为10.10这些数据比较可知:同一年龄段相 比,三个年龄段的未成年人图书阅读量均有小幅增加。 25.【2023·黑龙江大庆·中考真题】 第五届黑龙江省旅发大会即将在大庆市召开,请你以小主人的身份向八方来客介绍你的家乡大庆。要求语 句通顺,突显大庆特色,至少使用一种修辞手法,不超过60字(标点符号占字数)。 【答案】参考答案:这里是大庆:一座美丽的城市——天然百湖之城,一座现代的城市——绿色油化之都, 一座英雄的城市——铁人精神之乡。大庆欢迎你! 【详解】本题考查学生的语言表达能力。根据题目要求推荐介绍自己的家乡大庆,作答时首先要选择突出 大庆特色的自然景观或人文购物,运用手法来拟写作答。如:大庆,我的家乡,自然风景优美,誉为百湖 之城;蕴藏着丰富的石油,是一座现代的都市;铁人精神的故乡,是一座英雄的城市。大庆的人热情好客, 18关注公众号:陆陆高分冲刺 ~领取:最新版“小中高考-总复习”、最新试卷下载 欢迎八方来客!答案不唯一,符合题目要求即可。 26.【2023·山东潍坊·中考真题】 【灯塔在线调查】为了解青少年的榜样学习状况,同学们搜集到了下面的调查数据图,请用两句话写出你 的分析结论。(不超过30字) (数据来源:中国青少年研究中心,2022年) 【答案】示例:①绝大多数青少年是有榜样的;②大多数青少年关注榜样的梦想追求、成就和经历。 【详解】本题考查图文转换。 左图是对青少年拥有榜样的情况的调查,其中有榜样的占73.3%,没有榜样的占20.4%,以前有现在没有 的占6.3%;据此可知,绝大多数青少年是有榜样的; 右图是青少年关注榜样的信息,阴影部分越长,说明关注度越高,关注度前三是梦想追求、成就和经历; 据此可知,大多数青少年关注榜样的梦想追求、成就和经历。 27.【2023·辽宁本溪·中考真题】 最近,某夜市附近的居民李先生向市场监管部门反映,夜市经营干扰了居民的正常生活,要求取缔。如果 你是接待人员,应该如何说服李先生?(50字左右) 【答案】示例:李先生,夜市可以方便百姓,发展经济,不能取缔。我们可以加强管理,规范商户行为, 让他们文明经营。 【详解】本题考查语言表达能力。解答此类题,第一步要分析情景,明确题意。本题根据题意,可知是说 服李先生不能取缔夜市经营,第二步要正确、得体地表达。首先要礼貌地称呼对方(李先生);然后结合 实际,说明夜市经营的合理性以及如何使夜市不再干扰居民的正常生活,合理性如“夜市可以方便百姓, 发展经济”,管理措施如“规范商户行为,让他们文明经营”“制定规章制度”等。注意语气要委婉,表 达要得体。 19关注公众号:陆陆高分冲刺 ~领取:最新版“小中高考-总复习”、最新试卷下载 28.【2023·浙江杭州·中考真题】 为班会设计一项活动(“布置心愿墙”除外)。 你的老师即将回到初一年级担任班主任,为了引导新同学明确努力方向,积极行动,计划在新班级布置心 愿墙(图是2020级学生的心愿墙),并开设主题为“心愿·努力·坚持”的班会课。 请写出活动名称、具体内容或步骤。要求有意义、有趣味、可操作,120字以内。 【答案】示例:开展“励志故事我来讲”活动。各小组展示自己阅读成果,派代表讲述努力奋斗的故事; 每位同学将自己的目标写下来,最后签名交给班主任统一放在“目标箱”里,和学生来个一学期努力之约 定,一学期后再次开展“我的励志故事我来讲”活动,检验自己努力的成果。 【详解】本题考查活动设计。答案不唯一,紧扣主题“心愿努力·坚持”即可。 例如:开展“平板支撑做做看”的活动。各个小组派出代表进行平板支撑比赛,坚持到最后者胜出。然后 请第一个放弃的、中途看见别人放弃了和最后获胜的参赛选手分别来谈谈感受。通过平板支撑小游戏,同 学们能够从肢体行动中感受坚持的力量。 29.【2023·浙江杭州·中考真题】 下图是杭州2022年第19届亚运会会徽“潮涌”。综合本专题的。材料,探究会徽以“潮涌”命名的原因。 【说明】亚奥理事会2022年7月19日宣布,原定于2022年9月举行的杭州2022年第19届亚运会将于 2023年9月23日至10月8日举行,名称仍为杭州2022年第19届亚运会。本届亚运会主会场位于钱塘江 南岸的“杭州奥林匹克体育中心”。 20关注公众号:陆陆高分冲刺 ~领取:最新版“小中高考-总复习”、最新试卷下载 【答案】示例:钱塘江和钱江潮头是会徽的形象核心,展示了浙江杭州山水城市的自然特质,江潮奔涌表 达了浙江儿女勇立潮头的精神气质,整个会徽代表了新时代中国的特色和风貌等,因此命名为“潮涌”。 【详解】本题考查图文转换的能力。 解答时首先认真阅读题干要求,弄清主题,看清要求。本题要求就杭州2022年第19届亚运会会徽“潮 涌”图形的构成要素,探究命名原因。“潮涌”的构图要素是扇面、钱塘江、钱江潮头、赛道、互联网符 号及象征亚奥理事会的太阳图形六个元素,徽标的下方是主办城市名称与举办年份“HangZhou2022”与 “19thAsian Games”届别字样。思考名称寓意应联系“2022年杭州亚运会会徽”、地域特点、图形本身的 形象内涵等。 示例:会徽以钱塘江和钱塘江潮头为主构成。钱塘江代表杭州山水特色,潮头代表浙江儿女勇立潮头的精 神气质,象征亚运健儿奋勇争先的精神,因此命名为“潮涌”。 30.【2023·湖南郴州·中考真题】 郴州为了迎接旅发大会新增了一些网红景点,你的好朋友准备约你前往打卡体验,请你完善以下方案。 活动方案 活动目的 打卡家乡美景,同游美丽郴州 活动时间 6月25日 活动地点 高椅岭 活动准备 设计出行路线;(1) 注意事项 遵守景区规定;(2) 【答案】 示例1:就餐安排答案示例2:出行工具。 1:注意旅行安全(生命和财产安全)2:文 明出行,不乱扔垃圾。 【详解】本题考查综合性学习。 (1)活动准备可以包括多个方面,衣食住行都要考虑周全,比如天气查询,就餐准备,特殊服装准备, 住宿休息安排,出行车辆安排等等。 (2)旅行注意事项包含很多方面,首先是安全,包括出行、参观景区、财产、饮食等方面;其次,是文 明,包括文明观赏风景,不破坏环境,不攀折花木,不乱扔垃圾等等;最后,保持通讯畅通,以便随时联 系等。 31.【2023·山东威海·中考真题】 针对行人走路玩手机存在安全隐患的现象,某地拟出台规定,行人过马路时玩手机将被警告或开罚单,对 21关注公众号:陆陆高分冲刺 ~领取:最新版“小中高考-总复习”、最新试卷下载 此,你是否赞同?请阐述理由。 【答案】参考示例一:赞同。过马路玩手机存在安全隐患,危及生命。禁止过马路玩手机是对生命安全负 责的举措,应该支持。参考示例二:反对。用经济来处罚,得到的效果并不是最佳的,我认为还是应该以 教育为主,不提倡处罚的方式。参考示例三:这样做初衷是好的,是基于保护人的生命安全。惩罚不是目 的,规范才是最终目标。换一种大家容易接受的方式,或许效果会更好。 【详解】本题考查表达观点。解答时先要写出自己的观点,可赞成,可反对,理由阐述要能支持自己的观 点,理由充分,语句通顺流畅即可。 示例:赞成。当下低头族盛行,易出现安全事故。为了减少过马路玩手机的情况,保障行人的出行安全, 出台了这项规定。它能够让行人认识到过马路期间玩手机的危害,让人们更加能够珍惜自己的生命,同时 也能通过惩罚的方式倒逼行人遵守交通规则,减少出现交通事故,应该支持。 22