乐于分享
好东西不私藏

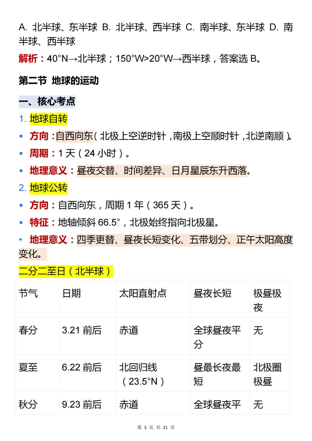
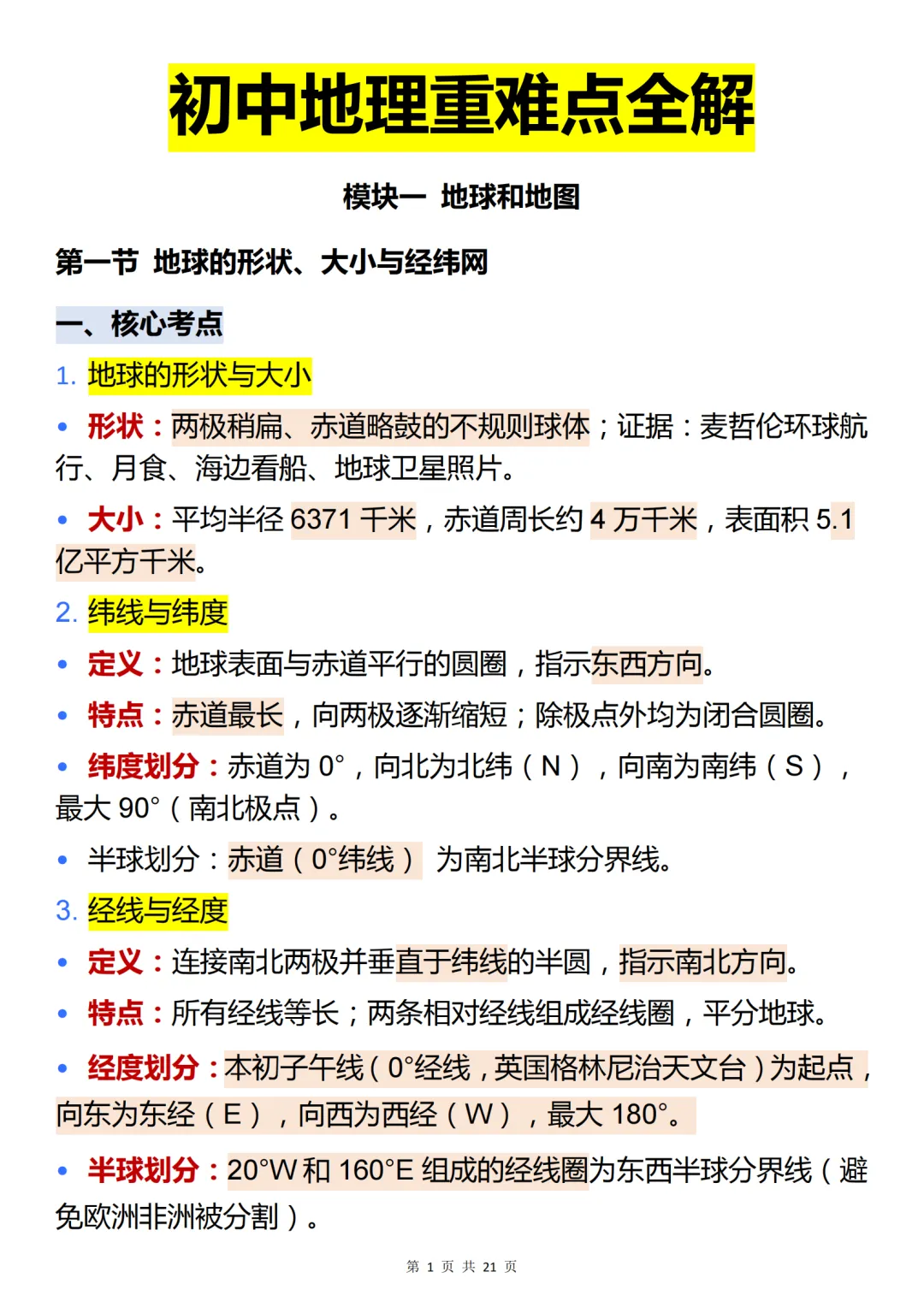
中考地理必背【地理重难点解读】,可打印 快收藏

中考地理必背【地理重难点解读】,可打印 快收藏

初中地理提分有妙招,核心关键在 “重难点掌握”。重难点的掌握是拔高的基本,尽管题型灵活多变,答题核心的本质始终不变。
今天给大家整理了中考必备的【中考地理最全重难点详细解读(全年级覆盖)】,不管题目如何变式,都能让表达更出彩,轻松拿下高分!
因篇幅有限,点击我的头像私信我回复 “资料获取” 就可以领取 word 电子版。以下是部分资料内容,完整高清版的发送私信即可。

受文章篇幅限制,仅能分享部分内容~

领取方法:

1、先下方点👍“赞”➕♥“推荐,然后关注下方公众号

2、在对话框中回复“  资料获取   ”即可获取完整电子版

更多资料及学习方法持续更新中……

本站文章均为手工撰写未经允许谢绝转载:夜雨聆风 » 中考地理必背【地理重难点解读】,可打印 快收藏

猜你喜欢

  • 暂无文章