2026最新版:无机化学重难点总结(可打印)还不快看!

点击蓝字 关注我们

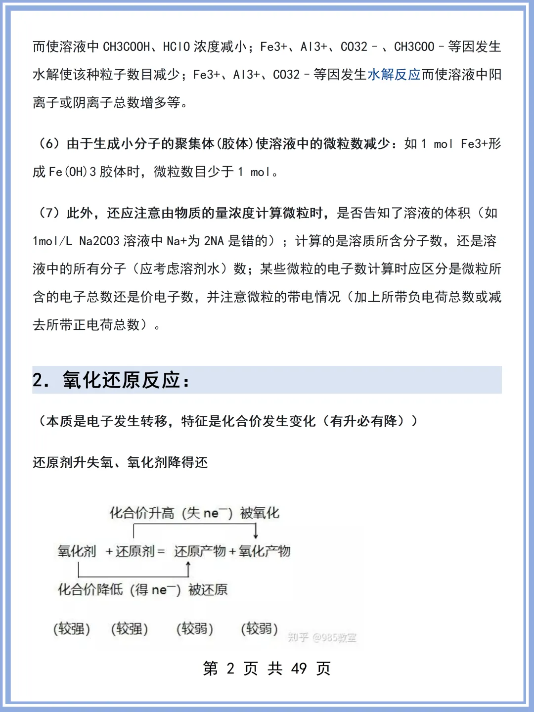
无机化学的涵盖范围何其庞杂,与有机化学、分析化学、物理化学并称化学四大分支。题主既然提起无机化学的概念,想必起码是学到大学阶段了。在大学阶段,无机化学最重要的几个知识点是:电子能级和轨道杂化理论、化学热力学方程和化学动力学方程。
今天给大家整理了三年都用得上的【无机化学重难点总结】,基础不好,高中三年有这一份就够了‼️
因篇幅有限,点击我的头像私信我回复“我需要”就可以领取word电子版。以下是部分资料内容,完整高清版的发送私信即可






领取方法:
1、先下方点👍“赞”➕♥“推荐,然后关注下方公众号
2、在对话框中回复“ 资料获取 ”即可获取完整电子版

更多资料及学习方法持续更新中……
夜雨聆风