乐于分享
好东西不私藏

四下科普说明文答题笔记 | 常见说明方法及作用

四下科普说明文答题笔记 | 常见说明方法及作用

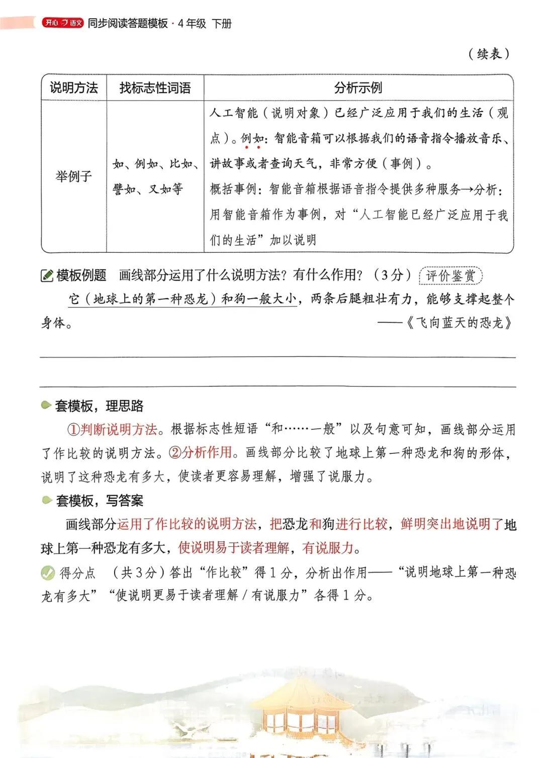
一、常见说明方法及作用
1. 作比较:把…和…进行比较,突出说明了事物的特征,使读者易于理解,更有说服力。
2. 列数字:列举具体数据,具体准确地说明了事物特点,让文章更科学、严谨,更有说服力。
3. 打比方:把…比作…,生动形象地说明了事物特征,使内容更通俗易懂,增强文章趣味性。
4. 举例子:举了…例子,具体说明了事物特点,让读者更容易理解,增强说服力。

1️⃣通过百度网盘分享的文件:
学习资料
链接:https://pan.baidu.com/s/1-GbQBf34uRw-XH_E-frmOw?pwd=8866 
复制这段内容打开「百度网盘APP 即可获取」
1️⃣2026春季学期学习汁源:点击链接或复制整段内容,打开「夸克APP」即可获取。
链接:https://pan.quark.cn/s/ae68f81e0d60
往期资料:
四下第二单元习作“我的奇思妙想”学生修改版
三下《荷花》小练笔仿写思路(手把手教学版)
四下《乡下人家》小练笔 | 你眼中的乡村景致是怎样的?
2026春季三年级下册语文教学计划及进度安排表
四下《乡下人家》小练笔 | 你眼中的乡村景致是怎样的?
四年级下册语文课后词语表补充

关注我,更新更多学习资料👇🏻👇🏻👇🏻

本站文章均为手工撰写未经允许谢绝转载:夜雨聆风 » 四下科普说明文答题笔记 | 常见说明方法及作用

猜你喜欢

  • 暂无文章