2026 广东高校联盟学位外语准考证打印入口已开通(13日 9:00 起)

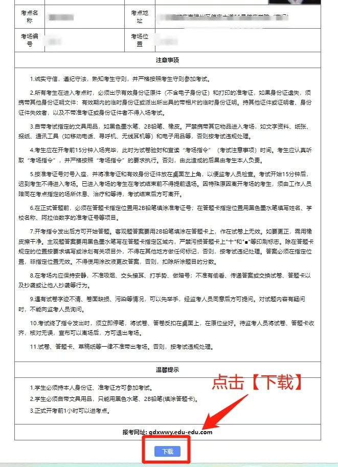
各位同学注意啦!2026年广东高校联盟学位外语考试准考证昨日正式开始打印,事关能否顺利入场考试,请大家务必在规定时间内完成操作,切勿错过!






-
建议尽早打印,避免截止前网络拥堵、无法登录。
-
妥善保管准考证,建议电子版存手机/云盘,纸质版分开放。
-
考前熟悉考点位置与交通路线,预留充足时间,提前到达考场。


END

为保证您不错过发布的重要事项,请扫描下方微信,您将在第一时间获得重要事项提醒(咨询)服务,如各类政策、补贴、学历提升、招聘信息、创业扶持、优惠优待……

夜雨聆风