麒麟操作系统 | VIM文本编辑器
红帽认证、麒麟认证与 K8S 该如何选择?


先来回顾麒麟往期内容:


-
本章学习目标
-
理解 vim 文本编辑器的工作模式 -
掌握 vi 编辑器的使用
01 vim 编辑器
02 vim 基本命令
在银河麒麟操作系统中,大部分配置文件都是 ASCII 的纯文本形式存放的,所以我们在修改系统设置的时候使用简单的文本编辑软件就可以实现了,如果你使用过 windows 当中的 word 的话,那么你可能会感觉 linux 字符界面的文本编辑工具并不是太好用,毕竟没有图形窗口,看着不会太舒服。但是既然要学习银河麒麟操作系统,掌握并熟练使用文本编辑工具是必不可少的技能,在银河麒麟操作系统当中的文本编辑工具有很多,如 pluma、emacs 、pico、 nano、 vi/vim 等等。

虽然在银河麒麟操作系统下的文本编辑器众多,这些工具都有各自的优点,但是有几点是其它编辑工具所不能比拟的:
-
所有的类 Unix 系统都内建 vi,其它的编辑工具则不一定,而 vim 相当于是 vi 的升级版 -
很多软件的编辑界面都会调用 vi,如 crontab、edquota 等 -
vim 具有程序编辑能力,可以主动以字体颜色标识语法的正确性,方便代码编写 -
程序简单,编辑速度非常快
综上所述这是一个老式的文字处理工具,但是功能很齐全,不仅是文本处理工具,还是一个程序编辑工具,就连官方网站也说 vim 是一个程序开发工具而不是文字处理软件,因为它包含了很多额外的功能,如:多文件编辑,区块复制等,这些功能让我们在进行配置文件修改的时候会更方便。

一、命令简介
vim 的发布最早可以追溯到 1991 年,英文全称为 Vi Improved。它也是 Vi 编辑器的提升版本,其中最大的改进当属添加了代码着色功能,在某些编程场景下还能自动修正错误代码。它默认会安装在当前所有的 Linux 操作系统上,是一款超棒的文本编辑器。

vim 编辑器模式
基本上 vi/vim 共分为三种模式:
-
命令模式(Command mode) -
输入模式(Insert mode) -
末行模式(Last line mode)
1、命令模式
vim 默认进入的模式是命令模式。此状态下敲击键盘动作会被 vim 识别为命令,而非输入字符。比如我们此时按下 i,并不会输入一个字符,i 被当作了一个命令。
以下是常用的几个命令:
-
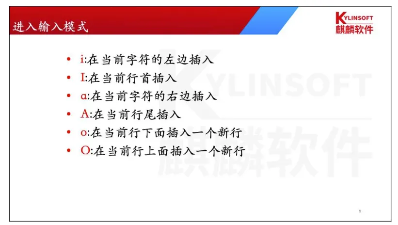
i 在光标前插入字符,进入到输入模式。 -
a 在光标后插入字符,进入到输入模式。 -
o 光标行之后插入一行 -
x 删除当前光标所在处的字符。 -
: 切换到底线命令模式,以在最底一行输入命令。
若想要编辑文本:启动 Vim,进入了命令模式,按下 i,切换到输入模式。命令模式只有一些最基本的命令,因此仍要依靠末行命令模式输入更多命令。
2、输入模式
在命令模式下按下 a,i,o 就进入了输入模式。在输入模式中,可以使用以下按键:
-
字符按键以及 Shift 组合:输入字符 -
ENTER:回车键,换行 -
BACK SPACE:退格键,删除光标前一个字符 -
DEL:删除键,删除光标后一个字符 -
方向键:在文本中移动光标 -
HOME/END:移动光标到行首 / 行尾 -
Page Up/Page Down:上 / 下翻页 -
Insert:切换光标为输入 / 替换模式,光标将变成竖线 / 下划线 -
ESC:退出输入模式,切换到命令模式
3、末行模式
在命令模式下按下:(英文冒号)就进入了末行模式。末行模式可以输入单个或多个字符的命令,可用的命令非常多。
在末行模式中,基本的命令有(已经省略了冒号):
-
q 退出程序 -
w 保存文件 -
q! 强制退出不保存 -
wq! 强制保存并退出 -
ZZ 保存退出
按 ESC 键可随时退出末行模式。


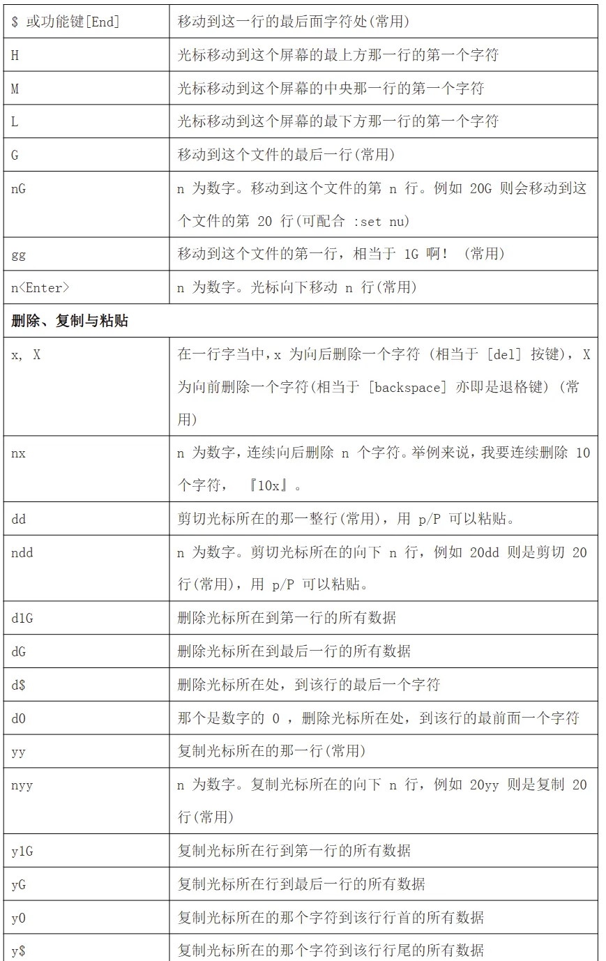
命令模式可用的光标移动、复制、粘贴、搜索、替换等




命令模式切换到编辑模式的可用按钮说明



末行模式中的基本操作 1


末行模式中的基本操作 2


用的按钮说

— Linux文章推荐 —


夜雨聆风