高中生物|新版必+选全册知识点梳理汇总!可下载!

生物这门学科需要背的知识点特别多,而且由于专业性比较强,在作答的时候也不能出现偏差,相近的词汇有时候也是不可以用的,这样就需要我们打好基础,仔细背好教材上的知识点。
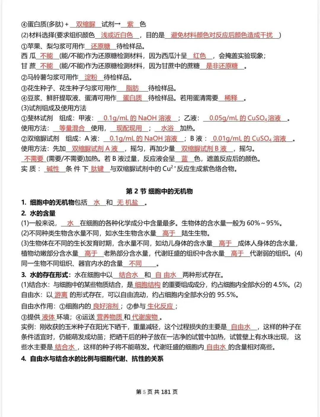
学姐整理了高中生物最新版必修+选修全册知识点梳理。不喜欢翻教材的看它就够用了哦。更加精准应对各个难点和盲点。建议收藏+打印学习使用哈!


下载完整电子版请拉至文末





下载完整电子版方式



(关键字的回复位置)
点亮【推荐】
,感谢您看完文章!
高中生物|新版必+选全册知识点梳理汇总!可下载!

生物这门学科需要背的知识点特别多,而且由于专业性比较强,在作答的时候也不能出现偏差,相近的词汇有时候也是不可以用的,这样就需要我们打好基础,仔细背好教材上的知识点。
学姐整理了高中生物最新版必修+选修全册知识点梳理。不喜欢翻教材的看它就够用了哦。更加精准应对各个难点和盲点。建议收藏+打印学习使用哈!


下载完整电子版请拉至文末





下载完整电子版方式



(关键字的回复位置)
点亮【推荐】
,感谢您看完文章!