2026 顶刊秘密:全靠 OpenClaw + 多模型圆桌会议出创新点
📚 课程一:2026 前沿 AI-Agent2.0 科研实战营,深耕 LLM 与自动化科研,搭建智能体,融合多模型,助力论文撰写与科研视频创作
📚 课程二:OpenClaw+Vibe Coding核心实战玩法,手把手教你本地部署与云端协同,实现知识、论文自动化工作流培训班
2026年6月5日-8日【四天教学、提供全部资料、代码及长期回放】
本课程是一门面向科研人员、研究生、博士生、高校教师以及高端知识工作者的系统化实战训练营,以“工具即生产力,Agent即科研合作者”为核心理念,带你从“使用AI”进阶到“构建AI系统”。课程将系统讲解如何将主流大语言模型深度融合进:
6.基于NotebookLM 的研究资料整合、来源引用与可信推理
7.使用NotebookLM48小时通过一门课、掌握一系列知识点
8.Google生态系统自动化科研工作流与AI Agent系统
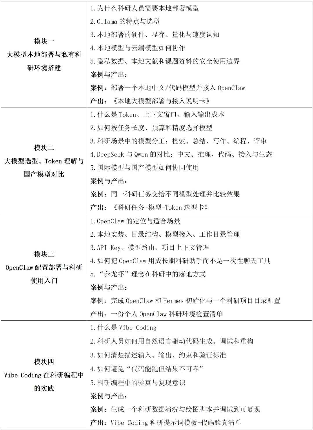
9.OpenClaw和Claude Code个人AI助手结合Agent Skills技术自动化生成论文
10.Seedacnce2.0视频大模型生成科研科普视频
2026年5月23日-24日【两天教学、提供全部资料、代码及长期回放】
课程特别强调“养龙虾式科研助手养成”思路,即把AI从一次性对话工具,逐步培养成懂你的课题、目录、规则、写作风格和科研流程的长期助手,最终形成一套可以持续进化的个人科研工作台。
claude code、codex双AI协同论文写作
2026年5月16日-17日【两天教学、提供全部资料、代码及长期回放】
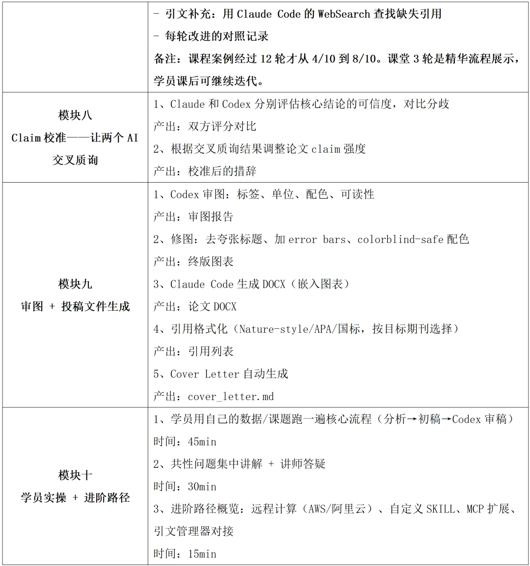
1.双模型交叉审稿:Claude Code写代码和论文,Codex作为独立审稿人打分、挑错、提改进意见——两个不同AI系统互相review迭代,比单一AI自查深入一个层次。
2.真实全流程:数据获取→清洗分析→统计检验→论文撰写→多轮审稿→投稿准备,两天走完核心环节。
3.真实案例:讲师以自己论文为例,展示Codex审稿从4/10逐步改进到8/10的完整轨迹(12轮迭代,课堂展示精华3轮)。
4.Claim校准:让两个AI分别评估论文核心结论的可信度,教学员用AI做批判性思考而非盲目接受。5.学科通用:核心方法适用于任何”数据→分析→论文”的定量研究场景。
2026年5月30日-31日【两天教学、提供全部资料、代码及长期回放】
1.真实数据驱动:使用Cochrane/JAMA已发表RCT的真实数据,非模拟数据,可溯源至原始文献。
2.一条主线贯穿:从PICOS设计→PubMed检索→AI筛选→效应量计算→DL随机效应模型→森林图→漏斗图→亚组分析→敏感性分析→Results段落,两天做完完整Meta-Analysis。
3.AI深度提效:用Hermes Agent自动生成检索式、批量筛选文献、运行统计脚本、生成投稿级图表、撰写Results段落——亲眼见证AI把传统2周的工作压缩到2小时。
4.代码经双轮审阅:所有脚本经两轮代码审阅(Codex Review),Egger检验修正为加权回归(WLS)、SMD方差统一为含J²的Hedges标准公式、PRISMA计数改为动态计算,统计公式逐项验证。
5.带走你的专属科研智能体:你将带走一个配置好的Hermes Agent和Meta-Analysis统计Skill,利用其自进化能力,未来可一键复用到你的任何课题中。
2026年5月29日-30日、6月5日-6日【提供全部资料、代码及长期回放】
本课程以高水平论文发表为导向,以CNS与顶级期刊逻辑为主线,结合当下最前沿的AI智能体赋能场景,系统讲解从前沿选题挖掘、论文结构搭建、写作表达优化、图表可视化设计,到精准选刊投稿与审稿意见回复的全过程,帮助学员建立高质量论文写作与发表的完整方法体系,提升写作效率、论文质量与投稿命中率,建立属于自己的科研第二大脑。
【教学特色】:
1.聚焦“CNS级”系统思维:摒弃碎片化技巧,从顶层设计入手,系统讲解高水平论文从选题、叙事到发表的完整逻辑链条,助您构建顶刊发表的底层认知框架。
2.深度融入AI与智能体应用:不仅讲解AI工具,更教授如何将AI作为“科研第二大脑”,在前沿追踪、选题挖掘、结构搭建、审稿博弈等高阶环节实现人机深度协同。
3.贯穿顶刊案例拆解:以Nature、Science、Cell等顶级期刊的真实论文为范本,深度剖析其叙事逻辑、图表设计与投稿策略,将抽象方法论具象化。
4.覆盖全流程关键“破局点”:直击科研痛点,针对性解决“找不到突破口”、“写不出高水平”、“不会应对审稿”等核心难题,提供可落地的解决方案。
5.社群赋能:建立专属助学群,辅助学员将所学方法论应用于实际科研工作,打造长期学习与交流的科研共同体。
2026年5月16日-17日、23日-24日【提供全部资料、代码及长期回放】
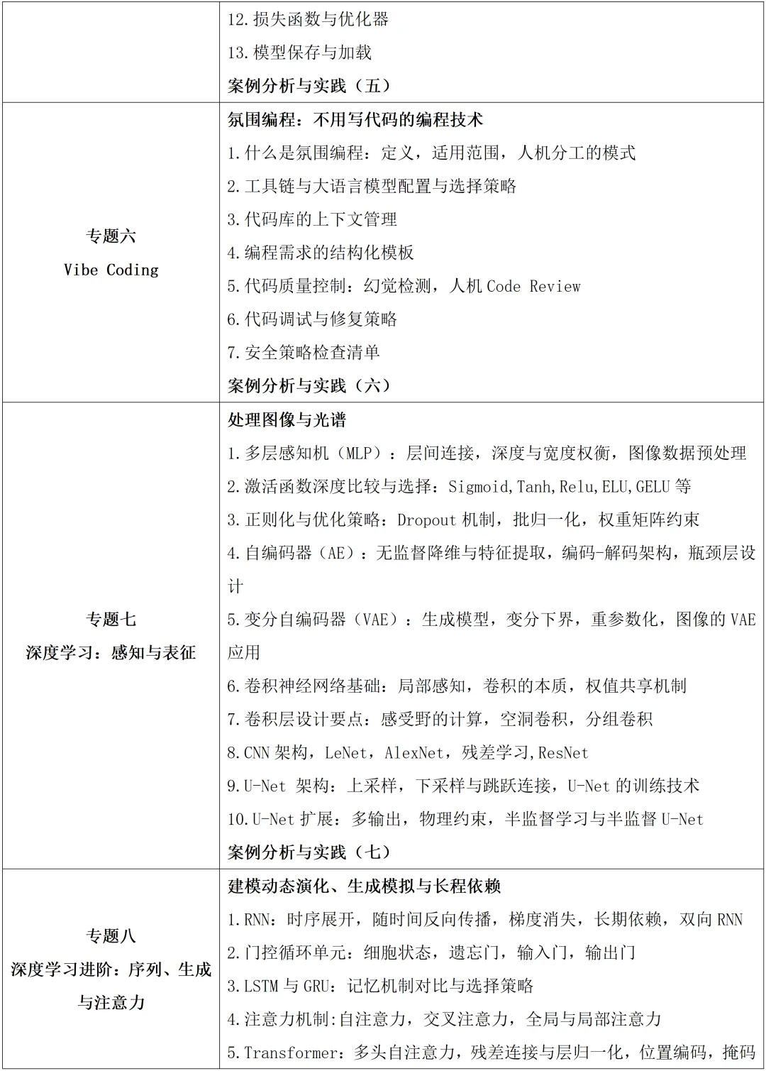
本课程不仅提供从Python基础到PyTorch深度学习的完整技术栈,更前瞻性地引入大模型工程化与自动化智能体(Agents)技术,打造“AI赋能的科研全链条”:
【全栈技能,层层递进】
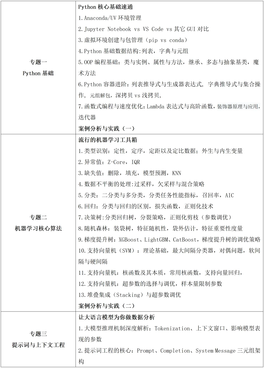
从Python高阶编程(函数式、OOP、性能优化)出发,掌握XGBoost、LightGBM等经典机器学习工具,深入CNN、Transformer、扩散模型等前沿架构;同时以科学问题为牵引,强化SHAP可解释性分析、因果推断与不确定性量化,确保AI模型的物理一致性与科学严谨性。
【革命性效率工具:氛围编程与上下文工程】
告别繁琐的重复编码。课程深度教授Vibe Coding(氛围编程)——通过自然语言与AI协同编程,实现”零门槛”快速原型开发;掌握上下文工程与RAG技术,让大模型精准理解您的领域数据,自动生成可执行的分析代码、SQL查询与科研图表,将数据分析效率提升十倍。
【科研自动化:从Chat到Agent的跃迁】
学习构建OpenClaw智能体工作流,让AI自主完成数据清洗、多维度归因分析、假设检验与报告生成。通过MCP架构连接您的本地数据库与计算环境,实现”一句话需求→自动化分析→交付洞察”的端到端科研流水线,彻底解放您的生产力。
【差异化优势】
实战导向:9大案例模块覆盖图像光谱分析、时空序列预测、科学归因、论文Idea探索等真实场景
人机协同:不仅教算法原理,更教“如何指挥AI做科研”——从提示词设计、代码审查到多Agent协作
前沿融合:传统统计思想× 现代深度学习 × 大模型自动化三重视角,打通从算法理解到科研落地的最后一公里
本课程将为您提供兼具学术严谨性、工程实用性、技术前瞻性的学习平台。让AI成为您科研团队中最得力的智能助手,加速从数据洞察到科学发现的全过程。
【培训方式】:网络直播+助学群辅助+导师面对面实践工作交流(报名后加入助学群、查阅会议流程)
【导师随行】:
1、建立导师助学交流群,长期进行答疑及经验分享,辅助学习及应用。
2、课程结束后不定期召开线上答疑交流,辅助学习巩固工作实践问题处理交流
【发票可开具】:培训费、会议费、资料费、技术咨询费,配有盖章文件【用于参会人员报销使用】
张蒙:159-3043-3986(微信同步 ) QQ咨询:3566401250




Ai尚研修小课堂海量资源(数据、课件、书籍、视频教程)
联系小编免费领取
4、【数据分享】中国陆地生态系统服务价值空间分布数据集
7、【数据分享】中国30米分辨率坡度数据(免费获取)
10、【数据分享】建筑矢量数据shap,26个省级城市建筑轮廓
11、【数据分享】中国100万地貌类型空间分布数据
12、【数据分享】中国100万植被类型空间分布数据
14、【数据分享】自然保护区边界矢量数据下载(国家级、省级、县市级)
16、【数据分享】全国电子地图SHP数据除了常有的省、市、县、乡的图层信息以外,还包括道路、水系、银行、绿地、高速出入口、医疗机构、餐饮、超市等
19、【数据分享】2020年最新全国城市道路shp矢量数据集(精确到乡道)
1 、【数据分享】中国气象背景数据集:基于全国1915个站点的气象数据
3、【数据分享】MSWEP多源融合降水数据→免费获取
4、【数据分享】CMIP6未来气候变化情景数据之一:历史时期月平均气温数据
5、【数据分享】CMIP6未来气候变化情景数据之二: 历史时期降水数据集
6、【数据分享】CMIP6未来气候变化情景数据之三: 历史时期风速数据集
7、【数据分享】CMIP6未来气候变化情景数据之四:服务于降尺度的实测格点化气温数据集
8、【数据分享】CMIP6未来气候变化情景数据之五:服务于降尺度的实测格点化降水数据集
9、【数据分享】CMIP6未来气候变化情景数据之六:历史时期近地表最高气温数据集
11、【数据分享】CMIP6未来气候变化情景数据之八:历史时期向下短波辐射数据集
土利用数据
2、【数据分享】中国土地利用数据1980-2015 (免费获取)
4、【数据分享】全球1982~2015年逐年长时序动态土地覆盖数据集
6、【数据分享】15省《中国土壤分布》土壤分布矢量数据,含使用说明
7、【数据分享】世界土壤数据库(HWSD)全球土壤数据下载处理
8、【数据分享】AW3D30 DSM(数字地表模型)数据
9、【数据分享】2017年10米分辨率全球地表覆盖数据
4、【数据分享】中国水系数据,包含长江黄河、湖泊、以及一级三级四级五级河流矢量数据
1、【数据分享】中国低碳年鉴2000-2016(免费下载)
2、【数据分享】全Excel!中国科技统计年鉴1991-2019(免费)
3、【数据分享】一个横跨35年的数据,1985-2019中国城市统计年鉴
4、【数据分享】28年《中国工业统计年鉴》免费下载
5、【数据分享】1985-2019年中国农村统计年鉴免费下载!
6、【数据分享】中国农业统计资料1949-2019,免费下载 !
7、【数据分享】国土资源统计年鉴2005-2017&中国林业统计年鉴1992-2019
8、【数据分享】中国海洋统计年鉴2000-2017(免费)
9、【数据分享】中国环境统计年鉴:1998-2018(免费)
10、【数据分享】《中国文化和旅游统计年鉴》又是一个24年的统计年鉴集合
11、【数据分享】285城空间权重矩阵&中国城乡建设统计年鉴EXCEL
12、【数据分享】中国农村贫困监测报告2008-2019
13、【数据分享】2006-2020《中国卫生统计年鉴》免费下载
14、【数据分享】最新!2000-2020年县域统计年鉴面板数据(免费)
15、【数据资源】全网最全!34个省(市、自治区)2001-2020年统计年鉴(免费)
16、【数据分享】中国城市统计年鉴1985-2020最新为EXCEL格式!
17、【数据分享】海量数据大放送!农村研究数据合集
18、【数据分享】最新EXCEL中国统计年鉴2020+经管教材16本+python学习资源
1、【数据分享】1990-2020年上市公司微观数据
2、【数据分享】中国及省级市场化总指数及方面指数:08-19
3、【数据分享】给实证研究加点料:1990-2019全球治理数据WGI和城市创新创业指数
5、【数据分享】400万!人口迁徙大数据2019-2020
6、【数据分享】科研数据利器之二:中国土地市场网(土地交易数据)
7、【数据共享】1.82G中国工业企业数据库1998-2013
8、【数据分享】208个地级市和31个省、市城乡泰尔指数!
上下滑动查看更多
公众号
声明: 本号旨在传播、传递、交流,对相关文章内容观点保持中立态度。涉及内容如有侵权或其他问题,请与本号联系,第一时间做出撤回。
Ai尚研修丨专注科研领域
技术推广,人才招聘推荐,科研活动服务
科研技术云导师,Easy Scientific Research