乐于分享
好东西不私藏

2026小红书车生活情绪白皮书(可下载)

2026小红书车生活情绪白皮书(可下载)

—— 文末点击 “阅读原文下载源文件 ——
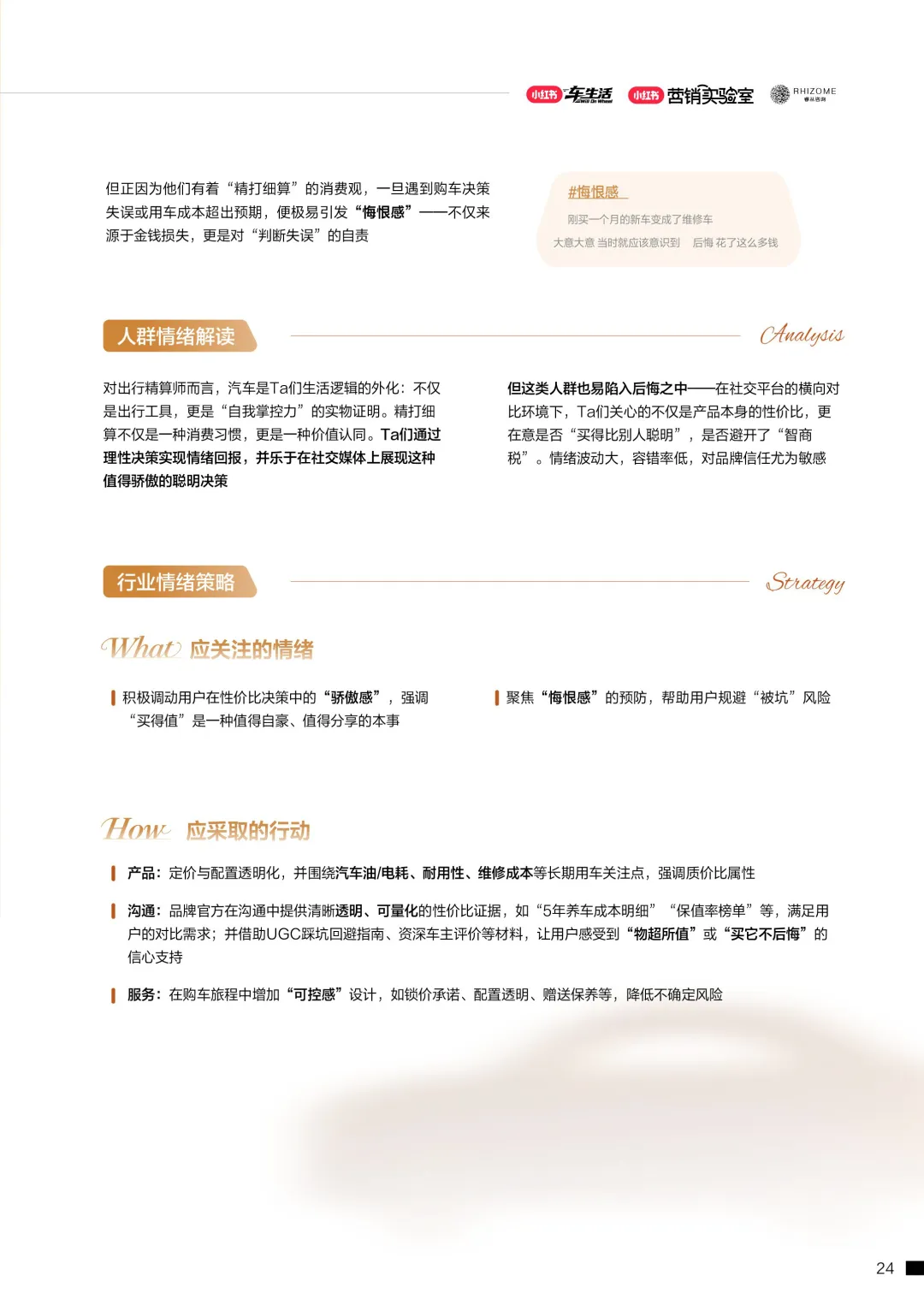
这份白皮书由小红书联合睿丛咨询发布,以AI情绪量化工具拆解出35 个情绪大类、95 个具体情绪标签,证实汽车行业已从理性参数竞争转向情绪价值竞争
报告从7 大人群、8 大购车旅程、4 大价位段、4 大车型四大维度,完整勾勒中国汽车消费情绪图谱,明确情绪适配度是用户归属感与品牌差异化的核心,为车企提供可落地的情绪营销策略。
 完整文件左下角点击 “阅读原文” 下载
▼ 资料库推荐
商业动态: 2026WILL商业大会PPT 丨2026平台营销通案  丨2026营销IP招商通案 丨2026创作者生态报告 丨商业年度特刊《Momentum》丨 2025生活服务行业大会PPT 丨电子书《种草》丨 种收一体策略指南 丨《社区公约2.0》 丨 种草营销新方法论
商业产品2026商业产品全景手册2026搜索推广产品通案丨 2026线索经营产品通案2026千帆推广产品营销通案薯条产品使用指南 丨2025种草直达产品手册
知识课件2026做好店播三步走运营总监工作模型 丨 入门知识地图 丨 品牌营销五步法 丨 种草训练营
营销IP:  2026小红点计划2026美的万千《春日追花2.0》《2026小红书宝藏新品年度趋势白皮书》2026营销IP特刊《同频》2026年度春日盛典2.02026《38好心情小会》招商通案2026双旦节点IP招商通案长线IP规划《慢人节》《夜人节》《万物有时节》秋季丨 小美说IP“小美之城”
节点营销: 2026「春上新」商家&买手玩法资料包2026「新春市集」行业玩法资料包2025节点营销通案 丨 2025年38招商通案 丨 2025双11行业运营专家分享PPT丨 2025双11商家资料包
行业方案: 《2026小红书金融行业白皮书》《2026美护情绪洞察白皮书》《2026家生活情绪洞察白皮书》2026小红书居住趋势2026生活服务行业营销日历2026运动户外潮流休闲年度营销指南2026家装设计行业营销通案2026文旅兴趣出游种草指南 丨 2026旅拍行业新春营销攻略 丨2026年汽车行业是重中之重丨 游戏博主成长秘籍摄影写真行业爆款笔记制作全揭秘 丨 生态家居行业策略三美行业平台营销通案2025职业教育行业营销通案 丨2025宠物行业兴趣趋势
案例鉴赏:客资经营实战案例海信电视OPPO手机beU计生用品Airbnb爱彼迎海尔洗衣机生鲜品牌一颗“小时候的番茄”户外运动品牌-萨洛蒙