
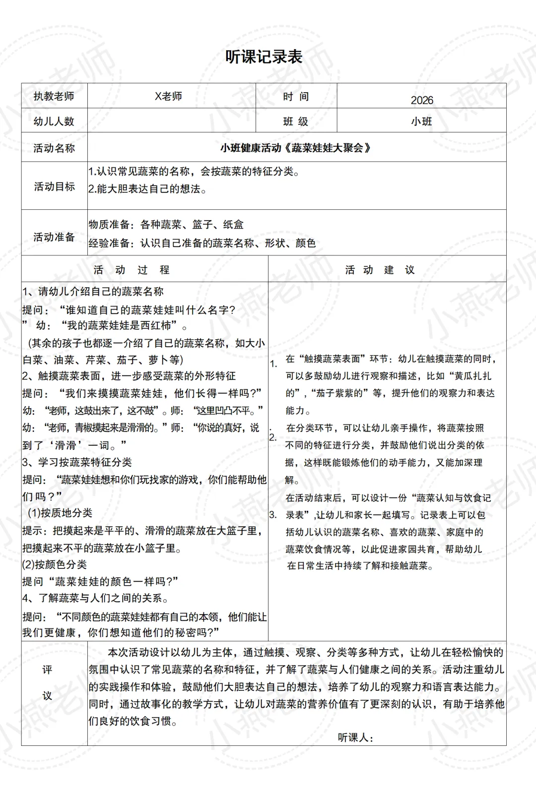
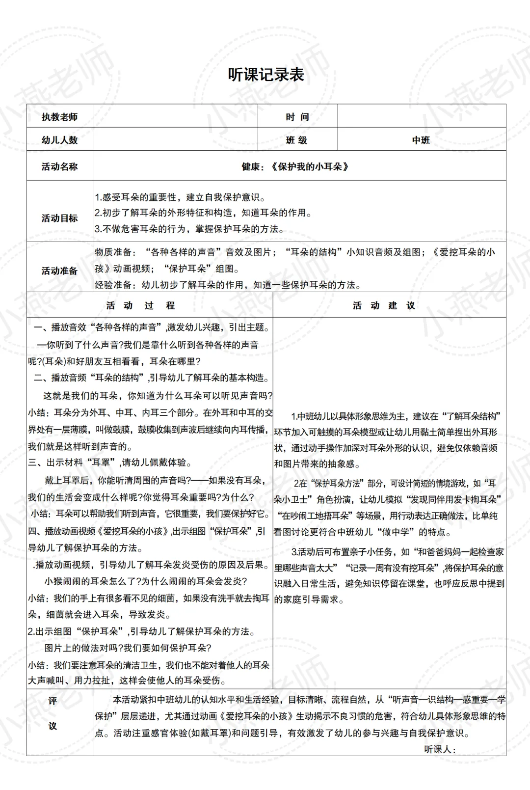
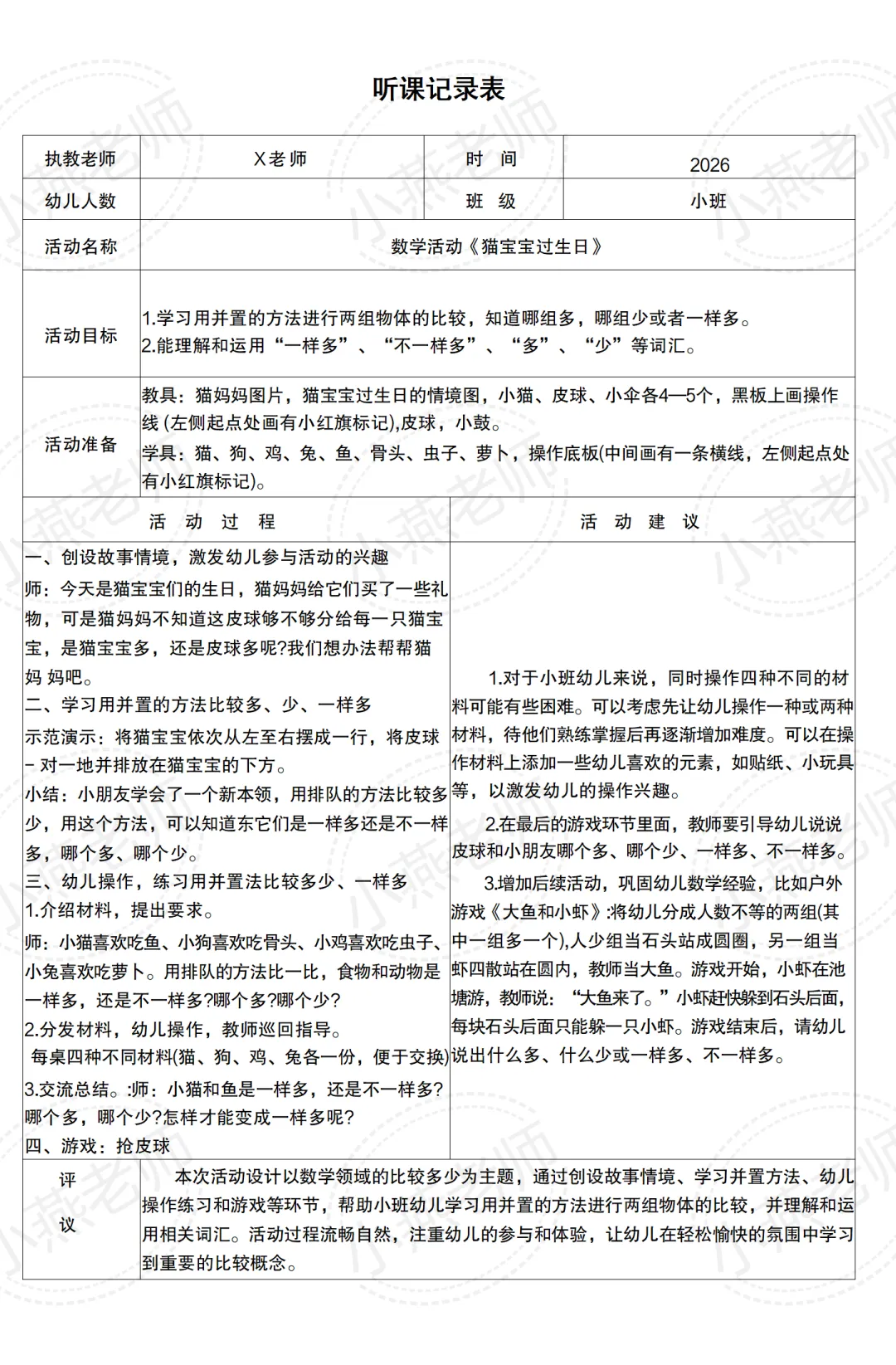
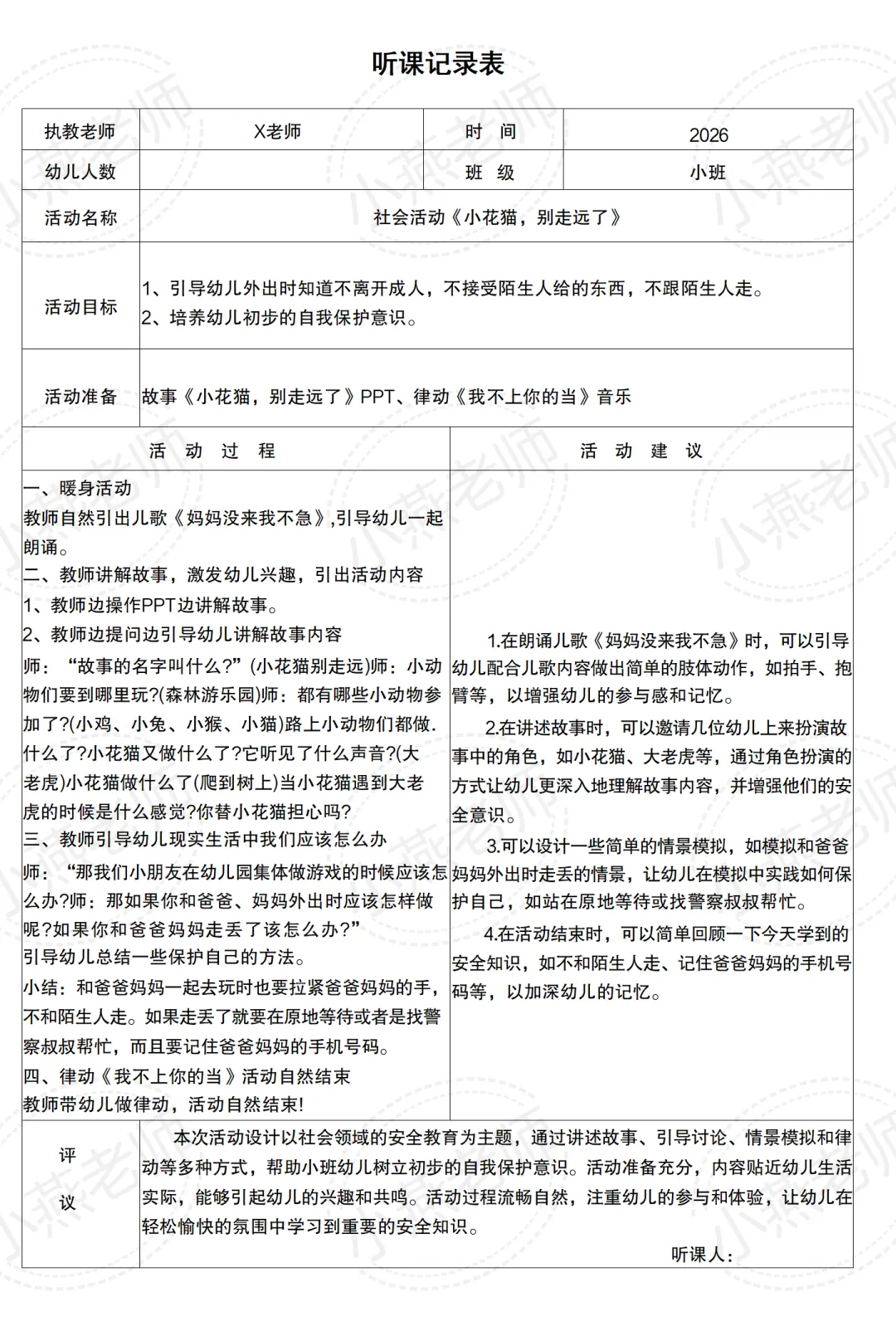
《幼儿园听评课记录表+评语合集》
《幼儿园五大领域公开课范例120份》

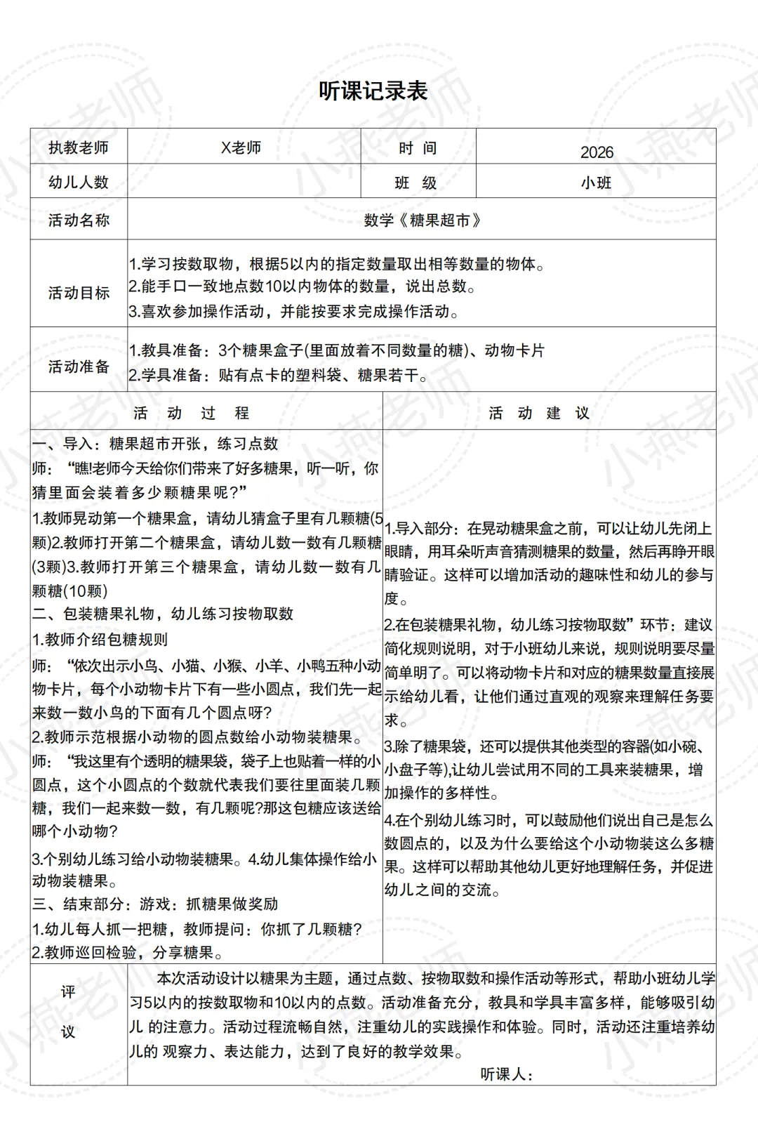
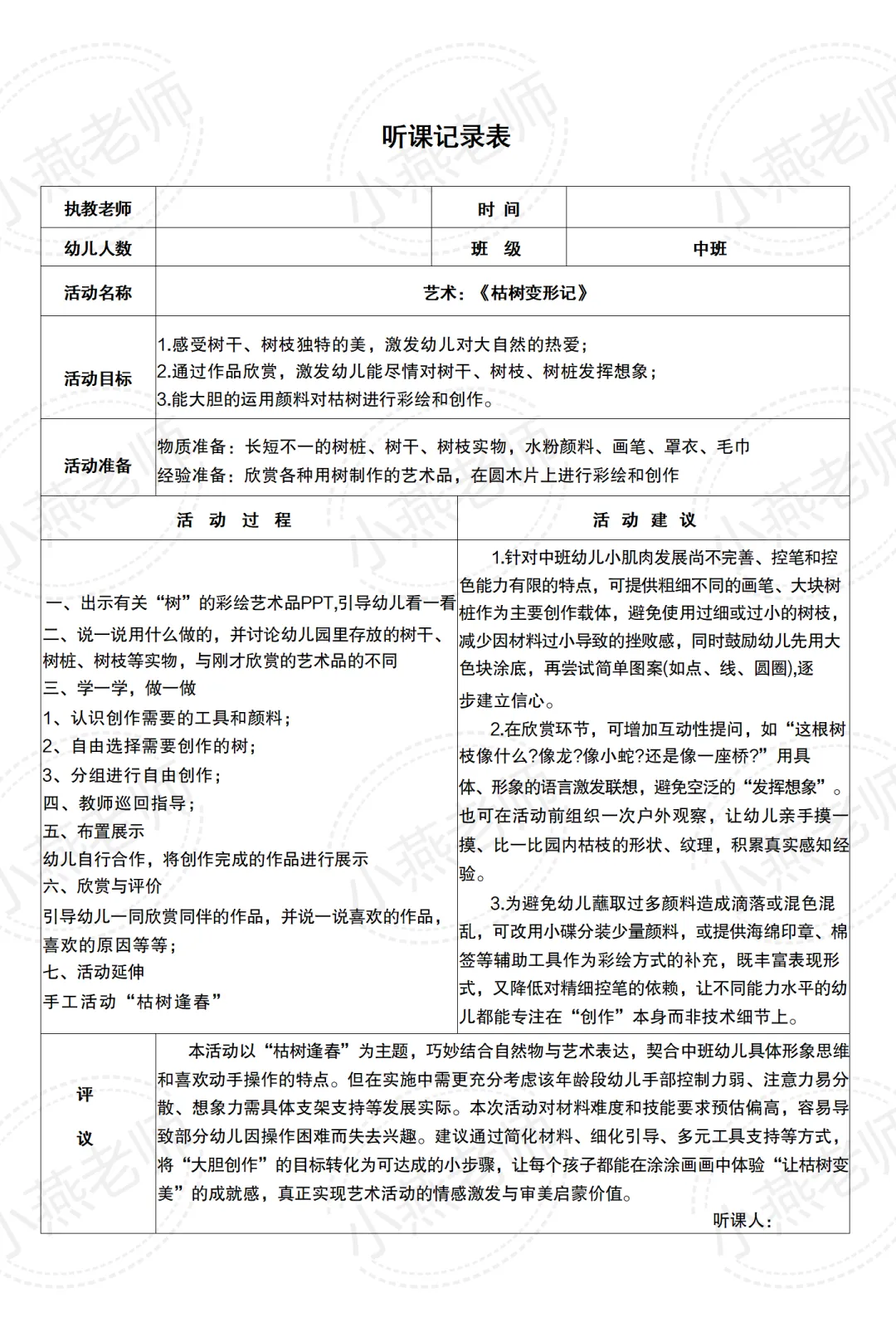
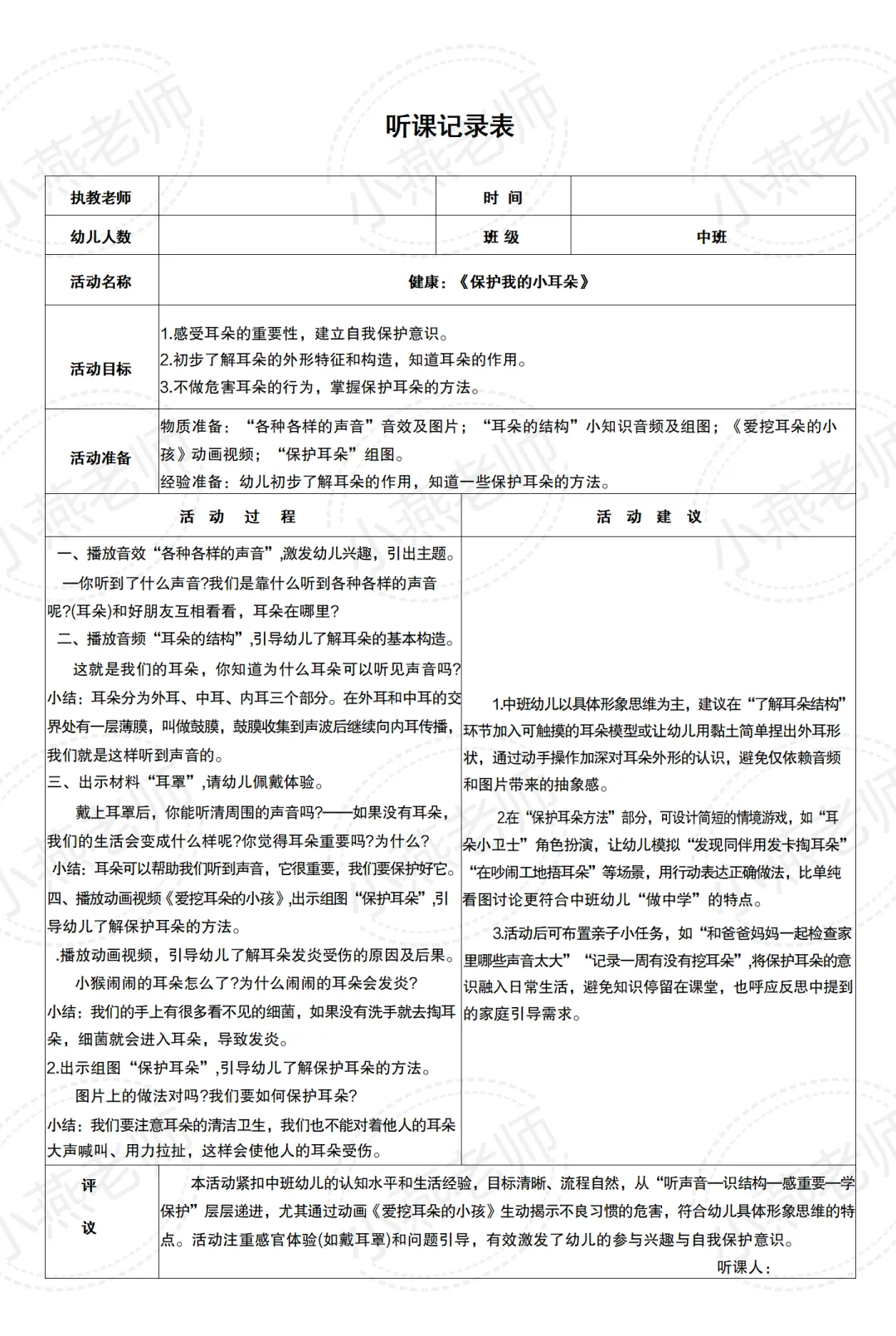
1.本次活动目标设定符合《3-6岁儿童发展指南》要求,贴合XX年龄段幼儿的特点,注重了认知、情感、技能的多维发展。


1.教师教态亲切自然,语言生动富有感染力,能蹲下来与幼儿平等对话,体现了尊重儿童的教育观。





>>文末下载领取完整版听课记录表范文






左右滑动查看更多

END★今日福利★
《幼儿园听评课记录表+评语资源包》
《幼儿园五大领域公开课范例资源包》
▽
扫码后回复“小燕”领取


▼

精彩推荐
点击话题标签 直达精选内容

戳“阅读原文”,了解更多幼教装备
夜雨聆风