
基础运算函数的作用是执行最核心的数学计算,包括求绝对值、求和、求余数、取整除商以及求乘积,其直接处理数值之间的基本关系,是公式计算的基础构件。
=ABS(数值number) '返回数字的绝对值=SUM(数值1number1,[数值2number2],...) '返回某一单元格区域中数字、逻辑值及数字的文本表达式之和=PRODUCT(数值1number1,[数值2number2],...) '将作为参数提供的所有数字相乘,并返回乘积=QUOTIENT(被除数numerator,除数denominator) '返回商数的整数部分=MOD(数值number,除数divisor) '返回两数相除的余数,其结果的符号与除数相同
数值绝对值处理
ABS函数的作用是返回数字的绝对值,其主要应用于在分析仅关注数据的绝对量或偏差幅度时消除符号的干扰,例如,计算实际值与目标值的绝对偏差、统计带有方向属性的数据总量(如收支净额的总规模)等。
聚合运算
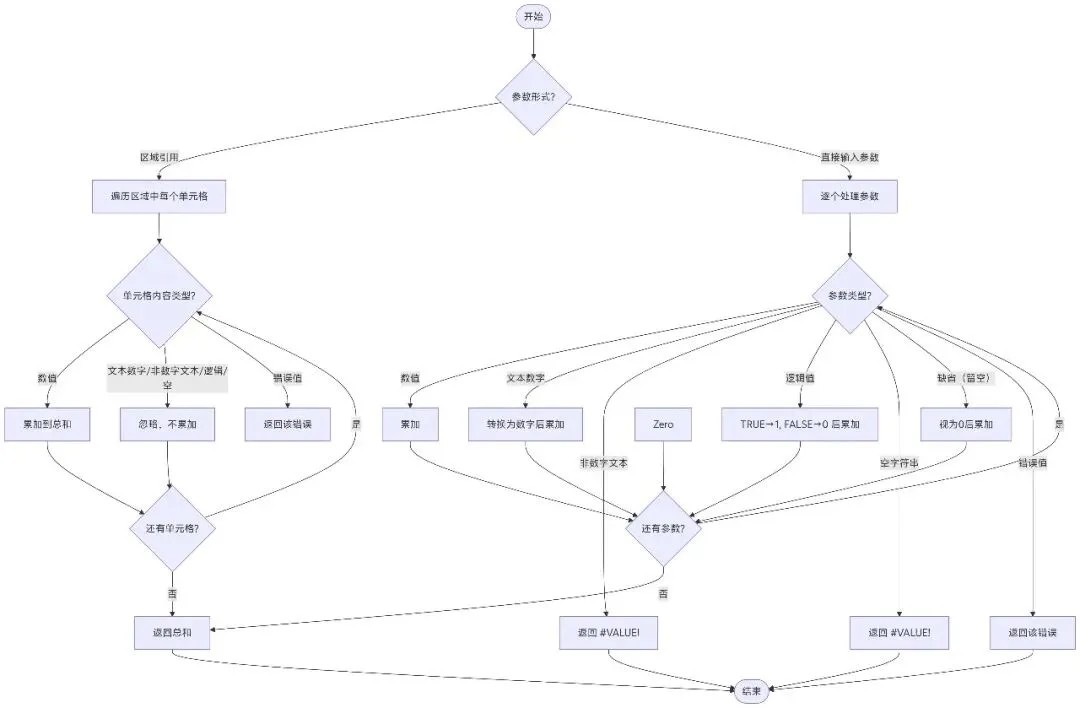
SUM函数的作用是对指定区域内数字及数字的文本表达式进行线性累加求和,其能够自动忽略数据区域中非数值数据的干扰,是描述性统计与财务汇总的基础操作,主要应用于多区域汇总求和、跨工作表同一位置求和(如=SUM('00:99'!A1))等。

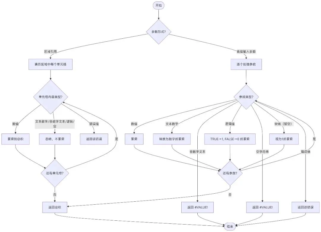
PRODUCT函数的作用是将所有参数相乘并返回乘积,其能够自动忽略数据区域中非数值数据的干扰,主要应用于计算复合因子、几何总和、连续折扣等需要累乘而非累加的场景。

需要注意的是,SUM函数和PRODUCT函数在处理不同数据类型数据时的行为完全一致,没有任何差异,其会自动忽略数据区域中非数值数据的干扰,仅运算数据区域中的数字及文本型数字。但是,当逻辑值直接作为函数参数输入时,函数会将TRUE和FALSE视为1和0参与运算;当文本直接作为函数参数输入时,函数会返回错误值返回值#VALUE!(文本型数字会被自动转换为数字参与运算);当空字符串""作为函数参数输入时,函数会返回错误值返回值#VALUE!。
整数除法与取模
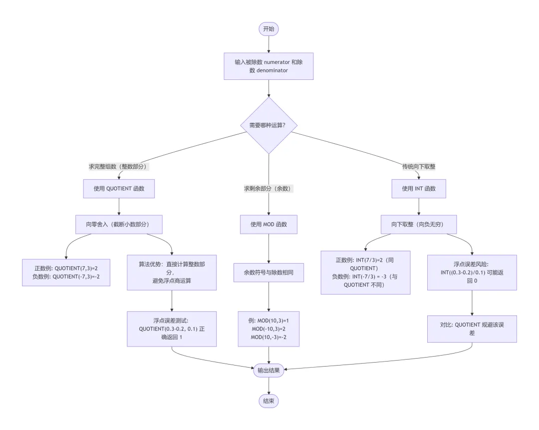
QUOTIENT函数与MOD函数互补,其舍弃余数,仅保留除法运算的整数部分,主要应用于“按容量分组后完整组数”的计算。需要注意的是,QUOTIENT函数始终向零舍入,即截断小数部分,而非向下取整,例如,=QUOTIENT(-7,3)返回-2(因为-7÷3≈-2.33,向零取整得-2),而向下取整则会得到-3。此外,QUOTIENT函数采用专门的计算算法,避免先计算浮点商再取整的传统路径(如INT函数),而是直接确定除法结果的整数部分,这一机制能够显著降低浮点误差对结果的影响。
浮点误差是指计算机在采用二进制浮点数表示十进制小数时,因无法精确转换而产生的微小计算偏差。例如,0.1在二进制中是无限循环小数,计算机只能近似存储,因此0.1+0.2的结果并非精确的0.3,而是0.30000000000000004。这类误差在连续运算中可能被放大,导致=INT((0.3-0.2)/0.1)错误地返回0而非1,而=QUOTIENT(0.3-0.2,0.1)则能正确返回1,正是因为它规避了浮点除法带来的误差累积。

MOD函数的作用是在整数除法中提取“剩余部分”,即取模,其主要应用于判断整除性(对2取模)、构建循环周期(对周期取模)、实现分组索引(将连续编号均匀映射到固定范围)、处理时间或角度换算等离散数学与周期逻辑场景。例如,利用MOD函数结合ROW函数构建周期性判断,能够轻松实现Excel表格的行间交替显示(如隔行填充底色),其不仅是数据美化的常用手段,还能有效增强长表格的可读性,减少视觉疲劳,避免错行阅读,极大提升了表格的灵活性与专业度:


取整与舍入函数的作用是按照特定规则调整数字的精度,将其转换为整数、指定小数位数或某一基数的倍数,其解决了现实业务中“计量单位最小粒度”或“财务合规精度”的需求。在财务、物流、工程、数据分析等领域,正确运用这些函数可以避免累积误差、满足合规要求、优化资源利用率。
=ROUND(数值number,小数位数num_digits) '将数字四舍五入到指定的位数=ROUNDUP(数值number,小数位数num_digits) '远离零的方向将数字进行向上舍入=ROUNDDOWN(数值number,小数位数num_digits) '朝着零的方向将数字进行向下舍入=INT(数值number) '将数字向下取整为最接近的整数=TRUNC(数值number,[小数位数num_digits]) '通过删除数字的小数部分将数字截断为整数=ODD(数值number) '返回数字向上舍入到的最接近的奇数=EVEN(数值number) '返回数字向上舍入到的最接近的偶数=MROUND(数值number,倍数multiple) '返回一个舍入为所需倍数的数字=FLOOR.MATH(数值number,[基数significance],[模式mode]) '将数字向下舍入为最接近的整数或最接近的指定基数的倍数,Excel 2013及以上版本适用=CEILING.MATH(数值number,[基数significance],[模式mode]) '将数字向上舍入到最接近的整数,或者(可选)舍入到最接近的倍数,Excel 2013及以上版本适用
按小数位数舍入
ROUND函数适用于需要按照标准算术四舍五入规则(即小数点后一位大于等于5则进位)进行精度控制的场景,主要解决在给定小数位数下使舍入误差最小化且无方向性偏差的问题,是财务报告、科学计算和统计汇总中最基础的舍入工具。典型应用是保留数值的两位小数以符合相应的精度要求,避免尾差累积。
ROUNDUP函数适用于需要强制向远离零方向舍入(即绝对值只增不减)的保守估算、成本预算或合同计算中保护卖方利益的场景,解决因舍入导致的不足风险。
ROUNDDOWN函数适用于强制向零方向舍入(即绝对值只减不增)的场景,解决“只取完整部分、多余舍弃”的问题,常见于成本控制中只计算实际完成量或避免向上舍入导致的虚增。

取整为整数
INT函数是数学意义上的向下取整,即沿数轴负方向取整,主要解决需要“不大于原数的最大整数”的问题,尤其适用于负数场景下的数学严格定义,常见于模运算、周期性计算以及日期时间分解。典型应用是日期时间处理:Excel中日期为整数部分、时间为小数部分,提取日期用=INT(日期时间值),提取时间用=MOD(日期时间值,1),例如=INT(36622.50486111...)返回36622代表2000年4月6日,=MOD(36622.50486111...,1)返回0.50486111...代表12:07:00;计算两个日期之间的完整天数(忽略时间部分)用“=INT(结束时间-开始时间)”,注意当时间部分导致差值为负数时INT比TRUNC更符合“完整天数”的直觉。
TRUNC函数直接截断小数部分,不进行任何舍入,并且可以指定截断精度,核心解决“精确删除多余位数,不受正负号影响方向”的问题。其与INT函数的关键区别在于对负数的处理——TRUNC函数向零靠近,INT函数向负无穷靠近。金融系统中常使用TRUNC函数实现“舍位取整”,例如银行利息计算将分以下的小数直接舍去而非四舍五入,例如=TRUNC(利率×本金, 2),确保不会因进位多付利息。
按奇偶性舍入
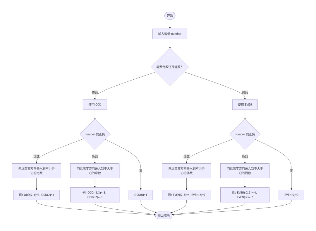
ODD函数强制结果为奇数,且向远离零的方向舍入,解决需要奇数对称性的问题,常用于布局设计、编码理论或某些物理约束(如齿轮齿数常为奇数以减少共振),核心在于保证结果绝对值不小于原数且为奇数。
EVEN函数强制结果为偶数,且向远离零的方向舍入,解决需要偶数对齐的问题,常用于成对分配、对称数据结构以及某些硬件地址对齐。

按指定倍数舍入
MROUND函数按指定倍数的四舍五入规则(中点向上)将数字舍入到最接近的倍数,解决需要对齐到任意粒度(如0.5、5、0.2等)的问题,由于倍数可以是小数其比ROUND函数更灵活。
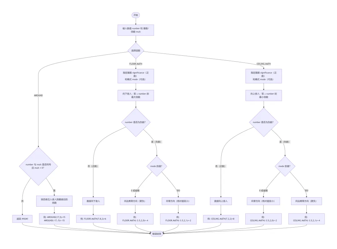
FLOOR.MATH函数将数字向下舍入到指定基数的倍数,支持负数方向模式控制,Excel 2013及以上版本适用,其核心功能是解决“不大于原数的最大倍数”的问题,常用于库存、包装、预算等只能向下取整的约束场景。
CEILING.MATH函数将数字向上舍入到指定基数的倍数,Excel 2013及以上版本适用,其其核心功能是解决“不小于原数的最小倍数”的问题,与FLOOR.MATH对称,常用于需要确保不低于某阈值的场景,如最小采购量、安全库存、时间向上取整等。

需要注意的是,取整与舍入函数和SUM函数与PRODUCT函数一样,都具备将文本型数字自动转换为数字参与运算的能力;ROUND函数、ROUNDUP函数和ROUNDDOWN函数的第二参数可以为负数,这一特性使得这三个函数不仅适用于小数精度的控制,还能灵活处理整数的数量级舍入,是其他取整与舍入函数所不具备的独特优势,例如=ROUND(1234,-2)返回1200;INT函数与TRUNC函数在处理正数时结果相同,但在处理负数时行为相反,前者向下取整后者向上取整;MROUND函数要求数值与倍数同号,且倍数非零,否则其返回错误值#NUM!。
03 随机与序列函数
随机与序列函数的主要作用是生成动态或静态的数字集合,包括随机小数、随机整数以及有规律的等差序列,其常用于数据模拟(如蒙特卡洛模拟、抽样测试)、随机分组或排序、批量生成序号或日期序列,以及创建动态数组公式所需的连续编号。
=RAND() '返回了一个大于等于0且小于1的平均分布的随机实数=RANDBETWEEN(<下限bottom>,<上限top>) '返回指定的两个数字之间的随机数字=RANDARRAY([行数rows],[列数columns],[最小值min],[最大值max],[整数whole_number]) '返回一组随机数字,可指定要填充的行数和列数、最小值和最大值、以及是否返回整数或小数值,Microsoft 365及Excel 2021及以上版本适用=SEQUENCE(行数rows,[列数columns],[起始值start],[步长step]) '生成指定维度的数字序列数组,Microsoft 365及Excel 2021及以上版本适用
随机数生成函数
RAND函数是无参的连续均匀随机数生成函数,具有易失性,每次工作表重算都会返回一个大于等于0且小于1的实数。
RANDBETWEEN函数是参数化的离散均匀随机数生成函数,同样具有易失性,用于返回指定下限与上限之间的随机整数,其作用在于生成整数域的等概率抽样结果,适用于随机分组、随机编号、模拟掷骰子或抽奖等需要整数值的场景。
RANDARRAY函数是动态数组时代的批量随机数生成函数,Microsoft 365及Excel 2021及以上版本适用,同样具有易失性,其能够一次性生成指定行数与列数的随机数矩阵,并允许用户自定义数值范围与数据类型(整数或小数),输出结果自动溢出至相邻单元格区域。

序列函数
SEQUENCE函数属于确定性的动态数组序列函数,Microsoft 365及Excel 2021及以上版本适用,不具有易失性,其输出完全由行数、列数、起始值和步长四个参数决定,生成严格的等差数列,其作用是为动态数组公式提供结构化的索引、时间轴或网格坐标,替代传统的手工拖拽填充,适用的场景包括构造连续日期序列、生成循环编号(嵌套MOD函数)、构建乘法表或协方差矩阵的标签等。
条件汇总函数的核心功能是根据一个或多个指定条件对数值区域进行求和,其能够快速从原始数据中提取符合业务规则的部分总和,避免使用辅助列或复杂数组公式,解决了“按类别统计总和”或“多维度筛选后加总”的问题。
=SUMIF(范围range,条件criteria,[求和范围sum_range]) '对范围中符合指定条件的值求和=SUMIFS(求和范围sum_range,条件区域1criteria_range1,条件1criteria1,[条件区域2criteria_range2,条件2criteria2],...) '用于计算其满足多个条件的全部参数的总量
SUMIF函数用于对指定范围内满足单个条件的单元格进行求和,其核心作用是解决“按条件筛选后汇总”的问题,即在一组数据中,只对符合某一判断标准的数值进行加总,而忽略不符合条件的数值。其中第一个参数是条件判断的范围,第二个参数是判断条件(可以是文本、数字或表达式),第三个参数是实际求和的数值范围(若求和范围与条件范围相同,可省略)。
SUMIFS函数用于对指定范围内满足多个条件的单元格进行求和,是SUMIF函数的扩展版本,能够同时应用多个筛选条件,其核心作用是解决“多维度条件筛选汇总”的问题。与SUMIF函数不同,SUMIFS函数的第一个参数是求和范围,之后每两个参数(循环参数)为一组条件区域和条件,支持最多127个条件对。
SUMIF函数和SUMIFS函数都是条件求和的利器,且条件参数都支持通配符和比较运算符——SUMIF函数适用于单条件场景,公式更简洁;SUMIFS函数适用于多条件场景,且逻辑更清晰。使用时应特别注意范围对齐(条件范围与求和范围大小一致)、条件表达式的写法(文本条件需加引号"",数值条件直接输入)、通配符的使用限制(仅对文本条件有效,对于数字条件无效)以及性能问题——在大数据量下,SUMIFS比使用数组公式和多SUMIF相加效率更高,但仍建议尽量缩小范围引用,避免整列引用(如A:A)导致计算缓慢。此外,条件中的等号默认是精确匹配,若要使用比较运算符(如>=、<=、<>),需将比较运算符与数值用引号拼接,例如">="&A1,对于动态条件,推荐使用单元格引用拼接,而非硬编码以方便维护。

需要注意的是,SUMIF函数和SUMIFS函数的求值机制本质是基于行的条件过滤与聚合——其通过遍历条件区域,对每个单元格应用预设的匹配规则,决定是否累加对应的求和单元格。这种通过牺牲逻辑表达的自由度换取极致的大数据量处理性能的设计虽然保证了其在处理大量数据时的效率(尤其是SUMIFS的多条件一次性扫描),但也限制了其对复杂逻辑(如OR嵌套)的直接支持,迫使用户采用多公式相加或数组公式来实现更灵活的筛选条件。
数组与高级计算函数专注于处理多组数据之间的批量运算,典型能力包括将对应位置的数值相乘后再求和、直接计算部分数值占总体的比例等,其适合完成加权平均计算、总价汇总计算(单价×数量)、多条件计数或求和,以及快速获得某一子集对整体的贡献度。
=SUMPRODUCT (数组1array1,[数组2array2],[数组3array3],...) '返回相应范围或数组的乘积的总和=PERCENTOF (数据子集data_subset,数据全集data_all) '对子集中的值求和,并将其除以所有值
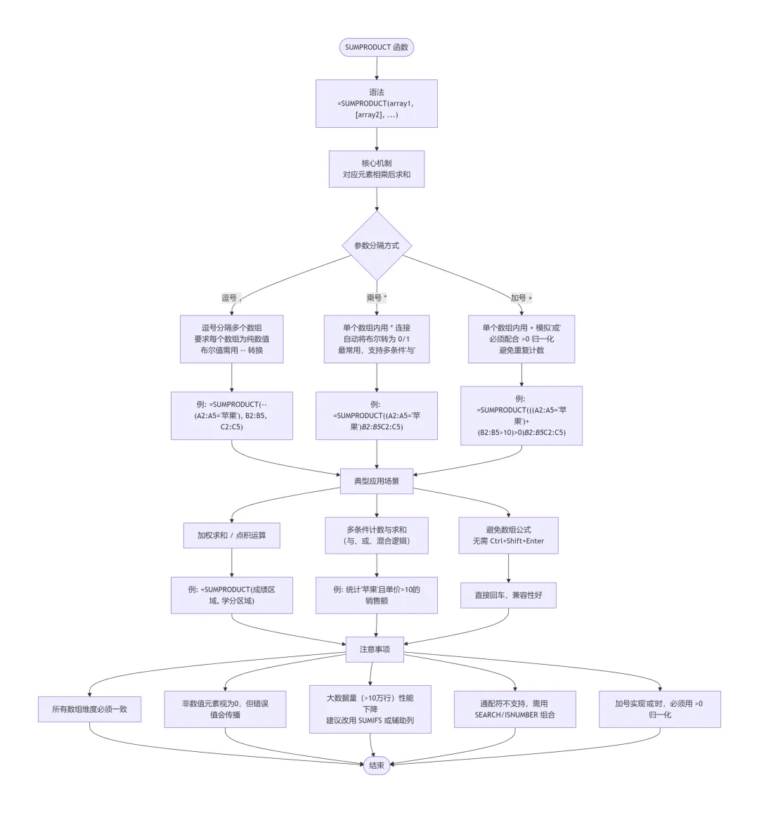
SUMPRODUCT函数用于计算多个数组(或区域)中对应元素的乘积之和,其核心作用是将数组运算与聚合计算合二为一,避免了使用辅助列或数组公式的繁琐。其能够解决两类典型问题:第一,加权求和与点积运算,例如为每个数值乘以不同权重后汇总求和=SUMPRODUCT(权重区域, 数值区域);第二,多条件计数与求和,利用SUMPRODUCT函数对布尔数组的自动算术转换特性(TRUE和FALSE转换为0和1),可以实现任意复杂逻辑的条件统计:
=SUMPRODUCT(数组1array1,[数组2array2],[数组3array3],...) '逗号,是标准参数分隔符,用于传入多个独立的数组参数=SUMPRODUCT((条件1criteria1)*(条件2criteria2)*求和范围sum_range) '乘号*用于在单个数组参数内部进行元素级乘法,模拟逻辑“与(AND)”=SUMPRODUCT(((条件1criteria1)+(条件2criteria2)+...>0)*求和范围sum_range) '加号+用于在单个数组参数内部进行元素级加法,模拟逻辑“或(OR)”,由于某行数据可能同时满足多个条件,为了避免重复计数需要通过>0将其归一化为1=SUMPRODUCT(((条件1criteria1)+(条件2criteria2)+...>0)*(条件AcriteriaA)*求和范围sum_range) '乘号*与加号+混合使用可以实现复杂的(A OR B) AND C逻辑
在SUMPRODUCT函数中,逗号“,”是标准参数分隔符,用于传入多个独立的数组参数,其中,每个数组参数必须是数值类型,若要使用布尔数组,必须通过N函数、“--”或“*1”的方式将其显式转换为数值0/1;乘号“*”通常用于模拟逻辑与,其能够自动将布尔数组转换为数值0/1;加号“+”通常用于模拟逻辑或,其将多个布尔数组相加,生成一个新的数组,其中元素为各条件布尔值之和(可能大于1),为了避免某行数据满足多个条件从而导致错误地重复计数,需要将新数组的元素与0进行比较进行归一化处理;通过乘号“*”和加号“+”的组合,可以实现复杂的混合条件逻辑判断。

SUMPRODUCT函数的求值机制是将用户提供的多个数组参数(或通过乘号连接生成的单个数组)中对应位置的元素相乘,然后将所有乘积相加得到一个总和。其底层采用向量化的逐元素运算,在内存中构建与原始数据区域等大的临时数组,并自动将布尔值TRUE/FALSE转换为1/0参与乘法,最后通过内部循环累加。这种机制的主要优点在于逻辑表达非常灵活,能够通过乘号模拟“与”条件、加号模拟“或”条件,并支持任意复杂的嵌套组合,同时它作为普通函数无需按Ctrl+Shift+Enter即可完成数组运算,书写方便且兼容性好,还天然适用于加权求和、点积等线性代数场景。然而,该机制也存在明显缺点:由于需要构建完整的中间数组且不具备短路优化(即使某行条件不满足也会计算全部表达式),在处理超过十万行的大数据量时性能显著下降,内存占用较高,容易导致Excel响应变慢;同时它对错误值极为敏感,参与运算的任何单元格包含错误值都会使整个函数返回错误,且无法像SUMIFS那样通过条件过滤跳过错误行;此外,所有数组参数的维度必须严格一致,否则返回#VALUE!错误,也不支持通配符模糊匹配,需要嵌套其他函数才能实现。因此,SUMPRODUCT更适合中等数据量(五万行以内)且条件逻辑复杂的场景,而对于大数据量且仅需简单“与”条件求和的情形,应优先考虑SUMIFS以获得更高效率。

PERCENTOF函数的作用是计算子集总和占全集总和的百分比,Microsoft 365版本适用,其解决了“快速计算部分占比”的问题,替代了传统的手动SUM(data_subset)/SUM(data_all)写法,使公式更语义化且减少重复计算。此外,PERCENTOF函数可以作为GROUPBY函数或PIVOTBY函数的聚合函数,用于构建动态、公式化的数据汇总报告。



采用辅助列



辅助列方案是在原始数据右侧新增一列,用逻辑公式判断每一行是否满足所有条件(返回TRUE或FALSE),然后对辅助列与求和列进行条件求和。这种方法的优点是性能极高——辅助列只计算一次,后续SUMIF函数是聚合函数,即使百万行数据也能快速完成;辅助列中的判断逻辑一目了然,便于分步调试和核对,且业务规则变化时只需修改辅助列公式,无需重写复杂的多条件汇总公式;此外,辅助列可以进一步配合数据透视表或其他分析工具,灵活性很强。其缺点是需要占用额外列,可能破坏原始数据表的整洁性;如果数据源频繁增删行,需要确保辅助列公式正确填充,稍显繁琐。但在绝大多数实际业务中,辅助列是处理超大数据量、复杂逻辑的最稳健方案。
需要注意是,SUM函数在数组运算中的行为取决于是否以数组公式形式输入。当SUM函数的参数是一个数组表达式(例如$F$2:$F$31*$D$2:$D$31)时,它会先计算该数组表达式,生成一个与数据区域等大的中间数组(元素为对应行的乘积或计算结果),然后对这个中间数组中的所有数值求和。这种求值机制与SUMPRODUCT函数的求值机制非常相似,但有以下关键区别:第一,SUM函数本身并不支持多数组直接相乘,要实现对应元素相乘,必须在SUM函数内部使用乘号连接,如 =SUM($F$2:$F$31*$D$2:$D$31);第二,在不支持动态数组的旧版Excel中,需按Ctrl+Shift+Enter输入SUM的数组公式,而SUMPRODUCT函数是普通函数直接输入即可;第三,当需要处理多个条件时,SUM函数的数组公式写法为=SUM((条件1)*(条件2)*...*求和列),而SUMPRODUCT函数可以直接写为=SUMPRODUCT((条件1)*(条件2)*..., 求和列) 或用逗号分隔。总体而言,SUM函数的数组运算可以替代SUMPRODUCT函数,但输入更繁琐,且不如后者直观。在Microsoft 365或Excel 2021及以上版本中,由于动态数组的支持,=SUM((条件1)*(条件2)*...*求和列)可以直接输入,大大简化了用法,但仍需注意SUM函数不能像SUMPRODUCT函数那样直接用逗号分隔多个数组而不使用乘号。因此,对于复杂条件的数组求和,SUMPRODUCT函数依然是更通用、更便捷的选择。

夜雨聆风