文档
办公文件
生活文档
学习资料
当前位置:
首页
>
文档
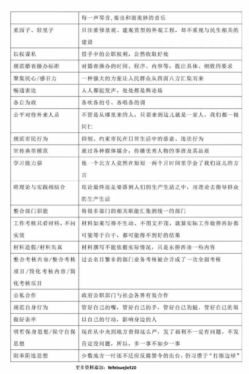
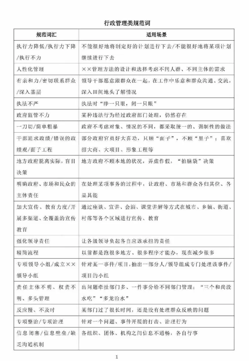
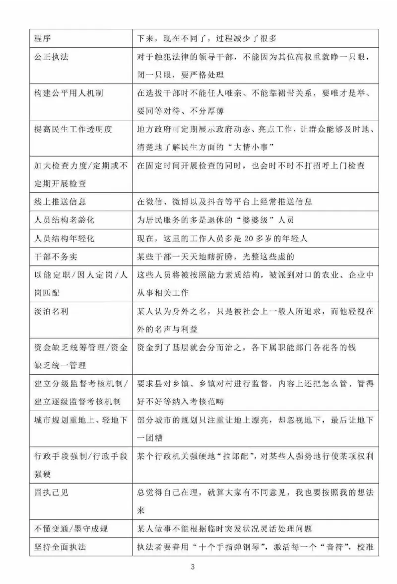
>专项规范词_26吉林考备考资料包_05申论资料包(人物素材申论模板等)_021行政执法类申论汇编_4行政执法类申论规范词
专项规范词_26吉林考备考资料包_05申论资料包(人物素材申论模板等)_021行政执法类申论汇编_4行政执法类申论规范词
2026-03-12 05:00:03
2026-02-06 15:27:44
文档预览
文档信息
文档格式
pdf
文档大小
1.342 MB
文档页数
4 页
上传时间
2026-02-06 15:27:44
下载文档
本文档来自网络内容,如有侵犯您的权益请联系我们删除,联系邮箱:wyl860211@qq.com。
上一篇
上岸熊高中语文学科知识学霸笔记_4-教培资料-26年最新资料-同步更新_初中高中教资_03科三专项(进去保存报考的学科即可)_01科目三FB网课、三色速记手册、知识点导图等推荐
下一篇
专题16人格_4-教培资料-26年最新资料-同步更新_科一科二电子资料合集中小幼(笔记真题知识点汇总等)文件多,按需保存_各机构笔记合集(中小幼)推荐_03卢姨合集
最新文档
人教新版必修三•Unit2亮点练-过高考2023年高考英语大一轮单元复习课件与检测(人教版新教材新高考专用)(原卷版)_3.2025英语总复习_2023年新高考资料_一轮复习
人教新版必修三•Unit1亮点练-过高考2023年高考英语大一轮单元复习课件与检测(人教版新教材新高考专用)(解析版)_3.2025英语总复习_2023年新高考资料_一轮复习
人教新版必修三•Unit1亮点练-过高考2023年高考英语大一轮单元复习课件与检测(人教版新教材新高考专用)(原卷版)_3.2025英语总复习_2023年新高考资料_一轮复习
第一部分 素养2 专题5 主题6 植被演替_9.2025地理总复习_2025年新高考资料_二轮复习_2025年高考地理二轮复习讲义+专题强化练(学生版)_复习讲义
2022秋学期高三年级第九次检测政治答案_8.2025政治总复习_政治高考模拟题_老高考_2023年_2023甘肃省张掖市某重点校高三上学期第九次检测政治
第一部分 素养2 专题5 主题4 海洋相关_9.2025地理总复习_2025年新高考资料_二轮复习_2025年高考地理二轮复习讲义+专题强化练(学生版)_复习讲义
人教新版必修一•Unit5亮点练-过高考2023年高考英语大一轮单元复习课件与检测(人教版新教材新高考专用)(原卷版)_3.2025英语总复习_2023年新高考资料_一轮复习
2022年高考政治真题与模拟题分专题训练专题15唯物辩证法的矛盾观与辩证否定观(教师版含解析)_8.2025政治总复习_2024年新高考资料_3.2024专项复习
第一部分 素养2 专题5 主题2 大气运动_9.2025地理总复习_2025年新高考资料_二轮复习_2025年高考地理二轮复习讲义+专题强化练(学生版)_复习讲义
第一部分 素养2 专题5 主题1 地貌形成_9.2025地理总复习_2025年新高考资料_二轮复习_2025年高考地理二轮复习讲义+专题强化练(学生版)_复习讲义
热门文档
第一部分 素养2 专题5 主题11 交通拓展_9.2025地理总复习_2025年新高考资料_二轮复习_2025年高考地理二轮复习讲义+专题强化练(学生版)_复习讲义
人教新版必修一•Unit4亮点练-过高考2023年高考英语大一轮单元复习课件与检测(人教版新教材新高考专用)(原卷版)_3.2025英语总复习_2023年新高考资料_一轮复习
人教新版必修一•Unit3亮点练-过高考2023年高考英语大一轮单元复习课件与检测(人教版新教材新高考专用)(解析版)_3.2025英语总复习_2023年新高考资料_一轮复习
第一部分 素养2 专题4 主题2 人文地理要素的拆分与综合_9.2025地理总复习_2025年新高考资料_二轮复习_2025年高考地理二轮复习讲义+专题强化练(学生版)_复习讲义
2022年高考政治真题与模拟题分专题训练专题14唯物辩证法的联系观与发展观(学生版)_8.2025政治总复习_2024年新高考资料_3.2024专项复习_赠2022年高考政治真题与模拟题分专题训练
第一部分 素养2 专题4 主题1 自然地理要素的拆分与综合_9.2025地理总复习_2025年新高考资料_二轮复习_2025年高考地理二轮复习讲义+专题强化练(学生版)_复习讲义
2022年高考政治真题与模拟题分专题训练专题13哲学与唯物论、认识论(教师版含解析)_8.2025政治总复习_2024年新高考资料_3.2024专项复习_赠2022年高考政治真题与模拟题分专题训练
2022年高考政治真题与模拟题分专题训练专题13哲学与唯物论、认识论(学生版)_8.2025政治总复习_2024年新高考资料_3.2024专项复习_赠2022年高考政治真题与模拟题分专题训练
人教新版必修一•Unit2亮点练-过高考2023年高考英语大一轮单元复习课件与检测(人教版新教材新高考专用)(解析版)_3.2025英语总复习_2023年新高考资料_一轮复习
人教新版必修一•Unit2亮点练-过高考2023年高考英语大一轮单元复习课件与检测(人教版新教材新高考专用)(原卷版)_3.2025英语总复习_2023年新高考资料_一轮复习
随机文档
五、道歉信_3.2025英语总复习_2025年新高考资料_一轮复习_2025高考大一轮复习讲义+课件(完结)_2025高考大一轮复习英语(人教版)_配套Word版文档(教师版)话题晨背·进阶写作
五 道歉信_3.2025英语总复习_2023年新高考资料_一轮复习_2023年新高考大一轮复习讲义_2023年高考英语一轮复习讲义(新人教新高考)_话题晨背·写作速成手册_写作速成手册
五 语言学习的规律、方法等_3.2025英语总复习_2023年新高考资料_一轮复习_2023年新高考大一轮复习讲义_2023年高考英语一轮复习讲义(新人教新高考)_话题晨背·写作速成手册_话题晨背
云南省部分学校2022-2023学年高三上学期9月联考英语试题_3.2025英语总复习_2023年新高考资料_3英语高考模拟题_老高考_云南金太阳23届高三联考(903C)英语含答案
云南省部分学校2022-2023学年高三上学期9月联考英语答案_3.2025英语总复习_2023年新高考资料_3英语高考模拟题_老高考_云南金太阳23届高三联考(903C)英语含答案
第一部分 素养1 专题2 区域尺度_9.2025地理总复习_2025年新高考资料_二轮复习_2025年高考地理二轮复习讲义+专题强化练(学生版)_复习讲义
第一部分 素养1 专题1 主题3 区域关联性_9.2025地理总复习_2025年新高考资料_二轮复习_2025年高考地理二轮复习讲义+专题强化练(学生版)_复习讲义
第一部分 素养1 专题1 主题2 区域差异性_9.2025地理总复习_2025年新高考资料_二轮复习_2025年高考地理二轮复习讲义+专题强化练(学生版)_复习讲义
2022年高考政治真题与模拟题分专题训练专题12发展中国特色社会主义文化(学生版)_8.2025政治总复习_2024年新高考资料_3.2024专项复习_赠2022年高考政治真题与模拟题分专题训练
专题11利用导数证明不等式(原卷版)_2.2025数学总复习_2023年新高考资料_专项复习_2023年新高考导数专项重点难点突破(新高考专用)