文档
办公文件
生活文档
学习资料
当前位置:
首页
>
文档
>江浙联考语文试卷-参考答案(1)_2023年10月_0210月合集_2024届浙江省高中(县中)发展共同体高三上学期10月联考_浙江省高中(县中)发展共同体2024届高三上学期10月联考(浙江卷)语文
江浙联考语文试卷-参考答案(1)_2023年10月_0210月合集_2024届浙江省高中(县中)发展共同体高三上学期10月联考_浙江省高中(县中)发展共同体2024届高三上学期10月联考(浙江卷)语文
2026-03-08 08:52:49
2026-02-13 01:33:15
文档预览
文档信息
文档格式
pdf
文档大小
4.336 MB
文档页数
3 页
上传时间
2026-02-13 01:33:15
下载文档
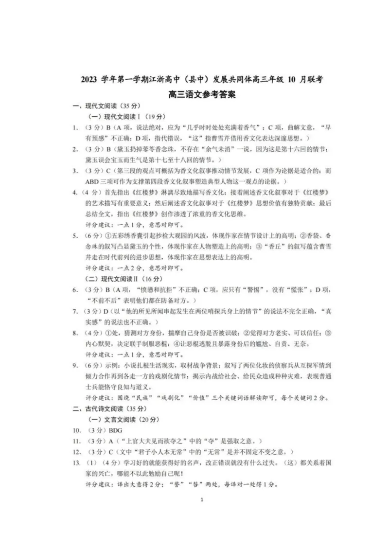
文档内容
{#{QQABZQIAogCAAgBAAAhCEwGQCkAQkBCCAAoOxEAIIAAAQBFABAA=}#}{#{QQABZQIAogCAAgBAAAhCEwGQCkAQkBCCAAoOxEAIIAAAQBFABAA=}#}{#{QQABZQIAogCAAgBAAAhCEwGQCkAQkBCCAAoOxEAIIAAAQBFABAA=}#}
本文档来自网络内容,如有侵犯您的权益请联系我们删除,联系邮箱:wyl860211@qq.com。
上一篇
2023届四川省成都市高三下学期高考专家联测卷(四)丨语文_2024年2月_01每日更新_14号_2023届四川省成都市2023届高三高考专家联测卷(四)全科
下一篇
江淮十校-历史试题及答案(1)_2023年7月_027月合集_2023届安徽省江淮十校高三上学期第一次联考
最新文档
高中政治面试真题+模板_教资初高中_教资面试2025教资面试备考资料合集_教资面试资料合集_3、教资面试资料包大全_45大圣中小幼面试资料包_高中_政治
高中政治面试真题+模板_教资初高中_教资面试2025教资面试备考资料合集_教资面试资料合集_3、教资面试资料包大全_45大圣中小幼面试资料包_高中_政治
14章整式乘法与因式分解单元教学设计_初中数学_八年级数学上册(人教版)_大单元教学课件+教学设计-U42_14.2.1平方差公式课件(24张PPT)+教案+大单元教学设计
专题六第4讲母题突破4 探索性问题_2.2025数学总复习_赠品通用版(老高考)复习资料_二轮复习_2023年高考数学二轮复习讲义+课件(全国版文科)_学生版_学生用书Word版文档
高中政治逐字稿55篇_扫描版_教资初高中_教资面试2025教资面试备考资料合集_教资面试资料合集_2025教资面试资料_02上岸熊最新版各学科55篇试讲逐字稿幼小初高
专题六第4讲母题突破3 定值问题_2.2025数学总复习_赠品通用版(老高考)复习资料_二轮复习_2023年高考数学二轮复习讲义+课件(全国版文科)_学生版_学生用书Word版文档
专题六第4讲母题突破2 定点问题_2.2025数学总复习_赠品通用版(老高考)复习资料_二轮复习_2023年高考数学二轮复习讲义+课件(全国版文科)_学生版_学生用书Word版文档
14.解题技巧专题:圆中辅助线的作法_初中数学_九年级数学上册(人教版)_专题练习
专题六第4讲母题突破1 范围、最值问题_2.2025数学总复习_赠品通用版(老高考)复习资料_二轮复习_2023年高考数学二轮复习讲义+课件(全国版文科)_学生版_学生用书Word版文档_612
14.4因式分解综合(知识解读+达标检测)(教师版)_初中数学_八年级数学上册(人教版)_知识解读与题型专练-V14_2025版
热门文档
专题六第4讲母题突破1 范围、最值问题_2.2025数学总复习_赠品通用版(老高考)复习资料_二轮复习_2023年高考数学二轮复习讲义+课件(全国版文科)_学生版_学生用书Word版文档
14.4因式分解综合(知识解读+达标检测)(学生版)_初中数学_八年级数学上册(人教版)_知识解读与题型专练-V14_2025版
专题六第3讲 直线与圆锥曲线的位置关系_2.2025数学总复习_赠品通用版(老高考)复习资料_二轮复习_2023年高考数学二轮复习讲义+课件(全国版文科)_学生版_学生用书Word版文档_812
14.3角的平分线(题型专练)(解析版)_初中数学_八年级数学上册(人教版)_分层作业
高中政治选修6公民道德与伦理常识(1)_教资初高中_教资面试2025教资面试备考资料合集_教资面试资料合集_2025教资面试资料_25上教资面试-小学资料包_20教材:全册_高中_高中政治
14.3角的平分线(题型专练)(原卷版)_初中数学_八年级数学上册(人教版)_分层作业
14.3角的平分线(第2课时)(教学设计)_初中数学_八年级数学上册(人教版)_教学设计
14.3角的平分线(第2课时)(导学案)_初中数学_八年级数学上册(人教版)_导学案
14.3角的平分线(第1课时)(教学设计)_初中数学_八年级数学上册(人教版)_教学设计
14.3角的平分线(第1课时)(导学案)_初中数学_八年级数学上册(人教版)_导学案
随机文档
14.3平方差和完全平方公式(知识解读+达标检测)(教师版)_初中数学_八年级数学上册(人教版)_知识解读与题型专练-V14_2025版
14.3平方差和完全平方公式(知识解读+达标检测)(学生版)_初中数学_八年级数学上册(人教版)_知识解读与题型专练-V14_2025版
高中政治选修5生活中的法律常识(1)_教资初高中_教资面试2025教资面试备考资料合集_教资面试资料合集_2025教资面试资料_25上教资面试-小学资料包_20教材:全册_高中_高中政治
14.3.3运用完全平方公式因式分解(教学设计)-(人教版)_初中数学_八年级数学上册(人教版)_老课标资料_最新教学设计
考点27阅读理解之主旨大意题(核心考点精讲精练)-备战2025年高考英语一轮复习考点帮(新高考通用)(原卷版)_3.2025英语总复习_2025年新高考资料_一轮复习
14.3.3运用完全平方公式因式分解(导学案)-(人教版)_初中数学_八年级数学上册(人教版)_老课标资料_导学案
14.3.3运用完全平方公式因式分解(分层作业)(解析版)_初中数学_八年级数学上册(人教版)_老课标资料_分层作业
14.3.3运用完全平方公式因式分解(分层作业)(原卷版)_初中数学_八年级数学上册(人教版)_老课标资料_分层作业
14.3.2运用平方差公式因式分解(教学设计)-(人教版)_初中数学_八年级数学上册(人教版)_老课标资料_最新教学设计
14.3.2运用平方差公式因式分解(导学案)-(人教版)_初中数学_八年级数学上册(人教版)_老课标资料_导学案