当前位置:首页>文档>地理高三答案(1)_2024年3月_013月合集_2024届江西省南昌市HGT高三第一次模拟考试

地理高三答案(1)_2024年3月_013月合集_2024届江西省南昌市HGT高三第一次模拟考试

  • 2026-03-22 01:27:43 2026-02-16 02:47:21

文档预览

地理高三答案(1)_2024年3月_013月合集_2024届江西省南昌市HGT高三第一次模拟考试
地理高三答案(1)_2024年3月_013月合集_2024届江西省南昌市HGT高三第一次模拟考试

文档信息

文档格式
pdf
文档大小
0.131 MB
文档页数
2 页
上传时间
2026-02-16 02:47:21

文档内容

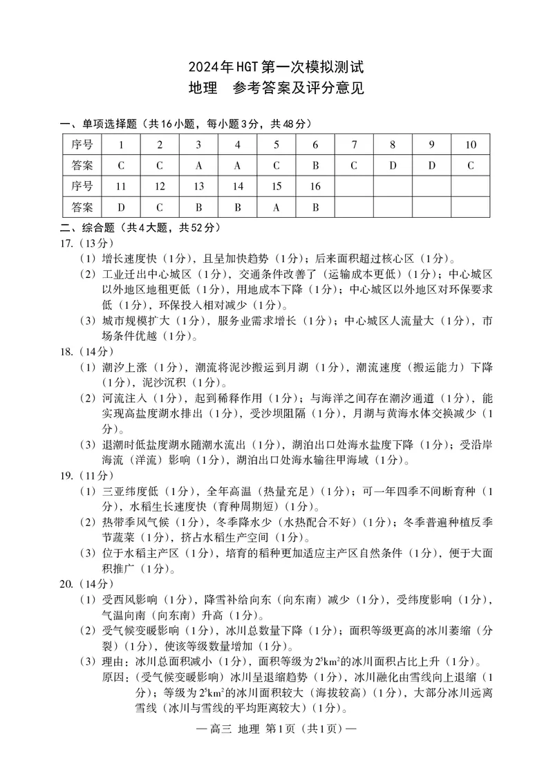
2024年HGT第一次模拟测试 地理 参考答案及评分意见 一、单项选择题(共16小题,每小题3分,共48分) 序号 1 2 3 4 5 6 7 8 9 10 答案 C C A A C B C D D C 序号 11 12 13 14 15 16 答案 D C B B A B 二、综合题(共4大题,共52分) ( 分) 17. 13 ()增长速度快( 分),且呈加快趋势( 分);后来面积超过核心区( 分)。 1 1 1 1 ()工业迁出中心城区( 分),交通条件改善了(运输成本更低)( 分);中心城区 2 1 1 以外地区地租更低( 分),用地成本下降( 分);中心城区以外地区对环保要求 1 1 低( 分),环保投入相对减少( 分)。 1 1 ()城市规模扩大( 分),服务业需求增长( 分);中心城区人流量大( 分),市 3 1 1 1 场条件优越( 分)。 1 ( 分) 18. 14 ()潮汐上涨( 分),潮流将泥沙搬运到月湖( 分),潮流速度(搬运能力)下降 1 1 1 ( 分),泥沙沉积( 分)。 1 1 ()河流注入( 分),起到稀释作用( 分);与海洋之间存在潮汐通道( 分),能 2 1 1 1 实现高盐度湖水排出( 分),受沙坝阻隔( 分),月湖与黄海水体交换减少( 1 1 1 分)。 ()退潮时低盐度湖水随潮水流出( 分),湖泊出口处海水盐度下降( 分);受沿岸 3 1 1 海流(洋流)影响( 分),湖泊出口处海水输往甲海域( 分)。 1 1 ( 分) 19. 11 ()三亚纬度低( 分),全年高温(热量充足)( 分);可一年四季不间断育种( 1 1 1 1 分),水稻生长速度快(育种周期短)( 分)。 1 ()热带季风气候( 分),冬季降水少(水热配合不好)( 分);冬季普遍种植反季 2 1 1 节蔬菜( 分),挤占水稻生产空间( 分)。 1 1 ()位于水稻主产区( 分),培育的稻种更加适应主产区自然条件( 分),便于大面 3 1 1 积推广( 分)。 1 ( 分) 20. 14 ()受西风影响( 分),降雪补给向东(向东南)减少( 分),受纬度影响( 分), 1 1 1 1 气温向南(向东南)升高( 分)。 1 ()受气候变暖影响( 分),冰川总数量下降( 分);面积等级更高的冰川萎缩(分 2 1 1 裂)( 分),使该等级数量增加( 分)。 1 1 ()理由:冰川总面积减小( 分),面积等级为 的冰川面积占比上升( 分)。 5 2 3 1 2km 1 原因:(受气候变暖影响)冰川呈退缩趋势( 分),冰川融化由雪线向上退缩( 1 1 分);等级为 的冰川面积较大(海拔较高)( 分),大部分冰川远离 5 2 2km 1 雪线(冰川与雪线的平均距离较大)( 分)。 1 —高三 地理 第 页(共 页)— — 年级(初 ) 第 页(共 页)— 1 1 X X XX 2 X2024年HGT第一次模拟测试 地理 参考答案及评分意见 一、单项选择题(共16小题,每小题3分,共48分) 二、综合题(共4大题,共52分) ( 分) 17. 13 ()增长速度快( 分),且呈加快趋势( 分);后来面积超过核心区( 分)。 1 1 1 1 ()工业迁出中心城区( 分),交通条件改善了(运输成本更低)( 分);中心城区 2 1 1 以外地区地租更低( 分),用地成本下降( 分);中心城区以外地区对环保要求 1 1 低( 分),环保投入相对减少( 分)。 1 1 ()城市规模扩大( 分),服务业需求增长( 分);中心城区人流量大( 分),市 3 1 1 1 场条件优越( 分)。 1 ( 分) 18. 14 ()潮汐上涨( 分),潮流将泥沙搬运到月湖( 分),潮流速度(搬运能力)下降 1 1 1 ( 分),泥沙沉积( 分)。 1 1 ()河流注入( 分),起到稀释作用( 分);与海洋之间存在潮汐通道( 分),能 2 1 1 1 实现高盐度湖水排出( 分),受沙坝阻隔( 分),月湖与黄海水体交换减少( 1 1 1 分)。 ()退潮时低盐度湖水随潮水流出( 分),湖泊出口处海水盐度下降( 分);受沿岸 3 1 1 海流(洋流)影响( 分),湖泊出口处海水输往甲海域( 分)。 1 1 ( 分) 19. 11 ()三亚纬度低( 分),全年高温(热量充足)( 分);可一年四季不间断育种( 1 1 1 1 分),水稻生长速度快(育种周期短)( 分)。 1 ()热带季风气候( 分),冬季降水少(水热配合不好)( 分);冬季普遍种植反季 2 1 1 节蔬菜( 分),挤占水稻生产空间( 分)。 1 1 ()位于水稻主产区( 分),培育的稻种更加适应主产区自然条件( 分),便于大面 3 1 1 积推广( 分)。 1 ( 分) 20. 14 ()受西风影响( 分),降雪补给向东(向东南)减少( 分),受纬度影响( 分), 1 1 1 1 气温向南(向东南)升高( 分)。 1 ()受气候变暖影响( 分),冰川总数量下降( 分);面积等级更高的冰川萎缩(分 2 1 1 裂)( 分),使该等级数量增加( 分)。 1 1 ()理由:冰川总面积减小( 分),面积等级为 的冰川面积占比上升( 分)。 5 2 3 1 2km 1 原因:(受气候变暖影响)冰川呈退缩趋势( 分),冰川融化由雪线向上退缩( 1 1 分);等级为 的冰川面积较大(海拔较高)( 分),大部分冰川远离 5 2 2km 1 雪线(冰川与雪线的平均距离较大)( 分)。 1 —高三 地理 第 页(共 页)— — 年级(初 ) 第 页(共 页)— 1 1 X X XX 2 X