当前位置:首页>文档>太原二模语文答案_2024年4月_01按日期_30号_2024届山西省太原市高三年级模拟考试(二)_2024届山西省太原市高三下学期第二次模拟考试语文

太原二模语文答案_2024年4月_01按日期_30号_2024届山西省太原市高三年级模拟考试(二)_2024届山西省太原市高三下学期第二次模拟考试语文

  • 2026-03-26 12:38:57 2026-02-16 04:00:10

文档预览

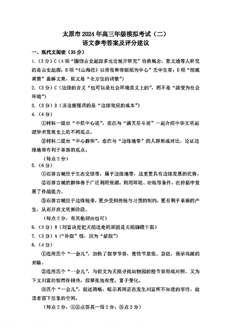
太原二模语文答案_2024年4月_01按日期_30号_2024届山西省太原市高三年级模拟考试(二)_2024届山西省太原市高三下学期第二次模拟考试语文
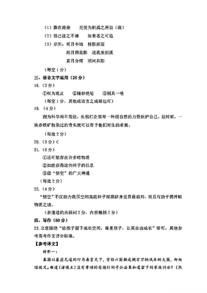
太原二模语文答案_2024年4月_01按日期_30号_2024届山西省太原市高三年级模拟考试(二)_2024届山西省太原市高三下学期第二次模拟考试语文
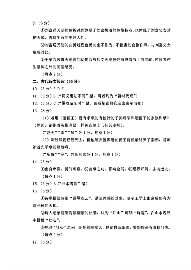
太原二模语文答案_2024年4月_01按日期_30号_2024届山西省太原市高三年级模拟考试(二)_2024届山西省太原市高三下学期第二次模拟考试语文
太原二模语文答案_2024年4月_01按日期_30号_2024届山西省太原市高三年级模拟考试(二)_2024届山西省太原市高三下学期第二次模拟考试语文

文档信息

文档格式
pdf
文档大小
0.992 MB
文档页数
4 页
上传时间
2026-02-16 04:00:10