壁纸
办公文件
生活文档
学习资料
当前位置:
首页
>
文档
>地理答案_2024-2025高三(6-6月题库)_2024年11月试卷_1110山东省山东实验中学2025届高三第二次诊断考试(11月诊断)_山东省实验中学2024-2025学年高三上学期11月期中地理试题(含答案)
地理答案_2024-2025高三(6-6月题库)_2024年11月试卷_1110山东省山东实验中学2025届高三第二次诊断考试(11月诊断)_山东省实验中学2024-2025学年高三上学期11月期中地理试题(含答案)
2026-02-18 10:20:58
2026-02-18 09:44:41
文档预览
文档信息
文档格式
pdf
文档大小
0.838 MB
文档页数
1 页
上传时间
2026-02-18 09:44:41
下载文档
文档内容
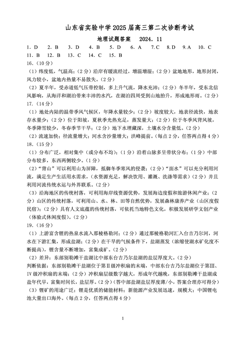
{#{QQABaYAAogggQBBAAQgCEQWQCgEQkgAAAYgOgBAMIAABiANABAA=}#}
提示
本文档需要支付0.99元
购买此文档
提示
为了保护文档版权,请下载文档后查看完整内容
下载文档
关闭
本文档来自网络内容,如有侵犯您的权益请联系我们删除,联系邮箱:wyl860211@qq.com。
上一篇
地理答案_2024-2025高三(6-6月题库)_2024年11月试卷_1109浙江省绍兴市一模2024-2025学年11月诊断考试_绍兴市一模地理
下一篇
技术卷-2406金华十校高二期末_2024-2025高二(7-7月题库)_2024年07月试卷_0707浙江省金华十校2023-2024学年第二学期高二期末调研考试_金华十校2023-2024学年第二学期高二期末调研考试技术
最新文档
Fugueina,BWV947_一万首著名钢琴曲谱哈农贝多芬合集视频教学电子版高清无水印可打印_1古典钢琴知名音乐家谱_巴赫钢琴谱全集_Preludes,Fantasias,Fugues
安徽省六安第一中学2024-2025学年高三上学期11月月考生物+答案_2024-2025高三(6-6月题库)_2024年12月试卷_1203安徽省六安一中2024-2025学年高三第四次月考(11月)(全科)
1990年河南高考政治真题及答案_zz20高中真题试卷_政治高考真题试卷_旧1990-2007·高考政治真题_1990-2007·高考政治真题·word_河南
Fugueina,BWV897_一万首著名钢琴曲谱哈农贝多芬合集视频教学电子版高清无水印可打印_1古典钢琴知名音乐家谱_巴赫钢琴谱全集_Preludes,Fantasias,Fugues
FugueinA,BWV896_一万首著名钢琴曲谱哈农贝多芬合集视频教学电子版高清无水印可打印_1古典钢琴知名音乐家谱_巴赫钢琴谱全集_Preludes,Fantasias,Fugues
Fuguefor2Pianosinc,K426(2Piano)_一万首著名钢琴曲谱哈农贝多芬合集视频教学电子版高清无水印可打印_1古典钢琴知名音乐家谱_莫扎特钢琴谱全集_0312095926_双钢琴作品
桂林2024年春季期末高二政治答案_2024-2025高二(7-7月题库)_2024年07月试卷_0711广西桂林市2023-2024学年高二下学期期末质量检测
1990年河南高考政治真题及答案_zz20高中真题试卷_政治高考真题试卷_旧1990-2007·高考政治真题_1990-2007·高考政治真题·PDF_河南
2002年湖南高考理科数学真题及答案_数学高考真题试卷_旧1990-2007·高考数学真题_1990-2007·高考数学真题·word_湖南
桂林2024年春季期末高二地理试卷_2024-2025高二(7-7月题库)_2024年07月试卷_0711广西桂林市2023-2024学年高二下学期期末质量检测
热门文档
试题_2024年3月_013月合集_2024届山西省高三第二次学业质量评估_山西省2024届高三第二次学业质量评估英语
Fughettainc,BWV961_一万首著名钢琴曲谱哈农贝多芬合集视频教学电子版高清无水印可打印_1古典钢琴知名音乐家谱_巴赫钢琴谱全集_Preludes,Fantasias,Fugues
Fuga_一万首著名钢琴曲谱哈农贝多芬合集视频教学电子版高清无水印可打印_1古典钢琴知名音乐家谱_肖邦钢琴谱全集_其他
安徽省六安第一中学2024-2025学年高三上学期11月月考物理+答案_2024-2025高三(6-6月题库)_2024年12月试卷_1203安徽省六安一中2024-2025学年高三第四次月考(11月)(全科)
Fruhlingssehnsucht(Schubert)_一万首著名钢琴曲谱哈农贝多芬合集视频教学电子版高清无水印可打印_1古典钢琴知名音乐家谱_李斯特钢琴谱全集_改编舒伯特
Fruhlingsnacht(Schumann)_一万首著名钢琴曲谱哈农贝多芬合集视频教学电子版高清无水印可打印_1古典钢琴知名音乐家谱_李斯特钢琴谱全集_改编其他人
1990年河北高考语文真题及答案_zz20高中真题试卷_语文高考真题试卷_旧1990-2007·高考语文真题_PDF版1990-2007·高考语文真题_河北
湖南省长沙市雅礼中学2023-2024学年高三上学期月考试卷物理试题(三)答案(1)_2023年11月_0211月合集_2024届湖南省长沙市雅礼中学高三上学期月考试题(三)
2002年湖南高考理科数学真题及答案_数学高考真题试卷_旧1990-2007·高考数学真题_1990-2007·高考数学真题·PDF_湖南
Fruhlingslied(Mendelssohn)_一万首著名钢琴曲谱哈农贝多芬合集视频教学电子版高清无水印可打印_1古典钢琴知名音乐家谱_李斯特钢琴谱全集_改编其他人
随机文档
1990年河北高考英语真题及答案_zz20高中真题试卷_英语高考真题试卷_旧1990-2007·高考英语真题_1990-2007·高考英语真题·word_河北
2002年湖南高考文科综合真题及答案_地理高考真题试卷_旧1990-2007·高考地理真题_1990-2007·高考地理真题·word_2001-2007年各地文综历年真题_湖南
Fruhlingsglaube(Schubert)_一万首著名钢琴曲谱哈农贝多芬合集视频教学电子版高清无水印可打印_1古典钢琴知名音乐家谱_李斯特钢琴谱全集_改编舒伯特
安徽省六安第一中学2024-2025学年高三上学期11月月考数学+答案_2024-2025高三(6-6月题库)_2024年12月试卷_1203安徽省六安一中2024-2025学年高三第四次月考(11月)(全科)
湖南省长沙市雅礼中学2023-2024学年高三上学期月考试卷物理试题(三)(1)_2023年11月_0211月合集_2024届湖南省长沙市雅礼中学高三上学期月考试题(三)
Fruhling(Chopin)_一万首著名钢琴曲谱哈农贝多芬合集视频教学电子版高清无水印可打印_1古典钢琴知名音乐家谱_李斯特钢琴谱全集_改编肖邦
试题_2024年3月_013月合集_2024届山东省泰安市高三一模_2024届山东省泰安市高三下学期一模英语试题
2025-2026学年第一学期高二年级期中语文试卷参考答案及解析_251213新疆维吾尔自治区喀什地区英吉沙县县多校2025-2026学年高二上学期12月期中(全)
FromHolberg'sTime,Op40_一万首著名钢琴曲谱哈农贝多芬合集视频教学电子版高清无水印可打印_1古典钢琴知名音乐家谱_格里格钢琴谱全集_其他
1990年河北高考英语真题及答案_zz20高中真题试卷_英语高考真题试卷_旧1990-2007·高考英语真题_1990-2007·高考英语真题·PDF_河北