当前位置:首页>文档>专题16电场能的性质(解析版)_4.2025物理总复习_赠品通用版(老高考)复习资料_专项复习_2023年高考冲刺物理热点知识讲练与题型归纳(全国通用)

专题16电场能的性质(解析版)_4.2025物理总复习_赠品通用版(老高考)复习资料_专项复习_2023年高考冲刺物理热点知识讲练与题型归纳(全国通用)

  • 2026-03-10 01:14:21 2026-03-10 01:14:21

文档预览

专题16电场能的性质(解析版)_4.2025物理总复习_赠品通用版(老高考)复习资料_专项复习_2023年高考冲刺物理热点知识讲练与题型归纳(全国通用)
专题16电场能的性质(解析版)_4.2025物理总复习_赠品通用版(老高考)复习资料_专项复习_2023年高考冲刺物理热点知识讲练与题型归纳(全国通用)
专题16电场能的性质(解析版)_4.2025物理总复习_赠品通用版(老高考)复习资料_专项复习_2023年高考冲刺物理热点知识讲练与题型归纳(全国通用)
专题16电场能的性质(解析版)_4.2025物理总复习_赠品通用版(老高考)复习资料_专项复习_2023年高考冲刺物理热点知识讲练与题型归纳(全国通用)
专题16电场能的性质(解析版)_4.2025物理总复习_赠品通用版(老高考)复习资料_专项复习_2023年高考冲刺物理热点知识讲练与题型归纳(全国通用)
专题16电场能的性质(解析版)_4.2025物理总复习_赠品通用版(老高考)复习资料_专项复习_2023年高考冲刺物理热点知识讲练与题型归纳(全国通用)
专题16电场能的性质(解析版)_4.2025物理总复习_赠品通用版(老高考)复习资料_专项复习_2023年高考冲刺物理热点知识讲练与题型归纳(全国通用)
专题16电场能的性质(解析版)_4.2025物理总复习_赠品通用版(老高考)复习资料_专项复习_2023年高考冲刺物理热点知识讲练与题型归纳(全国通用)
专题16电场能的性质(解析版)_4.2025物理总复习_赠品通用版(老高考)复习资料_专项复习_2023年高考冲刺物理热点知识讲练与题型归纳(全国通用)
专题16电场能的性质(解析版)_4.2025物理总复习_赠品通用版(老高考)复习资料_专项复习_2023年高考冲刺物理热点知识讲练与题型归纳(全国通用)
专题16电场能的性质(解析版)_4.2025物理总复习_赠品通用版(老高考)复习资料_专项复习_2023年高考冲刺物理热点知识讲练与题型归纳(全国通用)
专题16电场能的性质(解析版)_4.2025物理总复习_赠品通用版(老高考)复习资料_专项复习_2023年高考冲刺物理热点知识讲练与题型归纳(全国通用)
专题16电场能的性质(解析版)_4.2025物理总复习_赠品通用版(老高考)复习资料_专项复习_2023年高考冲刺物理热点知识讲练与题型归纳(全国通用)
专题16电场能的性质(解析版)_4.2025物理总复习_赠品通用版(老高考)复习资料_专项复习_2023年高考冲刺物理热点知识讲练与题型归纳(全国通用)
专题16电场能的性质(解析版)_4.2025物理总复习_赠品通用版(老高考)复习资料_专项复习_2023年高考冲刺物理热点知识讲练与题型归纳(全国通用)
专题16电场能的性质(解析版)_4.2025物理总复习_赠品通用版(老高考)复习资料_专项复习_2023年高考冲刺物理热点知识讲练与题型归纳(全国通用)
专题16电场能的性质(解析版)_4.2025物理总复习_赠品通用版(老高考)复习资料_专项复习_2023年高考冲刺物理热点知识讲练与题型归纳(全国通用)
专题16电场能的性质(解析版)_4.2025物理总复习_赠品通用版(老高考)复习资料_专项复习_2023年高考冲刺物理热点知识讲练与题型归纳(全国通用)

文档信息

文档格式
docx
文档大小
0.624 MB
文档页数
18 页
上传时间
2026-03-10 01:14:21

文档内容

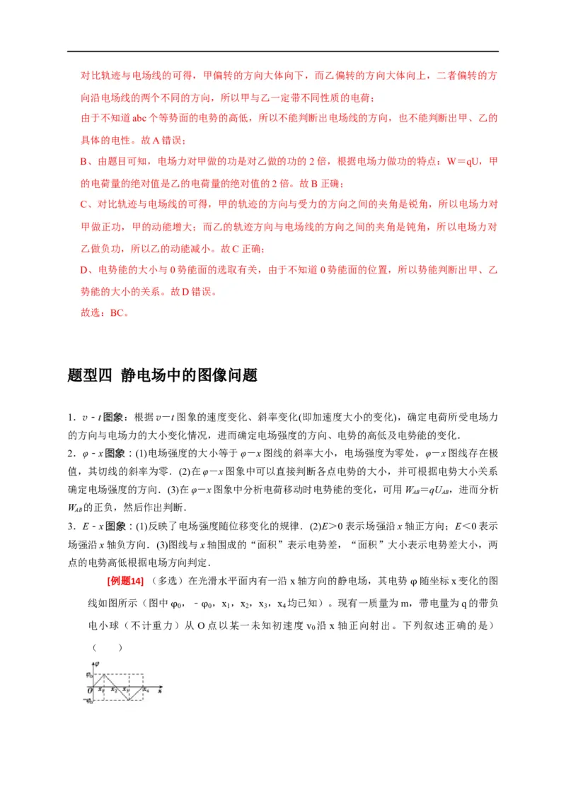
专题 16 电场能的性质 [题型导航] 题型一 电场能的性质的理解...............................................................................................................1 题型二 电势差与电场强度的关系.......................................................................................................5 题型三 电场线、等势面与运动轨迹问题...........................................................................................9 题型四 静电场中的图像问题.............................................................................................................13 [考点分析] 题型一 电场能的性质的理解 1.电势高低的判断方法 (1)沿电场线方向,电势越来越低. (2)判断出U 的正负,再由U =φ -φ ,比较φ 、φ 的大小,若U >0,则φ >φ ,若U <0,则 AB AB A B A B AB A B AB φ <φ . A B 2.电势能大小的比较方法 做功判断法 电场力做正功,电荷(无论是正电荷还是负电荷)从电势能较大的地方移向电势能较小的地方,反之, 如果电荷克服电场力做功,那么电荷将从电势能较小的地方移向电势能较大的地方. [例题1] 如图所示,有一个均匀带正电的绝缘球体,球心为 O ,球体内有一个球形空腔, 1 球心为O ,M、N为两球心连线上两点,P、Q连线过球心O 且与M、N连线垂直,且M、 2 1 N、P、Q四点到O 距离相等。则( ) 1A.P、Q两点电场强度相同 B.P点电场强度比N点的小 C.M点电势比N点的低 D.M点电势比P点的高 【解答】解:A、根据对称性可知,P、Q两点电场强度大小相等方向不同,故A错误; B、将球形空腔看作填满了等量正、负电荷,且电荷量密度与球心实心部分相同。则 M、N、 P、Q四点的电场强度和电势均可视为完整的均匀带电球体 O 与均匀带负电球体O 产生的电场 1 2 强度和电势的叠加。由于P、N到O 的距离相同,所以完整的均匀带正电球体O 在P、N产生 1 1 的电场强度大小相等,方向背离圆心O ,而完整的带负电球体O 在N点产生的电场强度一定大 1 2 于在P点产生的电场强度,且两者方向相反,且夹角小于180°,根据电场强度的叠加法则可知P 点电场强度比N点的大,故B错误; CD、规定无穷远处为电势零点,由于M、N到O 的距离相等,所以完整的 均匀带正电球体O 1 1 在M、N产生的电势相同;由于M到O 的距离大于N到O 的距离,所以完整的均匀带负电球 2 2 体O 在M产生的电势高于在N产生的电势,根据电势的叠加可知 M点电势比N点的高,同理 2 分析可知M点电势比P点的高,故C错误,D正确; 故选:D。 [例题2] 一带正电导体,其周围的等势面如图所示,每相邻两个等势面间的电势差相等, 将一电子先后置于A、B两点,其电势能分别是E 和E ,所受电场力的大小分别是F 和 PA PB A F ,则( ) B A.E <E ,F >F B.E <E ,F <F PA PB A B PA PB A B C.E >E ,F >F D.E >E ,F <F PA PB A B PA PB A B 【解答】解:在正电导体周围的等势线密集的地方,电场线也密集,场强大,所以E >E ,F= B AqE,F <F ; A B 做出过B点的电场线,交A点所在等势线于A′ = 沿电场线电势逐渐降低, > , A′ A A′ B φE PA =﹣φq A′ φ φ E PB =﹣qφB 则:E PA <φE PB ,故ACD错误,B正确; 故选:B。 [例题3] 如图所示匀强电场E的区域内,在O点处放置一点电荷+Q。a、b、c、d、e、f 为以O点为球心的球面上的点,acef平面与电场线平行,bdef平面与电场垂直,则下列说法中 正确的是( ) A.b、d两点的电场强度相同 B.a点的电势等于c点的电势 C.点电荷+Q在e点和f点电势能相等 D.点电荷+Q的球面上任意两点之间移动时,电场力一定做功 【解答】解:A、点电荷+Q在b点产生的电场方向为竖直向上,在d点产生的电场方向为竖直 向下,且场强大小相同,匀强电场方向水平向右,根据平行四边形定则可知,两点场强大小相 同,方向不同,故A错误; B、点电荷+Q在球面上的电势相同,但是在匀强电场中,沿电场线电势降低,acef平面与电场线平行,根据电势的合成,则a点的电势高于c点的电势,故B错误; CD、点电荷+Q在球面上的电势相同,在匀强电场中,沿电场线电势降低,但是 bdef平面与电 场垂直,根据电势的合成,则e点的电势等于c点的电势,则点电荷+Q在e点和f点电势能相等, 则点电荷+Q从e点从球面上移动到f点电场力不做功,故D错误,C正确。 故选:C。 [例题4] (多选)如图所示,在直角坐标系 xOy平面内有一电荷量为+Q的点电荷,坐标 轴上有A、B、C三点,OA=OB=BC=L,其中A点和B点的电势相等,静电力常量为k,则 下列说法正确的是( ) A.B点电势不一定高于C点 B.点电荷+Q 一定位于O点处 kQ C.C点处的电场强度大小可能为 2L2 D.将正试探电荷从A点沿直线移动到C点,电势能一定一直减小 【解答】解:A、点电荷的等势面为以点电荷为球心的同心球面,在纸面内的等势线为同心圆; 由于A、B的电势相等,所以点电荷一定位于AB连线的垂直平分线上,不一定在O点;若该正 电荷到C点的距离小于到AB的距离,则C点的电势比B点的电势高。故A正确,B错误; C、若点电荷是位置在AB的中垂线与OC的中垂线交点处,由几何关系可知,c点距点电荷距离 Q kQ 为√2L,则由点电荷场强公式E=k 计算可知,C点的电场强度大小为 ,故C正确; r2 2L2 D、B点电势不一定高于C点,则A点电势不一定高于C点,所以将正试探电荷从A点沿直线 移动到C点,电势能不一定减小,故D错误。 故选:AC。 [例题5] 如图所示,a、b、c为匀强电场中一条直线上的三点,ab=bc=l,一个带电荷量 大小为q的负点电荷,在电场力的作用下,以某一初速度从a点运动到c点的过程中电势能增 加W,则( )A.负点电荷从a点运动到c点的过程中一定经过b点 B.负点电荷从a点运动到b点电场力做的功大于b点到c点电场力做的功 W C.匀强电场的电场强度最小值为 2ql W D.若a点的电势为 ,则b点的电势为φ + a a 2q φ 【解答】解:A.由于电场力和速度方向均未知,因此点电荷有可能做曲线运动,可以不经过 b 点,故A错误; B.由于点电荷不一定经过b点,因此并不一定存在点电荷从a点到b点电场力做的功,且即使 经过b点,由于b是ac中点,此时从a点到b点电场力做的功也等于b点到c点电场力做的功, 故B错误; C.设电场力方向和ac方向夹角为 ,则电场力对点电荷做的功为W=qE•2lcos α W α 因此当cos =1时,电场强度最小,最小值为E = min 2ql α 方向为由a到c,故C正确; D.从a点到c点,根据电势能定义W=﹣q( ﹣ ) c a W φ φ 解得φ =φ - c a q φ +φ W 因此,b点的电势为φ = a c =φ - b 2 a 2q 故D错误。 故选:C。 题型二 电势差与电场强度的关系 (1)表达式:E=。(只适用于匀强电场) (2)意义:在匀强电场中,电场强度的大小等于两点之间的电势差与两点沿电场强度方向的距离之比。 也就是说,场强在数值上等于沿电场方向单位距离上降低的电势。(3)在匀强电场中U=Ed,即在沿电场线方向上,U∝d。推论如下: 推论①:如图甲,C点为线段AB的中点,则有φC=。 推论②:如图乙,AB∥CD,且AB=CD,则U =U 。即在匀强电场中两条平行且相等的线段两 AB CD 端点间的电势差相等。 推论③:在匀强电场中一条直线上(等势线除外),两点间的电势差与这两点间距离成正比。 [例题6] 沿电场线所在直线建立如图所示Ox轴,x轴上各点电势 随x的变化规律如图 所示,坐标点O、x 、x 和x 分别与x轴上O、A、B、C四点相对应,Oφ点电势为零。带电量 1 2 3 为﹣e的电子从O点由静止释放,仅受电场力作用,下列说法正确的是( ) A.在0~x 区间内,电场方向始终指向x轴正方向 3 eφ B.电子到达B点时动能为 0 2 C.电子从A运动到C,加速度先增大后减小 D.若在B点给电子一个沿x轴方向的初速度,电子一定会在AC间做往复运动 【解答】解:A.沿电场线方向电势降低,在0~x 区间内,电势先升高、再降低、再升高,则 3 电场线方向没有始终指向x轴正方向,故A错误; φ B.根据动能定理﹣e(0- 0)=E kB 2 电子到达B点时动能为 φ E =e 0 kB 2 故B正确; eE C.电势 ﹣x图像的斜率大小等于电场强度,电子加速度大小为a= m φ 由图像可知,A、C间斜率先变小后变大,则加速度先变小后变大,故C错误; D.若在B点电子的初速度为沿+x轴方向,BC间电势升高,电场线方向由C指向B,电场力由B指向C,电子做加速运动;若在B点电子的初速度为沿﹣x轴方向,同理,电子也做加速运动。 故电子不会再AC间做往复运动,故D错误。 故选:B。 [例题7] 如图所示为某电场中x轴上电势 随x变化的图像,静电场方向平行于x轴。一 质量为m、带电荷量为+q的粒子仅在电场力作φ用下沿x轴正向运动,则下列说法正确的是( ) A.在本来x ~x 之间,电场方向先沿x轴负方向,后沿x轴正方向 1 4 B.若粒子在x 处由静止释放,则粒子在x 处和x 处不受电场力作用 1 2 4 C.若粒子在x 处由静止释放,则粒子运动到x 处时的动能为q 1 3 0 D.若粒子在x 1 处由静止释放,则粒子运动到x 3 处时的速度最大φ 【解答】解:A、在x ~x 之间,电场方向先沿x轴正向,再沿x轴负向,故A错误; 1 4 U Δφ B、由E= = 可知,图像的斜率表示电场强度,所以x 处和x 处场强不为零,粒子仍受电 2 4 d Δx 场力作用,故B错误; C、粒子运动到x 3 的过程中,根据能量守恒有q⋅2 0 =E k ,故C错误; D、粒子在x 1 处由静止释放,粒子从x 1 运动到x 3 的φ过程中电势能减小,动能增大,从x 3 运动到 x 的过程中,电势能增大,动能减小,所以粒子运动到x 时速度最大,故D正确。 4 3 故选:D。 [例题8] (多选)光滑绝缘的水平面附近存在一个平行于水平面的电场、其中某一区域的 电场线与x轴平行,现有一个质量为0.1 kg、电荷量为﹣2.0×10﹣8 C的滑块P(可看作质点), 仅在电场力作用下由静止沿x轴向左运动。电场力做的功W与物块坐标x的关系如图中曲线表 示,图中斜线为该曲线上点(0,3,3)的切线。则下列说法正确的是( )A.此区域内电场一定是匀强电场 B.此区域内沿x轴正方向电势逐渐降低 C.x=0.3m处的电场强度大小为500N/C D.x=0.3m与x=0.7m间的电势差是200V ΔW 【解答】解:A、由F= 可知图线的斜率表示电场力的大小,斜率绝对值越来越小,电场力 Δx 越来越小,因滑块带电荷量一定,故电场强度逐渐减小,此区域内电场一定不是匀强电场,故 A错误; B、该滑块由静止沿x轴向左运动,其所受电场力向左,又因滑块带负电,说明电场强度方向水 平向右,此区域内沿x轴正方向电势逐渐降低,故B正确; ΔW 3×10-6 C、滑块在x=0.3 m处所受电场力的大小为:F= = N=1×10﹣5N ΔX 0.6-0.3 电场强度大小 F 1×10-5 ,故C正确; E= - N/C=500N/C q 2×10-8 D、x=0.3 m与x=0.7 m间的电势差 ΔW 3×10-6-1×10-6 ,故D错误。 U= = V =100V q 2×10-8 故选:BC。 [例题9] (多选)通常把电荷在离场源电荷无限远处的电势能规定为零,已知试探电荷q kQq 在场源电荷Q的电场中所具有电势能表达式为E= (式中k为静电力常量,r为试探电荷 r r 与场源电荷间的距离).真空中有两个点电荷Q 、Q 分别固定在x坐标轴的x=0和x=25cm 1 2的位置上.x轴上各点的电势 随x的变化关系如图所示,A、B是图线与x轴的交点,A点的 坐标是20cm,图线上C点的切φ线与x轴平行,则下列说法正确的是( ) A.Q 为正电荷,Q 为负电荷 1 2 B.电荷Q 、Q 的电量之比为4:1 1 2 C.电子沿x轴从x=6cm运动到x=24cm的过程中,电子的电势能先减小后增加 D.C点对应位置的坐标是50cm kQq kQ 【解答】解:A、电势能E= ,故电势 = ;那么,场源电荷附近电势正负和场源电荷 r r r r φ 正负一致;故由图可得:原点处电荷Q 带负电,x=25cm处电荷Q 带正电,故A错误; 1 2 B、A点处电势为零,故有:Q OA 20 4,故B正确; 1= = = Q AQ 5 2 2 C、电子沿轴从x﹣6cm运动到x=24cm的过程中,由图可知电势一直升高,故电子的电势能一 直减小,故C错误; kQ D、点电荷周围场强E = ,两场源电荷电性相反,那么,两场源电荷在C点的场强方向相反; r2 C点电势变化为零,故场强为零,根据叠加定理可得:两场源电荷在 C点场强大小相等,故有: kQ 1= k|Q| ; x2 (x -25) 2 C c 解得:x =50cm,故D正确; C 故选:BD。 题型三 电场线、等势面与运动轨迹问题 1.几种常见的典型电场的等势面比较电场 等势面(实线)图样 重要描述 匀强电场 垂直于电场线的一簇平面 点电荷 以点电荷为球心的一簇球面 的电场 等量异种 点电荷的 在连线的中垂线上,电势为零 电场 等量同种 在连线上,中点电势最低,而在 正点电荷 连线的中垂线上,中点电势最高 的电场 2.在电场中带电粒子运动轨迹问题的分析方法 (1)从轨迹的弯曲方向判断受力方向(轨迹向合外力方向弯曲),从而分析电场方向或电荷的正负; (2)结合轨迹、速度方向与静电力的方向,确定静电力做功的正负,从而确定电势能、电势和电势差 的变化等; (3)根据动能定理或能量守恒定律判断动能的变化情况. [例题10] 如图所示,a、b两条曲线在1、2两个位置相交,其中曲线a是一个带电粒子仅 在电场力作用下运动的轨迹,另一条曲线b是电场线或等势线中的一种,则下列说法正确的是 ( ) A.曲线b是电场线 B.曲线b是等势线 C.粒子从位置1运动到位置2电势能先增大后减小 D.粒子在位置1和位置2动能不相等 【解答】解:A、如果是电场线则1、2两点电场方向相反,结合轨迹弯曲方向应该相反,与图 不符,故不可能时电场线,故A错误;B、如果是等势面,则1、2两点电场方向与等势面垂直,则电场力与等势面垂直,则力的方向 应该指向同一侧,则轨迹应该向同一侧偏转,与图象符合,故曲线b是等势面,故B正确; C、粒子从位置1运动到位置2电场力先做正功后做负功,电势能先减小后增大,故C错误; D、位置12位于同一等势面上电势能相等,又只有电场力做功,则两点动能一定相等,故 D错 误; 故选:B。 [例题11] (多选)一个电子只在电场力作用下从a点运动到b点的轨迹如图中虚线所示, 图中一组平行实线可能是电场线也可能是等势面,则以下说法正确的是( ) A.无论图中的实线是电场线还是等势线,a点的场强都比b点的场强小 B.无论图中的实线是电场线还是等势线,a点的电势都比b点的电势高 C.如果图中的实线是电场线,电子在a点的电势能比在b点的电势能大 D.如果实线是等势面电子在a点的速率一定大于在b点的速率 【解答】解:A、若图中实线是电场线,电子所受的电场力水平向右,电场线方向水平向左,则 a点的电势比b点低;若实线是等势面,由于电场线与等势面垂直,电子所受电场力方向向下, 则电场线方向向上,则a点的电势比b点高。不论图中实线是电场线还是等势面,该电场是匀强 电场,a点和b点的场强大小相等。故A、B错误。 C、如果图中实线是电场线,电子所受的电场力水平向右,电场力对电子做正功,电子电势能减 小,电子在a点的电势能比在b点的电势能大。故C正确。 D、如果图中实线是等势面,电子所受电场力方向向下,电场力对电子做负功,则电子在 b点动 能较小,即电子在a点的速率一定大于在b点的速率。故D正确。 故选:CD。 [例题12] (多选)如图所示,在处于M或N点的点电荷Q产生的电场中,虚线AB是一 个电子只在电场力作用下的运动轨迹。设电子在A、B两点的加速度大小分别为a 、a ,电势 A B 能分别为E 、E .则下列说法正确的是( ) pA pBA.电子一定由A向B运动 B.点B处的电势可能高于点A处的电势 C.无论Q为正电荷还是负电荷,一定有a <a A B D.无论Q为正电荷还是负电荷,一定有E <E pA pB 【解答】解:A、由于不知道电子速度变化,由运动轨迹图不能判断电子向那个方向运动,故A 错误; B、由运动轨迹可知,电场力方向指向凹的一侧即右侧,Q如果是正电荷在N点,B处的电势高 于点A处的电势,Q如果为负电荷则在M点,B处的电势低于点A处的电势,故B正确; C、B点离点电荷Q更近,受到的电场力就大些,加速度就大些,无论Q为正电荷还是负电荷, 一定有a <a ,故C正确; A B D、由B可知,电势高低不确定,电势能大小就不确定,故D错误; 故选:BC。 [例题13] (多选)如图所示,虚线a、b、c为电场中的三条等势线,相邻两等势线之间的 电势差相等,从等势线a上一点A处,分别射出甲、乙两个粒子,两粒子在电场中的运动轨迹 分别交等势线c于B、C两点,甲粒子从A点到B点动能变化量的绝对值E,乙粒子从A点到 1 C点动能变化量的绝对值为 E.不计粒子重力及两粒子间的相互作用,由此可判断( ) 2 A.甲粒子一定带正电,乙粒子一定带负电 B.甲、乙两粒子的电荷量一定满足|q甲|=2|q乙| C.甲粒子动能增加,乙粒子动能减少 D.甲粒子在B点的电势能绝对值一定是乙粒子在C点的2倍 【解答】解:根据等势面与电场线的方向垂直的特点,画出两条电场线如图:对比轨迹与电场线的可得,甲偏转的方向大体向下,而乙偏转的方向大体向上,二者偏转的方 向沿电场线的两个不同的方向,所以甲与乙一定带不同性质的电荷; 由于不知道abc个等势面的电势的高低,所以不能判断出电场线的方向,也不能判断出甲、乙的 具体的电性。故A错误; B、由题目可知,电场力对甲做的功是对乙做的功的 2倍,根据电场力做功的特点:W=qU,甲 的电荷量的绝对值是乙的电荷量的绝对值的2倍。故B正确; C、对比轨迹与电场线的可得,甲的轨迹的方向与受力的方向之间的夹角是锐角,所以电场力对 甲做正功,甲的动能增大;而乙的轨迹方向与电场线的方向之间的夹角是钝角,所以电场力对 乙做负功,所以乙的动能减小。故C正确; D、电势能的大小与0势能面的选取有关,由于不知道0势能面的位置,所以势能判断出甲、乙 势能的大小的关系。故D错误。 故选:BC。 题型四 静电场中的图像问题 1.v-t图象:根据v-t图象的速度变化、斜率变化(即加速度大小的变化),确定电荷所受电场力 的方向与电场力的大小变化情况,进而确定电场强度的方向、电势的高低及电势能的变化. 2.φ-x图象:(1)电场强度的大小等于φ-x图线的斜率大小,电场强度为零处,φ-x图线存在极 值,其切线的斜率为零.(2)在φ-x图象中可以直接判断各点电势的大小,并可根据电势大小关系 确定电场强度的方向.(3)在φ-x图象中分析电荷移动时电势能的变化,可用W =qU ,进而分析 AB AB W 的正负,然后作出判断. AB 3.E-x图象:(1)反映了电场强度随位移变化的规律.(2)E>0表示场强沿x轴正方向;E<0表示 场强沿x轴负方向.(3)图线与x轴围成的“面积”表示电势差,“面积”大小表示电势差大小,两 点的电势高低根据电场方向判定. [例题14] (多选)在光滑水平面内有一沿x轴方向的静电场,其电势 随坐标x变化的图 线如图所示(图中 ,﹣ ,x ,x ,x ,x 均已知)。现有一质量为m,φ带电量为q的带负 0 0 1 2 3 4 电小球(不计重力φ)从 Oφ点以某一未知初速度 v 沿x轴正向射出。下列叙述正确的是) 0 ( )A.在0~x 间的电场强度沿x轴正方向、大小为E φ 1 1= 0 x 1 B.在x ~x 间与在x ~x 间电场强度相同 1 2 2 3 C.只要v >0,该带电小球就能运动到x 处 0 4 D.只要v √2qφ ,该带电小球就能运动到x 处 0 > 0 4 m 【解答】解:A、由公式E U,可得E △φ φ ,知 ﹣x图象的斜率等于电场强度,则可知 = = = 0 d △x x 1 φ 小球从O运动到x 的过程中,场强沿x轴负方向,故A错误; 1 B、 ﹣x图象的斜率等于电场强度,x ~x 间和x ~x 间的斜率相同,所以电场强度相同,故B 1 2 2 3 正确φ; CD、若小球能运动恰好运动到x 处,初速度v 最小,从x=0到x 处,根据动能定理得:﹣q 1 0 1 0 φ =0 1mv 2,得:v √2qφ ,则根据运动的对称性可知,若该带电小球能运动到x 处,则初 - 0 0= 0 4 2 m 速度应满足v √2qφ ,故C错误,D正确。 0 ≥ 0 m 故选:BD。 [例题15] (多选)两个点电荷Q 和Q 固定在x轴上O、D两点,两者之间连线上各点电 1 2 势高低如图中曲线所示(OB>BD),取无穷远处电势为零,由图可知( ) A.B点电场强度为零 B.Q 为负电荷,Q 为正电荷 1 2 C.Q 电量一定大于Q 电量 1 2D.将电子沿x轴从A点移到C点,电场力一直做正功 【解答】解:A、 ﹣x图象的斜率表示电场强度,B点的斜率不为0,所以B点的电场强度不为 0,故A错误; φ BC、由图象可以发现,离Q 越近电场中的电势越低,由此可以判断Q 为负电荷,同理,由于 1 1 离Q 越近电势越高,所以Q 为正电荷,在它们的连线上的B点的电势也是零,但B点离Q 近, 2 2 2 所以Q 的电荷量要大于Q 的电荷量,故B、C正确 1 2 D、从A点到C点电势升高,负电荷在电势越高处电势能越小,所以电场力一直做正功,故 D 正确。 故选:BCD。 [例题16] (多选)如图所示,直角坐标系中x轴上在x=﹣r处固定有带电量为+9Q的正点 电荷,在x=r处固定有带电量为﹣Q的负点电荷,y轴上a、b两点的坐标分别为y =r和y = a b ﹣r,cde点都在x轴上,d点的坐标为x =2r,r<x <2r,cd点间距与de点间距相等.下列说 d c 法正确的是( ) A.a、b两点的场强相等 B.a、b两点的电势相等 C.d点场强为零 D.场强大小E >E c e 【解答】解:A、根据电场线分布的对称性可知,a、b两点场强的大小相等,但方向不同,则 a、b两点的场强不等,故A错误。 B、由电场分布的对称性可知,a、b两点的电势相等。故B正确。 9Q Q = C、+9Q在d点产生的场强大小 E =k k ,方向水平向右。﹣Q在d点产生的场强大小 1 (3r) 2 r2 Q E =k ,方向水平向左。所以由电场的叠加原理可知,d点场强为零。故C正确。 2 r2 D、d处场强为零,cd点间距与de点间距相等。根据电场线的分布情况知,c处电场线密,场强 大,故D正确。 故选:BCD。 [例题17] (多选)一带正电的粒子仅在电场力作用下沿x轴正方向运动,其电势能E 随位 p 置x的变化关系如图所示,其中0~x 段是对称的曲线,x ~x 段是直线,则下列判断正确的 2 2 3是( ) A.x 、x 、x 处电势 的关系为 < < 1 2 3 1 2 3 1 2 3 B.粒子在0~x 1 段所受φ电φ场φ力沿x轴负φ方向φ;x 1φ~x 3 段所受电场力沿x轴正方向 C.粒子从O点向x 运动过程中加速度逐渐减小 3 D.粒子从x 向x 运动过程电场力做负功 2 3 【解答】解:BD.粒子沿x轴正方向运动的过程,电势能先减小后增大,可知电场力先做正功 后做负功,由于粒子带正电,可知在0~x 段所受电场力沿x轴正方向;x ~x 段所受电场力沿 1 1 3 x轴负方向,粒子从x 向x 运动过程电场力做负功,B错误,D正确; 2 3 A.由E =q 可知,从O点开始沿x轴正方向,电势先降低后升高,x 处的电势最低,可得 p 1 1 < < ,故φA正确; φ 2 3 C.φ图线φ的斜率表示粒子所受电场力,粒子从O点向x 3 运动过程中,受到的电场力先减小后增 大,再保持不变,故粒子的加速度先减小后增大,再保持不变,故C错误。 故选:AD。 [例题18] (多选)在某个电场中,x轴上各点电势 随x坐标变化如图所示,图像关于 轴左右对称,一质量m、电荷量+q的粒子只在电场力作φ用下能沿x轴做直线运动,下列说法中φ 正确的是( ) A.x轴上x=x 和x=﹣x 两点电场强度和电势都相同 1 1 B.粒子运动过程中,经过x=x 和x=﹣x 两点时速度一定相同 1 1 C.粒子运动过程中,经过x=﹣x 点的加速度大小等于x=x 点加速度大小 1 1D.若粒子在x=﹣x 点由静止释放,则粒子到达O点时刻加速度为零,速度达到最大 1 【解答】解:A、从x=x 到x=﹣x ,电势先降低后升高,因为沿着电场线方向电势逐渐降低 1 1 可知电场的方向先向右再向左,则知x轴上x=x 和x=﹣x 两点电场强度方向相反,根据斜率 1 1 等于场强的大小,可知x=x 和x=﹣x 两点电场强度大小相等,故这两点电场强度不同。由图 1 1 知两点的电势相等,故A错误; B、x=x 和x=﹣x 两点电势相等,电场力做功为0,根据动能定理可知粒子运动过程中,经过 1 1 x=x 和x=﹣x 两点时速度大小一定相同,但速度方向有可能相反,故B错误; 1 1 C、依据 ﹣x图象斜率表示电场强度大小,则有x=x 处对应的电场强度等于x=x 处电场强度, 1 1 则经过x=φx 点的加速度等于x=﹣x 点加速度,故C正确; 1 1 D、若粒子在x=﹣x 点由静止释放,粒子到达O处时所受的电场力为零,加速度为零,粒子先 1 加速后减速,则到达O点时的速度最大,故D正确。 故选:CD。
基本 文件 流程 错误 SQL 调试
  1. 请求信息 : 2026-03-10 01:18:38 HTTP/1.1 GET : https://www.yeyulingfeng.com/wendang/368272.html
  2. 运行时间 : 0.284867s [ 吞吐率:3.51req/s ] 内存消耗:5,523.34kb 文件加载:144
  3. 缓存信息 : 0 reads,0 writes
  4. 会话信息 : SESSION_ID=77ca00788156f943b8f7c2def2e83106
  1. /yingpanguazai/ssd/ssd1/www/wwww.yeyulingfeng.com/public/index.php ( 0.79 KB )
  2. /yingpanguazai/ssd/ssd1/www/wwww.yeyulingfeng.com/vendor/autoload.php ( 0.17 KB )
  3. /yingpanguazai/ssd/ssd1/www/wwww.yeyulingfeng.com/vendor/composer/autoload_real.php ( 2.49 KB )
  4. /yingpanguazai/ssd/ssd1/www/wwww.yeyulingfeng.com/vendor/composer/platform_check.php ( 0.90 KB )
  5. /yingpanguazai/ssd/ssd1/www/wwww.yeyulingfeng.com/vendor/composer/ClassLoader.php ( 14.03 KB )
  6. /yingpanguazai/ssd/ssd1/www/wwww.yeyulingfeng.com/vendor/composer/autoload_static.php ( 6.05 KB )
  7. /yingpanguazai/ssd/ssd1/www/wwww.yeyulingfeng.com/vendor/topthink/think-helper/src/helper.php ( 8.34 KB )
  8. /yingpanguazai/ssd/ssd1/www/wwww.yeyulingfeng.com/vendor/topthink/think-validate/src/helper.php ( 2.19 KB )
  9. /yingpanguazai/ssd/ssd1/www/wwww.yeyulingfeng.com/vendor/ralouphie/getallheaders/src/getallheaders.php ( 1.60 KB )
  10. /yingpanguazai/ssd/ssd1/www/wwww.yeyulingfeng.com/vendor/topthink/think-orm/src/helper.php ( 1.47 KB )
  11. /yingpanguazai/ssd/ssd1/www/wwww.yeyulingfeng.com/vendor/topthink/think-orm/stubs/load_stubs.php ( 0.16 KB )
  12. /yingpanguazai/ssd/ssd1/www/wwww.yeyulingfeng.com/vendor/topthink/framework/src/think/Exception.php ( 1.69 KB )
  13. /yingpanguazai/ssd/ssd1/www/wwww.yeyulingfeng.com/vendor/topthink/think-container/src/Facade.php ( 2.71 KB )
  14. /yingpanguazai/ssd/ssd1/www/wwww.yeyulingfeng.com/vendor/symfony/deprecation-contracts/function.php ( 0.99 KB )
  15. /yingpanguazai/ssd/ssd1/www/wwww.yeyulingfeng.com/vendor/symfony/polyfill-mbstring/bootstrap.php ( 8.26 KB )
  16. /yingpanguazai/ssd/ssd1/www/wwww.yeyulingfeng.com/vendor/symfony/polyfill-mbstring/bootstrap80.php ( 9.78 KB )
  17. /yingpanguazai/ssd/ssd1/www/wwww.yeyulingfeng.com/vendor/symfony/var-dumper/Resources/functions/dump.php ( 1.49 KB )
  18. /yingpanguazai/ssd/ssd1/www/wwww.yeyulingfeng.com/vendor/topthink/think-dumper/src/helper.php ( 0.18 KB )
  19. /yingpanguazai/ssd/ssd1/www/wwww.yeyulingfeng.com/vendor/symfony/var-dumper/VarDumper.php ( 4.30 KB )
  20. /yingpanguazai/ssd/ssd1/www/wwww.yeyulingfeng.com/vendor/guzzlehttp/guzzle/src/functions_include.php ( 0.16 KB )
  21. /yingpanguazai/ssd/ssd1/www/wwww.yeyulingfeng.com/vendor/guzzlehttp/guzzle/src/functions.php ( 5.54 KB )
  22. /yingpanguazai/ssd/ssd1/www/wwww.yeyulingfeng.com/vendor/topthink/framework/src/think/App.php ( 15.30 KB )
  23. /yingpanguazai/ssd/ssd1/www/wwww.yeyulingfeng.com/vendor/topthink/think-container/src/Container.php ( 15.76 KB )
  24. /yingpanguazai/ssd/ssd1/www/wwww.yeyulingfeng.com/vendor/psr/container/src/ContainerInterface.php ( 1.02 KB )
  25. /yingpanguazai/ssd/ssd1/www/wwww.yeyulingfeng.com/app/provider.php ( 0.19 KB )
  26. /yingpanguazai/ssd/ssd1/www/wwww.yeyulingfeng.com/vendor/topthink/framework/src/think/Http.php ( 6.04 KB )
  27. /yingpanguazai/ssd/ssd1/www/wwww.yeyulingfeng.com/vendor/topthink/think-helper/src/helper/Str.php ( 7.29 KB )
  28. /yingpanguazai/ssd/ssd1/www/wwww.yeyulingfeng.com/vendor/topthink/framework/src/think/Env.php ( 4.68 KB )
  29. /yingpanguazai/ssd/ssd1/www/wwww.yeyulingfeng.com/app/common.php ( 0.03 KB )
  30. /yingpanguazai/ssd/ssd1/www/wwww.yeyulingfeng.com/vendor/topthink/framework/src/helper.php ( 18.78 KB )
  31. /yingpanguazai/ssd/ssd1/www/wwww.yeyulingfeng.com/vendor/topthink/framework/src/think/Config.php ( 5.54 KB )
  32. /yingpanguazai/ssd/ssd1/www/wwww.yeyulingfeng.com/config/alipay.php ( 3.59 KB )
  33. /yingpanguazai/ssd/ssd1/www/wwww.yeyulingfeng.com/vendor/topthink/framework/src/think/facade/Env.php ( 1.67 KB )
  34. /yingpanguazai/ssd/ssd1/www/wwww.yeyulingfeng.com/config/app.php ( 0.95 KB )
  35. /yingpanguazai/ssd/ssd1/www/wwww.yeyulingfeng.com/config/cache.php ( 0.78 KB )
  36. /yingpanguazai/ssd/ssd1/www/wwww.yeyulingfeng.com/config/console.php ( 0.23 KB )
  37. /yingpanguazai/ssd/ssd1/www/wwww.yeyulingfeng.com/config/cookie.php ( 0.56 KB )
  38. /yingpanguazai/ssd/ssd1/www/wwww.yeyulingfeng.com/config/database.php ( 2.48 KB )
  39. /yingpanguazai/ssd/ssd1/www/wwww.yeyulingfeng.com/config/filesystem.php ( 0.61 KB )
  40. /yingpanguazai/ssd/ssd1/www/wwww.yeyulingfeng.com/config/lang.php ( 0.91 KB )
  41. /yingpanguazai/ssd/ssd1/www/wwww.yeyulingfeng.com/config/log.php ( 1.35 KB )
  42. /yingpanguazai/ssd/ssd1/www/wwww.yeyulingfeng.com/config/middleware.php ( 0.19 KB )
  43. /yingpanguazai/ssd/ssd1/www/wwww.yeyulingfeng.com/config/route.php ( 1.89 KB )
  44. /yingpanguazai/ssd/ssd1/www/wwww.yeyulingfeng.com/config/session.php ( 0.57 KB )
  45. /yingpanguazai/ssd/ssd1/www/wwww.yeyulingfeng.com/config/trace.php ( 0.34 KB )
  46. /yingpanguazai/ssd/ssd1/www/wwww.yeyulingfeng.com/config/view.php ( 0.82 KB )
  47. /yingpanguazai/ssd/ssd1/www/wwww.yeyulingfeng.com/app/event.php ( 0.25 KB )
  48. /yingpanguazai/ssd/ssd1/www/wwww.yeyulingfeng.com/vendor/topthink/framework/src/think/Event.php ( 7.67 KB )
  49. /yingpanguazai/ssd/ssd1/www/wwww.yeyulingfeng.com/app/service.php ( 0.13 KB )
  50. /yingpanguazai/ssd/ssd1/www/wwww.yeyulingfeng.com/app/AppService.php ( 0.26 KB )
  51. /yingpanguazai/ssd/ssd1/www/wwww.yeyulingfeng.com/vendor/topthink/framework/src/think/Service.php ( 1.64 KB )
  52. /yingpanguazai/ssd/ssd1/www/wwww.yeyulingfeng.com/vendor/topthink/framework/src/think/Lang.php ( 7.35 KB )
  53. /yingpanguazai/ssd/ssd1/www/wwww.yeyulingfeng.com/vendor/topthink/framework/src/lang/zh-cn.php ( 13.70 KB )
  54. /yingpanguazai/ssd/ssd1/www/wwww.yeyulingfeng.com/vendor/topthink/framework/src/think/initializer/Error.php ( 3.31 KB )
  55. /yingpanguazai/ssd/ssd1/www/wwww.yeyulingfeng.com/vendor/topthink/framework/src/think/initializer/RegisterService.php ( 1.33 KB )
  56. /yingpanguazai/ssd/ssd1/www/wwww.yeyulingfeng.com/vendor/services.php ( 0.14 KB )
  57. /yingpanguazai/ssd/ssd1/www/wwww.yeyulingfeng.com/vendor/topthink/framework/src/think/service/PaginatorService.php ( 1.52 KB )
  58. /yingpanguazai/ssd/ssd1/www/wwww.yeyulingfeng.com/vendor/topthink/framework/src/think/service/ValidateService.php ( 0.99 KB )
  59. /yingpanguazai/ssd/ssd1/www/wwww.yeyulingfeng.com/vendor/topthink/framework/src/think/service/ModelService.php ( 2.04 KB )
  60. /yingpanguazai/ssd/ssd1/www/wwww.yeyulingfeng.com/vendor/topthink/think-trace/src/Service.php ( 0.77 KB )
  61. /yingpanguazai/ssd/ssd1/www/wwww.yeyulingfeng.com/vendor/topthink/framework/src/think/Middleware.php ( 6.72 KB )
  62. /yingpanguazai/ssd/ssd1/www/wwww.yeyulingfeng.com/vendor/topthink/framework/src/think/initializer/BootService.php ( 0.77 KB )
  63. /yingpanguazai/ssd/ssd1/www/wwww.yeyulingfeng.com/vendor/topthink/think-orm/src/Paginator.php ( 11.86 KB )
  64. /yingpanguazai/ssd/ssd1/www/wwww.yeyulingfeng.com/vendor/topthink/think-validate/src/Validate.php ( 63.20 KB )
  65. /yingpanguazai/ssd/ssd1/www/wwww.yeyulingfeng.com/vendor/topthink/think-orm/src/Model.php ( 23.55 KB )
  66. /yingpanguazai/ssd/ssd1/www/wwww.yeyulingfeng.com/vendor/topthink/think-orm/src/model/concern/Attribute.php ( 21.05 KB )
  67. /yingpanguazai/ssd/ssd1/www/wwww.yeyulingfeng.com/vendor/topthink/think-orm/src/model/concern/AutoWriteData.php ( 4.21 KB )
  68. /yingpanguazai/ssd/ssd1/www/wwww.yeyulingfeng.com/vendor/topthink/think-orm/src/model/concern/Conversion.php ( 6.44 KB )
  69. /yingpanguazai/ssd/ssd1/www/wwww.yeyulingfeng.com/vendor/topthink/think-orm/src/model/concern/DbConnect.php ( 5.16 KB )
  70. /yingpanguazai/ssd/ssd1/www/wwww.yeyulingfeng.com/vendor/topthink/think-orm/src/model/concern/ModelEvent.php ( 2.33 KB )
  71. /yingpanguazai/ssd/ssd1/www/wwww.yeyulingfeng.com/vendor/topthink/think-orm/src/model/concern/RelationShip.php ( 28.29 KB )
  72. /yingpanguazai/ssd/ssd1/www/wwww.yeyulingfeng.com/vendor/topthink/think-helper/src/contract/Arrayable.php ( 0.09 KB )
  73. /yingpanguazai/ssd/ssd1/www/wwww.yeyulingfeng.com/vendor/topthink/think-helper/src/contract/Jsonable.php ( 0.13 KB )
  74. /yingpanguazai/ssd/ssd1/www/wwww.yeyulingfeng.com/vendor/topthink/think-orm/src/model/contract/Modelable.php ( 0.09 KB )
  75. /yingpanguazai/ssd/ssd1/www/wwww.yeyulingfeng.com/vendor/topthink/framework/src/think/Db.php ( 2.88 KB )
  76. /yingpanguazai/ssd/ssd1/www/wwww.yeyulingfeng.com/vendor/topthink/think-orm/src/DbManager.php ( 8.52 KB )
  77. /yingpanguazai/ssd/ssd1/www/wwww.yeyulingfeng.com/vendor/topthink/framework/src/think/Log.php ( 6.28 KB )
  78. /yingpanguazai/ssd/ssd1/www/wwww.yeyulingfeng.com/vendor/topthink/framework/src/think/Manager.php ( 3.92 KB )
  79. /yingpanguazai/ssd/ssd1/www/wwww.yeyulingfeng.com/vendor/psr/log/src/LoggerTrait.php ( 2.69 KB )
  80. /yingpanguazai/ssd/ssd1/www/wwww.yeyulingfeng.com/vendor/psr/log/src/LoggerInterface.php ( 2.71 KB )
  81. /yingpanguazai/ssd/ssd1/www/wwww.yeyulingfeng.com/vendor/topthink/framework/src/think/Cache.php ( 4.92 KB )
  82. /yingpanguazai/ssd/ssd1/www/wwww.yeyulingfeng.com/vendor/psr/simple-cache/src/CacheInterface.php ( 4.71 KB )
  83. /yingpanguazai/ssd/ssd1/www/wwww.yeyulingfeng.com/vendor/topthink/think-helper/src/helper/Arr.php ( 16.63 KB )
  84. /yingpanguazai/ssd/ssd1/www/wwww.yeyulingfeng.com/vendor/topthink/framework/src/think/cache/driver/File.php ( 7.84 KB )
  85. /yingpanguazai/ssd/ssd1/www/wwww.yeyulingfeng.com/vendor/topthink/framework/src/think/cache/Driver.php ( 9.03 KB )
  86. /yingpanguazai/ssd/ssd1/www/wwww.yeyulingfeng.com/vendor/topthink/framework/src/think/contract/CacheHandlerInterface.php ( 1.99 KB )
  87. /yingpanguazai/ssd/ssd1/www/wwww.yeyulingfeng.com/app/Request.php ( 0.09 KB )
  88. /yingpanguazai/ssd/ssd1/www/wwww.yeyulingfeng.com/vendor/topthink/framework/src/think/Request.php ( 55.78 KB )
  89. /yingpanguazai/ssd/ssd1/www/wwww.yeyulingfeng.com/app/middleware.php ( 0.25 KB )
  90. /yingpanguazai/ssd/ssd1/www/wwww.yeyulingfeng.com/vendor/topthink/framework/src/think/Pipeline.php ( 2.61 KB )
  91. /yingpanguazai/ssd/ssd1/www/wwww.yeyulingfeng.com/vendor/topthink/think-trace/src/TraceDebug.php ( 3.40 KB )
  92. /yingpanguazai/ssd/ssd1/www/wwww.yeyulingfeng.com/vendor/topthink/framework/src/think/middleware/SessionInit.php ( 1.94 KB )
  93. /yingpanguazai/ssd/ssd1/www/wwww.yeyulingfeng.com/vendor/topthink/framework/src/think/Session.php ( 1.80 KB )
  94. /yingpanguazai/ssd/ssd1/www/wwww.yeyulingfeng.com/vendor/topthink/framework/src/think/session/driver/File.php ( 6.27 KB )
  95. /yingpanguazai/ssd/ssd1/www/wwww.yeyulingfeng.com/vendor/topthink/framework/src/think/contract/SessionHandlerInterface.php ( 0.87 KB )
  96. /yingpanguazai/ssd/ssd1/www/wwww.yeyulingfeng.com/vendor/topthink/framework/src/think/session/Store.php ( 7.12 KB )
  97. /yingpanguazai/ssd/ssd1/www/wwww.yeyulingfeng.com/vendor/topthink/framework/src/think/Route.php ( 23.73 KB )
  98. /yingpanguazai/ssd/ssd1/www/wwww.yeyulingfeng.com/vendor/topthink/framework/src/think/route/RuleName.php ( 5.75 KB )
  99. /yingpanguazai/ssd/ssd1/www/wwww.yeyulingfeng.com/vendor/topthink/framework/src/think/route/Domain.php ( 2.53 KB )
  100. /yingpanguazai/ssd/ssd1/www/wwww.yeyulingfeng.com/vendor/topthink/framework/src/think/route/RuleGroup.php ( 22.43 KB )
  101. /yingpanguazai/ssd/ssd1/www/wwww.yeyulingfeng.com/vendor/topthink/framework/src/think/route/Rule.php ( 26.95 KB )
  102. /yingpanguazai/ssd/ssd1/www/wwww.yeyulingfeng.com/vendor/topthink/framework/src/think/route/RuleItem.php ( 9.78 KB )
  103. /yingpanguazai/ssd/ssd1/www/wwww.yeyulingfeng.com/route/app.php ( 3.82 KB )
  104. /yingpanguazai/ssd/ssd1/www/wwww.yeyulingfeng.com/vendor/topthink/framework/src/think/facade/Route.php ( 4.70 KB )
  105. /yingpanguazai/ssd/ssd1/www/wwww.yeyulingfeng.com/vendor/topthink/framework/src/think/route/dispatch/Controller.php ( 4.74 KB )
  106. /yingpanguazai/ssd/ssd1/www/wwww.yeyulingfeng.com/vendor/topthink/framework/src/think/route/Dispatch.php ( 10.44 KB )
  107. /yingpanguazai/ssd/ssd1/www/wwww.yeyulingfeng.com/app/controller/Index.php ( 9.69 KB )
  108. /yingpanguazai/ssd/ssd1/www/wwww.yeyulingfeng.com/app/BaseController.php ( 2.05 KB )
  109. /yingpanguazai/ssd/ssd1/www/wwww.yeyulingfeng.com/vendor/topthink/think-orm/src/facade/Db.php ( 0.93 KB )
  110. /yingpanguazai/ssd/ssd1/www/wwww.yeyulingfeng.com/vendor/topthink/think-orm/src/db/connector/Mysql.php ( 5.44 KB )
  111. /yingpanguazai/ssd/ssd1/www/wwww.yeyulingfeng.com/vendor/topthink/think-orm/src/db/PDOConnection.php ( 52.47 KB )
  112. /yingpanguazai/ssd/ssd1/www/wwww.yeyulingfeng.com/vendor/topthink/think-orm/src/db/Connection.php ( 8.39 KB )
  113. /yingpanguazai/ssd/ssd1/www/wwww.yeyulingfeng.com/vendor/topthink/think-orm/src/db/ConnectionInterface.php ( 4.57 KB )
  114. /yingpanguazai/ssd/ssd1/www/wwww.yeyulingfeng.com/vendor/topthink/think-orm/src/db/builder/Mysql.php ( 16.58 KB )
  115. /yingpanguazai/ssd/ssd1/www/wwww.yeyulingfeng.com/vendor/topthink/think-orm/src/db/Builder.php ( 24.06 KB )
  116. /yingpanguazai/ssd/ssd1/www/wwww.yeyulingfeng.com/vendor/topthink/think-orm/src/db/BaseBuilder.php ( 27.50 KB )
  117. /yingpanguazai/ssd/ssd1/www/wwww.yeyulingfeng.com/vendor/topthink/think-orm/src/db/Query.php ( 15.71 KB )
  118. /yingpanguazai/ssd/ssd1/www/wwww.yeyulingfeng.com/vendor/topthink/think-orm/src/db/BaseQuery.php ( 45.13 KB )
  119. /yingpanguazai/ssd/ssd1/www/wwww.yeyulingfeng.com/vendor/topthink/think-orm/src/db/concern/TimeFieldQuery.php ( 7.43 KB )
  120. /yingpanguazai/ssd/ssd1/www/wwww.yeyulingfeng.com/vendor/topthink/think-orm/src/db/concern/AggregateQuery.php ( 3.26 KB )
  121. /yingpanguazai/ssd/ssd1/www/wwww.yeyulingfeng.com/vendor/topthink/think-orm/src/db/concern/ModelRelationQuery.php ( 20.07 KB )
  122. /yingpanguazai/ssd/ssd1/www/wwww.yeyulingfeng.com/vendor/topthink/think-orm/src/db/concern/ParamsBind.php ( 3.66 KB )
  123. /yingpanguazai/ssd/ssd1/www/wwww.yeyulingfeng.com/vendor/topthink/think-orm/src/db/concern/ResultOperation.php ( 7.01 KB )
  124. /yingpanguazai/ssd/ssd1/www/wwww.yeyulingfeng.com/vendor/topthink/think-orm/src/db/concern/WhereQuery.php ( 19.37 KB )
  125. /yingpanguazai/ssd/ssd1/www/wwww.yeyulingfeng.com/vendor/topthink/think-orm/src/db/concern/JoinAndViewQuery.php ( 7.11 KB )
  126. /yingpanguazai/ssd/ssd1/www/wwww.yeyulingfeng.com/vendor/topthink/think-orm/src/db/concern/TableFieldInfo.php ( 2.63 KB )
  127. /yingpanguazai/ssd/ssd1/www/wwww.yeyulingfeng.com/vendor/topthink/think-orm/src/db/concern/Transaction.php ( 2.77 KB )
  128. /yingpanguazai/ssd/ssd1/www/wwww.yeyulingfeng.com/vendor/topthink/framework/src/think/log/driver/File.php ( 5.96 KB )
  129. /yingpanguazai/ssd/ssd1/www/wwww.yeyulingfeng.com/vendor/topthink/framework/src/think/contract/LogHandlerInterface.php ( 0.86 KB )
  130. /yingpanguazai/ssd/ssd1/www/wwww.yeyulingfeng.com/vendor/topthink/framework/src/think/log/Channel.php ( 3.89 KB )
  131. /yingpanguazai/ssd/ssd1/www/wwww.yeyulingfeng.com/vendor/topthink/framework/src/think/event/LogRecord.php ( 1.02 KB )
  132. /yingpanguazai/ssd/ssd1/www/wwww.yeyulingfeng.com/vendor/topthink/think-helper/src/Collection.php ( 16.47 KB )
  133. /yingpanguazai/ssd/ssd1/www/wwww.yeyulingfeng.com/vendor/topthink/framework/src/think/facade/View.php ( 1.70 KB )
  134. /yingpanguazai/ssd/ssd1/www/wwww.yeyulingfeng.com/vendor/topthink/framework/src/think/View.php ( 4.39 KB )
  135. /yingpanguazai/ssd/ssd1/www/wwww.yeyulingfeng.com/vendor/topthink/framework/src/think/Response.php ( 8.81 KB )
  136. /yingpanguazai/ssd/ssd1/www/wwww.yeyulingfeng.com/vendor/topthink/framework/src/think/response/View.php ( 3.29 KB )
  137. /yingpanguazai/ssd/ssd1/www/wwww.yeyulingfeng.com/vendor/topthink/framework/src/think/Cookie.php ( 6.06 KB )
  138. /yingpanguazai/ssd/ssd1/www/wwww.yeyulingfeng.com/vendor/topthink/think-view/src/Think.php ( 8.38 KB )
  139. /yingpanguazai/ssd/ssd1/www/wwww.yeyulingfeng.com/vendor/topthink/framework/src/think/contract/TemplateHandlerInterface.php ( 1.60 KB )
  140. /yingpanguazai/ssd/ssd1/www/wwww.yeyulingfeng.com/vendor/topthink/think-template/src/Template.php ( 46.61 KB )
  141. /yingpanguazai/ssd/ssd1/www/wwww.yeyulingfeng.com/vendor/topthink/think-template/src/template/driver/File.php ( 2.41 KB )
  142. /yingpanguazai/ssd/ssd1/www/wwww.yeyulingfeng.com/vendor/topthink/think-template/src/template/contract/DriverInterface.php ( 0.86 KB )
  143. /yingpanguazai/ssd/ssd1/www/wwww.yeyulingfeng.com/runtime/temp/10a0c909b6afa23b5a52a2e2d58c3c0f.php ( 21.72 KB )
  144. /yingpanguazai/ssd/ssd1/www/wwww.yeyulingfeng.com/vendor/topthink/think-trace/src/Html.php ( 4.42 KB )
  1. CONNECT:[ UseTime:0.001229s ] mysql:host=127.0.0.1;port=3306;dbname=wenku;charset=utf8mb4
  2. SHOW FULL COLUMNS FROM `fenlei` [ RunTime:0.001677s ]
  3. SELECT * FROM `fenlei` WHERE `fid` = 0 [ RunTime:0.000715s ]
  4. SELECT * FROM `fenlei` WHERE `fid` = 63 [ RunTime:0.000683s ]
  5. SHOW FULL COLUMNS FROM `set` [ RunTime:0.001359s ]
  6. SELECT * FROM `set` [ RunTime:0.000605s ]
  7. SHOW FULL COLUMNS FROM `wendang` [ RunTime:0.001508s ]
  8. SELECT * FROM `wendang` WHERE `id` = 368272 LIMIT 1 [ RunTime:0.001210s ]
  9. UPDATE `wendang` SET `liulancishu` = 1 WHERE `id` = 368272 [ RunTime:0.028260s ]
  10. UPDATE `wendang` SET `lasttime` = 1773076718 WHERE `id` = 368272 [ RunTime:0.001443s ]
  11. SELECT * FROM `wendang` WHERE `id` < 368272 ORDER BY `id` DESC LIMIT 1 [ RunTime:0.001291s ]
  12. SELECT * FROM `wendang` WHERE `id` > 368272 ORDER BY `id` ASC LIMIT 1 [ RunTime:0.001164s ]
  13. SELECT * FROM `wendang` WHERE `id` <> 368272 ORDER BY `id` DESC LIMIT 10 [ RunTime:0.038513s ]
  14. SELECT * FROM `wendang` WHERE `id` <> 368272 ORDER BY `id` DESC LIMIT 10,10 [ RunTime:0.005573s ]
  15. SELECT * FROM `wendang` WHERE `id` <> 368272 ORDER BY `id` DESC LIMIT 20,10 [ RunTime:0.016594s ]
0.292021s