当前位置:首页>文档>专题19磁场对电流的作用(原卷版)_4.2025物理总复习_赠品通用版(老高考)复习资料_专项复习_2023年高考冲刺物理热点知识讲练与题型归纳(全国通用)

专题19磁场对电流的作用(原卷版)_4.2025物理总复习_赠品通用版(老高考)复习资料_专项复习_2023年高考冲刺物理热点知识讲练与题型归纳(全国通用)

  • 2026-03-10 01:46:51 2026-03-10 01:46:51

文档预览

专题19磁场对电流的作用(原卷版)_4.2025物理总复习_赠品通用版(老高考)复习资料_专项复习_2023年高考冲刺物理热点知识讲练与题型归纳(全国通用)
专题19磁场对电流的作用(原卷版)_4.2025物理总复习_赠品通用版(老高考)复习资料_专项复习_2023年高考冲刺物理热点知识讲练与题型归纳(全国通用)
专题19磁场对电流的作用(原卷版)_4.2025物理总复习_赠品通用版(老高考)复习资料_专项复习_2023年高考冲刺物理热点知识讲练与题型归纳(全国通用)
专题19磁场对电流的作用(原卷版)_4.2025物理总复习_赠品通用版(老高考)复习资料_专项复习_2023年高考冲刺物理热点知识讲练与题型归纳(全国通用)
专题19磁场对电流的作用(原卷版)_4.2025物理总复习_赠品通用版(老高考)复习资料_专项复习_2023年高考冲刺物理热点知识讲练与题型归纳(全国通用)
专题19磁场对电流的作用(原卷版)_4.2025物理总复习_赠品通用版(老高考)复习资料_专项复习_2023年高考冲刺物理热点知识讲练与题型归纳(全国通用)
专题19磁场对电流的作用(原卷版)_4.2025物理总复习_赠品通用版(老高考)复习资料_专项复习_2023年高考冲刺物理热点知识讲练与题型归纳(全国通用)
专题19磁场对电流的作用(原卷版)_4.2025物理总复习_赠品通用版(老高考)复习资料_专项复习_2023年高考冲刺物理热点知识讲练与题型归纳(全国通用)
专题19磁场对电流的作用(原卷版)_4.2025物理总复习_赠品通用版(老高考)复习资料_专项复习_2023年高考冲刺物理热点知识讲练与题型归纳(全国通用)
专题19磁场对电流的作用(原卷版)_4.2025物理总复习_赠品通用版(老高考)复习资料_专项复习_2023年高考冲刺物理热点知识讲练与题型归纳(全国通用)
专题19磁场对电流的作用(原卷版)_4.2025物理总复习_赠品通用版(老高考)复习资料_专项复习_2023年高考冲刺物理热点知识讲练与题型归纳(全国通用)

文档信息

文档格式
docx
文档大小
0.604 MB
文档页数
11 页
上传时间
2026-03-10 01:46:51

文档内容

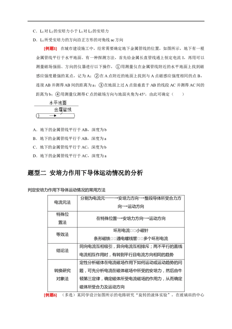
专题 19 磁场对电流的作用 [题型导航] 题型一 安培定则的应用和磁场的叠加...............................................................................................1 题型二 安培力作用下导体运动情况的分析.......................................................................................4 题型三 安培力作用下平衡问题...........................................................................................................4 题型四 安培力与功、动能定理的综合应用.......................................................................................8 [考点分析] 题型一 安培定则的应用和磁场的叠加 1.磁场 (1)基本特性:磁场对处于其中的磁体、电流和运动电荷有力的作用. (2)方向:小磁针的N极所受磁场力的方向,或自由小磁针静止时N极的指向. 2.磁感应强度 (1)定义式:B=(通电导线垂直于磁场). (2)方向:小磁针静止时N极的指向. (3)磁感应强度是反映磁场性质的物理量,由磁场本身决定,是用比值法定义的. 3.电流的磁场 直线电流的磁场 通电螺线管的磁场 环形电流的磁场 无磁极、非匀强, 与条形磁铁的磁场相似, 环形电流的两 侧是 N 特点 且距导线越远处磁 管内为匀强磁场且磁场最 极和S极,且离圆环中 场越弱 强,管外为非匀强磁场 心越远,磁场越弱 安培 定则立体图 横截面图 4.磁场的叠加 磁感应强度是矢量,计算时与力的计算方法相同,利用平行四边形定则或正交分解法进行合成与分 解. kI [例题1] 在通电长直导线产生的磁场中,到导线的距离为r处的磁感应强度大小B= , r 其中I为通过长直导线的电流,k为常量.如图所示,三根通电长直导线P、Q、R均垂直直角 坐标系xOy所在平面,其间距相等,P、Q与坐标平面的交点均在x轴上且关于原点O对称, 通过P、Q、R的电流之比为1:1:3,电流方向已在图中标出.若通过P的电流产生的磁场在 原点O处的磁感应强度大小为B ,则原点O处的合磁感应强度大小为( ) 0 A.B B. C. D.3B 0 √5B √7B 0 0 0 [例题2] 如图所示,一条直线上的a、b、c、d、e相邻两点间距相等,在b、d两点处各有 一条长直导线垂直纸面。两直导线中通有方向相同、大小分别为I 和I 的电流。已知电流在纸 1 2 面上产生磁场的磁感应强度与电流成正比、与直导线同这一点的距离成反比,现测得 c点与e 点的磁感应强度大小分别为B 和B ,方向如图,下列说法正确的是( ) c e 2 A.a点磁感应强度的大小为 B +B 3 c e B.a点到e点之间,所有位置的磁感应强度都不为零C.两电流之比I 3B +2B 1= c e I 3B -B 2 e c 2B +3B D.若移走I ,c点磁感应强度的大小将变为 c e 2 4 [例题3] 两完全相同的通电圆线圈1、2平行放置,两圆线圈的圆心O 、O 的连线与圆面 1 2 垂直,O为O 、O 的连线的中点,如图所示。当两圆线圈中通以方向、大小均相同的恒定电 1 2 流时,O 点的磁感应强度的大小为B ;若保持线圈1中的电流以及线圈2中的电流大小不变, 1 1 仅将线圈2中电流方向反向,O 点的磁感应强度的大小为B 。则线圈1中的电流在O 点和O 1 2 2 点产生的磁场的磁感应强度大小B 、B 一定有( ) 3 4 B +B B -B A.B = 1 2,B > 1 2 3 2 4 2 B +B B -B B.B = 1 2,B < 1 2 3 2 4 2 B -B B -B C.B = 1 2,B < 1 2 3 2 4 2 B -B B +B D.B = 1 2,B < 1 2 3 2 4 2 [例题4] (多选)如图,高压输电线上使用“abcd正方形间隔棒”支撑导线L 、L 、L 、 1 2 3 L ,目的是固定导线间距,防止导线相碰.abcd的几何中心为O,当四根导线通有等大同向电 4 流时( ) A.几何中心O点的磁感应强度不为零 B.几何中心O点的磁感应强度为零C.L 对L 的安培力小于L 对L 的安培力 1 2 1 3 D.L 所受安培力的方向沿正方形的对角线ac方向 1 [例题5] 在城市建设施工中,经常需要确定地下金属管线的位置,如图所示,地下有一根 金属管线平行于水平地面。有一种探测方法,首先给金属长直管线通上恒定电流 I,再用可以 测量磁场强弱、方向的仪器进行以下操作,①用测量仪在金属管线附近的水平地面上找到磁 感应强度最强的某点,记为A;②在A点附近的地面上找到与A点磁感应强度相同的点B, 连接AB并测得AB间的距离为a;③在地面上过A点做垂直于AB的线段AC并测得AC间的 距离为b;④用测量仪测得C点的磁场方向与地面夹角为45°,由此可确定( ) A.地下的金属管线平行于AB,深度为b B.地下的金属管线平行于AB,深度为a C.地下的金属管线平行于AC,深度为b D.地下的金属管线平行于AC,深度为a 题型二 安培力作用下导体运动情况的分析 判定安培力作用下导体运动情况的常用方法 分割为电流元―――――→安培力方向―→整段导体所受合力方 电流元法 向―→运动方向 特殊位 在特殊位置―→安培力方向―→运动方向 置法 环形电流小磁针 等效法 条形磁铁通电螺线管多个环形电流 同向电流互相吸引,异向电流互相排斥;两不平行的直线 结论法 电流相互作用时,有转到平行且电流方向相同的趋势 定性分析磁体在电流磁场作用下如何运动或运动趋势的问 转换研究 题,可先分析电流在磁体磁场中所受的安培力,然后由牛 对象法 顿第三定律,确定磁体所受电流磁场的作用力,从而确定 磁体所受合力及运动方向 [例题6] (多选)某同学设计如图所示的电路研究“旋转的液体实验”,在玻璃皿的中心和边缘内壁分别放一个圆柱形电极接入电路中,若蹄形磁铁两极间正对部分的磁场视为匀强磁 场,磁感应强度大小为 0.2T,玻璃皿的横截面半径为 0.05m,电源电动势为 1.5V,内阻为 0.1 ,玻璃皿中两电极间液体的等效电阻为 0.3 ,当电阻箱R阻值调为3.9 时,闭合开关S 后,Ω液体顺时针旋转且(从上往下看)电压表示Ω数恒为0.3V,则下列说法正确Ω的是( ) A.蹄形磁铁上端为N极 B.电源内阻消耗功率为0.1W C.液体所受安培力的大小为3×10﹣3N D.若增大电阻箱R的阻值,则液体的旋转会加快 [例题7] 电磁轨道炮工作原理如图所示,待发射弹体可在两平行光滑轨道之间自由移动, 并与轨道保持良好接触。电流I 从一条轨道流入,通过导电弹体后从另一条轨道流回。轨道电 0 流可在弹体处形成垂直于轨道平面的磁场(可视为匀强磁场),磁感应强度的大小 B=kI 。通 0 电的弹体在轨道上由于受到安培力的作用而高速射出。小明同学从网上购买了一个轨道炮模型, 其轨道长度为L=50cm,平行轨道间距d=2cm,弹体的质量m=2g,导轨中的电流I =10A, 0 系数k=0.1T/A。求: (1)弹体在轨道上运行的加速度a; (2)弹体离开轨道过程中受到安培力的冲量I; (3)现欲使弹体的出射速度增加至原来的 2倍,通过分析说明,理论上可采用的哪些办法? (至少说出两种方法) [例题8] (多选)如图所示,两平行导轨在同一水平面内。一导体棒垂直放在导轨上,棒 与导轨间的动摩擦因数恒定。整个装置置于匀强磁场中,磁感应强度大小恒定,方向与金属棒 垂直、与水平向右方向的夹角 可调。导体棒沿导轨向右运动,现给导体棒通以图示方向的恒 θ定电流,适当调整磁场方向,可以使导体棒沿导轨做匀加速运动或匀减速运动。已知导体棒加 √3 速时,加速度的最大值为 g;减速时,加速度的最大值为√3g,其中g为重力加速度大小。 3 下列说法正确的是( ) √3 A.棒与导轨间的动摩擦因数为 6 √3 B.棒与导轨间的动摩擦因数为 3 C.加速阶段加速度大小最大时,磁场方向斜向下, =60° D.减速阶段加速度大小最大时,磁场方向斜向上,θ=150° θ 题型三 安培力作用下平衡问题 求解通电导体在磁场中的力学问题的方法 1.选定研究对象; 2.变三维为二维,画出平面受力分析图,判断安培力的方向时切忌跟着感觉走,一定要用左手定 则来判断,注意F ⊥B、F ⊥I; 安 安 3.根据力的平衡条件、牛顿第二定律列方程进行求解. [例题9] 如图所示,在匀强磁场中,光滑导轨ab、cd平行放置且与电源相连,导轨与水 平面的夹角为 ,间距为L。一个质量为m的导体棒MN垂直放在两平行导轨上,通以大小为 I的恒定电流时θ,恰好能静止在斜面上。重力加速度大小为 g,下列关于磁感应强度B的大小 及方向说法正确的是( )mgtanθ A.B的最小值为 ,方向竖直向下 IL mgsinθ B.B的最小值为 ,方向垂直导轨平面向下 IL mg C.当B的大小为 时,方向一定水平向右 IL mg D.当B的大小为 时,导体棒对导轨的压力一定为零 IL [例题10] 如图所示,电源电动势E=16V,内阻r=1 ,在磁感应强度B=1.0T、方向竖直 向下的匀强磁场中,质量m=0.2kg的金属细杆MN置于Ω倾角为 =37°的导轨上,导轨的宽度 为L=0.5m,杆与导轨间的动摩擦因数为 =0.5,滑轨与MNθ杆的电阻忽略不计,取 g= 10m/s2,sin37°=0.6,cos37°=0.8,可认为最μ大静摩擦力等于滑动摩擦力。要使MN杆在滑轨 上恰好不上滑,滑动变阻器R的阻值为( ) A.1 B.3 C.5 D.7 Ω[例题11] 如图所示,两Ω平行金属导轨所在的平Ω面与水平面夹角 =Ω37°,导轨的一端接有电 动势E=3V、内阻r=0.5 的直流电源,导轨间的距离L=0.4m,在θ导轨所在空间内分布着磁 感应强度B=0.5T、方向垂Ω直于导轨所在平面向上的匀强磁场,现把一个质量m=0.04kg的导 体棒ab放在金属导轨上,导体棒与金属导轨垂直、且接触良好,导体棒的电阻R=1.0 ,导体 棒恰好能静止,金属导轨电阻不计(g取10m/s2,sin37°=0.6,cos37°=0.8)求: Ω (1)通过ab杆电流大小;(2)ab杆受到的安培力大小; (3)ab杆受到的摩擦力大小。 [例题12] 如图所示,两根倾斜直金属导轨MN、PQ平行放置,它们所构成的轨道平面与 水平面之间的夹角 =37°,两轨道之间的距离L=0.50m.一根质量m=0.20kg的均匀直金属 杆ab放在两导轨上θ,并与导轨垂直,且接触良好,整套装置处于与 ab棒垂直的匀强磁场中. 在导轨的上端接有电动势E=36V、内阻r=1.6 的直流电源和电阻箱R.已知导轨与金属杆的 电阻均可忽略不计,sin37°=0.60,cos37°=0.80Ω,重力加速度g=10m/s2. (1)若金属杆ab和导轨之间的摩擦可忽略不计,当电阻箱接入电路中的电阻R =2.0 时,金 1 属杆ab静止在轨道上. Ω ①如果磁场方向竖直向下,求满足条件的磁感应强度的大小; ②如果磁场的方向可以随意调整,求满足条件的磁感应强度的最小值及方向; (2)如果金属杆ab和导轨之间的摩擦不可忽略,整套装置处于垂直于轨道平面斜向下、磁感应 强度大小B=0.40T的匀强磁场中,当电阻箱接入电路中的电阻值 R =3.4 时,金属杆ab仍保 2 持静止,求此时金属杆ab受到的摩擦力f大小及方向. Ω 题型四 安培力与功、动能定理的综合应用 1.安培力的计算:F=IlBsinθ 2.功的计算:W=Flcos_α 3.动能定理:表达式:W=E -E =ΔE. k2 k1 k 其中E =mv表示一个过程的末动能,E =mv表示这个过程的初动能.W表示这个过程中合力做的功. k2 k1[例题13] 如图所示,是磁流体动力发电机的工作原理图。一个水平放置的上下、前后封闭 的矩形塑料管,其宽度为a,高度为b,其内充满电阻率为 的水银,由涡轮机产生的压强差p 使得这个流体具有恒定的流速v 。现在在管道的前后两个表ρ面分别安装长为L,高为b的铜质 0 平板,实际流体的运动非常复杂,为简化起见作如下假设: a.尽管流体有粘滞性,但整个横截面上的速度均匀; b.流体受到的阻力总是与速度成正比; ρl c.导体的电阻:R= ,其中 、l和S分别为导体的电阻率、长度和横截面积; S ρ d.流体不可压缩。 若由铜组成的前后两个侧面外部短路,一个竖直向上的匀强磁场只加在这两个铜面之间的区域, 磁感应强度为B(如图)。 (1)加磁场后,新的稳定速度为v,求流体受到的安培力; (2)写出加磁场后流体新的稳定速度v的表达式(用v 、p、L、B、 表示); 0 (3)加磁场后若要维持流体速度依然为v 0 ,分析并定性画出涡轮机的ρ功率P 0 随磁感应强度的平 方B2变化的图像。 [例题14] 电磁弹射器是航空母舰上的一种舰载机起飞装置,已由美国福特号航母首先装备, 我国未来的航母将采用自行研制的电磁弹射器.电磁弹射系统包括电源、强迫储能装置、导轨 和脉冲发生器等等.其工作原理可简化为如图所示;上下共4根导轨,飞机前轮下有一牵引杆, 与飞机前轮连为一体,可收缩并放置在飞机的腹腔内.起飞前牵引杆伸出至上下导轨之间,强 迫储能装置提供瞬发能量,强大的电流从导轨流经牵引杆,牵引杆在强大的安培力作用下推动 飞机运行到高速.现有一弹射器弹射某飞机,设飞机质量 m=2×104kg,起飞速度为 v= 60m/s,起飞过程所受到阻力恒为机重的0.2倍,在没有电磁弹射器的情况下,飞机从静止开始 匀加速起飞,起飞距离为l=200m,在电磁弹射器与飞机的发动机(设飞机牵引力不变)同时 工作的情况下,匀加速起飞距离减为50m,假设弹射过程强迫储能装置的能量全部转为飞机的 动能.取g=10m/s2.求:(1)请判断图中弹射器工作时磁场的方向; (2)请计算该弹射器强迫储能装置贮存的能量; (3)若假设强迫储能装置释放电能时的平均放电电压为 U=1000V,飞机牵引杆的宽度d= 2.5m,请计算强迫储能装置放电时的电流以及加速飞机所需的磁感应强度B的大小; (4)实际中强迫储能装置的放电电压和功率均为可控,说出两条航母上安装电磁弹射的优点.
基本 文件 流程 错误 SQL 调试
  1. 请求信息 : 2026-03-10 01:51:07 HTTP/1.1 GET : https://www.yeyulingfeng.com/wendang/368375.html
  2. 运行时间 : 0.141351s [ 吞吐率:7.07req/s ] 内存消耗:5,577.38kb 文件加载:144
  3. 缓存信息 : 0 reads,0 writes
  4. 会话信息 : SESSION_ID=77ca00788156f943b8f7c2def2e83106
  1. /yingpanguazai/ssd/ssd1/www/wwww.yeyulingfeng.com/public/index.php ( 0.79 KB )
  2. /yingpanguazai/ssd/ssd1/www/wwww.yeyulingfeng.com/vendor/autoload.php ( 0.17 KB )
  3. /yingpanguazai/ssd/ssd1/www/wwww.yeyulingfeng.com/vendor/composer/autoload_real.php ( 2.49 KB )
  4. /yingpanguazai/ssd/ssd1/www/wwww.yeyulingfeng.com/vendor/composer/platform_check.php ( 0.90 KB )
  5. /yingpanguazai/ssd/ssd1/www/wwww.yeyulingfeng.com/vendor/composer/ClassLoader.php ( 14.03 KB )
  6. /yingpanguazai/ssd/ssd1/www/wwww.yeyulingfeng.com/vendor/composer/autoload_static.php ( 6.05 KB )
  7. /yingpanguazai/ssd/ssd1/www/wwww.yeyulingfeng.com/vendor/topthink/think-helper/src/helper.php ( 8.34 KB )
  8. /yingpanguazai/ssd/ssd1/www/wwww.yeyulingfeng.com/vendor/topthink/think-validate/src/helper.php ( 2.19 KB )
  9. /yingpanguazai/ssd/ssd1/www/wwww.yeyulingfeng.com/vendor/ralouphie/getallheaders/src/getallheaders.php ( 1.60 KB )
  10. /yingpanguazai/ssd/ssd1/www/wwww.yeyulingfeng.com/vendor/topthink/think-orm/src/helper.php ( 1.47 KB )
  11. /yingpanguazai/ssd/ssd1/www/wwww.yeyulingfeng.com/vendor/topthink/think-orm/stubs/load_stubs.php ( 0.16 KB )
  12. /yingpanguazai/ssd/ssd1/www/wwww.yeyulingfeng.com/vendor/topthink/framework/src/think/Exception.php ( 1.69 KB )
  13. /yingpanguazai/ssd/ssd1/www/wwww.yeyulingfeng.com/vendor/topthink/think-container/src/Facade.php ( 2.71 KB )
  14. /yingpanguazai/ssd/ssd1/www/wwww.yeyulingfeng.com/vendor/symfony/deprecation-contracts/function.php ( 0.99 KB )
  15. /yingpanguazai/ssd/ssd1/www/wwww.yeyulingfeng.com/vendor/symfony/polyfill-mbstring/bootstrap.php ( 8.26 KB )
  16. /yingpanguazai/ssd/ssd1/www/wwww.yeyulingfeng.com/vendor/symfony/polyfill-mbstring/bootstrap80.php ( 9.78 KB )
  17. /yingpanguazai/ssd/ssd1/www/wwww.yeyulingfeng.com/vendor/symfony/var-dumper/Resources/functions/dump.php ( 1.49 KB )
  18. /yingpanguazai/ssd/ssd1/www/wwww.yeyulingfeng.com/vendor/topthink/think-dumper/src/helper.php ( 0.18 KB )
  19. /yingpanguazai/ssd/ssd1/www/wwww.yeyulingfeng.com/vendor/symfony/var-dumper/VarDumper.php ( 4.30 KB )
  20. /yingpanguazai/ssd/ssd1/www/wwww.yeyulingfeng.com/vendor/guzzlehttp/guzzle/src/functions_include.php ( 0.16 KB )
  21. /yingpanguazai/ssd/ssd1/www/wwww.yeyulingfeng.com/vendor/guzzlehttp/guzzle/src/functions.php ( 5.54 KB )
  22. /yingpanguazai/ssd/ssd1/www/wwww.yeyulingfeng.com/vendor/topthink/framework/src/think/App.php ( 15.30 KB )
  23. /yingpanguazai/ssd/ssd1/www/wwww.yeyulingfeng.com/vendor/topthink/think-container/src/Container.php ( 15.76 KB )
  24. /yingpanguazai/ssd/ssd1/www/wwww.yeyulingfeng.com/vendor/psr/container/src/ContainerInterface.php ( 1.02 KB )
  25. /yingpanguazai/ssd/ssd1/www/wwww.yeyulingfeng.com/app/provider.php ( 0.19 KB )
  26. /yingpanguazai/ssd/ssd1/www/wwww.yeyulingfeng.com/vendor/topthink/framework/src/think/Http.php ( 6.04 KB )
  27. /yingpanguazai/ssd/ssd1/www/wwww.yeyulingfeng.com/vendor/topthink/think-helper/src/helper/Str.php ( 7.29 KB )
  28. /yingpanguazai/ssd/ssd1/www/wwww.yeyulingfeng.com/vendor/topthink/framework/src/think/Env.php ( 4.68 KB )
  29. /yingpanguazai/ssd/ssd1/www/wwww.yeyulingfeng.com/app/common.php ( 0.03 KB )
  30. /yingpanguazai/ssd/ssd1/www/wwww.yeyulingfeng.com/vendor/topthink/framework/src/helper.php ( 18.78 KB )
  31. /yingpanguazai/ssd/ssd1/www/wwww.yeyulingfeng.com/vendor/topthink/framework/src/think/Config.php ( 5.54 KB )
  32. /yingpanguazai/ssd/ssd1/www/wwww.yeyulingfeng.com/config/alipay.php ( 3.59 KB )
  33. /yingpanguazai/ssd/ssd1/www/wwww.yeyulingfeng.com/vendor/topthink/framework/src/think/facade/Env.php ( 1.67 KB )
  34. /yingpanguazai/ssd/ssd1/www/wwww.yeyulingfeng.com/config/app.php ( 0.95 KB )
  35. /yingpanguazai/ssd/ssd1/www/wwww.yeyulingfeng.com/config/cache.php ( 0.78 KB )
  36. /yingpanguazai/ssd/ssd1/www/wwww.yeyulingfeng.com/config/console.php ( 0.23 KB )
  37. /yingpanguazai/ssd/ssd1/www/wwww.yeyulingfeng.com/config/cookie.php ( 0.56 KB )
  38. /yingpanguazai/ssd/ssd1/www/wwww.yeyulingfeng.com/config/database.php ( 2.48 KB )
  39. /yingpanguazai/ssd/ssd1/www/wwww.yeyulingfeng.com/config/filesystem.php ( 0.61 KB )
  40. /yingpanguazai/ssd/ssd1/www/wwww.yeyulingfeng.com/config/lang.php ( 0.91 KB )
  41. /yingpanguazai/ssd/ssd1/www/wwww.yeyulingfeng.com/config/log.php ( 1.35 KB )
  42. /yingpanguazai/ssd/ssd1/www/wwww.yeyulingfeng.com/config/middleware.php ( 0.19 KB )
  43. /yingpanguazai/ssd/ssd1/www/wwww.yeyulingfeng.com/config/route.php ( 1.89 KB )
  44. /yingpanguazai/ssd/ssd1/www/wwww.yeyulingfeng.com/config/session.php ( 0.57 KB )
  45. /yingpanguazai/ssd/ssd1/www/wwww.yeyulingfeng.com/config/trace.php ( 0.34 KB )
  46. /yingpanguazai/ssd/ssd1/www/wwww.yeyulingfeng.com/config/view.php ( 0.82 KB )
  47. /yingpanguazai/ssd/ssd1/www/wwww.yeyulingfeng.com/app/event.php ( 0.25 KB )
  48. /yingpanguazai/ssd/ssd1/www/wwww.yeyulingfeng.com/vendor/topthink/framework/src/think/Event.php ( 7.67 KB )
  49. /yingpanguazai/ssd/ssd1/www/wwww.yeyulingfeng.com/app/service.php ( 0.13 KB )
  50. /yingpanguazai/ssd/ssd1/www/wwww.yeyulingfeng.com/app/AppService.php ( 0.26 KB )
  51. /yingpanguazai/ssd/ssd1/www/wwww.yeyulingfeng.com/vendor/topthink/framework/src/think/Service.php ( 1.64 KB )
  52. /yingpanguazai/ssd/ssd1/www/wwww.yeyulingfeng.com/vendor/topthink/framework/src/think/Lang.php ( 7.35 KB )
  53. /yingpanguazai/ssd/ssd1/www/wwww.yeyulingfeng.com/vendor/topthink/framework/src/lang/zh-cn.php ( 13.70 KB )
  54. /yingpanguazai/ssd/ssd1/www/wwww.yeyulingfeng.com/vendor/topthink/framework/src/think/initializer/Error.php ( 3.31 KB )
  55. /yingpanguazai/ssd/ssd1/www/wwww.yeyulingfeng.com/vendor/topthink/framework/src/think/initializer/RegisterService.php ( 1.33 KB )
  56. /yingpanguazai/ssd/ssd1/www/wwww.yeyulingfeng.com/vendor/services.php ( 0.14 KB )
  57. /yingpanguazai/ssd/ssd1/www/wwww.yeyulingfeng.com/vendor/topthink/framework/src/think/service/PaginatorService.php ( 1.52 KB )
  58. /yingpanguazai/ssd/ssd1/www/wwww.yeyulingfeng.com/vendor/topthink/framework/src/think/service/ValidateService.php ( 0.99 KB )
  59. /yingpanguazai/ssd/ssd1/www/wwww.yeyulingfeng.com/vendor/topthink/framework/src/think/service/ModelService.php ( 2.04 KB )
  60. /yingpanguazai/ssd/ssd1/www/wwww.yeyulingfeng.com/vendor/topthink/think-trace/src/Service.php ( 0.77 KB )
  61. /yingpanguazai/ssd/ssd1/www/wwww.yeyulingfeng.com/vendor/topthink/framework/src/think/Middleware.php ( 6.72 KB )
  62. /yingpanguazai/ssd/ssd1/www/wwww.yeyulingfeng.com/vendor/topthink/framework/src/think/initializer/BootService.php ( 0.77 KB )
  63. /yingpanguazai/ssd/ssd1/www/wwww.yeyulingfeng.com/vendor/topthink/think-orm/src/Paginator.php ( 11.86 KB )
  64. /yingpanguazai/ssd/ssd1/www/wwww.yeyulingfeng.com/vendor/topthink/think-validate/src/Validate.php ( 63.20 KB )
  65. /yingpanguazai/ssd/ssd1/www/wwww.yeyulingfeng.com/vendor/topthink/think-orm/src/Model.php ( 23.55 KB )
  66. /yingpanguazai/ssd/ssd1/www/wwww.yeyulingfeng.com/vendor/topthink/think-orm/src/model/concern/Attribute.php ( 21.05 KB )
  67. /yingpanguazai/ssd/ssd1/www/wwww.yeyulingfeng.com/vendor/topthink/think-orm/src/model/concern/AutoWriteData.php ( 4.21 KB )
  68. /yingpanguazai/ssd/ssd1/www/wwww.yeyulingfeng.com/vendor/topthink/think-orm/src/model/concern/Conversion.php ( 6.44 KB )
  69. /yingpanguazai/ssd/ssd1/www/wwww.yeyulingfeng.com/vendor/topthink/think-orm/src/model/concern/DbConnect.php ( 5.16 KB )
  70. /yingpanguazai/ssd/ssd1/www/wwww.yeyulingfeng.com/vendor/topthink/think-orm/src/model/concern/ModelEvent.php ( 2.33 KB )
  71. /yingpanguazai/ssd/ssd1/www/wwww.yeyulingfeng.com/vendor/topthink/think-orm/src/model/concern/RelationShip.php ( 28.29 KB )
  72. /yingpanguazai/ssd/ssd1/www/wwww.yeyulingfeng.com/vendor/topthink/think-helper/src/contract/Arrayable.php ( 0.09 KB )
  73. /yingpanguazai/ssd/ssd1/www/wwww.yeyulingfeng.com/vendor/topthink/think-helper/src/contract/Jsonable.php ( 0.13 KB )
  74. /yingpanguazai/ssd/ssd1/www/wwww.yeyulingfeng.com/vendor/topthink/think-orm/src/model/contract/Modelable.php ( 0.09 KB )
  75. /yingpanguazai/ssd/ssd1/www/wwww.yeyulingfeng.com/vendor/topthink/framework/src/think/Db.php ( 2.88 KB )
  76. /yingpanguazai/ssd/ssd1/www/wwww.yeyulingfeng.com/vendor/topthink/think-orm/src/DbManager.php ( 8.52 KB )
  77. /yingpanguazai/ssd/ssd1/www/wwww.yeyulingfeng.com/vendor/topthink/framework/src/think/Log.php ( 6.28 KB )
  78. /yingpanguazai/ssd/ssd1/www/wwww.yeyulingfeng.com/vendor/topthink/framework/src/think/Manager.php ( 3.92 KB )
  79. /yingpanguazai/ssd/ssd1/www/wwww.yeyulingfeng.com/vendor/psr/log/src/LoggerTrait.php ( 2.69 KB )
  80. /yingpanguazai/ssd/ssd1/www/wwww.yeyulingfeng.com/vendor/psr/log/src/LoggerInterface.php ( 2.71 KB )
  81. /yingpanguazai/ssd/ssd1/www/wwww.yeyulingfeng.com/vendor/topthink/framework/src/think/Cache.php ( 4.92 KB )
  82. /yingpanguazai/ssd/ssd1/www/wwww.yeyulingfeng.com/vendor/psr/simple-cache/src/CacheInterface.php ( 4.71 KB )
  83. /yingpanguazai/ssd/ssd1/www/wwww.yeyulingfeng.com/vendor/topthink/think-helper/src/helper/Arr.php ( 16.63 KB )
  84. /yingpanguazai/ssd/ssd1/www/wwww.yeyulingfeng.com/vendor/topthink/framework/src/think/cache/driver/File.php ( 7.84 KB )
  85. /yingpanguazai/ssd/ssd1/www/wwww.yeyulingfeng.com/vendor/topthink/framework/src/think/cache/Driver.php ( 9.03 KB )
  86. /yingpanguazai/ssd/ssd1/www/wwww.yeyulingfeng.com/vendor/topthink/framework/src/think/contract/CacheHandlerInterface.php ( 1.99 KB )
  87. /yingpanguazai/ssd/ssd1/www/wwww.yeyulingfeng.com/app/Request.php ( 0.09 KB )
  88. /yingpanguazai/ssd/ssd1/www/wwww.yeyulingfeng.com/vendor/topthink/framework/src/think/Request.php ( 55.78 KB )
  89. /yingpanguazai/ssd/ssd1/www/wwww.yeyulingfeng.com/app/middleware.php ( 0.25 KB )
  90. /yingpanguazai/ssd/ssd1/www/wwww.yeyulingfeng.com/vendor/topthink/framework/src/think/Pipeline.php ( 2.61 KB )
  91. /yingpanguazai/ssd/ssd1/www/wwww.yeyulingfeng.com/vendor/topthink/think-trace/src/TraceDebug.php ( 3.40 KB )
  92. /yingpanguazai/ssd/ssd1/www/wwww.yeyulingfeng.com/vendor/topthink/framework/src/think/middleware/SessionInit.php ( 1.94 KB )
  93. /yingpanguazai/ssd/ssd1/www/wwww.yeyulingfeng.com/vendor/topthink/framework/src/think/Session.php ( 1.80 KB )
  94. /yingpanguazai/ssd/ssd1/www/wwww.yeyulingfeng.com/vendor/topthink/framework/src/think/session/driver/File.php ( 6.27 KB )
  95. /yingpanguazai/ssd/ssd1/www/wwww.yeyulingfeng.com/vendor/topthink/framework/src/think/contract/SessionHandlerInterface.php ( 0.87 KB )
  96. /yingpanguazai/ssd/ssd1/www/wwww.yeyulingfeng.com/vendor/topthink/framework/src/think/session/Store.php ( 7.12 KB )
  97. /yingpanguazai/ssd/ssd1/www/wwww.yeyulingfeng.com/vendor/topthink/framework/src/think/Route.php ( 23.73 KB )
  98. /yingpanguazai/ssd/ssd1/www/wwww.yeyulingfeng.com/vendor/topthink/framework/src/think/route/RuleName.php ( 5.75 KB )
  99. /yingpanguazai/ssd/ssd1/www/wwww.yeyulingfeng.com/vendor/topthink/framework/src/think/route/Domain.php ( 2.53 KB )
  100. /yingpanguazai/ssd/ssd1/www/wwww.yeyulingfeng.com/vendor/topthink/framework/src/think/route/RuleGroup.php ( 22.43 KB )
  101. /yingpanguazai/ssd/ssd1/www/wwww.yeyulingfeng.com/vendor/topthink/framework/src/think/route/Rule.php ( 26.95 KB )
  102. /yingpanguazai/ssd/ssd1/www/wwww.yeyulingfeng.com/vendor/topthink/framework/src/think/route/RuleItem.php ( 9.78 KB )
  103. /yingpanguazai/ssd/ssd1/www/wwww.yeyulingfeng.com/route/app.php ( 3.82 KB )
  104. /yingpanguazai/ssd/ssd1/www/wwww.yeyulingfeng.com/vendor/topthink/framework/src/think/facade/Route.php ( 4.70 KB )
  105. /yingpanguazai/ssd/ssd1/www/wwww.yeyulingfeng.com/vendor/topthink/framework/src/think/route/dispatch/Controller.php ( 4.74 KB )
  106. /yingpanguazai/ssd/ssd1/www/wwww.yeyulingfeng.com/vendor/topthink/framework/src/think/route/Dispatch.php ( 10.44 KB )
  107. /yingpanguazai/ssd/ssd1/www/wwww.yeyulingfeng.com/app/controller/Index.php ( 9.69 KB )
  108. /yingpanguazai/ssd/ssd1/www/wwww.yeyulingfeng.com/app/BaseController.php ( 2.05 KB )
  109. /yingpanguazai/ssd/ssd1/www/wwww.yeyulingfeng.com/vendor/topthink/think-orm/src/facade/Db.php ( 0.93 KB )
  110. /yingpanguazai/ssd/ssd1/www/wwww.yeyulingfeng.com/vendor/topthink/think-orm/src/db/connector/Mysql.php ( 5.44 KB )
  111. /yingpanguazai/ssd/ssd1/www/wwww.yeyulingfeng.com/vendor/topthink/think-orm/src/db/PDOConnection.php ( 52.47 KB )
  112. /yingpanguazai/ssd/ssd1/www/wwww.yeyulingfeng.com/vendor/topthink/think-orm/src/db/Connection.php ( 8.39 KB )
  113. /yingpanguazai/ssd/ssd1/www/wwww.yeyulingfeng.com/vendor/topthink/think-orm/src/db/ConnectionInterface.php ( 4.57 KB )
  114. /yingpanguazai/ssd/ssd1/www/wwww.yeyulingfeng.com/vendor/topthink/think-orm/src/db/builder/Mysql.php ( 16.58 KB )
  115. /yingpanguazai/ssd/ssd1/www/wwww.yeyulingfeng.com/vendor/topthink/think-orm/src/db/Builder.php ( 24.06 KB )
  116. /yingpanguazai/ssd/ssd1/www/wwww.yeyulingfeng.com/vendor/topthink/think-orm/src/db/BaseBuilder.php ( 27.50 KB )
  117. /yingpanguazai/ssd/ssd1/www/wwww.yeyulingfeng.com/vendor/topthink/think-orm/src/db/Query.php ( 15.71 KB )
  118. /yingpanguazai/ssd/ssd1/www/wwww.yeyulingfeng.com/vendor/topthink/think-orm/src/db/BaseQuery.php ( 45.13 KB )
  119. /yingpanguazai/ssd/ssd1/www/wwww.yeyulingfeng.com/vendor/topthink/think-orm/src/db/concern/TimeFieldQuery.php ( 7.43 KB )
  120. /yingpanguazai/ssd/ssd1/www/wwww.yeyulingfeng.com/vendor/topthink/think-orm/src/db/concern/AggregateQuery.php ( 3.26 KB )
  121. /yingpanguazai/ssd/ssd1/www/wwww.yeyulingfeng.com/vendor/topthink/think-orm/src/db/concern/ModelRelationQuery.php ( 20.07 KB )
  122. /yingpanguazai/ssd/ssd1/www/wwww.yeyulingfeng.com/vendor/topthink/think-orm/src/db/concern/ParamsBind.php ( 3.66 KB )
  123. /yingpanguazai/ssd/ssd1/www/wwww.yeyulingfeng.com/vendor/topthink/think-orm/src/db/concern/ResultOperation.php ( 7.01 KB )
  124. /yingpanguazai/ssd/ssd1/www/wwww.yeyulingfeng.com/vendor/topthink/think-orm/src/db/concern/WhereQuery.php ( 19.37 KB )
  125. /yingpanguazai/ssd/ssd1/www/wwww.yeyulingfeng.com/vendor/topthink/think-orm/src/db/concern/JoinAndViewQuery.php ( 7.11 KB )
  126. /yingpanguazai/ssd/ssd1/www/wwww.yeyulingfeng.com/vendor/topthink/think-orm/src/db/concern/TableFieldInfo.php ( 2.63 KB )
  127. /yingpanguazai/ssd/ssd1/www/wwww.yeyulingfeng.com/vendor/topthink/think-orm/src/db/concern/Transaction.php ( 2.77 KB )
  128. /yingpanguazai/ssd/ssd1/www/wwww.yeyulingfeng.com/vendor/topthink/framework/src/think/log/driver/File.php ( 5.96 KB )
  129. /yingpanguazai/ssd/ssd1/www/wwww.yeyulingfeng.com/vendor/topthink/framework/src/think/contract/LogHandlerInterface.php ( 0.86 KB )
  130. /yingpanguazai/ssd/ssd1/www/wwww.yeyulingfeng.com/vendor/topthink/framework/src/think/log/Channel.php ( 3.89 KB )
  131. /yingpanguazai/ssd/ssd1/www/wwww.yeyulingfeng.com/vendor/topthink/framework/src/think/event/LogRecord.php ( 1.02 KB )
  132. /yingpanguazai/ssd/ssd1/www/wwww.yeyulingfeng.com/vendor/topthink/think-helper/src/Collection.php ( 16.47 KB )
  133. /yingpanguazai/ssd/ssd1/www/wwww.yeyulingfeng.com/vendor/topthink/framework/src/think/facade/View.php ( 1.70 KB )
  134. /yingpanguazai/ssd/ssd1/www/wwww.yeyulingfeng.com/vendor/topthink/framework/src/think/View.php ( 4.39 KB )
  135. /yingpanguazai/ssd/ssd1/www/wwww.yeyulingfeng.com/vendor/topthink/framework/src/think/Response.php ( 8.81 KB )
  136. /yingpanguazai/ssd/ssd1/www/wwww.yeyulingfeng.com/vendor/topthink/framework/src/think/response/View.php ( 3.29 KB )
  137. /yingpanguazai/ssd/ssd1/www/wwww.yeyulingfeng.com/vendor/topthink/framework/src/think/Cookie.php ( 6.06 KB )
  138. /yingpanguazai/ssd/ssd1/www/wwww.yeyulingfeng.com/vendor/topthink/think-view/src/Think.php ( 8.38 KB )
  139. /yingpanguazai/ssd/ssd1/www/wwww.yeyulingfeng.com/vendor/topthink/framework/src/think/contract/TemplateHandlerInterface.php ( 1.60 KB )
  140. /yingpanguazai/ssd/ssd1/www/wwww.yeyulingfeng.com/vendor/topthink/think-template/src/Template.php ( 46.61 KB )
  141. /yingpanguazai/ssd/ssd1/www/wwww.yeyulingfeng.com/vendor/topthink/think-template/src/template/driver/File.php ( 2.41 KB )
  142. /yingpanguazai/ssd/ssd1/www/wwww.yeyulingfeng.com/vendor/topthink/think-template/src/template/contract/DriverInterface.php ( 0.86 KB )
  143. /yingpanguazai/ssd/ssd1/www/wwww.yeyulingfeng.com/runtime/temp/10a0c909b6afa23b5a52a2e2d58c3c0f.php ( 21.72 KB )
  144. /yingpanguazai/ssd/ssd1/www/wwww.yeyulingfeng.com/vendor/topthink/think-trace/src/Html.php ( 4.42 KB )
  1. CONNECT:[ UseTime:0.001051s ] mysql:host=127.0.0.1;port=3306;dbname=wenku;charset=utf8mb4
  2. SHOW FULL COLUMNS FROM `fenlei` [ RunTime:0.001453s ]
  3. SELECT * FROM `fenlei` WHERE `fid` = 0 [ RunTime:0.000660s ]
  4. SELECT * FROM `fenlei` WHERE `fid` = 63 [ RunTime:0.000657s ]
  5. SHOW FULL COLUMNS FROM `set` [ RunTime:0.001264s ]
  6. SELECT * FROM `set` [ RunTime:0.000568s ]
  7. SHOW FULL COLUMNS FROM `wendang` [ RunTime:0.001393s ]
  8. SELECT * FROM `wendang` WHERE `id` = 368375 LIMIT 1 [ RunTime:0.001004s ]
  9. UPDATE `wendang` SET `liulancishu` = 1 WHERE `id` = 368375 [ RunTime:0.020741s ]
  10. UPDATE `wendang` SET `lasttime` = 1773078667 WHERE `id` = 368375 [ RunTime:0.001155s ]
  11. SELECT * FROM `wendang` WHERE `id` < 368375 ORDER BY `id` DESC LIMIT 1 [ RunTime:0.001398s ]
  12. SELECT * FROM `wendang` WHERE `id` > 368375 ORDER BY `id` ASC LIMIT 1 [ RunTime:0.000918s ]
  13. SELECT * FROM `wendang` WHERE `id` <> 368375 ORDER BY `id` DESC LIMIT 10 [ RunTime:0.007909s ]
  14. SELECT * FROM `wendang` WHERE `id` <> 368375 ORDER BY `id` DESC LIMIT 10,10 [ RunTime:0.002912s ]
  15. SELECT * FROM `wendang` WHERE `id` <> 368375 ORDER BY `id` DESC LIMIT 20,10 [ RunTime:0.003258s ]
0.145197s