文档
办公文件
生活文档
学习资料
当前位置:
首页
>
文档
>人教版八年级下册英语第六单元作文写作点拨与范文指导_新人教八下资料包_00、更新资料3月16日_专项练习(2)_新课标资料(看这里面)
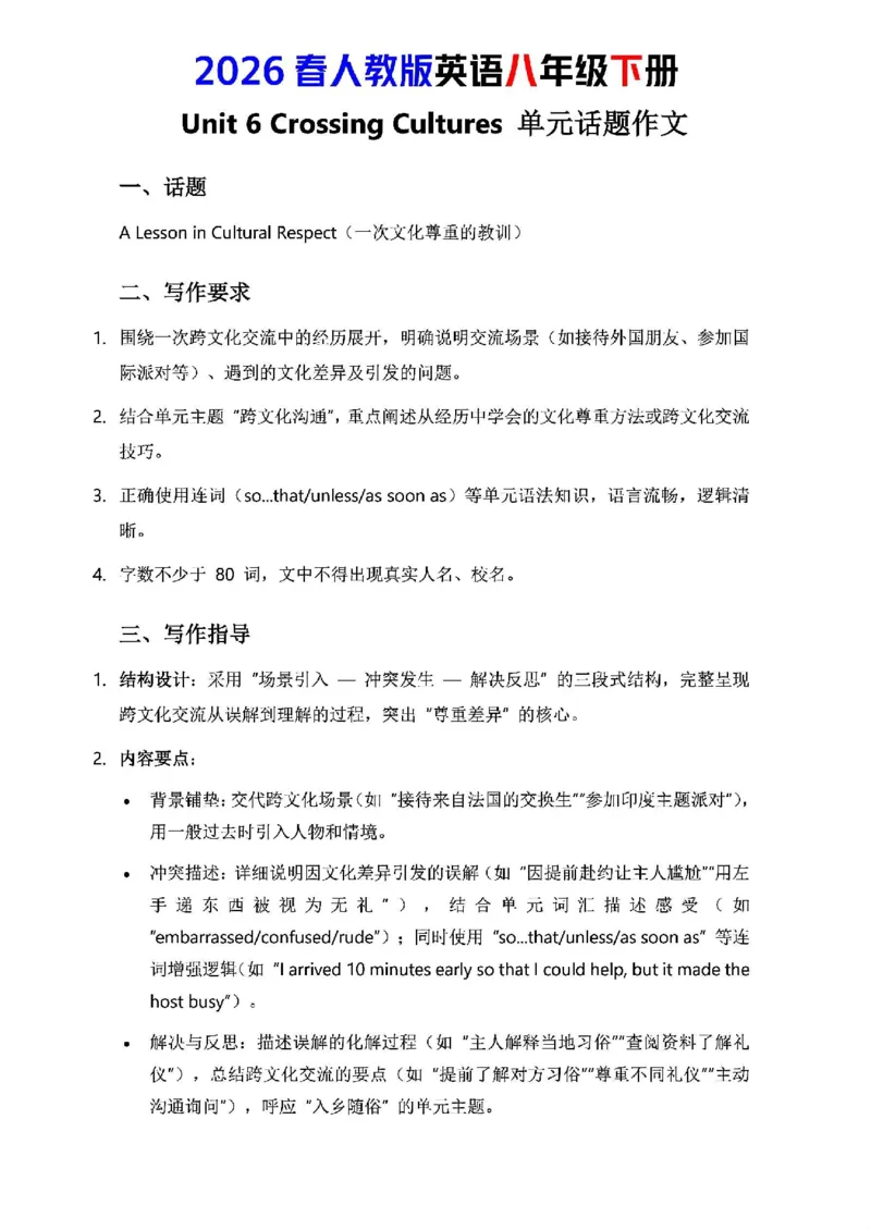
人教版八年级下册英语第六单元作文写作点拨与范文指导_新人教八下资料包_00、更新资料3月16日_专项练习(2)_新课标资料(看这里面)
2026-03-28 14:56:55
2026-03-20 00:08:03
文档预览
文档信息
文档格式
pdf
文档大小
2.535 MB
文档页数
5 页
上传时间
2026-03-20 00:08:03
下载文档
文档内容
ENGLISH
本文档来自网络内容,如有侵犯您的权益请联系我们删除,联系邮箱:wyl860211@qq.com。
上一篇
高中英语2025届一轮复习练习(人教版)必修第一册:UNIT4NATURALDISASTERS(含解析)_3.2025英语总复习_2025年新高考资料_一轮复习_2025年高考英语一轮复习要点突破课件+学案+练习(完结)
下一篇
《英语》(新标准)七年级下册Unit5教学设计_七下外研版2026英语_2025春_00.教学设计
最新文档
学易金卷:2020-2021学年高一化学下学期期末测试卷(人教版2019广东专用)03(全解全析)_高化_2025春-人教版高中化学_02新版高中化学必修二_5.试卷习题_期中期末试卷_期末试卷6.25更新
学易金卷:2020-2021学年高一化学下学期期末测试卷(人教版2019广东专用)02(考试版)_高化_2025春-人教版高中化学_02新版高中化学必修二_5.试卷习题_期中期末试卷_期末试卷6.25更新
学易金卷:2020-2021学年高一化学下学期期末测试卷(人教版2019广东专用)02(答题卡)_高化_2025春-人教版高中化学_02新版高中化学必修二_5.试卷习题_期中期末试卷_期末试卷6.25更新
学易金卷:2020-2021学年高一化学下学期期末测试卷(人教版2019广东专用)02(全解全析)_高化_2025春-人教版高中化学_02新版高中化学必修二_5.试卷习题_期中期末试卷_期末试卷6.25更新
学易金卷:2020-2021学年高一化学下学期期末测试卷(人教版2019广东专用)01(考试版)_高化_2025春-人教版高中化学_02新版高中化学必修二_5.试卷习题_期中期末试卷_期末试卷6.25更新
学易金卷:2020-2021学年高一化学下学期期末测试卷(人教版2019广东专用)01(答题卡)_高化_2025春-人教版高中化学_02新版高中化学必修二_5.试卷习题_期中期末试卷_期末试卷6.25更新
学易金卷:2020-2021学年高一化学下学期期末测试卷(人教版2019广东专用)01(全解全析)_高化_2025春-人教版高中化学_02新版高中化学必修二_5.试卷习题_期中期末试卷_期末试卷6.25更新
学易金卷:2020-2021学年高一化学上学期期末测试卷(人教版2019必修第二册)03(全解全析)_高化_2025春-人教版高中化学_02新版高中化学必修二_5.试卷习题_期中期末试卷_期末试卷6.25更新
学易金卷:2020-2021学年高一化学上学期期末测试卷(人教版2019必修第二册)02(全解全析)_高化_2025春-人教版高中化学_02新版高中化学必修二_5.试卷习题_期中期末试卷_期末试卷6.25更新
天津市第一中学2019-2020学年高一上学期期末考试化学试题_高化_2025春-人教版高中化学_01新版高中化学必修一_4.习题试卷_期中期末真题卷
热门文档
基本营养物质第二课时_高化_2025春-人教版高中化学_02新版高中化学必修二_1.课件+教案_7.4基本营养物质第二课时
基本营养物质第一课时_高化_2025春-人教版高中化学_02新版高中化学必修二_1.课件+教案_7.4基本营养物质第一课时
反应热(第二课时)-1教学设计_高化_2025春-人教版高中化学_03新版高中化学选择性必修1_02教案_教案2_1.1反应热教案(2课时)
反应热(第一课时)-1教学设计_高化_2025春-人教版高中化学_03新版高中化学选择性必修1_02教案_教案2_1.1反应热教案(2课时)
原电池(第二课时)-教学设计_高化_2025春-人教版高中化学_03新版高中化学选择性必修1_02教案_教案2_4.1原电池教案(3课时)
原电池(第三课时)-教学设计_高化_2025春-人教版高中化学_03新版高中化学选择性必修1_02教案_教案2_4.1原电池教案(3课时)
原电池(第一课时)-教学设计_高化_2025春-人教版高中化学_03新版高中化学选择性必修1_02教案_教案2_4.1原电池教案(3课时)
原子结构(第四课时)-教学设计_高化_2025春-人教版高中化学_04新版高中化学选择性必修2_02教案_1.1原子结构教学设计(4课时)
原子结构(第二课时)-教学设计_高化_2025春-人教版高中化学_04新版高中化学选择性必修2_02教案_1.1原子结构教学设计(4课时)
原子结构(第三课时)-教学设计_高化_2025春-人教版高中化学_04新版高中化学选择性必修2_02教案_1.1原子结构教学设计(4课时)
随机文档
原子结构(第一课时)-教学设计_高化_2025春-人教版高中化学_04新版高中化学选择性必修2_02教案_1.1原子结构教学设计(4课时)
原子结构与性质复习(第二课时)-教学设计_高化_2025春-人教版高中化学_04新版高中化学选择性必修2_02教案_1.2原子结构与性质复习教学设计(3课时)
原子结构与性质复习(第三课时)-教学设计_高化_2025春-人教版高中化学_04新版高中化学选择性必修2_02教案_1.2原子结构与性质复习教学设计(3课时)
原子结构与性质复习(第一课时)-教学设计_高化_2025春-人教版高中化学_04新版高中化学选择性必修2_02教案_1.2原子结构与性质复习教学设计(3课时)
原子结构与元素的性质(第二课时)-教学设计_高化_2025春-人教版高中化学_04新版高中化学选择性必修2_02教案_1.2原子结构与元素的性质教学设计(3课时)
原子结构与元素的性质(第三课时)-教学设计_高化_2025春-人教版高中化学_04新版高中化学选择性必修2_02教案_1.2原子结构与元素的性质教学设计(3课时)
原子结构与元素的性质(第一课时)-教学设计_高化_2025春-人教版高中化学_04新版高中化学选择性必修2_02教案_1.2原子结构与元素的性质教学设计(3课时)
原创(新教材)2020-2021学年下学期高二期末备考金卷化学答题卡_高化_2025春-人教版高中化学_05新版高中化学选择性必修3_6.试卷_期末试卷
原创(新教材)2020-2021学年下学期高二期末备考金卷化学答题卡_高化_2025春-人教版高中化学_05新版高中化学选择性必修3_6.试卷_期末试卷
原创(新教材)2020-2021学年下学期高二期末备考金卷化学教师版_高化_2025春-人教版高中化学_05新版高中化学选择性必修3_6.试卷_期末试卷