当前位置:首页>文档>2023年高考历史一轮复习(部编版新高考)第16讲课题44 资本主义世界殖民体系的形成_07高考历史_新高考复习资料_2023年新高考复习资料_2023新高考大一轮复习讲义

2023年高考历史一轮复习(部编版新高考)第16讲课题44 资本主义世界殖民体系的形成_07高考历史_新高考复习资料_2023年新高考复习资料_2023新高考大一轮复习讲义

  • 2026-04-06 05:15:11 2026-04-06 05:14:38

文档预览

2023年高考历史一轮复习(部编版新高考)第16讲课题44 资本主义世界殖民体系的形成_07高考历史_新高考复习资料_2023年新高考复习资料_2023新高考大一轮复习讲义
2023年高考历史一轮复习(部编版新高考)第16讲课题44 资本主义世界殖民体系的形成_07高考历史_新高考复习资料_2023年新高考复习资料_2023新高考大一轮复习讲义
2023年高考历史一轮复习(部编版新高考)第16讲课题44 资本主义世界殖民体系的形成_07高考历史_新高考复习资料_2023年新高考复习资料_2023新高考大一轮复习讲义
2023年高考历史一轮复习(部编版新高考)第16讲课题44 资本主义世界殖民体系的形成_07高考历史_新高考复习资料_2023年新高考复习资料_2023新高考大一轮复习讲义
2023年高考历史一轮复习(部编版新高考)第16讲课题44 资本主义世界殖民体系的形成_07高考历史_新高考复习资料_2023年新高考复习资料_2023新高考大一轮复习讲义
2023年高考历史一轮复习(部编版新高考)第16讲课题44 资本主义世界殖民体系的形成_07高考历史_新高考复习资料_2023年新高考复习资料_2023新高考大一轮复习讲义
2023年高考历史一轮复习(部编版新高考)第16讲课题44 资本主义世界殖民体系的形成_07高考历史_新高考复习资料_2023年新高考复习资料_2023新高考大一轮复习讲义
2023年高考历史一轮复习(部编版新高考)第16讲课题44 资本主义世界殖民体系的形成_07高考历史_新高考复习资料_2023年新高考复习资料_2023新高考大一轮复习讲义
2023年高考历史一轮复习(部编版新高考)第16讲课题44 资本主义世界殖民体系的形成_07高考历史_新高考复习资料_2023年新高考复习资料_2023新高考大一轮复习讲义
2023年高考历史一轮复习(部编版新高考)第16讲课题44 资本主义世界殖民体系的形成_07高考历史_新高考复习资料_2023年新高考复习资料_2023新高考大一轮复习讲义
2023年高考历史一轮复习(部编版新高考)第16讲课题44 资本主义世界殖民体系的形成_07高考历史_新高考复习资料_2023年新高考复习资料_2023新高考大一轮复习讲义
2023年高考历史一轮复习(部编版新高考)第16讲课题44 资本主义世界殖民体系的形成_07高考历史_新高考复习资料_2023年新高考复习资料_2023新高考大一轮复习讲义
2023年高考历史一轮复习(部编版新高考)第16讲课题44 资本主义世界殖民体系的形成_07高考历史_新高考复习资料_2023年新高考复习资料_2023新高考大一轮复习讲义
2023年高考历史一轮复习(部编版新高考)第16讲课题44 资本主义世界殖民体系的形成_07高考历史_新高考复习资料_2023年新高考复习资料_2023新高考大一轮复习讲义
2023年高考历史一轮复习(部编版新高考)第16讲课题44 资本主义世界殖民体系的形成_07高考历史_新高考复习资料_2023年新高考复习资料_2023新高考大一轮复习讲义
2023年高考历史一轮复习(部编版新高考)第16讲课题44 资本主义世界殖民体系的形成_07高考历史_新高考复习资料_2023年新高考复习资料_2023新高考大一轮复习讲义
2023年高考历史一轮复习(部编版新高考)第16讲课题44 资本主义世界殖民体系的形成_07高考历史_新高考复习资料_2023年新高考复习资料_2023新高考大一轮复习讲义
2023年高考历史一轮复习(部编版新高考)第16讲课题44 资本主义世界殖民体系的形成_07高考历史_新高考复习资料_2023年新高考复习资料_2023新高考大一轮复习讲义
2023年高考历史一轮复习(部编版新高考)第16讲课题44 资本主义世界殖民体系的形成_07高考历史_新高考复习资料_2023年新高考复习资料_2023新高考大一轮复习讲义
2023年高考历史一轮复习(部编版新高考)第16讲课题44 资本主义世界殖民体系的形成_07高考历史_新高考复习资料_2023年新高考复习资料_2023新高考大一轮复习讲义
2023年高考历史一轮复习(部编版新高考)第16讲课题44 资本主义世界殖民体系的形成_07高考历史_新高考复习资料_2023年新高考复习资料_2023新高考大一轮复习讲义

文档信息

文档格式
docx
文档大小
2.768 MB
文档页数
17 页
上传时间
2026-04-06 05:14:38

文档内容

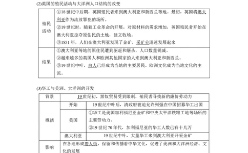
(1)工业革命进一步推动了殖民扩张,西方殖民者使得拉丁美洲在 18世纪完全沦为了列 强的殖民地;到20世纪初,资本主义世界殖民体系最终形成。 (2)列强的殖民扩张给亚非拉带来深重的灾难,殖民地半殖民地的人民纷纷掀起了民族 独立运动。近代伴随英美等国的殖民扩张带来了人口结构、族群结构的变动及文化、文明的 碰撞。 (3)欧洲殖民者的文化奴役或精神同化政策导致被征服民族的传统和文化失传或湮灭, 在战争中,异质文化碰撞交汇,又促进了文化交融与完善。 (4)近代以来的世界贸易与文化交流的扩展。新航路开辟促进了全球范围内的经济交往。 此后全球经济、文化联系不断加强。世界各地的人们通过不同的途径从事商贸活动,带动了 人文、科学、艺术、宗教等文化领域的交流与传播。 课题 44 资本主义世界殖民体系的形成 课标要求 中外历史纲要 选择性必修 通过了解西方列强对亚 1.通过了解历史上跨洲、跨国家、跨地区不同规模的人口迁徙,以及移民所面临的机遇与挑战,认识在迁徙与融入当地 非拉的殖民扩张、世界 社会过程中出现的文化认同。 殖民体系的建立,理解 2.通过了解商品所体现的特色文化,理解贸易活动在文化交 世界殖民体系的建立对 流中所扮演的重要角色。 世界历史发展的影响。 3.理解战争对人类文化的破坏,以及造成的文化断裂;认识 战争在客观上又为不同文化的碰撞提供了契机。 一、拉丁美洲的殖民地化 1.概况 (1)西班牙:1496年在海地建立了第一个永久性殖民地圣多明各。到16世纪中叶,除巴西之 外的大部分南美洲、整个中美洲和部分北美洲变成了西班牙的殖民地。 (2)葡萄牙:侵入拉丁美洲,建立了巴西殖民地。 (3)到18世纪晚期,拉丁美洲已完全处于欧洲列强的殖民统治之下。 2.统治 (1)政治:设立总督制度,实行专制统治。 (2)经济:推行农奴制,发展种植园经济;疯狂掠夺,限制殖民地经济的发展。 (3)奴役和屠杀印第安人,发展起罪恶的黑奴贸易。 概念阐释 总督制度 总督一般由西班牙国王信任的大贵族担任,是国王在殖民地的全权代表,根据国王训令,掌 握殖民地的行政、军事、财政和宗教事宜,有权任命管区内的官吏和教会负责人,参与审理 重大司法案件。 [链接·选择性必修3·P ] 38—41 近代殖民活动和人口的跨地域转移 (1)殖民扩张与美洲族群的变化 ①欧洲国家的殖民扩张 1492 年,哥伦布到达美洲后,西班牙、葡萄牙、英国、法国等欧洲国家开始 时间 在美洲进行疯狂的殖民扩张和掠夺 影响 屠杀、奴役以及从欧洲传来的传染病,造成美洲印第安人大量死亡 ②美洲族群的变化 为了弥补劳动力的不足,从16世纪开始,殖民者从非洲掳掠、贩卖黑人奴隶到 原因 美洲 很多欧洲人因为各种原因远涉重洋,来到美洲,使美洲白人数量大大增加 出现了新的族群。白人、黑人、印第安人以及他们相互之间的混血后代,逐渐 影响 成为美洲大陆的主要居。形成了新的文化认同,发展了欧洲文化主导、融合多种文化因素的新的美洲文 化 ③美洲国家的人口结构 在美国和加拿大,白人占据了人口的大多数 美国在19世纪中叶建立了所谓的保留地,幸存的印第安人被赶进保留地生活 在海地等西印度群岛国家,黑人人口占多数 混血人种成为拉丁美洲的最大族群,只有在秘鲁等少数国家印第安人相对较多 (2)英国的殖民活动与大洋洲人口结构的改变 ①18世纪中后期,英国殖民者来到澳大利亚和新西兰等地。最初,英国将澳大 利亚作为流放罪犯的场所。 殖民 ②19世纪时,随着工业革命的开展,对原材料的需求增加,英国殖民者开始在 活动 澳大利亚掠夺原住民的土地,建立牧场。 ③1851年,人们在澳大利亚发现了金矿,采矿业迅速发展起来 ①澳大利亚等地的原住民遭到驱赶和屠杀,人口数量锐减。 ②越来越多的英国人和欧洲其他国家的人来到澳大利亚和新西兰。 结果 ③19世纪中叶,白人已经成为当地的主要居民,欧洲文化成为当地文化的主 流。 (3)华工与美洲、大洋洲的开发 背景 19 世纪初,黑奴贸易受到限制,殖民者寻找新的廉价劳动力 开始 19世纪中叶后,清政府被迫允许列强在中国招募华工出国 ①华工是美国加利福尼亚金矿和中央太平洋铁路工地等场所的 概括 美国 主要劳动力。 ②19世纪70年代,加利福尼亚的华工人数已有十几万 澳大利亚 19世纪中叶,大量华工来到澳大利亚开采金矿 在各地形成唐人街,保留和传播着中华文化,促进了美洲和大洋洲经济、文 影响 化的发展 二、亚洲沦为殖民地半殖民地 1.第一阶段(15、16世纪) (1)葡萄牙:建立商站,以控制商路。到16世纪中叶,在亚洲建立了包括中国澳门在内的几 十个商站。 (2)西班牙:入侵菲律宾,将其变成了殖民地。 2.第二阶段(17世纪—19世纪末20世纪初) 主要殖民国家 英国、荷兰、法国南亚 到19世纪中后期,英国几乎控制了印度全境 荷兰占领整个印度尼西亚 英国将缅甸和马来半岛的大部分变成殖民地 东南亚 法国侵占了越南、柬埔寨和老挝 美国从西班牙手里夺得菲律宾 在英、法、俄等国的侵略下,奥斯曼帝国半殖民地化程度 概况 西亚 不断加深;俄国和英国不但控制了伊朗的经济和内政,还 分别在伊朗北部和南部划分势力范围 列强迫使清政府签订一系列不平等条约,使中国逐步沦为 半殖民地半封建社会 东亚 1910 年,日本吞并了朝鲜半岛 知识拓展 英国东印度公司的发展过程 1600年12月31日英格兰女王伊丽莎白一世授予该公司皇家特许状,给予它在印度贸易的特 权而组成,实际上这个特许状给予东印度贸易的垄断权21年,随时间的变迁,东印度公司 从一个商业贸易企业变成印度的实际主宰者,在1858年被解除行政权力为止,它还获得了 协助统治和军事职能。 三、西方列强瓜分非洲 1.阶段特点 (1)第一阶段:15世纪到19世纪中叶以前,列强对非洲的侵略大多局限在沿海地区。 (2)第二阶段:19世纪后期,列强深入非洲腹地,掀起瓜分非洲的狂潮。 2.北非 (1)英、法控制了苏伊士运河,控制了埃及的经济政治大权。 (2)1882年,英国发动侵埃战争,实际把埃及变成了殖民地。 (3)英国对苏丹实行武力扩张。 (4)法国入侵阿尔及利亚,并向突尼斯和摩洛哥扩张。 3.撒哈拉沙漠以南 (1)英国:妄图建立一个北起开罗,南至开普敦,纵贯非洲大陆的庞大殖民地。 (2)法国:要把它的非洲殖民地从西非的佛得角一直延伸到东非的索马里。 (3)德国:希望在赤道两侧建立自己的殖民地。 4.“柏林会议”:1884年,英、法、德等国在柏林召开会议,提出“有效占领”原则。列 强瓜分非洲的速度大大加快,19世纪末20世纪初侵占了几乎整个非洲。 思维点拨 柏林会议 柏林会议实质上是一次列强瓜分非洲的会议,它显示了列强在非洲已经形成的力量对比,标 志着它们疯狂争夺非洲的新地点。“有效占领”原则,其实质就是“先到先得”。列强完全无视非洲人民的利益,在地图上就可以确定殖民地的划分,即所谓的“地图上作业”。 四、世界殖民体系的形成 1.形成 (1)时间:19世纪末20世纪初。 (2)表现:亚非拉国家绝大多数地区已经沦为殖民地或半殖民地。 2.原因:在向垄断资本主义的过渡中,资本主义各国要求独占更大的商品市场、原料产地 和投资场所。 3.影响 (1)资本主义阶段:主要资本主义国家发展到帝国主义阶段。 (2)国际关系:主要资本主义国家之间孕育着新的更大的冲突。 (3)世界联系:世界越来越紧密地连为一体,资本主义世界市场最终形成。 (4)世界格局:少数资本主义国家奴役和控制世界上绝大部分土地和人口。 (5)斗争高涨:殖民统治和掠夺,逼使被压迫人民的反抗斗争不断高涨。 [链接·选择性必修3·P ] 57—59 1.商品流动与文化交流国际化 (1)原因:国际贸易的开展,买卖双方的接触,商品对文化习俗的传播。 (2)表现 最初,中国茶主要在中国周边传播。16世纪以后,传播到欧洲、美洲、 非洲和大洋洲等地区 茶的外传 影响:中俄之间形成“万里茶道”,荷兰许多富裕家庭设有“茶室”, 日本形成了“日本茶道”,英国形成了“下午茶” 17世纪末,中国服装随着传教士传到法国 服饰变化 20世纪初,法国设计师设计的女装采用了东方女装的样式 中华民国建立后设计的中山装兼具中西服装的特点 钟表诞生于欧洲,约16世纪中期由澳门传入中国内地 钟表传入 18世纪,中国进口钟表的数量已经很多。钟表在社会中下层中逐渐流行 进入20世纪,全球贸易网的形成大大促进了文化的交流 文化产品 除了传统的与吃、穿、用等相关的商品,电影、音乐、电视节目、动 漫、书籍等各国文化产品,也广销世界各地 [链接·选择性必修3·P ] 69—70 2.欧洲殖民者的文化侵略 (1)目的:殖民国家通过向被殖民地区输出民主、自由、人权等价值观及基督教,淡化后者 的民族意识,达到殖民目的。 (2)特点:被侵略的民族不同程度地接受了外来文化,但也努力保护自己的传统文化,使自 身文化呈现出新的多样性。 (3)表现①鸦片战争后,以林则徐、魏源、郑观应等为代表的志士仁人,主张向西方学 中国 习以求自强。 ②清政府的洋务运动和戊戌变法,也使一些新技术、新思想传入中国 ①英国把英语和英国的法律体系、政府体制、文官制度等移植到印度。 印度 ②印度上层精英提出了“印度人的印度”口号。另外,印度的传统文化也顽强 地保留下来 长期受到法国与英国的殖民统治,独立后实行君主立宪制。但是,伊斯兰教仍 埃及 然是其主要宗教,阿拉伯民族的传统生活方式也得以保留 辨析比较 民族、民主意识的区别 民族意识是反对侵略战争,寻求民族独立。民主意识则是指反对阶级压迫,主张民主、平等。 近代西方列强对亚非拉的殖民侵略与扩张 角度1 殖民侵略与扩张的原因 材料 荷兰人与海抗争的经历养成了荷兰人开放的性格,当时遭到迫害的天主教徒移民到尼 德兰,带来了葡萄牙、西班牙的先进技术,这也养成了他们对宗教信仰自由的包容,是第一 个提倡宗教信仰自由的国家,独立后的荷兰是欧洲第一个发展资本主义的国家。为便利日益 扩大的海上商业贸易,荷兰人勇于进行经济制度的创新,并形成了近代的市场经济体制。然 而当时缺乏国际安全体系的情况下,商船往往成为各种海盗劫掠的目标。于是,荷兰发展起 了规模巨大的商业船队和海军。——邱妍《浅析海洋与荷兰崛起》 [材料导读] 1荷兰人性格开放,荷兰成为第一个发达的资本主义国家。 2荷兰人进行制度创新,日益扩大海上商业贸易。 据材料,指出荷兰推行海外贸易的有利条件。结合所学知识,举例说明荷兰海外扩张的成果。 试答:________________________________________________________________________ 答案 条件:开放的民族性格、先进的手工技术、宗教信仰自由、勇于制度创新、拥有商船 和海军。 成果:在非洲占有好望角;在亚洲占有马六甲和锡兰,侵入印尼、台湾;在美洲建立新阿姆 斯特丹。 角度2 殖民侵略与扩张的特点 材料 东印度公司一旦政权在手,便迫不及待地利用它来实现掠夺。在这方面,它的贪婪、 残暴使当年在马拉巴尔海岸胡作非为的葡萄牙人也相形见绌。……英国东印度公司在印度的 早期掠夺就最典型地表现了原始积累时期商业资本在殖民地掠夺的劣迹。 ——林承节《殖民统治时期的印度史》 [材料导读] 1英国利用东印度公司进行殖民掠夺。 2英国东印度公司在印度的掠夺有利于英国的原始资本积累。根据材料,概括英国殖民扩张具有什么特点?其主要目的是什么? 试答:________________________________________________________________________ 答案 特点:以政府为后盾,官商勾结,实行直接掠夺财富和垄断商业贸易。目的:进行资 本原始积累。 近代西方列强殖民扩张的特点 (1)葡萄牙:以侵占军事据点、建立商站为主,同时利用武力垄断商路、暴力掠夺和敲诈勒 索来获取财富。 (2)西班牙:占领殖民地全境,直接掠夺财富,并在当地建立农业大庄园,以供应欧洲市场。 (3)荷兰:荷兰的殖民扩张,几乎和英国同时,以政府为后盾,通过发展远洋贸易进行贸易 垄断;组建大型商业公司;主要方向为亚洲和北美。 (4)英国:政府鼓励“海盗式”掠夺,发动一系列商业战争,开始树立海上霸权并由此开始 在海外积极进行殖民扩张。18世纪下半叶确立海上霸主地位。第一次世界大战后,美国取 得了与英国同等的海上权力。 (5)美国和德国:第二次工业革命后崛起的帝国主义国家,扩张较晚,但是进展迅速;德国 因为要求重新瓜分殖民地,与英法等老牌帝国主义国家矛盾尖锐,进而引发一战。 (6)日本和俄国:日本在西方工业文明的冲击下进行了明治维新,实力增强,对外扩张野心 巨大;俄国因为自身经济实力较弱则是偏重于对领土的渴求。 近代殖民扩张与人口迁移 材料一 由于贸易、传教士和殖民者的工作,南北美洲迅速地被打上欧洲附庸的烙印……在 英国、西班牙和葡萄牙的殖民地,采矿业和种植农业的发展对熟练劳动力的需求大量增加。 人们最初企图奴役美洲的印第安人,但是他们一般难以管理。这个问题在16世纪时由于非 洲黑人的输入而得到解决。——《世界文明史》 材料二 1862年美国国会作出决定,兴建横贯大陆的太平洋铁路,因工程艰巨,花了两年 时间,铺轨还不到50英里,铁路当局试用了50名华工,发现他们筑路效率高于白人路工, 于是先雇了3 000人,第二年便增加到一万多人。1866年和1867年接连两个冬天,内华达 塞拉岭遭到百年罕见的特大暴风雪的袭击,大批华工踏着8英尺厚的积雪,在零下几十度的 严寒中坚持工作,多次大雪崩淹埋了4/5的华工帐篷,雪融后才找到华工尸体,有的还紧握 着铁铲,据老华工的回忆,当年修建这条铁路的华工约四五万人,牺牲的不下万人。 ——彭家礼《华工对美洲的贡献》 [材料导读] 材料一主要论述非洲黑人被贩卖到美洲,从而解决了美洲地区劳动力不足的 问题。 材料二阐述中国工人参与修建太平洋铁路,付出了巨大的代价和牺牲。 (1)依据材料一指出奴隶贸易兴起的原因和主要动力。 (2)据材料二分析在修建太平洋铁路时华工的伟大贡献。试答:________________________________________________________________________ 答案 (1)原因:美洲殖民地采矿业、种植业和农业发展的需要。动力:获得高额利润。 (2)华人劳工筑路效率高,克服极端天气自然条件限制,舍生忘死的勤奋劳作,很多人献出 宝贵的生命。 近代世界人口的迁移 (1)原因:新航路开辟后,受到欧洲殖民扩张的影响,世界各地联系不断加强,世界市场逐 步形成。 (2)方向:从宗主国向殖民地和附属地迁移,从较发达地区向不发达及新开发地区移民,从 旧大陆向新大陆迁移,主要是迁往美洲和大洋洲。 (3)形式:欧洲的移民大部分是主动的,非洲和亚洲的移民多数是被迫的。 (4)规模:数量不断增加,范围不断扩大。 (5)影响:引起了迁入地的人口结构变化,形成新的族群,带来了新的文化认同,促进了迁 入地的发展。 全面认识东印度公司 材料一 1689年,在英国议会授意下,威廉三世颁发特许状。有关规定如下: 第1条 (东印度)公司作为一个法人和政治实体……公司的一切权力和义务均在其专享名称 下实现与履行;公司在海外活动,必须为整个王国带来荣耀和财富。 第3条 公司股东会由参与公司的所有股东组成,公司董事会则由1名董事长和23名董事 共同组成,董事长和董事由选举产生。 第10条 “根据实际需要,公司有权在东印度任何要塞、工厂和种植园等地建立行政管理 机构,有权提名和任命各地的行政官员……根据董事会的决议,公司有权为保卫其贸易领域 内的要塞、工厂和种植园等组建军队,实施军事上的防卫,并宣布对这些地区拥有主权。” ——摘编自[英]戴斯卡·查尔《印度宪政史资料》 材料二 在亚当·斯密等启蒙学者眼里,它是妨碍自由贸易的反面代表;而对于卡尔·马克思 等左翼学者来说,它又是殖民主义(帝国主义)的代理人。但我们又不能忽略,它的确是实施 现代企业制度的先驱者。 ——摘编自严杰夫《东印度公司的阴影,仍未从全球化进程中消散》 [材料导读] 1东印度公司实行贸易垄断,阻碍了自由贸易的进行。 2东印度公司采用了现代企业的经营方式,进行经济制度创新。 3东印度公司对广大殖民地半殖民地进行殖民扩张和掠夺。 根据材料一并结合所学,阐释材料二中东印度公司所扮演的角色。 试答:________________________________________________________________________ 答案 观点一及阐释:材料一中英国东印度公司得到政府的特许,长期垄断着与东方的贸易, 阻碍自由贸易的发展;而亚当·斯密等经济学家主张自由贸易,故会把东印度公司视为自由贸易的“阻碍者”。 观点二及阐释:材料一中东印度公司股东会、董事会等信息,反映股份制的现代企业经营方 式,故现代企业家会把东印度公司视为现代企业制度的先驱者。 观点三及阐释:材料一中东印度公司在海外活动中对财富的追求、对种植园的管理、宣布对 殖民地区拥有主权等信息,反映出其带有殖民扩张与掠夺的性质;而马克思主义者强调阶级 斗争学说和民族解放思想,故会把东印度公司定位为殖民主义的代理人。 英国东印度公司兴起的背景和经营方式的变化 (1)背景:新航路开辟后,英国对外进行殖民扩张;英国与荷兰、法国的海上竞争;英国政 府大力支持海外贸易(英国发生资产阶级革命或推行重商主义政策);英国资本主义经济的发 展。 (2)变化:由特许垄断经营到被终止;由“单次航海”到“多次航海”制;由临时合资到建 立稳定的有限责任制。 (2019·全国卷Ⅰ,33)有研究认为,美国独立后不到半个世纪,拉丁美洲经过独立战争,推翻 了殖民统治,但拉美国家并没有像近邻美国那样独立后进入现代化的快车道,而是发展停滞, 究其原因,殖民统治难辞其咎。“难辞其咎”主要是指殖民者在拉丁美洲( ) A.奴役掠夺土著居民 B.建立的殖民统治最早 C.进行了大量的移民 D.移植了本国生产方式 找准题眼:拉美国家发展停滞的主要原因 分析材料:美国独立后工业革命迅速开展,而统治拉美国家的殖民者主要是西 解题 班牙和葡萄牙,生产方式落后,分析主要原因,主要从经济角度分析 揭秘 明确答案:由于在拉丁美洲进行殖民统治的西班牙、葡萄牙移植了它们的生产 方式,导致拉美国家发展停滞,故选D项 [失分1] 设问词分析不到位。本题分析的是拉美与美国的不同点,A、C两项属 于殖民者在美国和拉丁美洲统治的共同点,不能揭示出拉丁美洲落后的原因, 阅卷 故排除 点评 [失分2] 时空观念素养欠缺。1496年,西班牙在海地建立了第一个永久性殖民 地圣多明各,早于英国在北美的殖民地,排除B项 (2015·上海高考,21)以下这幅漫画的主旨是( )A.英国的殖民霸权受到俄德的挑战 B.英德俄结盟重新瓜分世界 C.英国默认俄德在亚非争夺殖民地 D.英国调停俄德的殖民争端 答案 A 解析 “这是英国人的”,体现出英国对俄国和德国在全球抢夺殖民地的不满,俄德对英国 的殖民霸权构成威胁,故A项正确;漫画反映出英国与俄德的矛盾,没有涉及三国结盟, 故B项错误;漫画体现出英国对俄德的不满情绪,没有默许,故 C项错误;漫画也没有反 映出英国调停俄德矛盾,故D项错误。 视角1 列强对亚非拉美地区的殖民侵略 1.20 世纪初整个亚洲建造的铁路有 80%位于印度。一方面,当时英国政府强令殖民当局 保证在印度的铁路投资得到固定的收益;另外,铁道的建设、车厢的生产、燃料的供给和铁 路的运营均由英国公司一手包办。这些做法旨在( ) A.移植英国的生产方式 B.改善印度的交通条件 C.服务英国的殖民侵略 D.镇压印度人民的反抗 答案 C 解析 根据材料“亚洲建造的铁路有 80%位于印度……当时英国政府强令殖民当局保证在 印度的铁路投资得到固定的收益”等信息可知,印度是英国的殖民地,20世纪初,英国资 本主义经济进一步发展,需要更多的原料,因此当时英国政府强令殖民当局保证在印度的铁 路投资便于英国掠夺印度的各种资源,即材料所述英国做法是为英国的殖民侵略服务,C项 正确。 2.如表是1914年欧洲部分列强占有殖民地情况统计表。对此理解正确的是,这一情况( ) 国家 占有的殖民地数(个) 殖民地人口(人) 英国 55 3.9亿法国 29 6 235万 德国 10 1 307万 比利时 1 1 500万 葡萄牙 8 968万 荷兰 8 3 741万 意大利 4 139万 A.顺应了自由资本主义发展的需要 B.导致了资本主义经济发展的不平衡 C.说明世界殖民体系已经初步形成 D.表明世界已经成为密切联系的整体 答案 D 视角2 商品流动与文化交流 3.18世纪20年代,英国律师乔治·梅森的遗物包括茶几、银茶壶及少量瓷器;羊毛商人詹 姆斯·基特森的遗物包括陶瓷器67件、茶几盘1个及茶壶1把。18世纪中叶,几乎所有的英 国家庭账册均记载了饮茶的相关开支。这可以用来说明当时英国( ) A.垄断世界茶叶贸易 B.饮茶之风日益普及 C.资产阶级地位提高 D.封建等级观念消失 答案 B 解析 根据题干中“18世纪中叶,几乎所有的英国家庭账册均记载了饮茶的相关开支”说 明随着英国海外贸易的发展,饮茶之风被传入英国并日益普及,故选B项。 4.20世纪初,法国设计师设计的女装有取名为“孔子”的中国大袍式系列;民国早期设计 的中山装兼具中西服装的特点。这反映出( ) A.文明交流的被动性特征 B.文化传承具有多样性 C.文化发展的同质化趋势 D.中西文化的相互影响 答案 D 解析 法国设计师设计的衣服取名“孔子”并且是中国样式,民国的中山装体现出中西合璧 的特色,反映出中西文化互相影响,故选D项;这种文化上的交流是主动的,不是被动的, 排除A项;中西文化交流,并非文化传承,排除B项;文化交流互相吸收和影响,但并没 有同质化,排除C项。课时精练 一、选择题 1.(2022·天津河东区期末)“居于这一帝国行政结构顶端的是西印度事务院,它设置在西班 牙,受到君主的严密监督。它负责作出一切重要的任命,并对殖民地事务行使一般管辖权。 美洲的最高权力委托给分别坐镇在墨西哥城和利马的两名总督。”材料中的这两名总督( ) A.受西印度公司管辖 B.代表西班牙国王管理殖民地 C.具有独立管理拉丁美洲的权力 D.设置在西班牙,受到君主的严密监督 答案 B 解析 结合所学知识可知,西班牙在其殖民地建立总督辖区进行管理。西班牙国王任命总督, 总督代表国王在辖区内行使军事、行政和司法的最高权力,但是,他们的治所在美洲,而不 是西班牙,故B项正确。 2.(2022·重庆南开中学高三质检)据西班牙史学家拉斯卡萨斯1520年的叙述,天花是西班牙 卡斯提尔人带到美洲的,造成了1/3多的印第安人死亡。美洲土著人口的急剧减少直接导致 ( ) A.土生白人力量的壮大 B.美洲沦为殖民地 C.民族独立运动的高涨 D.奴隶贸易的兴起 答案 D 解析 据材料“造成了1/3多的印第安人死亡。美洲土著人口的急剧减少”可知,美洲人口 缺乏,奴隶贸易可以弥补这一问题,故选 D项;美洲土著人口主要是指印第安人,不是白 人,排除A项;美洲土著人口是沦为殖民地后才大规模减少的,排除B项;“美洲土著人 口的急剧减少”使本土的反抗力量更加弱小,无法转向民族独立,排除C项。 3.1774年在一次会议上,白人建议印第安人把子女送到威廉斯堡接受欧洲型的教育,但是 遭到印第安人反对,甚至提出了相反的建议:要求英国绅士送一二百名孩子到印第安人那里 接受教育,并且相信印第安人会把他们教育成懂礼貌的人。材料反映了( ) A.殖民者的文化殖民 B.印第安人盲目文化自信 C.文化的交流与隔阂 D.松散的体制缺乏权威性 答案 C解析 材料反映的现象表明白人与印第安人在文明相遇的背景下相互之间不认同,两者文化 交流存在隔阂,故选C项;材料中提到印第安人要求英国绅士送孩子到印第安人那里接受 教育,这不是文化殖民,排除A项;材料强调的是教育,与文化自信没有关系,排除B项; 材料并未体现出政治体制的松散,排除D项。 4.“科恩在任职期间把葡萄牙人从东印度群岛赶走,并使其后任们能够将葡萄牙人逐出马 六甲(1641年)和锡兰(1658年)。科恩也骚扰英国人,阻止他们对印度尼西亚群岛的渗透,迫 使他们退回到自己在印度的据点。”据此推断科恩有可能是( ) A.荷兰的殖民官员 B.印尼的民族英雄 C.西班牙的探险家 D.法国的殖民总督 答案 A 解析 题干中“将葡萄牙人逐出马六甲(1641年)和锡兰(1658年)”等信息说明科恩有可能是 17世纪海上霸主荷兰的官员,A正确。 5.(2022·宁德高三质检)19世纪后期,英属印度殖民当局鼓励本国军队、传教士及教育家在 印度自由地推广英式体育运动,认为“相同的娱乐爱好能确保英印国民在更重大事件上的共 识”。英属印度殖民当局的这项倡议意欲( ) A.提升印度国民的体育素质 B.消除印度新旧教派的矛盾 C.确保英印国民的平等地位 D.扩大对印度殖民文化渗透 答案 D 解析 英属印度殖民当局认为“相同的娱乐爱好能确保英印国民在更重大事件上的共识”, 在这一背景下,“殖民当局鼓励本国军队、传教士及教育家在印度自由地推广英式体育运 动”,由此可知,这一倡议带有明显的文化殖民色彩,D正确。 6.1788年1月26日,首批英国罪犯被流放到澳大利亚的新南威尔士。这一天后来被称为 “澳大利亚日”,至今仍作为国庆日被加以庆祝,但是对澳洲土著人来说,这一天意味着悲 惨命运的开始。这主要是由于( ) A.澳大利亚被迫加入英联邦 B.澳大利亚遭到殖民掠夺 C.工业革命冲击其经济秩序 D.澳大利亚被迫融入全球化 答案 B 解析 据材料信息可知,“澳大利亚日”对澳洲土著人来说是悲惨命运的开始,因为遭到殖 民掠夺,故选B项;1931年英联邦正式成立,排除A项;工业革命产生于1765年,1788年 尚未扩展到澳大利亚,排除C项;材料强调澳大利亚遭到殖民掠夺,而不是被迫融入全球 化,排除D项。7.“在西海岸,大批招募的劳工是与众不同的人种。他们从工资中节衣缩食,然后越洋寄 回家中。他们住在城镇中充斥着肮脏、污秽的最拥挤最便宜的公寓,他们的饮食(主要是蔬 菜)是最便宜的,无论多低工资他们都愿意接受。我们美国人民还是愿意让现有的他们留在 这里,但前提是绝不允许再有他们新的劳工在此登陆。”(《内务委员会关于移民和入籍的 报告》)这段材料表明( ) A.美国向西部扩张驱逐印第安人 B.制定排华法案限制中国人入境 C.欧洲移民推动美国工业化进程 D.三角贸易成为新旧大陆的纽带 答案 B 解析 据材料“在西海岸,大批招募的劳工是与众不同的人种。他们从工资中节衣缩食,然 后越洋寄回家中”分析是与美国西海岸越洋相对的中国移民,据材料“绝不允许再有他们新 的劳工在此登陆”可知排斥华工,故选B项。 8.塔哈·侯赛因说:“外国学校从来不会真正地符合埃及人民的心愿,从本质上看,它们绝 不会教育埃及去热爱埃及,或保护埃及的民主。埃及教育的主体应该是自己办的学校,对外 国学校的过分依赖对埃及的发展无济于事。”这从本质上说明塔哈·侯赛因( ) A.主张埃及人应该办自己的学校 B.认为发达的教育是埃及独立的保障 C.意识到外国教育存在极大弊端 D.要求摆脱外国对埃及的文化殖民 答案 D 解析 “外国学校从来不会真正地符合埃及人民的心愿……埃及教育的主体应该是自己办的 学校,对外国学校的过分依赖对埃及的发展无济于事”,表明外国的学校教育是外国对埃及 进行文化殖民的手段,故侯赛因要求发展民族教育,体现出其要求摆脱外国对埃及的文化殖 民,故选D项。 9.某学者指出:欧洲不是靠自身的经济力量而兴起的,当然也不能归因于欧洲的理性、制 度、创新精神、技术、地理。欧洲是分沾了亚洲的生产、市场和贸易的好处,欧洲从亚洲的 背上往上爬,然后暂时站在了亚洲的肩膀上。该学者意在强调( ) A.欧洲资本主义具有强烈的扩张性 B.亚洲的生产方式领先于欧洲 C.欧洲资本原始积累的途径多元化 D.亚洲和欧洲实现了区域分工 答案 A 解析 根据材料和所学知识可知,西欧主要是通过殖民扩张手段完成资本原始积累,资本主 义本身具有开放性和扩张性,故选A项。 10.19世纪后期,英国提出了“2C”计划,企图建立从开罗(埃及)到开普敦(南非)的纵贯非洲大陆的庞大殖民帝国;法国提出了“2S”计划,打算建立从塞内加尔(西非)到索马里(东 非)的横跨非洲的帝国;德国制定了一套沿赤道从大西洋到印度洋的侵略计划。这些行动表 明( ) A.西方列强开始侵入非洲 B.非洲民族独立运动的开始 C.英国和德国的同盟形成 D.列强加快瓜分非洲的进程 答案 D 11.(2022·徐州期末)民族聚居是历史形成的传统,当前非洲民族数量很多,但民族分裂现象 十分严重,同一民族被分割在许多国家和地区,支离破碎、相当混乱。造成这一状况的历史 因素是( ) A.西方列强的野蛮瓜分政策 B.战后非洲民族自决的原则 C.非洲各国民族与宗教矛盾 D.高山沙漠等地理环境因素 答案 A 解析 根据材料“当前非洲民族数量很多,但民族分裂现象十分严重,同一民族被分割在许 多国家和地区,支离破碎、相当混乱”可得出造成非洲支离破碎的历史因素是西方列强的殖 民侵略,人为地划分区域而导致的,故A项正确。 12.19世纪最初几十年间,相对工资基本上没有变化,但饮茶取代喝啤酒成为英国劳动者 主要的消遣方式,茶叶消费成为家庭预算支出的主要组成部分之一,恩格斯甚至说“只有穷 得一无所有的地方,才看不到茶的影子”。据此可知,这一时期的英国( ) A.城市化的水平显著提高 B.工人分享经济发展成果 C.与东方的贸易规模扩大 D.社会贫富差距逐步缩小 答案 C 解析 材料“只有穷得一无所有的地方,才看不到茶的影子”可知,茶叶的流行与城市、乡 村分布无关,故茶叶的消费量增加不能体现城市化的水平变化,排除 A项;材料“相对工 资基本上没有变化”可知工人并没有分享工业革命的经济发展成果,排除B项;材料无法 体现贫富差距减小,排除D项。 二、非选择题 13.19世纪80年代,欧洲殖民者展开了瓜分非洲的进程。阅读材料,回答问题。 材料一 英国控制的皇家尼日尔公司起草了所谓“标准条约”,这是一种填空文件,交由尼 日利亚的部落首领填写。获得帝国委任的特许公司——皇家尼日尔公司,在攫取权益后, 再交给英国政府。以下是文件主体内容。我们,________的酋长,意在使我们国家和人民的条件更好,从今天开始,永远将我们在 ________的全部土地割让给皇家尼日尔公司。 我们也给予皇家尼日尔公司全部的权力以在我们国家的任何部分进行采矿、耕种和建设。 我们也给予皇家尼日尔公司全部的权力去解决由于任何原因而出现的本国纠纷,我们宣 誓如果没有皇家尼日尔公司的批准,不会与其他部落之间发生战争。 除非皇家尼日尔公司允许,我们约束自身不去与任何陌生人或外来者进行交流。 皇家尼日尔公司约束自身,不干涉本国的本土法律和习俗。也绝不干涉有序的和良好的 政府的运作。 皇家尼日尔公司同意因他们需要的有关土地向本地的土地所有者支付合理的金额。 皇家尼日尔公司保护上述酋长免受邻近部落的攻击。 (酋长、翻译等人的签字) 本条约一式三份,188________年________月________日 ——据[美]杰里·本特利等《新全球史》 材料二 1914年,非洲被瓜分完毕。下图为各国在非洲殖民地面积占非洲总面积的比例。 ——据刘猛《列强对非洲的瓜分》 (1)依据材料一中的信息,说明其对研究当时英国殖民活动有哪些史料价值? (2)结合材料二及所学知识,指出列强瓜分非洲的影响。 答案 (1)从材料来源来看,材料一为殖民者与当地统治者所签条约的原文,是研究英国在 非洲殖民活动的一手史料。 皇家尼日尔公司所扮演的角色、做出的承诺等,可用于研究英国殖民活动的特点及手段;有 关皇家尼日尔公司获得权力的条文,可用于研究英国殖民活动的目的。 (2)从给非洲带来灾难的角度作答。( 如答推动了资本主义世界殖民体系最终形成亦可。)从 激化了非洲与殖民国家之间矛盾的角度作答。从激化了列强之间争夺世界霸权的矛盾角度作 答。 14.在世界三大饮料茶叶、咖啡、可可中只有茶叶成功地征服了全世界。阅读材料,回答 问题。 材料 1657年,伦敦商人汤玛斯·加韦在咖啡馆售茶,被认为茶在英国饮用的开始。 1662年,葡萄牙公主凯瑟琳嫁给英王查理二世。其陪嫁包括 221磅红茶和精美的中国茶具。皇后高雅地品饮表率,引得贵族们争相效仿。 1669年,英国政府授权英国东印度公司专营茶叶贸易,从中国大量进口茶叶到欧洲市 场。当时,在英国,每磅茶叶售价1英镑,相当于一个体力劳动者6周的收入。 1757年,英国东印度公司的茶叶进口量猛增,价格明显下降,饮茶逐渐在社会各阶层 中得到普及。 1774年,茶叶成为东印度公司在中国购买的最主要商品,茶叶走私贸易亦非常盛行。 18世纪80年代,东印度公司每年在茶叶贸易中的获利都在100万英镑以上,占其商业 总利润的90%。 1815—1833年,英国皇家艺术学会设立一个奖项,悬赏给“能在英属地区发展具有中 国规模的茶叶种植者与加工者”。 1822年,英国人在印度北部山区偶然发现了漫山遍野的野茶树。 1826年,杰克逊制成第一台揉茶机。 1851年,英国东印度公司派植物学家罗伯特·福琼前往中国,将中国制茶工人以及若干 茶苗茶种秘密运到印度。在福琼的帮助下,印度和锡兰(今斯里兰卡)成功引种茶树。此后, 印度取代中国成为世界红茶出口第一大国。 1872年,英国开始在印度设立现代化的茶叶生产基地。 1888年,输入英国的印度茶首次超过中国茶。——摘编自周重林《茶叶战争》等 (1)编写一则1870年英国首相威廉说服议会同意在印度建立茶叶生产基地的发言提纲。(要求: 提纲主题突出,理由依据材料并涉及英国当时政治或经济领域的重大事件,要有说服力;提 纲结构简明扼要,逻辑清晰。) (2)结合所学知识,归纳英国政府为改变茶叶竞争的劣势而采取的措施。 答案 (1)示例:主题:①女王陛下的茶杯应该泡我们自己的茶叶。 ②在印度建立茶叶生产基地符合大英帝国的利益。 理由:必要性:国民对茶叶依赖日益增强;中国茶叶价格昂贵,增加了成本;可能性:东印 度公司已经在印度成功种植了茶树;机器化生产,茶叶更廉价、更美味。 (2)措施:发动鸦片战争,打开中国国门,降低茶的进出口关税;悬赏茶叶种植者与加工者; 开发新的茶叶种植基地;窃取中国的制茶工艺;按照近代企业的方式进行运作;更新茶叶加 工技术,引入机器生产。