当前位置:首页>文档>03.2025杨海军-考前拔分速成-(2)机电工程常用设备_2026年一级建造师_2026年一建机电_2025年一建机电SVIP_04-冲刺串讲✿考点强化✿小灶集训_33-机电《考前拔分速成》杨海军HX_讲义

03.2025杨海军-考前拔分速成-(2)机电工程常用设备_2026年一级建造师_2026年一建机电_2025年一建机电SVIP_04-冲刺串讲✿考点强化✿小灶集训_33-机电《考前拔分速成》杨海军HX_讲义

  • 2026-04-09 10:07:47 2026-01-30 06:15:15

文档预览

03.2025杨海军-考前拔分速成-(2)机电工程常用设备_2026年一级建造师_2026年一建机电_2025年一建机电SVIP_04-冲刺串讲✿考点强化✿小灶集训_33-机电《考前拔分速成》杨海军HX_讲义
03.2025杨海军-考前拔分速成-(2)机电工程常用设备_2026年一级建造师_2026年一建机电_2025年一建机电SVIP_04-冲刺串讲✿考点强化✿小灶集训_33-机电《考前拔分速成》杨海军HX_讲义
03.2025杨海军-考前拔分速成-(2)机电工程常用设备_2026年一级建造师_2026年一建机电_2025年一建机电SVIP_04-冲刺串讲✿考点强化✿小灶集训_33-机电《考前拔分速成》杨海军HX_讲义
03.2025杨海军-考前拔分速成-(2)机电工程常用设备_2026年一级建造师_2026年一建机电_2025年一建机电SVIP_04-冲刺串讲✿考点强化✿小灶集训_33-机电《考前拔分速成》杨海军HX_讲义
03.2025杨海军-考前拔分速成-(2)机电工程常用设备_2026年一级建造师_2026年一建机电_2025年一建机电SVIP_04-冲刺串讲✿考点强化✿小灶集训_33-机电《考前拔分速成》杨海军HX_讲义
03.2025杨海军-考前拔分速成-(2)机电工程常用设备_2026年一级建造师_2026年一建机电_2025年一建机电SVIP_04-冲刺串讲✿考点强化✿小灶集训_33-机电《考前拔分速成》杨海军HX_讲义

文档信息

文档格式
pdf
文档大小
0.424 MB
文档页数
3 页
上传时间
2026-01-30 06:15:15

文档内容

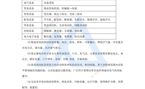
二建、监理、一建、一造、二造、安全、消防、咨询、检测课程押题联系QQ/微信:3849178 嗨学网 | 职业价值点亮者 P12~22 机电工程常用设备 ★ 1. 泵、风机、压缩机的类型 设备名称 设备类型 容积式:往复式、回转式 泵 叶轮式:离心式、轴流式、混流式、旋涡式 按排气压强不同分类:通风机、鼓风机、压气机 风机 按气体流动方向分类:离心式、轴流式、混流式 容积式:往复式、回转式 压缩机 动力式:离心式、轴流式、混流式 2. 泵、风机、压缩机的性能参8 数 7 1 9 4 8 设备名称 性能参数 信 3 微 系 泵 流量、扬联程、功率、效率、转速,必需汽蚀余量 题 押 风机 流量准、压力、功率、效率、转速,振动和噪声 精 流量、容积、吸气压力、排气压力、工作效率、 压缩机 输入功率、输出功率、性能系数 (1)一幢30层的高层建筑,其消防水泵的扬程应在130m以上; (2)对于动力式泵,随着液体黏度增大,扬程和效率降低,轴功率增大,所以工业上有 时将黏度大的液体加热使黏性变小,以提高输送效率。 8 3. 输送设备的类型和性能参数 7 1 9 4 8 3 (1)有挠性牵引件的输送设备:带式输送机、链板输送机、刮板输信送机、埋刮板输送 微 系 联 机、小车输送机、悬挂输送机、斗式提升机、气力输送设备; 一 唯 (2)无挠性牵引件的输送设备:螺旋输送机、滚柱输送机、气力输送机; (3)输送设备只能沿着一定路线向一个方向输送物料,可进行水平、倾斜和垂直输送, 也可组成空间线路,其主要性能参数包括:输送能力和线路布置(水平运距、提升高度), 输送速度和驱动功率,主要工作部件的特征尺寸。 1 www.haixue.com 名师面授精华、央企内训、考点串讲、习题模考、考前三页纸、绝密押题联系QQ/微信:3849178二建、监理、一建、一造、二造、安全、消防、咨询、检测课程押题联系QQ/微信:3849178 嗨学网 | 职业价值点亮者 4. 电力工程设备 1)火力发电设备 8 7 1 9 4 8 锅炉按照特种设备目录信可3分为:承压蒸汽锅炉、承压热水锅炉、有机热载体锅炉;其 微 系 主要的性能参数有压力联、温度、蒸发量、锅炉受热面的蒸发率、锅炉受热面的发热率、锅 题 押 炉热效率;其中的准锅炉受热面的蒸发率或发热率是反映锅炉工作强度的指标,其数值越 精 大,表示传热效果越 好。 2)风力发电设备 (1)直驱式:主要由塔筒、 发电机、机舱总成、叶轮总成、测风系统、电控系统、防雷 保护系统组成;机舱里面取消了发电 机和齿轮变速系统; (2)双馈式:主要由塔筒、机舱、叶轮 组成,机舱内集成了发电机系统、齿轮变速系 8 1 7 统、制动系统、偏航系统、冷却系统;双馈式机 组是在叶轮与发电机之间 8 4 9增加了变速箱, 信 3 微 避免了冲击载荷。 系 联 一 唯 3)光伏发电设备和光热发电设备 (1)光伏发电设备:利用太阳能光伏板直接产生电能; (2)光热发电设备:利用太阳能对水加热产生过热蒸汽,驱动汽轮机带动发电机发电。 5. 石油化工设备 1)按设计压力分类(单位:MPa) 2 www.haixue.com 名师面授精华、央企内训、考点串讲、习题模考、考前三页纸、绝密押题联系QQ/微信:3849178二建、监理、一建、一造、二造、安全、消防、咨询、检测课程押题联系QQ/微信:3849178 嗨学网 | 职业价值点亮者 类别 真空 常压 低压 中压 高压 超高压 压力 P<0 P<0.1 0.1≤P<1.6 1.6≤P<10 10≤P<100 P≥100 2)按生产工艺原理分类 按生产工艺原理分:容器、储罐、反应器、换热器、塔设备等。其中,换热器是将热 流体的部分热量传递给冷流体的设备,又称为热交换器,在石化生产中可作为加热器、冷 却器、冷凝器、蒸发器、再沸器等。 6. 电气设备的类别和性能参数(新增) 电气设备 设备类别 发电设备 柴油发电机组,机械能→电能 变电设备 变压器,高压→8低压,交流→直流 7 1 9 4 8 配电设备 开关柜、信配3电柜、断路器、负荷开关、隔离开关、接地开关 微 系 用电设备 直流联电动机、交流电动机、伺服电动机 题 押 控制设备 准接触器、继电器、互感器、电抗器 精 电力电子设备 整 流器、逆变器、变频器、软启动器 (1)柴油发电机组的性能参数:电压、电流、频率、功率输出、燃烧空气量、冷却量及 冷却方式、排风量、允许排气背压; (2)变压器按冷却介质分主要有 油浸式、干式、充气式,主要技术参数有额定电压、电 压比、额定容量、工作频率、效率、空载 电流、空载损耗; 8 1 7 (3)直流电动机具有较大的启动转矩和良好 的启动、制动性能,易于 8 在4 9较宽范围内实现 信 3 微 平滑调速的优越性能,以及较强的过载性能,广泛用于需要经常启动并调速的电气传动装 系 联 一 置中; 唯 (4)交流异步电动机结构简单、制造容易、价格低廉、运行可靠、使用维护方便、坚固 耐用、重量轻; (5)交流同步电动机具有转速和电源频率保持严格同步的特性,即只要电源频率保持恒 定,转速就绝对不变; (6)伺服执行电动机是一种能够精确控制角度位置的旋转或线性执行器,其功能是将输 入的电压控制信号转换为轴上输出的角位移和角速度,驱动控制对象,它是自动控制系统 和计算机外围设备中常用的执行元件,其特点是有控制电压时转子立即旋转,无控制电压 时转子立即停转。 3 www.haixue.com 名师面授精华、央企内训、考点串讲、习题模考、考前三页纸、绝密押题联系QQ/微信:3849178