智慧校园建设规划方案(可下载)
点击下方卡片
关注我们
部分参考内容如下,文末获取全文下载方式
一、传统教育模式的核心痛点
当前学校管理面临多重挑战:
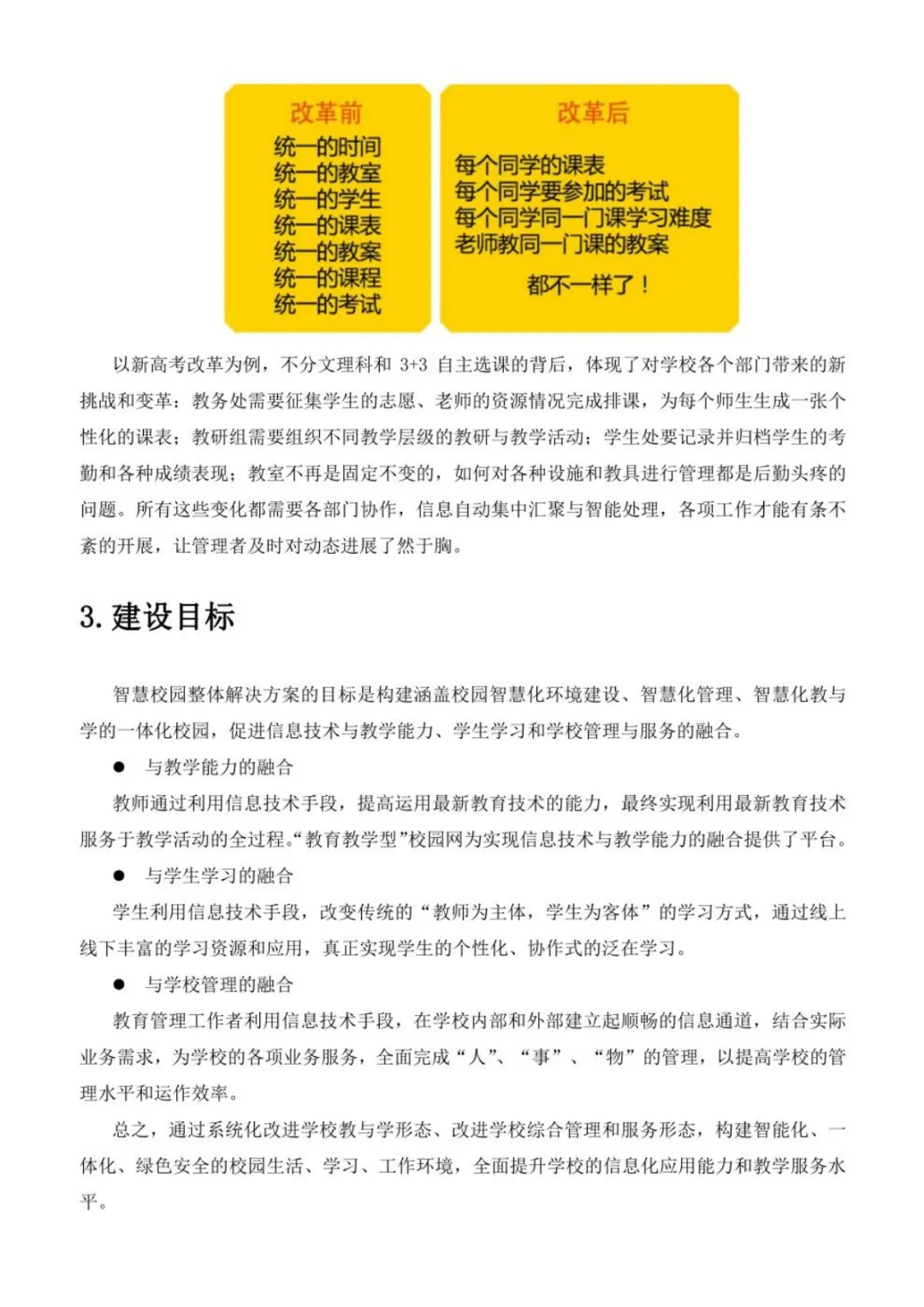
信息孤岛严重:教务、教学、后勤等系统各自为政,数据无法共享,形成一个个孤立的信息烟囱,严重影响管理效率和决策质量。
教学资源分散:优质课件、教案、试题等资源缺乏统一管理平台,教师重复备课现象普遍,校本资源难以有效积累和传承。
教学方式单一:传统课堂以教师讲授为主,学生参与度低,难以实现个性化教学和精准辅导。
家校沟通不畅:家长对学生在校学习情况了解有限,家校协同育人机制尚未有效建立。
管理效率低下:学籍管理、排课调度、设备报修等工作依赖人工处理,流程繁琐、响应滞后。
二、智慧校园整体解决方案架构
智慧校园采用”五层架构”设计,打破原有网状系统带来的信息壁垒:
基础运行环境层:提供服务器、网络、存储等基础设施支撑,保障系统稳定运行。
业务存储层:集中管理各类结构化与非结构化数据,实现数据的统一存储和安全管理。
业务支持层:包含校本资源库、大数据汇聚与分析系统,为上层应用提供数据共享与智能分析能力。
业务逻辑层:涵盖三大核心子系统——智慧化教与学、智慧化管理、智慧化环境,实现教学、管理、服务的深度融合。
统一访问层:通过智慧门户和工作台式用户界面,支持 PC、平板、手机等多终端随时随地访问。
整体架构采用松耦合的星型结构设计,具备良好的可扩展性和高内聚低耦合特性。
三、核心功能模块详解
1. 智慧教学平台
智慧课堂:集成电子教材、同步资源、备授课工具,支持课前备课、课中互动、课后作业全流程信息化。教师可通过一键投屏、原笔迹批注、微课录制等功能增强课堂互动;学生使用答题设备实时反馈学情,助力精准教学。
知识点测评与学习:基于知识图谱对学生学习数据进行细颗粒度分析,提供智能组卷、自动阅卷、错题本、举一反三推荐等功能,形成”测—评—学”闭环,支持个性化自适应学习。
教师专业发展:支持集体备课(带修改留痕)、校本教研、校际协作研讨、在线培训及研修成果归档,促进教师专业能力持续提升。
2. 学生成长系统
整合学业表现、综合素质、行为习惯等多维度数据,建立动态成长档案。通过移动端实现家校协同,家长可查看通知、作业、班级圈动态,参与学生成长过程。系统支持过程性、客观化的综合素质评价,服务于升学与全面发展评估。
3. 校园安全管控
一卡通系统:集身份识别、考勤定位、门禁控制、消费支付于一体,全面支撑校园安全管控与行为追踪。
教室预约与报修管理:实现空间资源与设备使用的智能化调度,保障教学秩序与后勤响应效率。
4. 校本资源中心
支持教师上传、审核、共享课件、教案、试题、微课、素材等资源,构建共建共用的资源生态圈。系统支持标签标注、多维检索、按使用频率排序,便于高效调用。同时与区域教育资源平台对接,实现优质资源引入与本地特色资源输出,推动资源流动与传承。
5. 大数据分析与决策支持
打通智慧课堂、测评、成长、管理等多个系统的数据流,实现教学、学习、管理数据的动态汇聚与关联分析。应用于教师教学质量评估、学生学习路径预测、学校管理决策支持等场景,为管理层提供可视化报表与趋势预警。
四、技术应用场景与价值
智慧校园建设融合多项先进技术:
云计算与移动互联:基于云平台部署应用系统,支持弹性扩展与多终端访问,满足大规模并发需求。
人工智能技术:用于智能阅卷、知识点诊断、个性化学习推荐、语音交互讨论等环节,提升自动化与智能化水平。
物联网技术:支撑一卡通、教室设备联动、能耗监控等智慧环境建设。
大数据技术:实现多源数据的汇聚分析与可视化呈现,辅助科学决策。
五、建设成效与价值体现
智慧校园建设将带来显著成效:
教学提质增效:教师备课效率显著提升,课堂教学更加互动高效,学生学习负担减轻,个性化辅导更有针对性。
管理精细透明:实现学籍异动、排课调度、公文流转、资产盘点等工作的数字化处理,减少人工干预,提升响应速度。
数据驱动决策:通过大数据分析为管理层提供可视化报表与趋势预警,辅助制定教学改进策略与资源配置方案。
家校协同深化:家长可通过移动端实时了解学生在校情况,积极参与教育过程,形成育人合力。
示范引领作用:项目建成后将成为区域智慧教育标杆,具备可复制推广价值,助力学校实现跨越式发展。
请在微信客户端打开


















>篇幅限制,仅部分展示,打赏或加入星球查看全部内容<
下载方式
↑↑↑点击上方图片,可查看全部内容
上下滑动查看全部
一、版权与内容说明
1. 内容性质声明
本文并非对单一来源的简单转载,而是本平台基于对多家公开资料、行业报告及市场信息的深入研究后,进行的整合、分析与原创性解读。我们致力于从信息中提炼洞见,为您的决策提供参考。
2. 知识产权说明
我们的权利:本文的篇章结构、逻辑论述、分析观点及结论部分,均系本平台的智力成果,其著作权归本公众号所有,保留所有权利。未经许可,谢绝任何形式的全文转载或洗稿。
原作者的权力:文中为辅助说明而引用的图片、图表、数据及特定表述,其知识产权归原作者或版权方所有。我们始终秉持尊重原则,在合理使用范围内进行引用与评论。
3. 责任与联系机制
鉴于信息整合的复杂性,我们虽力求准确,但无法对所有引用内容的准确性、时效性做绝对担保。本文内容不构成任何标准或决策的唯一依据,请读者审慎研判。
我们坚信知识应在尊重与善意的循环中进步。若任何版权方认为我们的引用行为不当或侵犯了您的权益,请通过以下官方渠道 [例如:在公众号后台留言“版权事宜”+您的联系方式] 与我们取得联系。在核实您的身份与权属后,我们将本着尊重知识的原则,与您共同商定妥善的解决方案(包括但不限于补充授权、标注修正或内容移除)。
4. 关于外部侵权行为
我们严厉谴责任何第三方渠道对本公众号原创内容(即上述第2点中声明为我们所有的部分)的抄袭、洗稿等侵权行为,我们将保留追究其法律责任的权利。
求点赞

求分享

求喜欢

夜雨聆风
