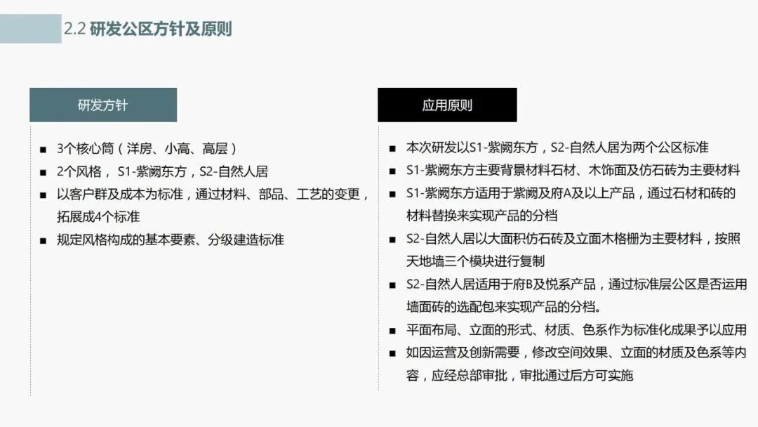
正荣地产精装修公区标准化手册,141页PDF下载! 来源:网络资料 如有问题,请联系删除 …… PDF文档,141页 文章仅供参考学习 电子版资料加入知识星球下载 资料下载方式 扫码加入【建筑室内园林】知识星球 即可下载 新用户福利期 50元/年,扫码加入 👇👇👇 资料下载教程 加入知识星球后,电脑浏览器打开 https://www.zsxq.com/ ,微信扫码登录后直接点击资料标题下载……