这个AI工具,帮我把收藏夹里的东西真正学进去了
你的收藏夹里,有多少「以后再看」的文章?
-
读不完:资料太多,时间有限,每份文档都是几十页 -
记不住:看完就忘,想找某个数据得从头翻 -
讲不清:这么多资料快速梳理清楚得花很多时间精力

读不完
做任何事,第一步都是「先把资料吃透」。
但这一步,就已经卡住了大多数人。
有道宝库能做的第一件事,就是帮你读。
我现在只需要把资料丢到有道宝库里,PDF、Word、图片都行,网页链接也行。


以前这些东西,光是读完就要花很长的时间,更别提把不同资料里的信息串起来了。还有需要从不同材料中做验证和调取的时候,一份份文件翻找也很麻烦。
结合AI知识库类的工具,我摸索出了一套四步问法:
看全貌、抠细节、找矛盾、补盲区。
第一步:看全貌。
先问大问题,快速建立全局认知。
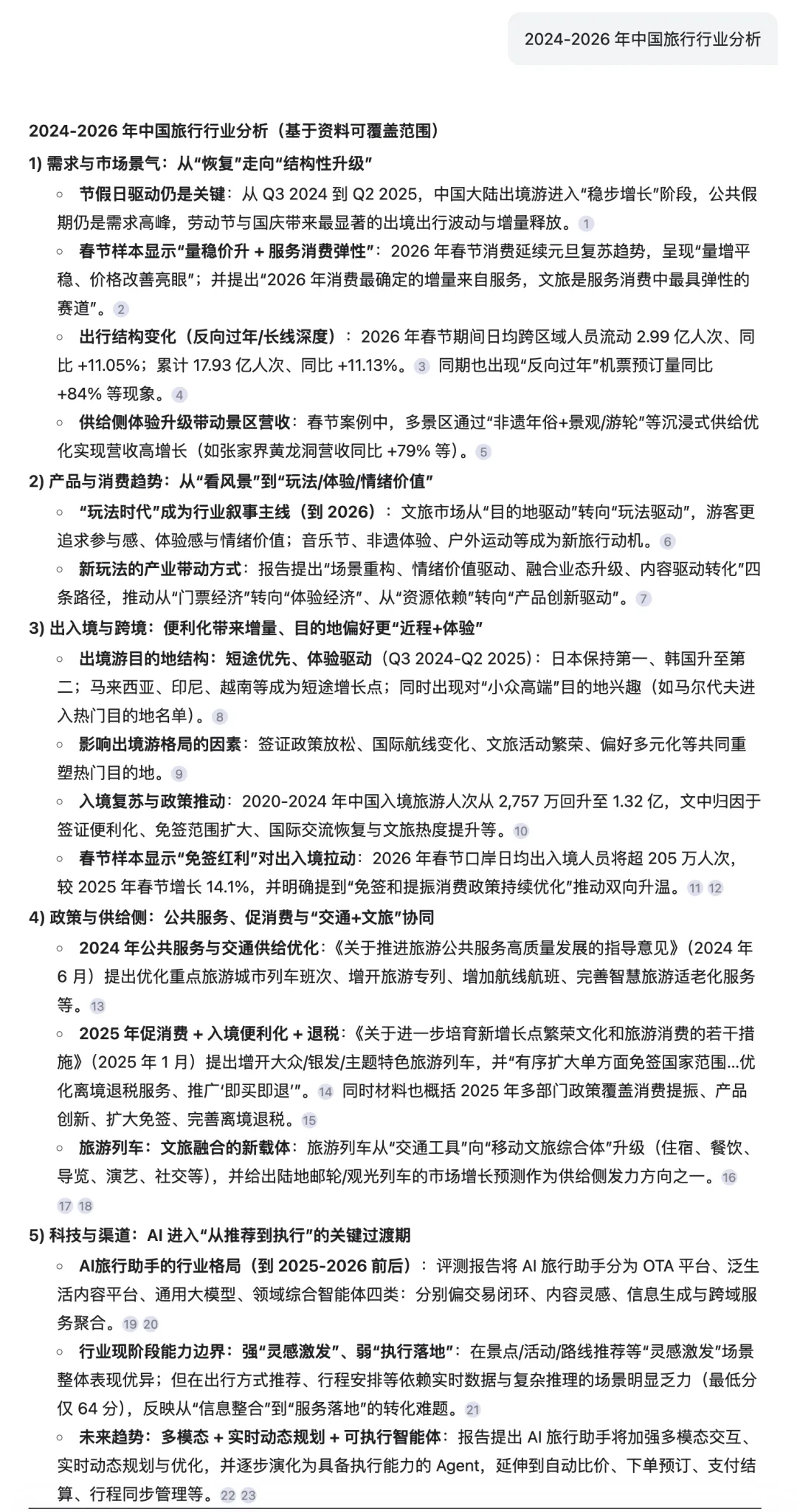
比如:「2024-2026 年中国旅行行业的核心增长趋势、用户需求变化、政策利好分别是什么?哪些是长期确定性趋势,哪些是短期风口?」
十几份资料,几秒钟给你一张行业全景图,一下子就从碎片变成了体系。以前要读完所有材料才能拼出来的东西,现在一个问题就拿到了。

第二步:抠细节。
全貌有了,开始往下钻。
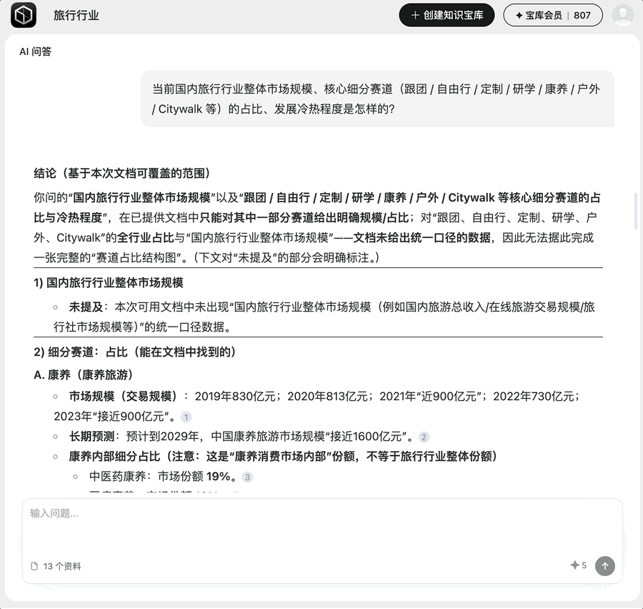
比如:「当前国内旅行行业整体市场规模、核心细分赛道(跟团 / 自由行 / 定制 / 研学 / 康养 / 户外 / Citywalk 等)的占比、发展冷热程度是怎样的?」

问得越具体,答得越精准。每句回答都带着出处,来自哪份文档、哪个段落,点一下就能跳过去核实。
你可以放心,它不会瞎编,资料里没有的内容会清楚地告诉你。

第三步:找矛盾。
这一步是大多数人忽略的,但恰恰是可以验证观点真伪的。
比如:「这些资料里,有没有互相矛盾的观点?」 「不同报告的数据有没有对不上的地方?」
几十份资料,来源不同、立场不同、时间不同,单看一份研报你觉得逻辑很通,相互之间会不会存在观点矛盾?验证一下,让结论更可信。

第四步:补盲区。
你自己读的时候,注意力会被「写得多的部分」吸引,反而容易忽略那些一笔带过的关键信息。
让AI帮你扫一遍,经常能翻出意想不到的东西。
比如:「基于这些资料,还有哪些重要问题是没有被覆盖到的?」
这一步,就是让AI帮你看见你自己看不见的地方,帮你找出问题,你就可以再针对性地补全更多信息来源。

四步下来,一个陌生行业的全貌、细节、争议、盲区,全部摊在你面前。
我认为,任何需要「短时间内吃透大量资料」的人,这个功能都是刚需。
每个人的时间和注意力都是有限的。
你都花在「读」、「找」、「搜」上面,就没法花在「想」上面。
有道宝库这样的工具,就是帮你把时间还给思考。

记不住
我的工作有一个特点:什么行业都要懂一点。所以我必须持续学习,而且不能蜻蜓点水。客户和学员是能听出来的,你到底是真懂还是现学现卖。
问题是,每天看大量的文章、报告、书籍,看的时候觉得全懂了,过几天就可能忘得差不多。要用的时候,只记得一个模糊的印象:「我好像在哪看过这个……」
看一遍,留下的是印象。要变成自己的东西,必须再「过」几遍。
学习科学里有个概念,叫「多通道编码」,同一个知识用不同方式接收,记忆强度成倍增加。
简而言之:同样的内容,可以换一种形态,再过一遍。
我们用好这个工具的多模态输出,就可以很好应用这个原理。

第一招:生成思维导图,把知识装进结构里。
把最近看的一批资料丢进有道宝库,一键生成思维导图。
这样,几万字的内容就可以被压缩成一张图,哪些是主干,哪些是分支,一目了然。
读资料的时候你是被内容牵着走的,是线性的、被动的。
但看导图的时候,你一眼就能看到全局,知识之间的关系一下子就立体了。

这张图最后变成的是你自己的知识结构,不是AI给你的标准答案。
第二招:生成AI播客,用碎片时间反复过。
这个也挺有意思,可以把你的资料变成一期播客节目。
两个AI围绕你的资料展开对话,一个讲一个追问,听着像两个人在替你拆解一个课题。
音色听起来吧,还有一种霸道总裁和他的超强女秘书对话的感觉,就像用听番茄小说的方式,把这些枯燥的知识点听进去。
比如我把搜集的一些 AI 相关的信息,试着生成播客,你感受下:
这样的话,可以通勤的时候听,健身的时候听,做饭的时候听。
眼睛读过一遍的东西,耳朵再过一遍,很多之前没注意到的点会突然冒出来。
这个方法对所有需要持续学习的人都适用。
学习最大的敌人,从来不是「没时间看」,是「看了记不住,记了用不上」。
内化知识最有效的办法,就是换一种方式,再过一遍。

讲不清
读完了,也记住了。但还没结束。
因为经常还需要「讲给别人听」。
给客户做提案,要PPT。
给团队做分享,要PPT。
给领导汇报,还是要PPT。
……
脑子里明明已经想清楚了,但一打开空白幻灯片,就卡住了。
先搭大纲还是先找模板?这页放几点内容,排版怎么弄好看?
有道宝库可以把我丢进去的十几份资料融合起来,自动梳理出逻辑线,生成一份有结构的汇报PPT。

这里特别说一下,生成的 PPT不是那种只能看不能改的图片,是下载后真正可编辑的形式。
我拿到之后可以直接在 PPT里面修改文字,调整顺序、删掉多余的、补上自己想强调的观点,里面的图片甚至图标都可以进行替换。

有一个细节值得一提:这些生成的内容,中文的排版和渲染质量都很好。
这个听起来不算什么大事,但用过海外同类产品的人应该深有体会,中文生成经常出现乱码、笔画缺失、排版错乱。
有道在中文这块下了专门的功夫,这也是它和海外产品拉开差距最大的地方。
–
回过头来看,我们解决的三件事:
-
读,是把信息装进来。
-
记,是把信息留下来。
-
讲,是把信息输出去。
输入、内化、输出,其实是一条完整的链路。
以前这三步全靠自己硬扛。现在有工具帮你把每一步的门槛降下来,你就可以把精力花在真正值钱的地方——思考和判断。
希望,今天我的一些使用方法可以给你一些启发。
感兴趣的朋友可以去试试有道宝库,找到适合你的知识提效方式。
https://baoku.youdao.com
最后,还是要提醒一下,
工具永远只是工具。
但好的工具,能让你把有限的时间,
花在更值得的事情上。
夜雨聆风