乐于分享
好东西不私藏

2026年新版劳动合同模板合集可编辑可打印高清版免费分享

2026年新版劳动合同模板合集可编辑可打印高清版免费分享

2026年新版劳动合同模板合集:职场必备资源!2026年新版劳动合同模板合集分享,可编辑打印,适配各类劳动场景。使用时依据实际情况调整,注意关键条款,保障自身合法权益。

领取:复制下方链接在微信发给自己,点开即可~

总资源:我用夸克网盘给你分享了「劳动合同书」
链接:https://pan.quark.cn/s/bb72f488215e

相关目录

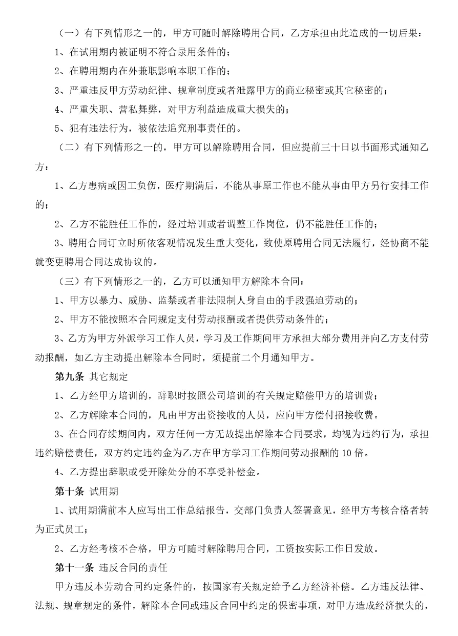
含有各种适用场景合同模板,word版本,可以直接下载编辑打印
以上为部分截图展示,全部资料看下面自行领取
总资源:我用夸克网盘给你分享了「劳动合同书」
链接:https://pan.quark.cn/s/bb72f488215e
领取方式:
1、复制上方内容到浏览器打开
2、复制链接在微信发送给自己,点开即可~
3、扫描下方二维码/点击阅读原文直接获取
扫描二维码,获取资料


网盘资源自取流程
1.复制你想要的资源链接
2.打开对应软件(如没有该网盘则直接复制链接到浏览器下载安装
3.一般都会自动弹出资源,如果没有自动跳转,则浏览器搜索
5.先转存你喜欢的想要的资源,就能无限使用~
免责声明:本公众号分享的资源,均为免费公益性分享,仅供学习和教学使用,请勿用于商业用途。所有文件版权归原作者所有,如有侵权请在后台私信管理员,我们看到后会尽快删除处理。
免费声明所有共享的文件都存放在网盘中,用户可以免费下载。如果你购买网盘VIP会员,下载速度会有提升。请注意,网盘的会员费用是由网盘收取,与本公众号无关。