乐于分享
好东西不私藏

26中医全科规培结业SOAP病历书写说明及模版

26中医全科规培结业SOAP病历书写说明及模版

SOAP
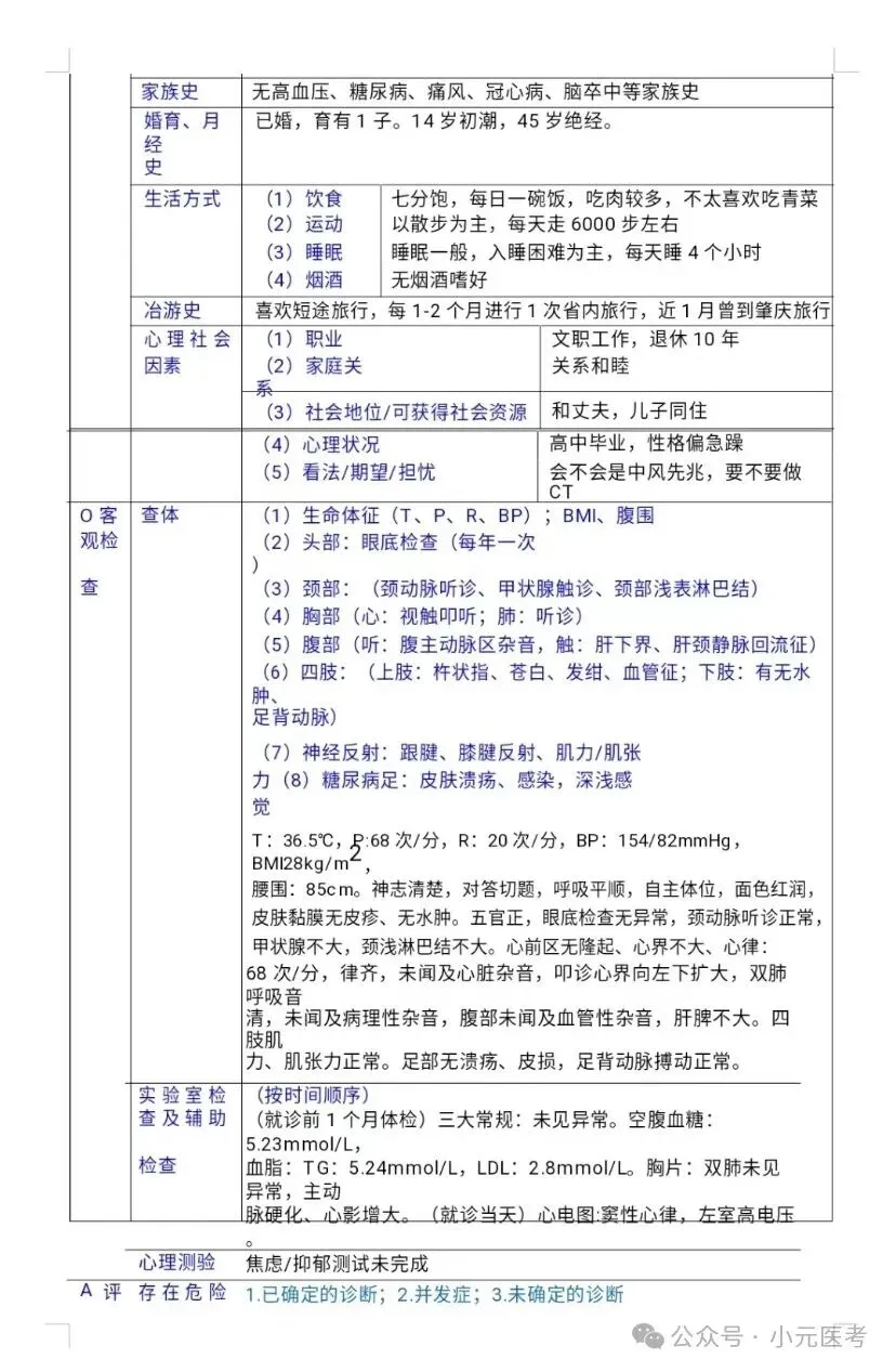
S(Subjective):即主观性资料,包括患者的主诉、病史、药物过敏史、药品不良反应史、既往用药史等;主诉+病史(集中在病人说的)
O(Objective):即客观性资料,包括患者的生命体征、临床各种生化检验值、影像学检查结果、血、尿及粪培养结果、血药浓度监测值等;查体+检查(集中在客观数据)
A(Assessment):即临床诊断以及对药物治疗过程的分析与评价;诊断+诊断要点+鉴别诊断
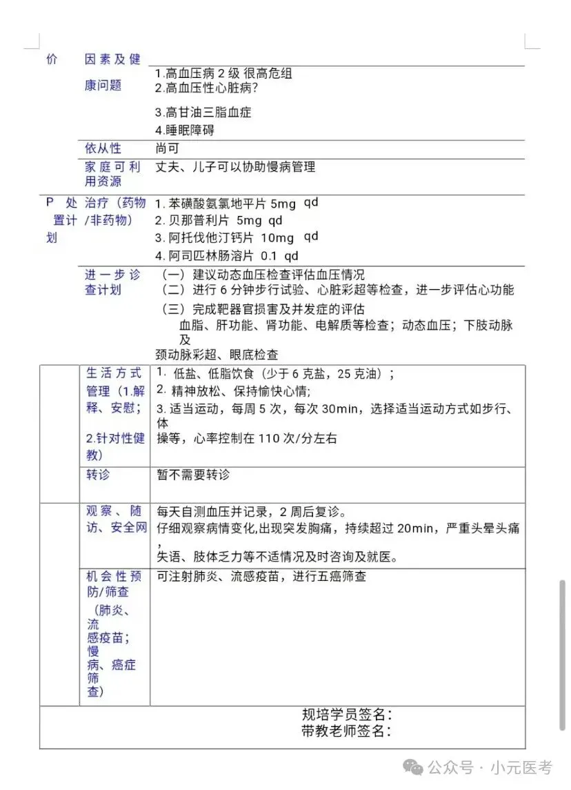
P(Plan):即治疗方案,包括选择具体的药品名称、给药剂量、给药途径、给药时间间隔、疗程以及用药指导的相关建议。如何检查+治疗+健康教育。分为三大块:①检查计划,②治疗计划,③健康教育计划。
1.写soap病历的时候,所有标题都另起一行。让考官看的清清楚楚、明明白白,一看采分项都有了,才会再细看你的内容,甚至可能因为卷子太多而一看到另起一行醒目的采分点而直接给分,这样能弥补一些姐妹在问诊时候不详细忘记问了,但写的时候想起来的情况,相信我,编上去比空下来不写强。
2.表头表头表头!姓名性别年龄学历职业有无医保,直接背下这个顺序,写也这样子写,问也这样子问,很关键,是大家写soap病历最容易忽略的点。关于性别:我记得之前当sp病人的时候,有一个考生在家庭关怀中直接问我你老婆身体怎么样(sp病人只可能找男生扮演,但他男女老少都有可能饰演),经过我的提醒他才知道我扮演的是一个女的,应该问我老公身体怎么样(话说的比较绕-)
3.体温、呼吸、心率、血压、身高体重bmi,发病以来患者的精神食欲睡眠大小便情况,体重变化情况,心情如何,夫妻关系,社会关系好坏全部都要问到!放心,只要你问到,你会发现标准答案上什么都有!没问到就都会扣分。建议按这个顺序直接背下!
4.体格检查没时间做那么全面,30min时间不可能让你把全身查个遍(全套下来2-3小时) 简单把心肺腹四肢查完就要开始重点查体,要根据你的问诊把需要重点查体的项目找出来,比如腹痛就需要我们来一套腹部视听扣触(这是唯一一个要注意顺序的,有个别老师还会问你为什么)。
5.检查:人家问你需要什么检查,你直接背顺序:血尿便常规、肝肾功能电解质、血脂血糖心电图,(老师会问你需要做什么检查,这个顺序背下来直接念就行,都是常规的,多做了没事,少做了可能扣分,再就是记清楚那些肝功肾功的正常值),然后再加你觉得需要的ct核磁、糖尿病查糖化血红蛋白等等
6.处置计划:建议依然分项:
第一是进一步检查和管理计划,比如患者诊断不明确,但相关需要的检查考官告知还没做,那你就要完善检查,明确诊断,排除鉴别诊断等等。管理计划就死记住一句话,纳入什么什么病社区管理。
第二是治疗计划,里面同样分点:药物/非药物,这个就看大家平时的积累了,多看多背多掌握,非药物也就无非是些饮食/运动/健康管理/戒烟戒酒等等之前sp病人自己提及的不良习惯/改善关系等等。
第三是随访要求/转诊指证,这个也没啥说的,实在记不住就写定期随访,转诊确实需要背一下,什么情况需要转诊去上级医院治疗。

       注意⚠️技能考试中,涉及到真人操作的,都要有人文关怀,接触病人、操作前后记得消毒。进入考场要礼貌和考官打招呼,做到不卑不亢。

操作。

   ⚠️没关注公众号的关注一下公众号,其他科目的规培笔记都收录于中医规培合集,有需要的可以自行查看。
    此外,百度网盘群搜集了最全规培的资料,有需要进的可以私我。群内包含了 规培技能、笔试视频、速记表格、模拟卷、训练卷、骨、眼、耳鼻喉文档资料。图片为群内部分资料分享,有需要进群的可以加我微信,备注进群。