文档
办公文件
生活文档
学习资料
当前位置:
首页
>
文档
>绵阳市高中2023级第一次诊断性考试语文(绵阳)参考答案、非标答_251102四川省绵阳市高中2023级第一次诊断性考试
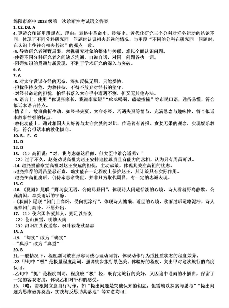
绵阳市高中2023级第一次诊断性考试语文(绵阳)参考答案、非标答_251102四川省绵阳市高中2023级第一次诊断性考试
2026-04-10 11:16:57
2026-02-08 23:13:11
文档预览
文档信息
文档格式
pdf
文档大小
0.252 MB
文档页数
1 页
上传时间
2026-02-08 23:13:11
下载文档
本文档来自网络内容,如有侵犯您的权益请联系我们删除,联系邮箱:wyl860211@qq.com。
上一篇
绵阳市高中2023级第一次诊断性考试语文(绵阳A卷)_251104四川省绵阳市高中2022级第一次诊断性考试(全科)_绵阳市高中2023级第一次诊断性考试语文(绵阳A卷)
下一篇
湖北省荆州市沙市中学2024-2025学年高二下学期6月月考物理试题_2025年6月_250620湖北省荆州市沙市中学2024-2025学年高二下学期6月月考(全科)
最新文档
高考英语语法词汇专项突破:05聚焦不定式与分词作定语、表语及补足语+巩固训练_03高考英语_2024年新高考资料_3.2024专项复习_2024年高考英语语法词汇专项突破3139734
高考英语语法词汇专项突破:05动词过去时相关时态重难点解读_03高考英语_2024年新高考资料_3.2024专项复习_2024年高考英语语法词汇专项突破3139734
高考英语语法词汇专项突破:04重点语法易错易混点解析(状语从句、省略、短语动词和虚拟语气)_03高考英语_2024年新高考资料_3.2024专项复习_2024年高考英语语法词汇专项突破3139734
高考英语语法词汇专项突破:04名词性从句易错易混点解读_03高考英语_2024年新高考资料_3.2024专项复习_2024年高考英语语法词汇专项突破3139734_第八组名词性从句
高考英语语法词汇专项突破:03重点句型展示高频考点解读+巩固练习+答案_03高考英语_2024年新高考资料_3.2024专项复习_2024年高考英语语法词汇专项突破3139734
高考英语语法词汇专项突破:03并列连词与并列句强化训练+答案与解析_03高考英语_2024年新高考资料_3.2024专项复习_2024年高考英语语法词汇专项突破3139734_第十组并列连词与并列句
高考英语语法词汇专项突破:03全解读反义疑问句十一条重点考点+巩固训练+答案_03高考英语_2024年新高考资料_3.2024专项复习_2024年高考英语语法词汇专项突破3139734
高考英语听力模拟训练02(试题)_03高考英语_新高考复习资料_2023年新高考资料_二轮复习_2023届高考英语二轮复习:听力(音频+试题,有听力文字材料)
高考英语二轮复习:记叙文类完形填空学案(含答案)_03高考英语_新高考复习资料_2023年新高考资料_二轮复习_2023年高考英语二轮复习完形填空题型分类学案(含答案)
高考英语二轮复习:完形填空总攻略学案(含答案)_03高考英语_新高考复习资料_2023年新高考资料_二轮复习_2023年高考英语二轮复习完形填空题型分类学案(含答案)
热门文档
高考英语3500词汇(含音标)_03高考英语_新高考复习资料_2022年新高考资料_2022年新高考英语一轮复习_高中英语3500单词快速突破8.12更新_02高中英语3500词汇表(音标版+便携打印版)
高考热点09从2024春晚谈高考历史热门考点(讲义)(解析版)_07高考历史_2024年新高考资料_2.2024二轮复习_2024年高考历史二轮复习讲练测(新教材新高考)
高考热点09从2024春晚谈高考历史热门考点(练习)(解析版)_07高考历史_2024年新高考资料_2.2024二轮复习_2024年高考历史二轮复习讲练测(新教材新高考)
高考热点08从巴以冲突看国家安全与民族关系(讲义)(解析版)_07高考历史_2024年新高考资料_2.2024二轮复习_2024年高考历史二轮复习讲练测(新教材新高考)
高考热点08从巴以冲突看国家安全与民族关系(讲义)(原卷版)_07高考历史_2024年新高考资料_2.2024二轮复习_2024年高考历史二轮复习讲练测(新教材新高考)
高考热点08从巴以冲突看国家安全与民族关系(练习)(原卷版)_07高考历史_2024年新高考资料_2.2024二轮复习_2024年高考历史二轮复习讲练测(新教材新高考)
高考热点07中法建交60周年(讲义)(原卷版)_07高考历史_2024年新高考资料_2.2024二轮复习_2024年高考历史二轮复习讲练测(新教材新高考)
跨学科实践:调查电池的发展并制作水果电池(教学设计)物理苏科版2024九年级上册_9上-初中物理苏科版(4)_02课件+教案+分层作业第2套(更新中)_教案(教学设计)
跨学科实践:调查机械并制作机械模型(表格式教学设计)物理苏科版2024九年级上册_9上-初中物理苏科版(4)_02课件+教案+分层作业第2套(更新中)_教案(教学设计)
高考热点06生态文明,美丽中国(讲义)(解析版)_07高考历史_2024年新高考资料_2.2024二轮复习_2024年高考历史二轮复习讲练测(新教材新高考)
随机文档
跨学科实践:设计简单电路(教学设计)物理苏科版2024九年级上册_9上-初中物理苏科版(4)_02课件+教案+分层作业第2套(更新中)_教案(教学设计)
苏科版物理课本9上_9上-初中物理苏科版(4)_赠送:旧版资料(和新版好多一样,仍具有很大参考价值)_06电子课本
高考热点06生态文明,美丽中国(讲义)(原卷版)_07高考历史_2024年新高考资料_2.2024二轮复习_2024年高考历史二轮复习讲练测(新教材新高考)
苏科版九年级上册(2025秋版)物理电子课本_9上-初中物理苏科版(4)_07电子ke-ben
苏科初中物理九上《14第十四章欧姆定律》word教案_9上-初中物理苏科版(4)_赠送:旧版资料(和新版好多一样,仍具有很大参考价值)_02教案
苏科初中物理九上《14.4欧姆定律的应用》word教案(1)_9上-初中物理苏科版(4)_赠送:旧版资料(和新版好多一样,仍具有很大参考价值)_02教案
苏科初中物理九上《14.3欧姆定律》word教案(5)_9上-初中物理苏科版(4)_赠送:旧版资料(和新版好多一样,仍具有很大参考价值)_02教案
苏科初中物理九上《14.3欧姆定律》word教案(4)_9上-初中物理苏科版(4)_赠送:旧版资料(和新版好多一样,仍具有很大参考价值)_02教案
苏科初中物理九上《14.3欧姆定律》word教案(3)_9上-初中物理苏科版(4)_赠送:旧版资料(和新版好多一样,仍具有很大参考价值)_02教案
苏科初中物理九上《14.3欧姆定律》word教案(2)_9上-初中物理苏科版(4)_赠送:旧版资料(和新版好多一样,仍具有很大参考价值)_02教案