壁纸
办公文件
生活文档
学习资料
当前位置:
首页
>
文档
>历史试题山西大学附中25-26学年高三1月考(1)_2026年1月_260115山西大学附属中学2025-2026学年高三1月月考(全科)
历史试题山西大学附中25-26学年高三1月考(1)_2026年1月_260115山西大学附属中学2025-2026学年高三1月月考(全科)
2026-02-12 13:30:08
2026-02-12 13:30:08
文档预览
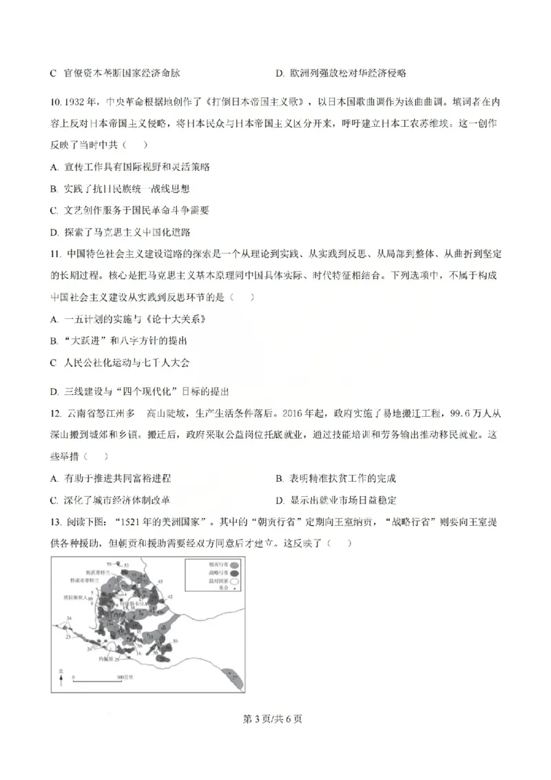
文档信息
文档格式
pdf
文档大小
8.316 MB
文档页数
6 页
上传时间
2026-02-12 13:30:08
下载文档
本文档来自网络内容,如有侵犯您的权益请联系我们删除,联系邮箱:wyl860211@qq.com。
上一篇
2024届高三第三次月考文综试卷(1)_2023年10月_0210月合集_2024届宁夏回族自治区银川一中高三上学期第三次月考_宁夏回族自治区银川一中2024届高三上学期第三次月考文综
下一篇
2024届高三第三次月考物理试卷答案(1)_2023年10月_0210月合集_2024届宁夏回族自治区银川一中高三上学期第三次月考_宁夏回族自治区银川一中2024届高三上学期第三次月考理综
最新文档
2024届高三第三次月考物理试卷答案(1)_2023年10月_0210月合集_2024届宁夏回族自治区银川一中高三上学期第三次月考_宁夏回族自治区银川一中2024届高三上学期第三次月考理综
2024届高三第三次月考文综试卷(1)_2023年10月_0210月合集_2024届宁夏回族自治区银川一中高三上学期第三次月考_宁夏回族自治区银川一中2024届高三上学期第三次月考文综
专题14指数、对数、幂函数、函数图象、函数零点及函数模型的应用(学生卷)-十年(2015-2024)高考真题数学分项汇编(全国通用)_近10年高考真题汇编(必刷)
历史试题卷答题卡-贵州省毕节市2026届高三年级高考第一次适应性考试(毕节一诊)(1.16-1.17)(1)_2026年1月_260119贵州省毕节市2026届高三年级高考第一次适应性考试(毕节一诊)(全)
历史试题卷答案-辽宁省协作校2025-2026学年度上学期高三年级期末考试试题(1.19-1.20)(1)_2026年1月_260121辽宁省辽南协作校2025-2026学年度上学期高三年级期末考试试题(全科)
2024届高三第三次月考数学(理科)试卷答案(1)_2023年10月_0210月合集_2024届宁夏回族自治区银川一中高三上学期第三次月考_宁夏回族自治区银川一中2024届高三上学期第三次月考理科数学
历史试题卷答案-吉林省吉林地区普通高中2025-2026学年度高中毕业年级2026届高三第二次调研测试(吉林二调)(1.15-1.17)(1)_2026年1月
历史试题卷答案(1)_2026年1月_260130广东省肇庆市2026届高中毕业班高三年级第一学期末教学质量监测(肇庆二模)(全科)
2024届高三第三次月考数学(理科)试卷(1)_2023年10月_0210月合集_2024届宁夏回族自治区银川一中高三上学期第三次月考_宁夏回族自治区银川一中2024届高三上学期第三次月考理科数学
历史试题卷双向明细目表-云南省昭通市第一中学等三校2026届高考备考实用性联考卷(五)(1.14-1.15)(1)_2026年1月_2601192026届云南三校高考备考实用性联考卷(五)
热门文档
2024届高三第三次月考数学(文科)试卷答案(1)_2023年10月_0210月合集_2024届宁夏回族自治区银川一中高三上学期第三次月考_宁夏回族自治区银川一中2024届高三上学期第三次月考文科数学
历史试题卷-辽宁省协作校2025-2026学年度上学期高三年级期末考试试题(1.19-1.20)(1)_2026年1月_260121辽宁省辽南协作校2025-2026学年度上学期高三年级期末考试试题(全科)
历史试题卷-吉林省吉林地区普通高中2025-2026学年度高中毕业年级2026届高三第二次调研测试(吉林二调)(1.15-1.17)(1)_2026年1月
2024届高三第三次月考数学(文科)试卷(1)_2023年10月_0210月合集_2024届宁夏回族自治区银川一中高三上学期第三次月考_宁夏回族自治区银川一中2024届高三上学期第三次月考文科数学
数学01-2024届新高三开学摸底考试卷(新高考专用)(答案及评分标准)_2024届新高三开学摸底考试卷_数学-2024届新高三开学摸底考试卷_数学01-2024届新高三开学摸底考试卷(新高考专用)
专题14工业革命与马克思主义的诞生(解析卷)_近10年高考真题汇编(必刷)_十年(2014-2024)高考历史真题分项汇编(全国通用)_十年(2014-2023)高考历史真题分项汇编(全国通用)
历史试题卷(1)_2026年1月_260130广东省肇庆市2026届高中毕业班高三年级第一学期末教学质量监测(肇庆二模)(全科)
2024届高三第三次月考政治试卷答案(1)_2023年10月_0210月合集_2024届宁夏回族自治区银川一中高三上学期第三次月考_宁夏回族自治区银川一中2024届高三上学期第三次月考文综
2024届高三第三次月考地理试卷答案(1)_2023年10月_0210月合集_2024届宁夏回族自治区银川一中高三上学期第三次月考_宁夏回族自治区银川一中2024届高三上学期第三次月考文综
历史试题-2026年沈阳市高中三年级教学质量监测(一)(1)_2026年1月_260117辽宁省沈阳市2026届高中三年级高三教学质量监测(一)(沈阳一模)(全科)
随机文档
2024届高三第三次月考历史试卷答案(1)_2023年10月_0210月合集_2024届宁夏回族自治区银川一中高三上学期第三次月考_宁夏回族自治区银川一中2024届高三上学期第三次月考文综
历史试题-2026年沈阳市高中三年级教学质量监测(一)(1)_2026年1月_260115辽宁省沈阳市2026届高三教学质量检测(一)(沈阳一模)(全科)
2024届高三第三次月考化学试卷答案(1)_2023年10月_0210月合集_2024届宁夏回族自治区银川一中高三上学期第三次月考_宁夏回族自治区银川一中2024届高三上学期第三次月考理综
数学01-2024届新高三开学摸底考试卷(新高考专用)(原卷版)_2024届新高三开学摸底考试卷_数学-2024届新高三开学摸底考试卷_数学01-2024届新高三开学摸底考试卷(新高考专用)
2024届高三皖南八校第一次大联考历史da(1)_2023年10月_0210月合集_2024届安徽省皖南八校高三上学期第一次大联考_安徽省皖南八校2024届高三上学期第一次大联考历史
历史试题(18)(1)_2026年1月_260111重庆市西南大学附属中学校2026届高三上学期1月定时检测(一诊)(全科)_重庆市西南大学附属中学校2026届高三上学期1月月考历史试题(含答案)
2024届高三年级上学期英语期初模拟测试(一)_2023年8月_01每日更新_4号_2024届江苏省徐州市沛县高三年级上学期期初模拟测试(一)
历史试题(1)_2026年1月_260123四川省绵阳市2026届高三上学期第二次诊断性考试(绵阳高三二诊)_四川省绵阳市2026届高三上学期第二次诊断性考试历史试题含答案
2024届高三年级上学期期初模拟测试(一)化学参考答案_2023年8月_01每日更新_4号_2024届江苏省徐州市沛县高三年级上学期期初模拟测试(一)
历史试卷江苏省南京市、盐城市2025-2026学年高三上学期期末调研测试(1)_2026年1月_260122江苏省盐城市、南京市2025-2026学年高三上学期期末调研测试(南京盐城一模)(全科)