当前位置:首页>文档>苏北四市一模语文答案(1)_2026年1月_260129江苏省2026届苏北四市(徐州、淮安、连云港、宿迁)一模_2026届苏北四市(徐州、淮安、连云港、宿迁)一模语文

苏北四市一模语文答案(1)_2026年1月_260129江苏省2026届苏北四市(徐州、淮安、连云港、宿迁)一模_2026届苏北四市(徐州、淮安、连云港、宿迁)一模语文

  • 2026-04-02 09:14:58 2026-02-12 18:20:59

文档预览

苏北四市一模语文答案(1)_2026年1月_260129江苏省2026届苏北四市(徐州、淮安、连云港、宿迁)一模_2026届苏北四市(徐州、淮安、连云港、宿迁)一模语文
苏北四市一模语文答案(1)_2026年1月_260129江苏省2026届苏北四市(徐州、淮安、连云港、宿迁)一模_2026届苏北四市(徐州、淮安、连云港、宿迁)一模语文
苏北四市一模语文答案(1)_2026年1月_260129江苏省2026届苏北四市(徐州、淮安、连云港、宿迁)一模_2026届苏北四市(徐州、淮安、连云港、宿迁)一模语文
苏北四市一模语文答案(1)_2026年1月_260129江苏省2026届苏北四市(徐州、淮安、连云港、宿迁)一模_2026届苏北四市(徐州、淮安、连云港、宿迁)一模语文

文档信息

文档格式
pdf
文档大小
0.209 MB
文档页数
2 页
上传时间
2026-02-12 18:20:59

文档内容

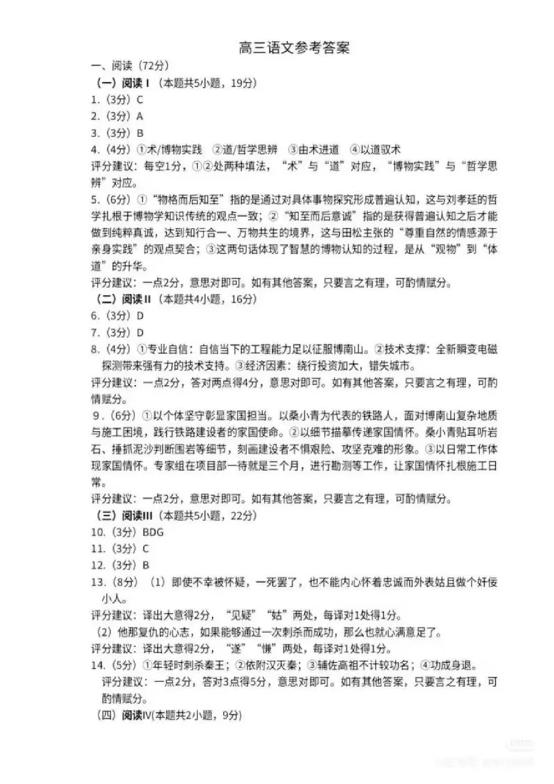
高三语文参考答案 一、阅读(72分) (一)阅读1(本题共5小题,19分) 1.(3分)C 2.(3分)A 3.(3分)B 4.(4分)①术/博物实践 ②道/哲学思辨 ③由术进道 ④以道驭术 评分建议:每空1分,①②处两种填法,“术”与“道”对应,“博物实践”与“哲学思 辨”对应。 5.(6分)①“物格而后知至”指的是通过对具体事物探究形成普遍认知,这与刘孝廷的哲 学扎根于博物学知识传统的观点一致;②“知至而后意诚”指的是获得普遍认知之后才能 做到纯粹真诚,达到知行合一、万物共生的境界,这与田松主张的“尊重自然的情感源于 亲身实践”的观点契合;③这两句话体现了智慧的博物认知的过程,是从“观物”到“体 道”的升华。 评分建议:一点2分,意思对即可。如有其他答案,只要言之有理,可酌情赋分。 (二)阅读Ⅱ(本题共4小题,16分) 6.(3分)D 7.(3分)D 8.(4分)①专业自信:自信当下的工程能力足以征服博南山。②技术支撑:全新瞬变电磁 探测带来强有力的技术支持。③经济因素:绕行投资加大,错失城市。 评分建议:一点2分,答对两点得4分,意思对即可。如有其他答案,只要言之有理,可酌 情赋分。 9.(6分)①以个体坚守彰显家国担当。以桑小青为代表的铁路人,面对博南山复杂地质 与施工困境,践行铁路建设者的家国使命。②以细节描摹传递家国情怀。桑小青贴耳听岩 石、捶抓泥沙判断围岩等细节,刻画建设者不惧艰险、攻坚克难的形象。③以日常工作体 现家国情怀。专家组在项目部一待就是三个月,进行勘测等工作,让家国情怀扎根施工日 常。 评分建议:一点2分,意思对即可。如有其他答案,只要言之有理,可酌情赋分。 (三)阅读Ⅲ(本题共5小题,22分) 10.(3分)BDG 11.(3分)C 12.(3分)B 13.(8分)(1)即使不幸被怀疑,一死罢了,也不能内心怀着忠诚而外表姑且做个奸佞 小人。 评分建议:译出大意得2分,“见疑”“姑”两处,每译对1处得1分。 (2)他那复仇的心志,如果能够通过一次刺杀而成功,那么也就心满意足了。 评分建议:译出大意得2分,“遂”“慊”两处,每译对1处得1分。 14.(5分)①年轻时刺杀秦王;②依附汉灭秦;③辅佐高祖不计较功名;④功成身退。 评分建议:一点2分,答对3点得5分,意思对即可。如有其他答案,只要言之有理,可 酌情赋分。 (四)阅读IV(本题共2小题,9分)15.(3分)C 16.(6分)①首联以议论起笔,直言书生立业艰难,抒发对自身事业难成的感慨和对难葆 至诚之心的忧虑;②颔联以议论式的自我反思,表达对自身妨害至诚行为的惭愧;③颈联 论述了诗人“知行合一”的治学理念,抒发对圣贤之道的推崇;④尾联以议结情,表达对 陋儒的鄙夷以及坚守本心的情怀。 评分建议:一点2分,答对3点得6分,意思对即可。如有其他答案,只要言之有理,可酌 情赋分。 (五)名篇名句默写(本题共1小题,6分) 17.(6分)(1)他植者虽窥伺效慕 莫能如也(2)明河共影,表里俱澄澈/素月分辉,明 河共影 (3)想当年,金戈铁马/金戈铁马,气吞万里如虎/但使龙城飞将在,不教胡马 度阴山/葡萄美酒夜光杯,欲饮琵琶马上催/马作的卢飞快,弓如霹雳弦惊╱夜阑卧听风 吹雨,铁马冰河入梦来╱春风得意马蹄疾,一日看尽长安花 评分建议:每空1分;有错字、别字,该句不得分。 二、语言文字运用(本题共5小题,18分) 18.(3分)A 19.(3分)B 20.(4分)①起到停顿强调的作用,将“这波操作”与“满分”分隔开来,突出了对科研 团队解决太空烧烤技术难题的充分肯定与赞叹;②使句子语气活泼、节奏明快,符合原文 轻松、自豪的语境,增强了表达的感染力和现场感。 评分建议:每点2分,意思对即可。如有其他答案,只要言之成理,可酌情给分。 21.(4分)①,改为:航天员在太空大快朵颐的画面传回地球。(或②,改为:高大上的 航天事业一下子变得亲切可爱了。) ⑥,改为:因此(被)激发了航天梦想。(或改为:因此产生了航天梦想。) 评分建议:改对一处得2分。如有其他修改方式,合理即可。 22.(4分)太空吃播不仅展现了中国航天的硬核技术,还为建设航天强国筑牢了社会基 础。 评分建议:递进句式2分,内容要点2分,字数过多可酌情扣分。如有其他答案,只要 言之成理,可酌情给分。 23.(60分)根据2025年全国新高考作文评分细则赋分。