壁纸
办公文件
生活文档
学习资料
当前位置:
首页
>
文档
>历史参考答案_2024年3月_013月合集_2024届江苏省镇江市高三下学期期初适应性练习_江苏省镇江市2023-2024学年高三下学期期初适应性练习历史试题
历史参考答案_2024年3月_013月合集_2024届江苏省镇江市高三下学期期初适应性练习_江苏省镇江市2023-2024学年高三下学期期初适应性练习历史试题
2026-02-15 08:48:35
2026-02-15 08:48:35
文档预览
文档信息
文档格式
pdf
文档大小
0.425 MB
文档页数
1 页
上传时间
2026-02-15 08:48:35
下载文档
文档内容
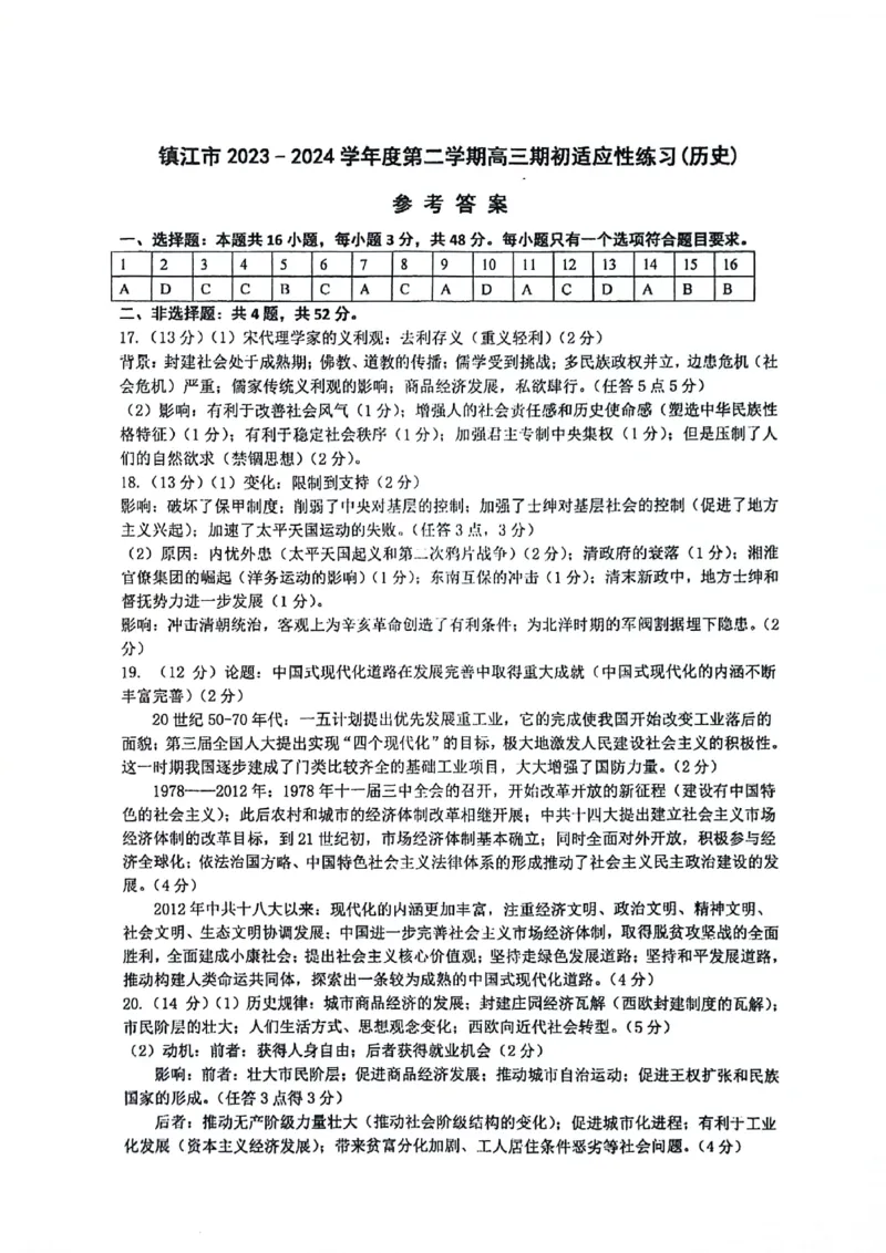
{#{QQABAYQAogggAABAAAgCQw2YCkAQkAECAKoGxBAEIAAACAFABCA=}#}
提示
本文档需要支付0.99元
购买此文档
提示
为了保护文档版权,请下载文档后查看完整内容
下载文档
关闭
本文档来自网络内容,如有侵犯您的权益请联系我们删除,联系邮箱:wyl860211@qq.com。
上一篇
历史参考答案_2024年3月_013月合集_2024届广东省高三下学期3月一模考试_2024届广东省普通高中学业水平选择考模拟测试(一)历史试题
下一篇
Unit1 SectionB LearningAboutLanguage课时习题新教材人教版(2019)高中英语选择性必修第四册_E015高中全科试卷_英语试题_选修4_7.新版高中英语选择性必修4_2.同步练习_2.课时练习
最新文档
2025年监理管理-最后一套卷_监理工程师_2025监理工程师_2025年监理工程师SVIP_2025年监理合同管理SVIP_05-考前密训✿央企特训✿机构普押_29-合同《考前最后一套卷》SMR
Unit4SpaceExploration(A卷基础卷)(原卷版)_E015高中全科试卷_英语试题_必修3_3.新版高中英语必修三_1.单元测试_2.单元测试AB卷(第二套)
Unit4SpaceExploration(A卷基础卷)英语答题卡_E015高中全科试卷_英语试题_必修3_3.新版高中英语必修三_1.单元测试_2.单元测试AB卷(第二套)
2025年监理法规-考前抢救1h(200句)_监理工程师_2025监理工程师_2025年监理工程师SVIP_2025年监理概论法规SVIP_05-考前密训✿央企特训✿机构普押
Unit4SpaceExplorationB卷·综合能力提升练(解析版)-单元测试2022-2023学年高一英语分层训练AB卷(人教版2019必修第三册)_E015高中全科试卷_英语试题_必修3_3.新版高中英语必修三
Unit4SpaceExplorationB卷·综合能力提升练-单元测试2022-2023学年高一英语分层训练AB卷(人教版2019必修第三册)_E015高中全科试卷_英语试题_必修3_3.新版高中英语必修三_1.单元测试
Unit4SpaceExplorationA卷·基础知识通关练(解析版)-单元测试2022-2023学年高一英语分层训练AB卷(人教版2019必修第三册)_E015高中全科试卷_英语试题_必修3_3.新版高中英语必修三
Unit4SpaceExplorationA卷·基础知识通关练-单元测试2022-2023学年高一英语分层训练AB卷(人教版2019必修第三册)_E015高中全科试卷_英语试题_必修3_3.新版高中英语必修三_1.单元测试
unit4Sharing词、词块和句式同步练习-高中英语人教版(2019)选择性必修第四册_E015高中全科试卷_英语试题_选修4_7.新版高中英语选择性必修4_2.同步练习_1.同步练习
Unit4NaturalDisaster词汇学习1+语篇训练(教师版)新教材精创2020-2021学年高一英语新教材知识讲学(人教版必修第一册)_E015高中全科试卷_英语试题_必修1_1.新版高中英语必修一
热门文档
2025年监理法规-最后一套卷_监理工程师_2025监理工程师_2025年监理工程师SVIP_2025年监理概论法规SVIP_05-考前密训✿央企特训✿机构普押_24-概论《考前最后一套卷》SMR
Unit4NaturalDisaster词汇学习1+语篇训练(学生版)新教材精创2020-2021学年高一英语新教材知识讲学(人教版必修第一册)_E015高中全科试卷_英语试题_必修1_1.新版高中英语必修一
Unit4NaturalDisasters(B卷提升卷)(解析版)_E015高中全科试卷_英语试题_必修1_1.新版高中英语必修一_1.单元测试_2.单元测试(第二套)_Unit4NaturalDisasters(B卷提升卷)
2025年监理水利案例-考前抢救1h(200句)_监理工程师_2025监理工程师_2025年监理工程师SVIP_2025年监理水利案例SVIP_05-考前密训✿央企特训✿机构普押
Unit4NaturalDisasters(B卷提升卷)(原卷版)_E015高中全科试卷_英语试题_必修1_1.新版高中英语必修一_1.单元测试_2.单元测试(第二套)_Unit4NaturalDisasters(B卷提升卷)
Unit4NaturalDisasters(A卷基础卷)(解析版)_E015高中全科试卷_英语试题_必修1_1.新版高中英语必修一_1.单元测试_2.单元测试(第二套)_Unit4NaturalDisasters(A卷基础卷)
Unit4NaturalDisasters(A卷基础卷)(原卷版)_E015高中全科试卷_英语试题_必修1_1.新版高中英语必修一_1.单元测试_2.单元测试(第二套)_Unit4NaturalDisasters(A卷基础卷)
unit4naturaldisasters单元测试(含听力材料及解析,无音频)_E015高中全科试卷_英语试题_必修1_1.新版高中英语必修一_1.单元测试_4.单元测试(第四套)
2025年监理水利案例-核心母题1000题推荐_监理工程师_2025监理工程师_2025年监理工程师SVIP_2025年监理水利案例SVIP_01-精华文档✿电子教材✿历年真题_274
Unit4NaturalDisastersB卷·综合能力提升练(解析版)-单元测试2022-2023学年高一英语分层训练AB卷(人教版2019必修第一册)_E015高中全科试卷_英语试题_必修1_1.新版高中英语必修一
随机文档
Unit4NaturalDisastersB卷·综合能力提升练(原卷版)-单元测试2022-2023学年高一英语分层训练AB卷(人教版2019必修第一册)_E015高中全科试卷_英语试题_必修1_1.新版高中英语必修一
Unit4NaturalDisastersA卷·基础知识通关练(解析版)-单元测试2022-2023学年高一英语分层训练AB卷(人教版2019必修第一册)_E015高中全科试卷_英语试题_必修1_1.新版高中英语必修一
Unit4NaturalDisastersA卷·基础知识通关练(原卷版)-单元测试2022-2023学年高一英语分层训练AB卷(人教版2019必修第一册)_E015高中全科试卷_英语试题_必修1_1.新版高中英语必修一
Unit4JourneyAcrossAVastLandB卷·综合能力提升练(解析版)-单元测试2022-2023学年高二英语分层训练AB卷(人教版2019选择性必修第二册)_E015高中全科试卷_英语试题_选修2_1.单元测试
Unit4JourneyAcrossAVastLandB卷·综合能力提升练-单元测试2022-2023学年高二英语分层训练AB卷(人教版2019选择性必修第二册)_E015高中全科试卷_英语试题_选修2_5新版高中英语选择性必修2
Unit4JourneyAcrossAVastLandA卷·基础知识通关练(解析版)-单元测试2022-2023学年高二英语分层训练AB卷(人教版2019选择性必修第二册)_E015高中全科试卷_英语试题_选修2_1.单元测试
Unit4JourneyAcrossAVastLandA卷·基础知识通关练-单元测试2022-2023学年高二英语分层训练AB卷(人教版2019选择性必修第二册)_E015高中全科试卷_英语试题_选修2_5新版高中英语选择性必修2
Unit4HistoryandTraditions语法专练复习(解析版)高中英语必修二_E015高中全科试卷_英语试题_必修2_2.新版高中英语必修二_5.专项练习
Unit4HistoryandTraditions语法专练复习(原卷版)高中英语必修二_E015高中全科试卷_英语试题_必修2_2.新版高中英语必修二_5.专项练习
Unit4HistoryandTraditions词汇专练复习(解析版)高中英语必修二_E015高中全科试卷_英语试题_必修2_2.新版高中英语必修二_5.专项练习