当前位置:首页>文档>易错点16伏安法测电阻、电功率的实验探究(2陷阱点3题型)(解析版)_02中考总复习(2026版更新中)_04-物理-中考总复习_2025年中考复习资料_2025年中考物理考试易错题(全国通用)

易错点16伏安法测电阻、电功率的实验探究(2陷阱点3题型)(解析版)_02中考总复习(2026版更新中)_04-物理-中考总复习_2025年中考复习资料_2025年中考物理考试易错题(全国通用)

  • 2026-04-17 20:05:20 2026-03-10 16:18:24

文档预览

易错点16伏安法测电阻、电功率的实验探究(2陷阱点3题型)(解析版)_02中考总复习(2026版更新中)_04-物理-中考总复习_2025年中考复习资料_2025年中考物理考试易错题(全国通用)
易错点16伏安法测电阻、电功率的实验探究(2陷阱点3题型)(解析版)_02中考总复习(2026版更新中)_04-物理-中考总复习_2025年中考复习资料_2025年中考物理考试易错题(全国通用)
易错点16伏安法测电阻、电功率的实验探究(2陷阱点3题型)(解析版)_02中考总复习(2026版更新中)_04-物理-中考总复习_2025年中考复习资料_2025年中考物理考试易错题(全国通用)
易错点16伏安法测电阻、电功率的实验探究(2陷阱点3题型)(解析版)_02中考总复习(2026版更新中)_04-物理-中考总复习_2025年中考复习资料_2025年中考物理考试易错题(全国通用)
易错点16伏安法测电阻、电功率的实验探究(2陷阱点3题型)(解析版)_02中考总复习(2026版更新中)_04-物理-中考总复习_2025年中考复习资料_2025年中考物理考试易错题(全国通用)
易错点16伏安法测电阻、电功率的实验探究(2陷阱点3题型)(解析版)_02中考总复习(2026版更新中)_04-物理-中考总复习_2025年中考复习资料_2025年中考物理考试易错题(全国通用)
易错点16伏安法测电阻、电功率的实验探究(2陷阱点3题型)(解析版)_02中考总复习(2026版更新中)_04-物理-中考总复习_2025年中考复习资料_2025年中考物理考试易错题(全国通用)
易错点16伏安法测电阻、电功率的实验探究(2陷阱点3题型)(解析版)_02中考总复习(2026版更新中)_04-物理-中考总复习_2025年中考复习资料_2025年中考物理考试易错题(全国通用)
易错点16伏安法测电阻、电功率的实验探究(2陷阱点3题型)(解析版)_02中考总复习(2026版更新中)_04-物理-中考总复习_2025年中考复习资料_2025年中考物理考试易错题(全国通用)
易错点16伏安法测电阻、电功率的实验探究(2陷阱点3题型)(解析版)_02中考总复习(2026版更新中)_04-物理-中考总复习_2025年中考复习资料_2025年中考物理考试易错题(全国通用)
易错点16伏安法测电阻、电功率的实验探究(2陷阱点3题型)(解析版)_02中考总复习(2026版更新中)_04-物理-中考总复习_2025年中考复习资料_2025年中考物理考试易错题(全国通用)
易错点16伏安法测电阻、电功率的实验探究(2陷阱点3题型)(解析版)_02中考总复习(2026版更新中)_04-物理-中考总复习_2025年中考复习资料_2025年中考物理考试易错题(全国通用)
易错点16伏安法测电阻、电功率的实验探究(2陷阱点3题型)(解析版)_02中考总复习(2026版更新中)_04-物理-中考总复习_2025年中考复习资料_2025年中考物理考试易错题(全国通用)
易错点16伏安法测电阻、电功率的实验探究(2陷阱点3题型)(解析版)_02中考总复习(2026版更新中)_04-物理-中考总复习_2025年中考复习资料_2025年中考物理考试易错题(全国通用)
易错点16伏安法测电阻、电功率的实验探究(2陷阱点3题型)(解析版)_02中考总复习(2026版更新中)_04-物理-中考总复习_2025年中考复习资料_2025年中考物理考试易错题(全国通用)
易错点16伏安法测电阻、电功率的实验探究(2陷阱点3题型)(解析版)_02中考总复习(2026版更新中)_04-物理-中考总复习_2025年中考复习资料_2025年中考物理考试易错题(全国通用)
易错点16伏安法测电阻、电功率的实验探究(2陷阱点3题型)(解析版)_02中考总复习(2026版更新中)_04-物理-中考总复习_2025年中考复习资料_2025年中考物理考试易错题(全国通用)
易错点16伏安法测电阻、电功率的实验探究(2陷阱点3题型)(解析版)_02中考总复习(2026版更新中)_04-物理-中考总复习_2025年中考复习资料_2025年中考物理考试易错题(全国通用)
易错点16伏安法测电阻、电功率的实验探究(2陷阱点3题型)(解析版)_02中考总复习(2026版更新中)_04-物理-中考总复习_2025年中考复习资料_2025年中考物理考试易错题(全国通用)
易错点16伏安法测电阻、电功率的实验探究(2陷阱点3题型)(解析版)_02中考总复习(2026版更新中)_04-物理-中考总复习_2025年中考复习资料_2025年中考物理考试易错题(全国通用)
易错点16伏安法测电阻、电功率的实验探究(2陷阱点3题型)(解析版)_02中考总复习(2026版更新中)_04-物理-中考总复习_2025年中考复习资料_2025年中考物理考试易错题(全国通用)
易错点16伏安法测电阻、电功率的实验探究(2陷阱点3题型)(解析版)_02中考总复习(2026版更新中)_04-物理-中考总复习_2025年中考复习资料_2025年中考物理考试易错题(全国通用)
易错点16伏安法测电阻、电功率的实验探究(2陷阱点3题型)(解析版)_02中考总复习(2026版更新中)_04-物理-中考总复习_2025年中考复习资料_2025年中考物理考试易错题(全国通用)
易错点16伏安法测电阻、电功率的实验探究(2陷阱点3题型)(解析版)_02中考总复习(2026版更新中)_04-物理-中考总复习_2025年中考复习资料_2025年中考物理考试易错题(全国通用)
易错点16伏安法测电阻、电功率的实验探究(2陷阱点3题型)(解析版)_02中考总复习(2026版更新中)_04-物理-中考总复习_2025年中考复习资料_2025年中考物理考试易错题(全国通用)
易错点16伏安法测电阻、电功率的实验探究(2陷阱点3题型)(解析版)_02中考总复习(2026版更新中)_04-物理-中考总复习_2025年中考复习资料_2025年中考物理考试易错题(全国通用)

文档信息

文档格式
docx
文档大小
1.181 MB
文档页数
26 页
上传时间
2026-03-10 16:18:24

文档内容

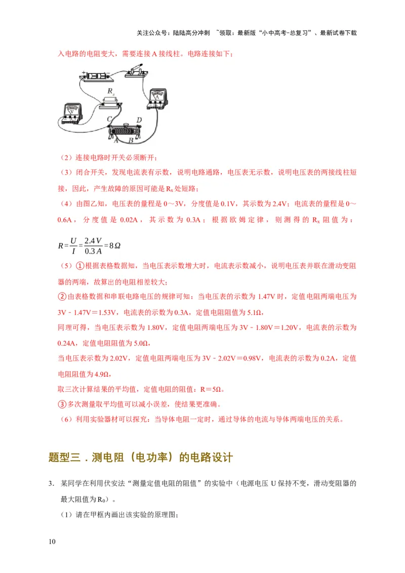
关注公众号:陆陆高分冲刺 ~领取:最新版“小中高考-总复习”、最新试卷下载 易错点 16 伏安法测电阻(电功率)的实验探究 目 录 01 易错陷阱 易错点一、伏安法测电阻实验中的易错点 易错点二、伏安法测电功率实验中的易错点 02 举一反三——易错题型 题型一.伏安法测电阻的易错专练 题型二.伏安法测电功率的易错专练 题型三.测电阻(电功率)的电路设计 03 易错题通关 易错点一、伏安法测电阻实验中的易错点 【链接知识】 知识点一、伏安法测电阻 1.伏安法测电阻 (1)实验目的:用电流表和电压表测未知电阻的阻值 (2)实验原理: 。对于一个未知电阻,用电压表测其两端电压U,用电流表测出通过未 知电阻的电流I,应用欧姆定律,就可以求出其电阻值。这种测量方法称为“伏安法”。 (3)实验器材:电源、开关、电流表、电压表、滑动变阻器、待测电阻和导线。 (4)设计实验:实验电路图和实物图如图甲、乙所示,其中滑动变阻器用来改变待测电阻两 端电压和通过待测电阻的电流,多次测量电压和电流,求出每次的电阻值,最后求平均值。 甲 乙 (5)实验步骤: ①按图甲所示电路图连接图乙中的实物电路; ②检查所连接的电路,确定无误后,将滑动变阻器的滑片调至阻值最大处,以保护电路; ③利用试触法电流表和电压表的量程; ④闭合开关,移动滑动变阻器的滑片,改变待测电阻两端的电压,并记下相应的电流值和电压 值,填入实验表格中; 1关注公众号:陆陆高分冲刺 ~领取:最新版“小中高考-总复习”、最新试卷下载 ⑤断开开关,整理器材 (6)实验数据处理:将每次测量的数据代入公式 ,分别求出每次的电阻值,最后计算 其平均值。如下表所示: 实验序号 电压/V 电流/A 电阻/Ω 电阻的平均值 /Ω 1 1.5 0.10 15.0 2 2.1 0.14 15.0 15.2 3 2.8 0.18 15.6 2.实验注意事项 (1)在连接电路的过程中,接线应有序进行,按照电路图从电源正极出发,把干路上的各元 件串联起来,然后把电压表并联在待测电阻的两端; (2)连接实物图时,要将开关断开; (3)实验前,要将滑动变阻器的滑片移至阻值最大处,以保证电路安全,防止开关突然闭合 时,产生瞬间电流过大而损坏电源或电表; (4)可采用试触法确定电表的路程; (5)电表的正、负接线柱不能接反; (6)滑动变阻器应采用“一上一下”的连接方式; (7)进行多次测量并计算电阻的平均值,可以减小误差。 3.器材选择原则 (1)滑动变阻器:所选滑动变阻器的最大阻值应接近待测电阻的阻值; (2)电流表、电压表量程:在不超过量程的前提下,选用小量程测得的值要比选用大量程测 得值准确,这是因为小量程的分度值小,准确的高。因此测量时,能用小量程就不要大量程。 4.滑动变阻器在实验中的作用 (1)保护电路; (2)改变待测电阻两端电压,实现多次测量。 【陷阱分析】 一、实验原理理解偏差 1、公式选用错误:伏安法测电阻的原理是欧姆定律的变形公式R=U/I,通过测量导体两端的电压U 和通过导体的电流I来计算电阻R。 2、对多次测量目的理解不清:在实验中,通常会进行多次测量取平均值来减小误差。有些同学不 明白多次测量的目的,只是机械地记录数据,甚至将多次测量当作是为了得到不同的电阻值。实际 上,对于定值电阻,其阻值理论上是固定的,多次测量取平均值能更接近真实值,减少测量误差。 二、实验器材使用不当 1、电表量程选择错误:在实验中,需要根据电源电压和待测电阻的大致阻值选择合适的电表量程。 若量程选择过大,测量的示数不精确,误差较大;若量程选择过小,可能会损坏电表。 2、滑动变阻器使用失误:滑动变阻器在实验中起到改变电路中电流和待测电阻两端电压的作用。 2关注公众号:陆陆高分冲刺 ~领取:最新版“小中高考-总复习”、最新试卷下载 部分同学在连接滑动变阻器时,接线柱连接错误,没有采用 “一上一下” 的接法,导致滑动变阻 器无法正常工作。另外,在实验过程中,不能正确调节滑动变阻器,不能获取多组不同的电压和电 流值,影响实验数据的采集和处理。 三、实验操作步骤错误 1、连接电路时开关状态及滑片位置错误:连接电路时,开关应处于断开状态,防止连接过程中出 现短路等问题损坏器材;滑动变阻器的滑片应移到阻值最大处,起到保护电路的作用。 2、电表正负接线柱接反:电流表和电压表接入电路时,要注意正负接线柱的连接。若接反,电表 指针会反向偏转,不仅无法准确读数,还可能损坏电表。 四、数据处理与分析错误 1、数据记录错误:在读取电表示数时,有些同学没有正确读取分度值,导致读数错误。 2、计算错误及图像绘制失误:根据测量数据计算电阻时,部分同学会出现计算错误,如在代入公 式R=U/I时,分子分母颠倒,或者在多次测量取平均值时计算错误。在绘制U-I图像时,不能正确 标注坐标轴的物理量和单位,描点不准确,连线不光滑等,影响对实验结果的分析。 易错点二、伏安法测电功率实验中的易错点 【链接知识】 知识点二、用电流表、电压表测量小灯泡电功率 1.伏安法测量小灯泡的电功率 实验目 用电流表和电压表测量小灯泡的额定功率和实际功率 的 实验原 (1)原理:P=UI。 理和方 (2)根据电功率的计算公式P=UI,用电压表测量小灯泡两端电压,用电流表测通过小 法 灯泡的电流,就可以求出小灯泡的电功率。 实验器 两节电池、滑动变阻器、电压表、电流表、小灯泡一个(额定电压2.5V)、灯座、开 材 关、导线 实验电 路图和 实物图 甲 乙 (1)根据实验要求,设计电路,画出电路图(如图甲所示)。 实验步 (2)按照图甲所示电路图连接实物电路,如图乙所示。在开关闭合之前,将滑动变阻 骤 器的滑片移到阻值最大处(保护电路)。 3关注公众号:陆陆高分冲刺 ~领取:最新版“小中高考-总复习”、最新试卷下载 (3)检查连接无误后,闭合开关,调节滑动变阻器的滑片,使电压表的示数等于小灯 泡的额定电压,观察此时小灯泡的发光情况,记下此时电压表和电流表的示数,填在 实验数据记录表中。 (4)调节滑动变阻器的滑片(改变小灯泡两端电压,实现多次测量),使小灯泡两端 电压低于额定电压,观察此时小灯泡的发光情况与在额定电压下的发光情况有什么不 同,记下此时电压表和电流表的示数,数据记录表中。 (5)调节滑动变阻器的滑片,使电压表的示数约为额定电压的1.2倍,观察此时小灯 泡的发光情况与在额定电压下的发光情况有什么不同,记下此时电压表和电流表的示 数,数据记录表中。 (6)实验结束后,断开开关,将连接电路的导线拆开,并整理好实验器材。 (7)根据测出的三组数据(不是为了求平均值,而是为了得到不同电压下的实际功 率),计算出小灯泡在不同发光情况下的电功率,并填在实验数据表中。 实验次数 电压U/V 电流I/A 电功率P/W 小灯泡的亮度 实验数 1 2.5 0.24 0.6 正常 据记录 2 2.0 0.20 0.4 较暗 表 3 3.0 0.28 0.84 较亮 (1)分析表格中的实验数据后,发现小灯泡两端的实际电压越高,小灯泡电功率越 分析论 大,小灯泡越亮。 证 (2)小灯泡的亮度时由它的实际功率决定的。 (3)小灯泡的实际电功率有多个,额定功率只有一个。 当U =U 时,P =P ,小灯泡正常发光,测得P =0.6W。 实 额 实 额 额 实验结 当U U 时,P >P ,小灯泡发光较亮。 实 额 实 额 2.实验注意事项 电源电压应高于小灯泡的额定电压。例如,额定电压为2.5V的小灯泡,至少选两 节干电池作为电源。 (1)电压表量程的选择应参照小灯泡的额定电压。 ①若小灯泡的额定电压时2.5V,则选择0—3V量程; ②若小灯泡的额定电压时3.8V,则选择0—15V量程。 (2)电流表量程的选择要参照小灯泡的额定电流的大小。 选择器材 ①若知道小灯泡的额定电压和额定功率,则可以计算出小灯泡的额定电流的大小, 电流表的路程略大于额定电流即可; ②若不能求出额定电流大小,可用试触法确定电流表的量程。 ③因为常见的小灯泡(额定电压1.5V—3.8V)额定电流均小于0.6A,故无特殊说 明,电流表的量程可以直接选择0—0.6A量程。 滑动变阻器允许通过的最大电流要大于小灯泡的额定电流,滑动变阻器的最大电阻 应与小灯泡的电阻差不多,以使滑动变阻器的调压效果明显。 连接电路 (1)连接电路前,要把开关断开,防止由于电路连接错误而发生短路,损坏电路 4关注公众号:陆陆高分冲刺 ~领取:最新版“小中高考-总复习”、最新试卷下载 元件。 (2)连接电流表和电压表时,注意电流从“+”接线柱流入,从“—”接线柱流 出。 (3)连接滑动变阻器时,要“一上一下”选用接线柱。闭合开关前需把滑动变阻 器的滑片置于阻值最大处,防止电路中电流过大,损坏电路元件。 (1)移动滑动变阻器的滑片时,要紧盯电压表的示数。 (2)调节小灯泡两端的电压高于额定电压时,要注意缓慢调节滑动变阻器的滑 片,实际电压不能超过额定电压的1.2倍,同时通电时间不易过长,否则容易烧坏 操作细节 小灯泡。 (3)实验完毕,一定要先断开开关,然后再拆卸电路,整理器材。 (4)分析数据时,不能把三次的电功率取平均值,因为这三次的电功率是三个不 同电压下的电功率,求平均值无任何意义。 3.伏安法测小灯泡电功率实验中常见故障及原因分析 常见故障现象 原因分析 闭合开关,灯泡不亮,电流表、电压表 电源、电流表、导线、开关或滑动变阻器损 无示数 坏,或接线柱接触不良 (1)滑动变阻器接成定值电阻;(2)滑动 闭合开关,灯泡不亮,电流表、电压表 变阻器滑片在阻值最大处还为调节;(3) 有示数 灯泡不 电源电压过低 亮 闭合开关,灯泡不亮,电流表指针几乎 (1)电流表、电压表位置互换了; 不偏转,而电压表示数却很大,接近电 (2)灯泡处断路,即灯泡的灯丝断了或灯 源电压 座接触不良; 闭合开关,灯泡不亮,电流表有示数, 灯泡短路 电压表无示数 (1)电流表或电压表的量程过大;(2)电 闭合开关,电流表或电压表的指针偏转 源电压太低;(3)滑动变阻器接入电路的 角度很小 阻值过大 电表问 闭合开关,电流表或电压表指针反向偏 电流表或电压表的“+”“-”接线柱接反了 题 转 (1)电流表或电压表量程选择过小;(2) 闭合开关,电流表或电压表指针的偏转 电路中出现短路;(3)滑动变阻器接入电 角度超过电表的量程 路中的阻值太小 开关问 连接电路时,接完最后一根导线灯泡立 连接电路时,开关一直处于闭合 题 即发光 闭合开关,移动滑动变阻器的滑片时, 滑动变阻器同时接入了上面(或下面)两个 滑动变 电表示数及灯泡的亮度均无变化 接线柱 阻器问 闭合开关,无论怎么调节滑动变阻器, 题 电源电压过低 电压表示数总小于灯泡额定电压 5关注公众号:陆陆高分冲刺 ~领取:最新版“小中高考-总复习”、最新试卷下载 无论怎么调节滑动变阻器,电压表示数 (1)电源电压过高;(2)选用滑动变阻器 总大于灯泡的额定电压 最大阻值过小 闭合开关瞬间,灯泡发出强光后熄灭, 滑动变阻器同时接入了上面两个接线柱或滑 电流表指针偏转后又回到零刻度线处, 动变阻器的滑片没有置于阻值最大位置,导 电压表仍有示数 致灯泡两端电压过高,灯泡灯丝熔断 【陷阱分析】 一、实验原理理解偏差 1、公式选用错误:伏安法测电功率的原理是P=UI,通过测量导体两端的电压U和通过导体的电流 I来计算电阻P。 2、对不能多次测量目的理解不清:小灯泡的电阻随温度变化而变化,所以不能多次测量。 二、实验器材使用不当 1、电表量程选择错误:在实验中,需要根据电源电压和待测电阻的大致阻值选择合适的电表量程。 若量程选择过大,测量的示数不精确,误差较大;若量程选择过小,可能会损坏电表。 2、滑动变阻器使用失误:滑动变阻器在实验中起到改变电路中电流和待测电阻两端电压的作用。 部分同学在连接滑动变阻器时,接线柱连接错误,没有采用 “一上一下” 的接法,导致滑动变阻 器无法正常工作。 三、实验操作步骤错误 1、连接电路时开关状态及滑片位置错误:连接电路时,开关应处于断开状态,防止连接过程中出 现短路等问题损坏器材;滑动变阻器的滑片应移到阻值最大处,起到保护电路的作用。 2、电表正负接线柱接反:电流表和电压表接入电路时,要注意正负接线柱的连接。若接反,电表 指针会反向偏转,不仅无法准确读数,还可能损坏电表。 题型一.伏安法测电阻的易错专练 1.厚膜电阻是一种被广泛应用于高温电子设备中的定值电阻,具有耐高温的特性。为测定某厚膜 电阻的阻值大小,设计如下实验。 实验 电压U/V 电流I/A 电阻R/ 1 4.9 0.1 49 Ω 2 9.6 0.2 48 6关注公众号:陆陆高分冲刺 ~领取:最新版“小中高考-总复习”、最新试卷下载 3 12 0.24 (1)如图甲所示是某同学正在连接的实物图,此时的一处错误是 ,图中滑 动变阻器的滑片已调至最大阻值处,请画出最后一根导线; (2)正确连接并操作后,移动滑动变阻器滑片,测量并记录的实验数据如上表所示。综合分析 表中的实验数据,可知该厚膜电阻的阻值是 ; (3)查阅资料发现:该厚膜电阻材料为导电金属陶瓷Ω,滑动变阻器金属丝材料为镍铬合金丝, 两种材料电阻随温度变化图像如图乙所示。保持滑片位置不变,开关闭合一段时间后,电表示 数变化情况是:电流表示数 ,电压表示数 。(以上两空均选填“变大”、 “变小”或“不变”) (4)将滑动变阻器的滑片从一端滑到另一端,记录两电表示数并绘制图像如图丙,其中面积 S 1 表示电压表示数为U 1 时厚膜电阻的电功率大小,则此时滑动变阻器的电功率表示为面积 。(选填“S ”、“S ”或“S ”) 1 2 3 【解答】解:(1)由图甲可知,在连接电路时,开关没有断开; 由甲图可知变阻器应与厚膜电阻串联,这样变阻器可以调节通过厚膜电阻两端的电压和通过电 路的电流,电压表测量厚膜电阻两端的电压,电流表测量电路中的电流; 为了保护电路,闭合开关前,应将滑动变阻器的滑片P移到阻值最大处,图甲所示的滑片位于A 7关注公众号:陆陆高分冲刺 ~领取:最新版“小中高考-总复习”、最新试卷下载 端,因此应将最后一根导线接入滑动变阻器的B接线柱;如图所示: ; (2)由欧姆定律可得,第三次实验测得R的阻值: U 12V R = 3= =50 , 3 I 0.24A 3 Ω 多次测量取平均值可以减小误差,因此该厚膜电阻的阻值是: R +R +R 49Ω+48Ω+50Ω R= 1 2 3= =49 ; 3 3 Ω (3)由上图可知,由甲图可知变阻器与厚膜电阻串联,电压表测量厚膜电阻两端的电压,电流 表测量电路中的电流; 由图乙可知,镍铬合金丝的电阻随温度的升高而增大,导电金属陶瓷的电阻受温度的影响较小, 相当于定值电阻; 保持滑片不变,开关闭合一段时间后,由于温度升高,镍铬合金丝的电阻随温度的升高而增大, 而厚膜电阻的阻值受温度的影响不大,则总电阻变大,电源电压不变,则电流变小,即电流表 的示数变小;根据欧姆定律可知厚膜电阻两端减小,即电压表示数减小。 (4)由图像丙可知,随着滑片的移动,U 变大,则滑片是从A端向B端移动,当滑片移到B 1 端时,滑动变阻器接入电路的阻值为0,滑动变阻器两端的电压为0,则电压表的示数为电源电 压,当电压表的示数为U 时,滑动变阻器的电压为: 1 U滑 =U 2 ﹣U 1 , 电路的总功率: P总 =U总I=(U 1 +U滑 )I=U 1 I+U滑I, 当面积S 表示电压表示数为U 时厚膜电阻的电功率大小,此时滑动变阻器的电功率: 1 1 P滑 =(U 2 ﹣U 1 )I即S 3 表示此时滑动变阻器的电功率。 8关注公众号:陆陆高分冲刺 ~领取:最新版“小中高考-总复习”、最新试卷下载 题型二.伏安法测电功率的易错专练 2.小明从旧电器上拆下一个标识不清的定值电阻 R ,为了测出它的阻值,他选择了电压恒为 3V 1 的电源、一个滑动变阻器、电压表、电流表、开关、导线等器材,实验电路如图甲所示。 (1)用笔画线代替导线在图甲中完成实物电路连接,要求滑动变阻器的滑片向 B端滑动时电路 中的电流变小; (2)连接电路时,开关必须 ; (3)闭合开关,无论怎样移动滑动变阻器的滑片,发现电压表无示数,电流表有明显示数,则 产生故障的原因可能是 (写出一种); (4)排除故障后,正确连接电路,移动滑动变阻器的滑片到某一位置,电压表和电流表的示数 如图乙所示,电压表读数为 V,计算得出R 阻值为 ; x (5)小华认为小明的测量结果可能不可靠,她仍利用图甲器材,连接电Ω路,移动滑片得到多组 数据如下表: ①若小华测得的电压和电流值是准确的,分析表格数据,小华实验电路连接存在的问题可能是: ; ②小华意识到问题后没有改变电路连接,而是用自己的办法正确计算出了三次电阻的值,小华 测量出R = ; 1 ③同学们认为小华Ω的测量结果比小明的准确,原因是: 。 实验次数 1 2 3 电压U/V 1.47 1.80 2.02 电流I/A 0.3 0.24 0.2 电阻R / x (6)利Ω用图甲中实验电路(不添加任何器材)还可以进行的实验探究有: 。(写出一条) 【解答】解:(1)滑动变阻器滑动过程中,电流变小,则要使滑动变阻器滑片向 B端滑动时连 9关注公众号:陆陆高分冲刺 ~领取:最新版“小中高考-总复习”、最新试卷下载 入电路的电阻变大,需要连接A接线柱。电路连接如下; (2)连接电路时开关必须断开; (3)闭合开关,发现电流表有示数,说明电路通路,电压表无示数,说明电压表的两接线柱短 接,因此,产生故障的原因可能是R 处短路; x (4)由图乙知,电压表的量程是0~3V,分度值是0.1V,其示数为2.4V;电流表的量程是0~ 0.6A,分度值是 0.02A,其示数为 0.3A;根据欧姆定律,则测得的 R 阻值为: x U 2.4V R= = =8Ω I 0.3A (5)①根据表格数据知,当电压表示数增大时,电流表示数减小,说明电压表并联在滑动变阻 器的两端,故算出的电阻相差较大; ②由表格数据和串联电路电压的规律可知:当电压表的示数为 1.47V时,定值电阻两端电压为 3V﹣1.47V=1.53V,电流表的示数为0.3A,定值电阻阻值为5.1 , 同理可得,当电压表示数为1.80V,定值电阻两端电压为3V﹣1Ω.80V=1.20V,电流表的示数为 0.24A,定值电阻阻值为5.0 , 当电压表示数为2.02V,定值Ω 电阻两端电压为3V﹣2.02V=0.98V,电流表的示数为0.2A,定值 电阻阻值为4.9 , 取三次计算结果Ω的平均值,定值电阻的阻值:R=5 。 ③多次测量取平均值可以减小误差,使结果更准确Ω。 (6)利用实验器材可以探究:当导体电阻一定时,通过导体的电流与导体两端电压的关系。 题型三.测电阻(电功率)的电路设计 3.某同学在利用伏安法“测量定值电阻的阻值”的实验中(电源电压 U保持不变,滑动变阻器的 最大阻值为R )。 0 (1)请在甲框内画出该实验的原理图; 10关注公众号:陆陆高分冲刺 ~领取:最新版“小中高考-总复习”、最新试卷下载 (2)如图乙所示是他连接的实验电路,其中有一根导线连接错误。请你在错误的导线上画 “×”,并用笔画线代替导线画出正确的导线; (3)改正后,若闭合开关,发现电流表无示数,电压表示数接近电源电压,出现这种故障的原 因可能是什么? (4)利用图乙中的器材还可以探究“电流与电压的关系”,请你在丙虚框内为此探究实验设计 一个记录实验数据的表格。 U 【解答】解:(1)伏安法“测量定值电阻的阻值”的实验原理是R= ,电路图如下: I (2)实验中,待测电阻,滑动变阻器和电流表要串联,电压表要并联在待测电阻两端,故正确 电路如图所示: (3)闭合开关,发现电流表无示数,说明发生断路,电压表示数接近电源电压,说明电压表两 端与电源相通,电压表被串联在电路中,则故障可能是R断路。 (4)探究“电流与电压的关系”,要保持电阻不变,改变滑动变阻器接入电路的电阻,从而改 变电路中的电流,改变定值电阻两端的电压,故实验过程中要测量多组电压值跟电流值,所以 11关注公众号:陆陆高分冲刺 ~领取:最新版“小中高考-总复习”、最新试卷下载 实验数据的记录表格如下: 实验次数 电压U/V 电流I/A 1 2 3 1.小静用如图甲做“伏安法测量小灯泡电阻”的实验,小灯泡标有“2.5V”。 (1)图甲中有一根导线连接错误,请在该导线上打“×”,并用笔画线代替导线补画出正确的 连线(所画导线不能交叉); (2)电路连接正确后,闭合开关前应先将滑动变阻器的滑片调到阻值最大处,目的是防止电路 中 过大而损坏电路; (3)闭合开关S后,发现小灯泡不亮,接下来首先应该的操作是 (填序号); A.检查导线连接是否良好 B.移动滑动变阻器的滑片观察小灯泡是否发光 C.更换小灯泡 (4)闭合开关,移动滑片,直至电压表的示数为 V,小灯泡正常发光,电流表的示 数如图乙所示,此时小灯泡的电阻为 ; (5)接着,小静同学又测量了2V和1V电压Ω下该小灯泡的电阻,并将以上三次电阻取平均值作 为小灯泡的电阻。他的这种做法是 的(选填“正确”或“错误”),理由是 。 12关注公众号:陆陆高分冲刺 ~领取:最新版“小中高考-总复习”、最新试卷下载 (6)图丙中的图线A是小静同学根据测量的数据绘出的图像,图线B是小明同学用相同的器材 和电路图做这个实验时根据测量的数据绘出的图像,根据图线 B的特点分析小明连接电路时出 现的错误 。 【解答】解:(1)原电路图中,灯泡和滑动变阻器并联,电压表串联在电路中是错误的,在 “伏安法测量小灯泡电阻”的实验中,灯泡、滑动变阻器和电流表串联,电压表并联在灯泡两 端,如下图所示:: ; (2)为了防止电路中电流过大而损坏电路,闭合开关前,应先将滑动变阻器的滑片调到阻值最 大处; (3)闭合开关S后,发现小灯泡不亮,可能是电路中电阻太大,导致电路中电流过小,接下来 首先应该的操作是移动滑动变阻器的滑片观察小灯泡是否发光,如果小灯泡还不发光,再检查 导线连接是否良好,如果还不发光,可能是小灯泡坏了,再更换小灯泡,故选:B; (4)当灯泡两端电压为额定电压时,即电压表的示数为2.5V,小灯泡正常发光; 小灯泡正常发光,电流表的示数如图乙所示,电流表选用小量程,分度值 0.02A,其示数为 0.5A,则小灯泡的电阻为: U 2.5V R= = =5Ω; I 0.5A (5)灯丝的电阻随温度的变化而变化,不同电压下,灯丝的电阻不同,求灯丝电阻的平值均没 有意义,故这种做法是错误的; (6)由图B可知,当电压为0时,电路中有较大的电流;当电压增大时,电流反而减小;若电 压表并联在灯泡两端,灯泡两端的电压增大,电路中的电流增大,根据串联电路电压规律可知 滑动变阻器两端的电压变小,所以电压表不是并联在灯泡两端,而是并联在滑动变阻器两端了。 故答案为:(1)见解答图;(2)电流;(3)B;(4)2.5;5;(5)错误;灯丝的电阻随温 度的变化而变化;(6)电压表并联在滑动变阻器两端了。 13关注公众号:陆陆高分冲刺 ~领取:最新版“小中高考-总复习”、最新试卷下载 2.小明利用图甲所示的电路测量未知电阻R 的阻值,阻值大约为5 。 x Ω (1)请根据电路图,用笔画线代替导线,在图乙中完成实验电路的连接; (2)闭合开关,发现电压表和电流表均无示数。小明利用另一只完好的电压表进行检测,把电 压表分别接在a、b之间和b、c之间,电压表均有示数;接在a、c之间,电压表无示数,如果 电路连接完好,只有一个元件有故障,该故障是 ; (3)排除故障后,调节滑动变阻器,记录多组数据。画出了待测电阻,R 的I﹣U图象,如图 x 丙所示。由图象可得R = ;有三个滑动变阻器,它们的规格为:R (10 1A),R x 1 2 (50 1A)和R 3 (100 0.5A),Ω本实验应选用 (选填“R 1 ”“R 2 ”或“ΩR 3 ”); (4)Ω利用本实验器材还Ω能完成的实验是 ; (5)由于电压表损坏,小红利用一个电源(未知电压)、已知阻值的定值电阻R 、导线、两个 0 开关及原有的电流表进行电路设计,测出此时未知电阻R 的阻值,请在图丁虚线框内画出可行 x 的电路图。 【解答】解:(1)电流表、定值电阻、滑动变阻器串联接入电路,电压表与定值电阻并联接入 电路,如图: 14关注公众号:陆陆高分冲刺 ~领取:最新版“小中高考-总复习”、最新试卷下载 ; (2)闭合开关,发现电流表无示数,说明电路断路,把电压表分别接在 a、b之间和b、c之间, 电压表均有示数,说明a、c间电路通路;接在a、c之间,电压表无示数,说明b、c间断路, 即滑动变阻器断路; (3)由图丙可知电阻两端的电压为2.0V时,通过电路的电流为0.5A,根据欧姆定律可得定值 电阻的阻值 U 2.0V R = = =4Ω x I 0.5A 通过电路的电流为0.1A时,电路总电阻 U 3V R = 总= =30Ω 总 I 0.1A 1 串联电路总电阻等于各部分电阻之和,则滑动变阻器接入电路的阻值R滑 =R总 ﹣R x =30 ﹣4 =26 ,通过电路的最大电流为0.6A,所以选择R ; Ω Ω 2 (4)Ω定值电阻的阻值不变,所以利用本实验器材还能探究电流与电压的关系; (5)并联电路各支路两端电压相等,两电阻并联接入电路,通过开关的转换,分别用电流表测 出通过两电阻的电流,根据欧姆定律计算,电阻两端的电压以及待测电阻的阻值,如图: , 闭合开关S 、断开开关S ,为R 的简单电路,记录电流表示数为I ,由欧姆定律得,电源电压 1 2 0 1 为U=I R ,断开S 、闭合S ,只有待测电阻接入电路中,记录电流表示数为I ;因电源电压不 1 0 1 2 2 变,根据并联电路电压的规律结合欧姆定律可得待测电阻 U I R R = = 1 0。 x I I 2 2 15关注公众号:陆陆高分冲刺 ~领取:最新版“小中高考-总复习”、最新试卷下载 故答案为:(1)见解答图;(2)滑动变阻器断路;(3)4;R ;(4)探究电流与电压的关系; 2 (5)见解答图。 3.利用如图甲的电路测量定值电阻R的阻值。 (1)连接实物电路时,滑动变阻器的滑片P应置于 (选填“a”或“b”)端,开关应 。 (2)实验中,移动滑片P至某位置,电压表示数为2.6V,电流表示数如图乙所示,则R的阻值 为 。 (3)为减小Ω误差,改变R两端电压,多次测量电压及电流值,算出对应的电阻,最后求出电阻 的 值,作为R的阻值。 (4)小宏从课外书了解到干电池本身有一定的电阻,如图丙所示,可以等效为一个没有电阻的 电池和一个定值电阻R串联而成。为测定干电池的阻值,小宏设计了如图丙所示的电路。已知 滑动变阻器最大值为R ,请完成下列的实验步骤: 0 ①只闭合开关S,断开开关S ,记录电压表示数为U; 1 ②接着闭合开关S和S , ,记录电压表示数为U 。 1 1 (5)干电池的阻值R的表达式: R (用测量的物理量、已知量的符号表示)。 0 (6)小宏联想到手机电池偶尔有发烫的现象。请你为能正常使用的手机,提出一条减少其电池 发烫的建议: 。 【解答】解:(1)为了保护电路,连接实物电路时,滑动变阻器的滑片P应置于阻值最大处, 即b端,开关应断开; (2)电流表量程是 0.6A,分度值是 0.02A,电流表示数是 0.26A,则 R 的阻值为:R U 2.6V = = =10 ; I 0.26A Ω (3)为减小误差,改变R两端电压,多次测量电压及电流值,算出对应的电阻,最后求出电阻 16关注公众号:陆陆高分冲刺 ~领取:最新版“小中高考-总复习”、最新试卷下载 的平均值,作为R的阻值; (4)实验步骤: ①只闭合开关S,断开开关S ,记录电压表示数为U; 1 ②接着闭合开关S和S ,将变阻器滑片移动到最右端,记录电压表示数为U ; 1 1 (5)在(4)①中,电压表与电源连通测电源电压U; 在②中,电压表测R 的电压,由欧姆定律,电路中的电流: 0 U I= 1,根据串联电路的规律及欧姆定律,干电池电阻的表达式: R 0 U−U U−U U−U = 1= 1= 1 R R I U U 0; 1 1 R 0 (6)减少手机电池发烫的建议:缩短手机连续使用的时间。 4.某实验小组在“测量小灯泡的电功率”的实验中,电源电压恒为 4.5V,实验中所用的小灯泡上 只 能 看 清 标 有 “ 2.5V” 字 样 , 所 用 的 滑 动 变 阻 器 上 标 有 “ 10 0.5A” 。 Ω (1)该实验小组连接了如图甲所示的电路,将滑动变阻器的阻值调到最大,闭合开关,观察到 一个电表有示数,另一个电表没有示数,这个没有示数的电表是 表。检查电路,发现 有一根导线连接错误,请在连接错误的导线上画“×”,并改正。 (2)正确连接电路后,闭合开关,调节滑动变阻器的滑片,读出相应的电压表和电流表的示数, 并记录在下面的表格中。当小灯泡正常发光时,此时电流表的示数如图乙所示,其示数为 A,小灯泡的额定功率是 W。 17关注公众号:陆陆高分冲刺 ~领取:最新版“小中高考-总复习”、最新试卷下载 物理量次数 电压U/V 电流I/A 电功率P/W 发光情况 1 1.0 0.20 2 2.5 3 3.0 0.32 (3)根据表格中收集到的完整数据,还可以分析得出小灯泡哪些隐藏的信息? 。(说出一条即可) (4)在小组交流时,都认为第 1次收集的数据有问题,他们作出这一判断的分析过程是 。 【解答】解:(1)原电路图中,电压表没有接入电路,因此闭合开关,电压表没有示数; 在“测量小灯泡的电功率”的实验中,灯泡、滑动变阻器和电流表串联,电压表并联在灯泡两 端,如下图所示: ; (2)当小灯泡正常发光时,此时电流表的示数如图乙所示,电流表选用小量程,分度值 0.02A,其示数为0.3A,则小灯泡额定功率为: P =U I =2.5V×0.3A=0.75W; L L L (3)由表中数据可知,当灯泡两端电压增大,通过灯泡的电流也增大,根据P=UI可知,灯泡 实际功率变大,温度升高,灯丝的电阻随温度的升高而增大,故通过表中数据可知,在不同电 压下,灯丝的电阻不同; (4)由表中第1次实验数据可知,第1次实验时,滑动变阻器两端电压为U滑 =U﹣U 1 =4.5V﹣ 1.0V=3.5V,根据串联电路电流特点和欧姆定律可知,滑动变阻器接入电路的阻值为:R滑 U 3.5V = 滑= =17.5 ,超出滑动变阻器的最大阻值。 I 0.2A 1 Ω 故答案为:(1)电压;见解答图;(2)0.3;0.75;(3)在不同电压下,灯丝的电阻不同; 18关注公众号:陆陆高分冲刺 ~领取:最新版“小中高考-总复习”、最新试卷下载 (4)第1次实验时,滑动变阻器两端电压为U滑 =U﹣U 1 =4.5V﹣1.0V=3.5V,根据串联电路电 U 3.5V 流特点和欧姆定律可知,滑动变阻器接入电路的阻值为:R滑 = I 滑= 0.2A = 17.5 ,超出滑动 1 Ω 变阻器的最大阻值。 5.在“测量小灯泡的电功率”的实验中,实验室提供的器材有:小灯泡(额定电压为 2.5V,正常 发光时灯丝电阻约为9 )、电源(电压恒为6V)、电流表、电压表、滑动变阻器、开关各一 个,导线若干。 Ω (1)小杨同学检查器材完好后,按图1所示的电路图连接电路,闭合开关前,滑动变阻器的滑 片P应置于 (选填“A”或“B”)端。 (2)当闭合开关时,发现电流表指针偏转情况如图 2 所示,造成这种现象的原因是 。 (3)小杨同学纠正了错误,正确连接好电路,闭合开关,发现小灯泡不亮,但电流表、电压表 均有示数,请分析出现这种现象的原因是 。 (4)为测量小灯泡的额定功率,接下来的操作应该是调节滑动变阻器, , 读出并记录电流表的示数。 (5)当电压表的示数如图3所示,电路中的电流为0.3A时,则小灯泡的实际功率为 W。 【解答】解:(1)闭合开关前,滑动变阻器的滑片在阻值最大处,即B端; (2)由图2所示电流表可知,测量电流过程中,电流表指针反向偏转,这是由于电流表正负接 线柱接反了造成的; (3)(4)闭合开关,发现小灯泡不亮,但电流表和电压表示数均较小,则说明滑动变阻器的 电阻较大,使得灯泡的实际功率太小造成; 要想测量小灯泡的额定功率,此时应减小滑动变阻器的阻值,使小灯泡两端电压为2.5V; (5)电压表选择0~3V量程,每一个大格代表1V,每一个小格代表0.1V,电压表的示数为 2.4V, 19关注公众号:陆陆高分冲刺 ~领取:最新版“小中高考-总复习”、最新试卷下载 小灯泡的实际功率为:P=UI=2.4V×0.3A=0.72W。 故答案为:(1)B;(2)电流表正负接线柱接反了造成的;(3)小灯泡实际功率太小,不足 以让小灯泡发光;(4)使小灯泡两端电压为2.5V;(5)0.72。 6.小青小组利用如图甲所示电路进行电学实验,选用的电源电压为 4.5V,滑动变阻器规格为 “20 1A”。 Ω (1)小青按图甲所示电路图正确连接电路,闭合开关,电压表示数为1.6V,电流表示数如图乙 所示为 A,则被测电阻R为 。然后她移动滑动变阻器的滑片进行多次实 验,这是为了 。 Ω (2)若考虑电压表的内阻影响,所测阻值会偏 。 (3)将定值电阻R换成额定电压为2.5V的小灯泡进行实验,根据实验数据绘制的I﹣U图象如 图丙所示。分析图象可知:小灯泡的额定功率为 W;通过小灯泡的电流与其两 端电压不成正比,其原因是 。 (4)小凌想利用图甲的实验方案测量阻值约为200 的未知电阻,小青说不可行,你认为理由 Ω 是 。若再给你一个电阻箱 ,请设计一个可 行的实验方案的电路图。 【解答】解:(1)由图乙可知,电流表的量程为0~0.6A,分度值为0.02A,示数为0.32A, U 1.6V 由欧姆定律可知,被测电阻:R= 1= =5 ; I 0.32A 1 Ω 她移动滑动变阻器的滑片进行多次实验,是通过多次测量求电阻的平均值以减小误差; (2)由图甲电路图可知,电流表测量通过电阻R和电压表的电流之和,由并联电路的电流特点 20关注公众号:陆陆高分冲刺 ~领取:最新版“小中高考-总复习”、最新试卷下载 可知,电流的测量值偏大,由欧姆定律可知,电阻R的测量值会偏小; (3)由图丙可知,当灯泡两端的电压为额定电压2.5V,灯泡的额定电流为0.23A,则小灯泡的 额定功率:P额 =U额I额 =2.5V×0.23A=0.575W; 因为灯丝的电阻随温度升高而增大,所以通过小灯泡的电流与其两端电压不成正比; (4)电源电压为 4.5V,未知电阻的阻值约为 200 ,此时电路中的最大电流约为:I 大 Ω U 4.5V = ❑= =0.0225A,电流太小,导致电流表无法准确测量; R 200Ω x 由于电阻箱的接入电路的阻值可以直接从电阻箱上读出,可以将未知电阻与电阻箱串联,调节 电阻箱至合适的阻值,用电压表测出未知电阻两端的电压,根据串联电路的分压原理求出未知 电阻的阻值,设计的电路图如图所示: ; 测量方法如下: ①将电压表并联在未知电阻两端,调节电阻箱至合适的阻值R箱 ,读出电压表的示数U x ; R U U ②由串联电路的电压特点和分压原理可知: x = x = x ,解得:R R U−U 4.5V −U x 箱 x x U = x ×R箱 。 4.5V −U x 7.小 明 在 做 “ 测 定 小 灯 泡 电 阻 ” 的 实 验 , 小 灯 泡 的 额 定 电 压 U 额 = 2.5V 。 21关注公众号:陆陆高分冲刺 ~领取:最新版“小中高考-总复习”、最新试卷下载 次数 电压U/V 电流I/A 电阻R/ 1 0.6 0.28 Ω 2 0.36 3 2.5 (1)请你用笔画线代替导线,将如图甲所示的实物电路连接完整(导线不能交叉); (2)电路连接正确后,闭合开关,发现小灯泡不亮,但电流表和电压表均有示数,接下来他应 进行的操作是 。 (3)小明继续进行实验,记录的部分数据如表所示,其中第2次实验时电压表的示数如图乙所 示,要测量小灯泡正常工作时的电阻,他应将滑片向 (选填“左”或“右”)移动;第3 次实验时电流表的示数如图丙所示,则小灯泡正常发光时的电阻是 (保留1位小 数)。 Ω (4)从现有的三组数据中可以看出小灯泡在不同电压下的电阻值有何特点,请写出一句具有概 括性的结论: 。 (5)完成上述实验后,小明进一步思考,提出问题:在没有电流表的情况下,能否测量小灯泡 的额定功率?他利用一个定值电阻R 设计的电路图如图丁所示。 0 ①调节滑动变阻器滑片使电压表示数为U额 ; ②接着保持滑片位置不变,将电压表B点的接线改接到C点,记录电压表示数为U; ③小灯泡的额定功率为p额 = (用R 0 、U额 、U等物理量符号表示)。 【解答】解:(1)电流表、灯泡、滑动变阻器应串联接入电路中;小灯泡的额定电压 U额 = 2.5V,所以电压表选用小量程接入电路中;如图所示: 22关注公众号:陆陆高分冲刺 ~领取:最新版“小中高考-总复习”、最新试卷下载 ; (2)连好电路后,闭合开关,但电流表、电压表均有示数,电路为通路,发现小灯泡不亮,说 明电路中的电流过小,接下来应进行的操作是:移动滑动变阻器的滑片,观察小灯泡是否发光; (3)根据图乙可知,电压表选用的是小量程,分度值为0.1V,示数为1.5V,因为小灯泡的电压 小于额定电压,要想让灯泡正常发光,应将滑动变阻器向右移动,滑动变阻器的电阻减小,分 压减少,灯泡两端的电压增大,使灯泡正常发光; 由题意知电流表的量程为 0﹣0.6A,分度值为 0.02A,示数为 0.48A,则灯泡的电阻:R U 2.5V = = =5.2 ; I 0.48A Ω (4)由表格数据可知,灯泡两端的电压越小时,功率越小,温度越低,灯丝的电阻越小,故可 得结论:灯丝电阻受温度影响,电压越低,灯丝温度越低,灯丝电阻越小; (5)调节滑动变阻器滑片使电压表示数为U额 ,接着保持滑片位置不变,此时灯泡正常发光; 根据电流从电压表正接线柱流入,将电压表 B点的接线改接到C点,观察并记录电压表示数 U,因为各个电阻的大小和电压大小都不变,灯泡仍然正常发光,根据串联电路的电压规律,定 值电阻的电压为:U 0 =U﹣U额 , U U−U 由欧姆定律,通过定值电阻的电流:I = 0= 额, 0 R R 0 0 根据串联电路的电流规律,通过定值电阻的电流即为小灯泡的额定电流,则小灯泡的额定功率 可表示为: U−U 额 P额 =U额I额 =U额 • R 。 0 故答案为:(1)见解析;(2)移动滑动变阻器的滑片,观察小灯泡是否发光;(3)右;5.2; 23关注公众号:陆陆高分冲刺 ~领取:最新版“小中高考-总复习”、最新试卷下载 U−U 额 (4)灯丝电阻受温度影响,灯丝温度越低,灯丝电阻越小;(5)U额 • R 。 0 8.物理兴趣活动课上,老师让同学们测量一个阻值约为 600 的电阻R 。除了未知电阻R ,老师 x x 还提供的器材有:两节旧干电池、一块电流表(量程0~Ω0.6A,分度值0.02A)、一块电压表 (量程0~3V,分度值0.1V)、一个铭牌标有“10 1A”字样的滑动变阻器R 、一个铭牌标有 1 “200 1A”字样的滑动变阻器R 、开关及导线若Ω干。请你合理选择器材,帮助同学们设计一 2 个实验Ω方案,比较精确地测出未知电阻R 的阻值。要求: x (1)请在虚线框内画出实验电路图并标清电阻符号; (2)写出主要的实验步骤及所需测量的物理量; (3)写出待测电阻R 的数学表达式。(用已知量和测量量表示) x 【解答】解:(1)由题知,待测电阻R 的阻值约为600 ,电源电压约为3V,一个最大阻值为 x 10 的滑动变阻器R 和一个最大阻值为200 的滑动变阻Ω器R ,一只电压表(量程0~3V,分度 1 2 值Ω0.1V)、一块电流表(量程0~0.6A,分度Ω值0.02A), U 3V = = = 要测出待测电阻R 的阻值,则电路中的最大电流约为I 0.005A,远小于电流表的 x R 600Ω x 分度值0.02A,故不能用伏安法进行测量,只能用单个电压表进行测量,考虑到测量的电压准确 程度,即滑动变阻器最大阻值与待测电阻阻值相差不大,故需要将待测电阻R 和滑动变阻器R x 2 串联,电压表与待测电阻R 并联,如下图所示: x ; (2)因为要测待测电阻R 的阻值,只用电压表,需要间接计算出电流大小,而滑动变阻器 R x 2 24关注公众号:陆陆高分冲刺 ~领取:最新版“小中高考-总复习”、最新试卷下载 只有两端电阻已知,即0 和200 ,所以需要分别移动滑片P到2个端点,测量出未知电阻两端 的电压和电源电压,然后Ω进行计算Ω; 实验步骤如下: ①按照电路图连好电路,调节滑动变阻器R 的滑片到最大阻值处,闭合开关S,记下电压表的 2 示数为U ; 1 ②调节滑动变阻器R 的滑片到最左端,记下电压表的示数为U ; 2 0 (3)当R 的滑片移到最左端时,电压表测电源电压,则电源电压为U , 2 0 当R 的滑片移到最大值时,此时电压表示数为U ,即此时R 两端的电压为U , 2 1 x 1 此时滑动变阻器R 2 两端的电压为:U滑 =U 0 ﹣U 1 ,根据串联分压原理可知, U R U R 1 = x ,即 1 = x , U R U −U 200Ω 滑 2大 0 1 200Ω×U 解得:R = 1 。 x U −U 0 1 9.根据给定的器材,设计实验测定未知电阻R 的电阻值。 X 器材:电压未知的稳压电源一台;已知电阻值的电阻R 一个;符合要求的电流表一块;单刀单 0 掷开关两个;待测电阻R 以及导线若干。 X 要求:实验过程中不得拆改电路; (1)画出电路图; (2)简述实验步骤; ①电流表调零,开关断开,按照电路图连接电路 ② 。 ③ 。 (3)计算式R = 。 X 【解答】解: (1)把已知定值电阻R 与未知电阻R 并联,每个支路各有一个开关单独控制,电流表在干路 0 X 上,如下所示: (2)实验步骤: 25关注公众号:陆陆高分冲刺 ~领取:最新版“小中高考-总复习”、最新试卷下载 ①电流表调零,开关断开,按照电路图连接电路; ②先只闭合开关S ,记下电流表的示数I ; 1 0 ③断开开关S ,再闭合开关S ,记下电流表的示数I 。 1 2 X (3)由欧姆定律,根据并联电路电压相等有: I R =I R , 0 0 X X I R 所以,R = 0 0 。 X I X 26