文档
办公文件
生活文档
学习资料
当前位置:
首页
>
文档
>小学四年级下册数学奥数知识点讲解第14课《简单的统筹规划问题》试题附答案_2026春人教版数学四年级下册_四下人教数学_四年级下册_拓展习题_奥数4年级下册
小学四年级下册数学奥数知识点讲解第14课《简单的统筹规划问题》试题附答案_2026春人教版数学四年级下册_四下人教数学_四年级下册_拓展习题_奥数4年级下册
2026-04-05 09:38:49
2026-04-05 09:38:49
文档预览
文档信息
文档格式
doc
文档大小
1.138 MB
文档页数
9 页
上传时间
2026-04-05 09:38:49
下载文档
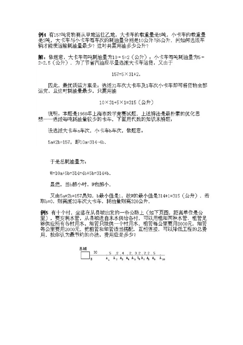
文档内容
小学四年级下册数学奥数知识点讲解第14课《简单的统筹规划问题》试题附答案答案四年级奥数下册:第十四讲 简单的统筹规划问题习题解答
本文档来自网络内容,如有侵犯您的权益请联系我们删除,联系邮箱:wyl860211@qq.com。
上一篇
小学四年级下册数学奥数知识点讲解第13课《三角形的等积变形》试题附答案_2026春人教版数学四年级下册_四下人教数学_四年级下册_拓展习题_奥数4年级下册
下一篇
小学四年级下册数学奥数知识点讲解第15课《数学竞赛试题选讲》试题附答案_2026春人教版数学四年级下册_四下人教数学_四年级下册_拓展习题_奥数4年级下册
最新文档
教材过关卷(5)_2026春人教版数学四年级下册_四下人教数学_四年级下册_拓展习题_过关检测卷
教材过关卷(4)_2026春人教版数学四年级下册_四下人教数学_四年级下册_拓展习题_过关检测卷
26春好卷二年级数学下(JJ版)_26春好卷数学冀教
教材过关卷(3)_2026春人教版数学四年级下册_四下人教数学_四年级下册_拓展习题_过关检测卷
教材过关卷(2)_2026春人教版数学四年级下册_四下人教数学_四年级下册_拓展习题_过关检测卷
教材过关卷(1)_2026春人教版数学四年级下册_四下人教数学_四年级下册_拓展习题_过关检测卷
教学计划3_2026春人教版数学四年级下册_四下人教数学_四年级下册_教学计划
教学计划2_2026春人教版数学四年级下册_四下人教数学_四年级下册_教学计划
教学计划1_2026春人教版数学四年级下册_四下人教数学_四年级下册_教学计划
应用篇第六单元小数的加法和减法应用篇-四年级数学下册典型例题系列(解析版)人教版_2026春人教版数学四年级下册_四下人教数学_四年级下册_专项练习
热门文档
应用篇第六单元小数的加法和减法应用篇-四年级数学下册典型例题系列(原卷版)人教版_2026春人教版数学四年级下册_四下人教数学_四年级下册_专项练习
小数的意义和性质知识篇_2026春人教版数学四年级下册_四下人教数学_四年级下册_知识总结
小数的加法和减法知识点总结_2026春人教版数学四年级下册_四下人教数学_四年级下册_知识总结
小数及小数的加减法知识点及练习_2026春人教版数学四年级下册_四下人教数学_四年级下册_知识总结
小学数学各类题型的方法_2026春人教版数学四年级下册_四下人教数学_四年级下册_解题技巧
小学四年级下册数学奥数知识点讲解第9课《有趣的数阵图1》试题附答案_2026春人教版数学四年级下册_四下人教数学_四年级下册_拓展习题_奥数4年级下册
小学四年级下册数学奥数知识点讲解第8课《数学游戏》试题附答案_2026春人教版数学四年级下册_四下人教数学_四年级下册_拓展习题_奥数4年级下册
小学四年级下册数学奥数知识点讲解第7课《行程问题》试题附答案_2026春人教版数学四年级下册_四下人教数学_四年级下册_拓展习题_奥数4年级下册
26春好卷二年级数学下册(XS版)_数学《好卷》西师26春抢先版
小学四年级下册数学奥数知识点讲解第6课《排列组合的综合应用》试题附答案_2026春人教版数学四年级下册_四下人教数学_四年级下册_拓展习题_奥数4年级下册
随机文档
小学四年级下册数学奥数知识点讲解第5课《排列组合》试题附答案_2026春人教版数学四年级下册_四下人教数学_四年级下册_拓展习题_奥数4年级下册
小学四年级下册数学奥数知识点讲解第4课《组合》试题附答案_2026春人教版数学四年级下册_四下人教数学_四年级下册_拓展习题_奥数4年级下册
小学四年级下册数学奥数知识点讲解第3课《排列》试题附答案_2026春人教版数学四年级下册_四下人教数学_四年级下册_拓展习题_奥数4年级下册
小学四年级下册数学奥数知识点讲解第2课《加法原理》试题附答案_2026春人教版数学四年级下册_四下人教数学_四年级下册_拓展习题_奥数4年级下册
小学四年级下册数学奥数知识点讲解第1课《乘法原理》试题附答案_2026春人教版数学四年级下册_四下人教数学_四年级下册_拓展习题_奥数4年级下册
小学四年级下册数学奥数知识点讲解第15课《数学竞赛试题选讲》试题附答案_2026春人教版数学四年级下册_四下人教数学_四年级下册_拓展习题_奥数4年级下册
小学四年级下册数学奥数知识点讲解第13课《三角形的等积变形》试题附答案_2026春人教版数学四年级下册_四下人教数学_四年级下册_拓展习题_奥数4年级下册
小学四年级下册数学奥数知识点讲解第12课《数字综合题选讲》试题附答案_2026春人教版数学四年级下册_四下人教数学_四年级下册_拓展习题_奥数4年级下册
小学四年级下册数学奥数知识点讲解第11课《简单的幻方及其他数阵图》试题附答案_2026春人教版数学四年级下册_四下人教数学_四年级下册_拓展习题_奥数4年级下册
小学四年级下册数学奥数知识点讲解第10课《有趣的数阵图2》试题附答案_2026春人教版数学四年级下册_四下人教数学_四年级下册_拓展习题_奥数4年级下册