当前位置:首页>文档>专题02集合题型归纳讲义-2022届高三数学一轮复习(原卷版)_02高考数学_新高考复习资料_2022年新高考资料_2022届高三数学一轮复习:题型归纳讲义(原卷版+解析版)8.1更新

专题02集合题型归纳讲义-2022届高三数学一轮复习(原卷版)_02高考数学_新高考复习资料_2022年新高考资料_2022届高三数学一轮复习:题型归纳讲义(原卷版+解析版)8.1更新

  • 2026-04-07 14:25:47 2026-04-07 14:24:41

文档预览

专题02集合题型归纳讲义-2022届高三数学一轮复习(原卷版)_02高考数学_新高考复习资料_2022年新高考资料_2022届高三数学一轮复习:题型归纳讲义(原卷版+解析版)8.1更新
专题02集合题型归纳讲义-2022届高三数学一轮复习(原卷版)_02高考数学_新高考复习资料_2022年新高考资料_2022届高三数学一轮复习:题型归纳讲义(原卷版+解析版)8.1更新
专题02集合题型归纳讲义-2022届高三数学一轮复习(原卷版)_02高考数学_新高考复习资料_2022年新高考资料_2022届高三数学一轮复习:题型归纳讲义(原卷版+解析版)8.1更新
专题02集合题型归纳讲义-2022届高三数学一轮复习(原卷版)_02高考数学_新高考复习资料_2022年新高考资料_2022届高三数学一轮复习:题型归纳讲义(原卷版+解析版)8.1更新
专题02集合题型归纳讲义-2022届高三数学一轮复习(原卷版)_02高考数学_新高考复习资料_2022年新高考资料_2022届高三数学一轮复习:题型归纳讲义(原卷版+解析版)8.1更新
专题02集合题型归纳讲义-2022届高三数学一轮复习(原卷版)_02高考数学_新高考复习资料_2022年新高考资料_2022届高三数学一轮复习:题型归纳讲义(原卷版+解析版)8.1更新
专题02集合题型归纳讲义-2022届高三数学一轮复习(原卷版)_02高考数学_新高考复习资料_2022年新高考资料_2022届高三数学一轮复习:题型归纳讲义(原卷版+解析版)8.1更新
专题02集合题型归纳讲义-2022届高三数学一轮复习(原卷版)_02高考数学_新高考复习资料_2022年新高考资料_2022届高三数学一轮复习:题型归纳讲义(原卷版+解析版)8.1更新

文档信息

文档格式
docx
文档大小
0.040 MB
文档页数
4 页
上传时间
2026-04-07 14:24:41

文档内容

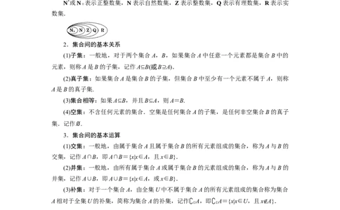
专题二 《集合》讲义 知识梳理 . 集合 1.集合的有关概念 (1)集合元素的三个特性: 确定性、无序性、互异性 (2)集合的三种表示方法:列举法、描述法、图示法. (3)元素与集合的两种关系:属于,记为∈;不属于,记为∉. (4)五个特定的集合及其关系图: N*或N 表示正整数集,N表示自然数集,Z表示整数集,Q表示有理数集,R表示实 + 数集. 2.集合间的基本关系 (1)子集:一般地,对于两个集合A,B,如果集合A中任意一个元素都是集合B中的 元素,则称A是B的子集,记作A⊆B(或B⊇A). (2)真子集:如果集合A是集合B的子集,但集合B中至少有一个元素不属于A,则称 A是B的真子集. (3)集合相等:如果A⊆B,并且B⊆A,则A=B. (4)空集:不含任何元素的集合.空集是任何集合A的子集,是任何非空集合B的真子 集.记作∅. 3.集合间的基本运算 (1)交集:一般地,由属于集合A且属于集合B的所有元素组成的集合,称为A与B的 交集,记作A∩B,即A∩B={x|x∈A,且x∈B}. (2)并集:一般地,由所有属于集合A或属于集合B的元素组成的集合,称为A与B的 并集,记作A∪B,即A∪B={x|x∈A,或x∈B}. (3)补集:对于一个集合A,由全集U中不属于集合A的所有元素组成的集合称为集合 A相对于全集U的补集,简称为集合A的补集,记作 ∁U A,即 ∁U A={x|x∈U,且x∉A}. 题型一 . 集合的基本概念 1.设集合A={2,1﹣a,a2﹣a+2},若4 A,则a=( ) A.﹣3或﹣1或2 B.﹣3或﹣1 ∈C.﹣3或2 D.﹣1或2 b 2.设a,b R,集合{1,a+b,a}={0, ,b},则b﹣a=( ) a ∈A.1 B.﹣1 C.2 D.﹣2 3.已知集合A={(x,y)|x2+y2≤3,x Z,y Z},则A中元素的个数为( ) A.9 B.8 ∈ ∈ C.5 D.4 4.设集合A={1,2,3},B={4,5},M={x|x=a+b,a A,b B},则M中元素的个数为 ( ) ∈ ∈ A.3 B.4 C.5 D.6 5.已知集合A={1,2,3},B={1,m},若3﹣m A,则非零实数m的数值是 . 6.若集合A={x R|ax2+ax+1=0}其中只有一个元素∈,则a=( ) A.4 ∈ B.2 C.0 D.0或4 题型二 . 集合的基本关系——子集个数 1.已知集合A={0,1,a2},B={1,0,3a﹣2},若A=B,则a等于( ) A.1或2 B.﹣1或﹣2 C.2 D.1 2.设集合A={x|1<x≤2},B={x|x<a},若A B,则a的取值范围是( ) A.{a|a≥1} B.{a|a≤1} ⊆C.{a|a≥2} D.{a|a>2} 3.已知集合M={x|x2=1},N={x|ax=1},若N M,则实数a的取值集合为( ) A.{1} B.{﹣1,1} C⊆.{1,0} D.{1,﹣1,0} 4.已知集合A={x|x2﹣3ax﹣4a2>0,(a>0)},B={x|x>2},若B A,则实数a的取值 范围是 . ⊆ 5.已知集合A={x Z|x2+3x<0},则满足条件B A的集合B的个数为( ) A.2 ∈ B.3 ⊆C.4 D.8 6.设集合A={1,0},集合B={2,3},集合M={x|x=b(a+b),a A,b B},则集合 M的真子集的个数为( ) ∈ ∈ A.7个 B.12个 C.16个 D.15 题型三 . 集合的基本运算 1.设集合A={1,2,4},B={x|x2﹣4x+m﹣1=0},若A∩B={1},则B=( ) A.{1,﹣3} B.{1,0} C.{1,3} D.{1,5} 2.已知集合A={(x,y)|x2+y2=1},B={(x,y)|y=﹣x},则A∩B中元素的个数为( ) A.3 B.2 C.1 D.0 3.已知集合A={x|0<log x<1},B={x|ex﹣2≤1},则A∪B=( ) 4 A.(﹣∞,4) B.(1,4) C.(1,2) D.(1,2]4.满足M {a ,a ,a },且M∩{a ,a ,a }={a }的集合M的子集个数是( ) 1 2 3 1 2 3 3 A.1 ⊆ B.2 C.3 D.4 3 5.设集合A={x Z||x|≤2},B={x| ≤1},则A∩B=( ) 2x ∈ A.{1,2} B.{﹣1,﹣2} C.{﹣2,﹣1,2} D.{﹣2,﹣1,0,2} 6.已知集合 A={1,2,3},B={x|x2﹣3x+a=0,a A},若 A∩B≠ ,则 a 的值为 ( ) ∈ ∅ A.1 B.2 C.3 D.1或2 7.设集合A={x|x2﹣2x≤0,x R},B={y|y=﹣x2,﹣1≤x≤2},则 (A∩B)等于( R ) ∈ ∁ A.R B.{x|x R,x≠0} C.{0} D. 8.设集合A={x|x(4﹣x)>3},∈B={x|x|≥a},若A∩B=A,则a的取值范φ围是( ) A.a≤1 B.a<1 C.a≤3 D.a<3 题型四 . 用韦恩图解决集合问题 ——新定义问题 1.已知全集U=R,集合A={1,2,3,4,5},B={x R|y=lg(x﹣3)},则图中阴 影部分表示的集合为( ) ∈ A.{1,2,3,4,5} B.{1,2,3} C.{1,2} D.{3,4,5} 2.设全集U={x|0<x<10,x N*},若A∩B={3},A∩ B={1,5,7}, A∩ B= U U U {9},则A= ∈,B= . ∁ ∁ ∁ 3.(2021•全国模拟)已知M,N均为R的子集,且 M N,则M∪( N)=( ) R R A. B.M C.N∁ ⊆ D.∁ R 4.某中∅学的学生积极参加体育锻炼,其中有96%的学生喜欢足球或游泳,60%的学生喜欢 足球,82%的学生喜欢游泳,则该中学既喜欢足球又喜欢游泳的学生数占该校学生总数 的比例是( ) A.62% B.56% C.46% D.42% 5.已知集合M={1,2,3,4},集合A、B为集合M的非空子集,若 x A、y B,x<y恒 成立,则称(A,B)为集合M的一个“子集对”,则集合 M的∀“∈子集∈对”共有 个.6.任意两个正整数x、y,定义某种运算 : {x+ y (x与y奇偶相同),则集 x⊗y= x×y (x与y奇偶不同) ⊗ 合M={(x,y)|x y=6,x,y N*}中元素的个数是 . ⊗ ∈