新时代的软件,一条通道给人用,一条通道给AI用
随着claude code的火热,CLI,也就是 Command Line Interface,命令行界面,又开始流行了。claude code最早在代码圈里火热,代码工程师用的风生水起,逐渐发现好像使用者不需要会代码,直接描述描述就能搞出很牛的东西。
命令行是大模型的舒适区,不是人的舒适区。我们普通人还是习惯漂亮的图形界面,点一点就能搞定的事,谁想打开终端敲命令呢?
于是,一种新的软件范式悄然浮出水面:前端给人用,后端给AI用。
以前的软件,前端是好看的界面,后端是写好的功能逻辑。现在呢?当大模型的 Agent 能力上来之后,大家发现:最好给AI留一条它”很舒服”的通道,让它在后面游刃有余地操作。人负责下达命令,AI负责在底层执行。
而把这件事做到最激进的,是前几天的钉钉。
陈航(无招)说:”我们把钉钉打碎了,底层代码从GUI全面改造为CLI,让AI Agent不用再模拟人点按钮,而是直接操作企业系统。”
“钉钉被彻底击碎了,钉钉全面CLI化了。”
于是,就有了——悟空(Wukong)。
好了,CLI什么的先放一边。下面就带大家看看这个悟空到底是啥样。
初见悟空:这图标怎么像个游戏?

这个悟空的码是真难抢啊… 基本是整点秒没…
悟空下载下来这个图标,一只圆滚滚的黑色小猴子,头戴金冠,手持金箍棒,披着红披风,像是个游戏APP…一度以为下载错了。

在 Mac 的菜单栏上,它就是小小的一只悟空。

打开后的主界面长这样。默认连接了本地电脑的工作区,和你的电脑互通——这意味着一些文件操作它能直接保存到本地,不用再手动下载。
界面下方有几个快捷入口:你能做些什么?获取最新的钉钉AI资讯、开发个人网站、整理电脑桌面文件、帮我创建个动画、打造个人知识库……看起来野心不小。

和钉钉也是打通的,在钉钉里可以直接给它发消息。

实战测试:帮我调研搜索供应商
光看界面没意思,得上手干活。
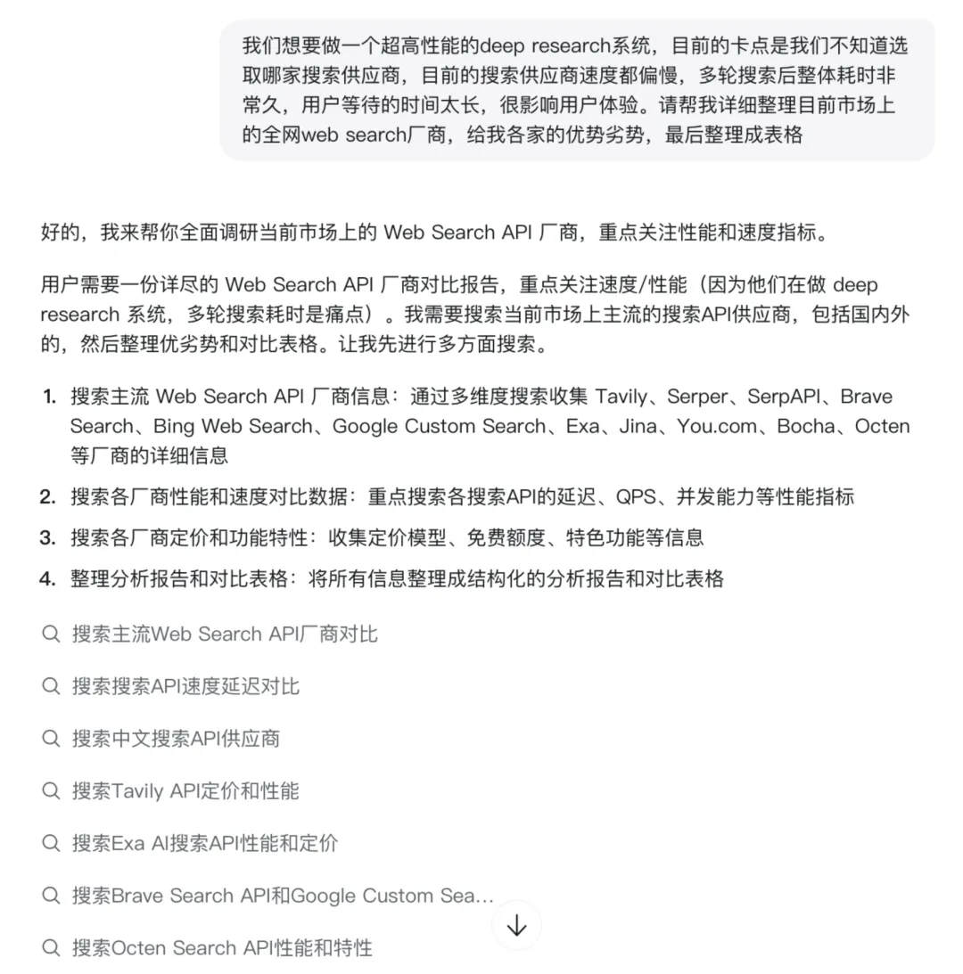
我正好有个工作需求:我们团队想做一个高性能的 Deep Research 系统,目前卡在搜索供应商的选择上。现有供应商速度偏慢,多轮搜索后整体耗时太长,用户等得不耐烦。我需要一份市场上主流 Web Search API 厂商的详细对比。
这个任务如果交给普通 chatbot,它大概会吐出一堆文字,你还得自己整理。那悟空呢?
我把需求完整地描述给它,看看会发生什么。

悟空接到任务后,先做了一个调研计划:搜索主流厂商信息、对比性能和速度数据、收集定价和功能特性、最后整理成结构化报告。然后列出了七八条搜索查询,开始一条一条执行。
悟空主打的就是全面CLI化,并且全面CLI的动作全部展示出来,透明度很高。每一步操作干了什么,搜了哪些关键词,调了什么工具,返回了什么结果——全部清清楚楚地展示出来。



亮点时刻:Computer Use 丝滑上线
当访问网站的时候,自动会跳出来浏览器模拟访问,这个computer use的功能很丝滑。

然后开始模拟浏览,看看网页上都有什么东西

这就是所谓的 Computer Use——AI直接操控浏览器,像人一样去浏览网页、提取信息。说实话,虽然我身处AI行业,但此前也只体验过一次 Computer Use,让我自己配真的有点懒得用。
悟空这次的实现相当丝滑,自动滚动、自动提取关键信息,不需要人工干预。
更有意思的是互动性。当它在浏览 Octen 官网的时候,滚动到一个写着”SOTA Model,RTEB排行第一”的区域。我心想:这公司模型竟然能排第一?就好奇地点了进去。

悟空立刻感知到了我的点击,并触发了二次搜索来校验这个说法的真实性。

这个细节让我印象很深。它是一个人机协同的过程——AI在执行任务,但你随时可以介入,它能理解你的意图并做出响应。
交付成果:从调研到报告,一条龙
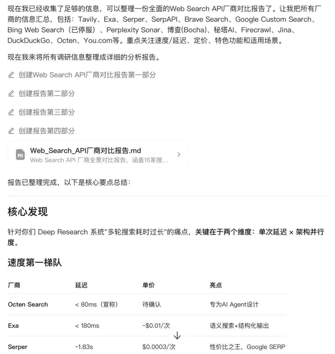
把官网内容和网上公开信息扒了个底朝天后,
悟空开始写调查报告。这不奇怪了,大模型总结能力。


悟空给出了自己的担忧,于是我让它实际测测性能。

悟空继续一条龙服务,给出了接入文档,测试脚本,测试结果。

最后,我让它把所有内容整理成正式文档,用于向老板和团队汇报。
悟空直接生成了一份结构完整的 Markdown 报告,保存到了本地——因为一开始就连接了电脑工作区,这一步完全不需要额外操作。

所有的本地工作内容都整理在了本地文件夹里。

展示下小悟空的成果






最后
它和传统的AI对话工具,不是同一个赛道了。
底层全面CLI化。当钉钉把自己的系统从”给人点的按钮”改造成”给AI调用的接口”,AI的操作效率和能力边界就被打开了。它是像一个真正的操作者一样,直接调度系统资源。
悟空目前还在 Beta 阶段,还有很多可以打磨的地方。但它代表的这个方向——人负责决策,AI负责执行;前端服务人,后端服务AI——我觉得会成为未来软件的主流形态。
新时代的软件,正在分化出两条通道:
-
• 一条是人道: 依然保留简洁、美观、有温度的交互,让我们动动手指就能表达意图; -
• 一条是天道(AI 道): 藏在水面之下,是冷峻、高效、深不可测的 CLI 接口,供 AI 肆意驰骋。
而悟空,可能是我们第一次清晰看到这条路长什么样,这一场大圣归来,才刚刚拉开序幕。
夜雨聆风