速存!长沙四大集团初三联考日历附命题说明
3月下旬,长沙各教育集团初三考试安排密集出炉,一模、期中考接踵而至。这份四大集团初三联考日历+一中集团命题说明建议备考家庭转发收藏!
2026年3月-4月四大集团初三联考安排

温馨提示:各校具体考试时间以学校最终通知为准
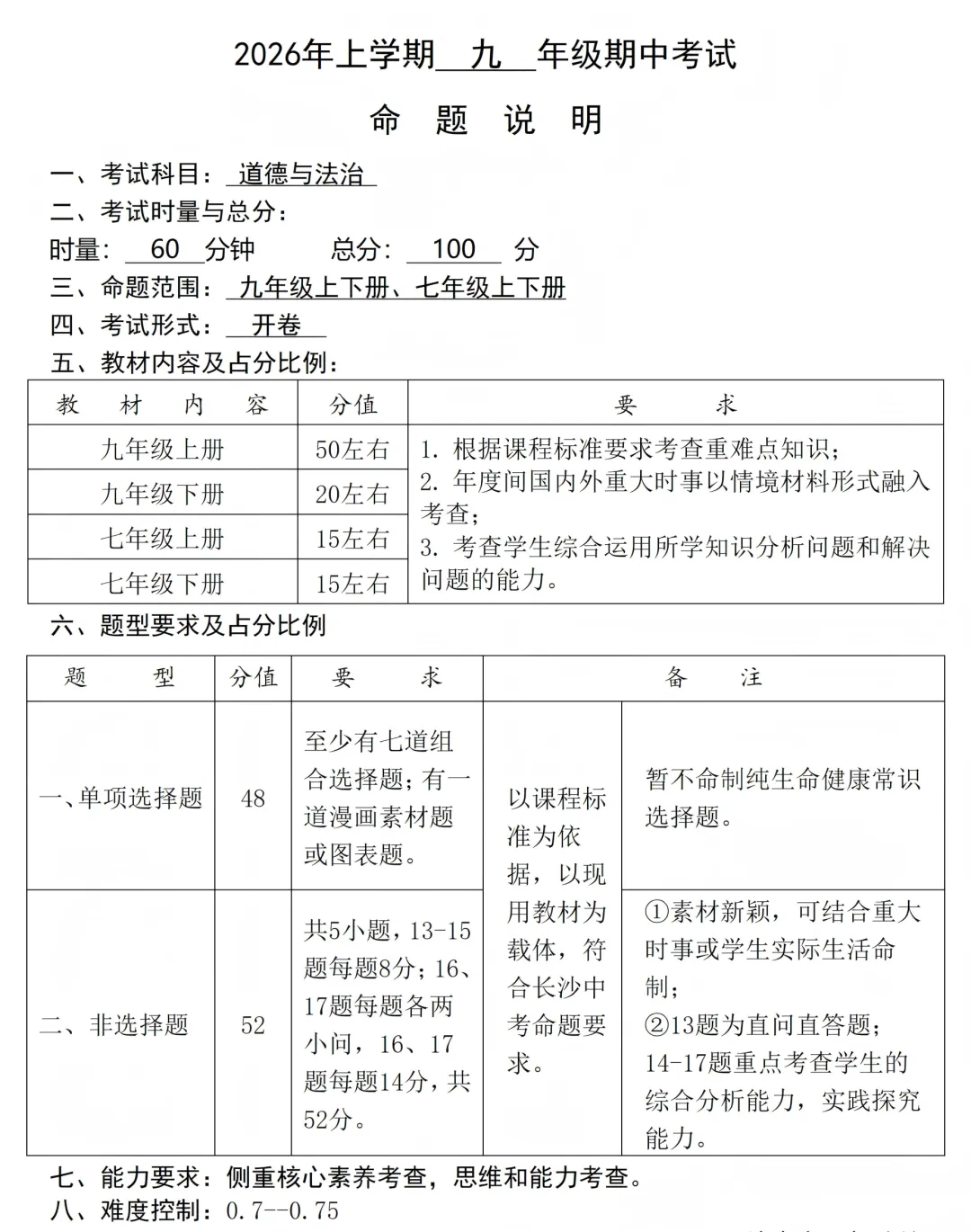
一中集团期中(一模)命题说明







来源于网络,仅供参考


3月底到5月,是初三备考的黄金窗口期。把握好每一次集团联考,就是在为中考和签约增加砝码。我们将持续关注各集团考试动态,第一时间为您带来最新资讯。

需要了解更多,可加以下老师微信免费咨询

【扫码关注】了解更多
获取教育资讯

线下课程有:一对一、一对三、精品小班课、单词速记、晚辅、数学思维、阅读与写作、中高考全日制
课程详细咨询:

温馨提示:了解更多湖南最新教育资讯、升学政策、考试资料等,欢迎点赞、关注、收藏、转发加标星。
夜雨聆风