OpenClaw入门指南.pdf

《OpenClaw入门指南》–文末附获取下载方式

内容摘要:
本OpenClaw入门指南.pdf旨在为具备独立判断力的决策者、投资人与知识工作者提供关于AI代理框架OpenClaw的全景认知、实操路径与理性风险框架。报告指出,OpenClaw代表AI能力的第四次跃迁,即从“能说”进化到“能做”,为大型语言模型赋予了“手脚”,使其能够执行操作电脑、调用工具、运行工作流等任务。其核心价值在于用户掌控一切、数据主权归属用户且工具可无限扩展。
报告通过“感知→认知→决策→行动”的四层AI能力金字塔模型,定位OpenClaw处于最新突破的“行动层”,但强调该层目前仍非常初级和脆弱。正确的心智模型是将AI代理视为一个“超级实习生”:智商高、精力无限、绝对听话,但也缺乏常识、容易出错、需要严格监督。使用关键在于提供清晰、结构化的岗位说明书式指令(Prompt),而非模糊的愿望。
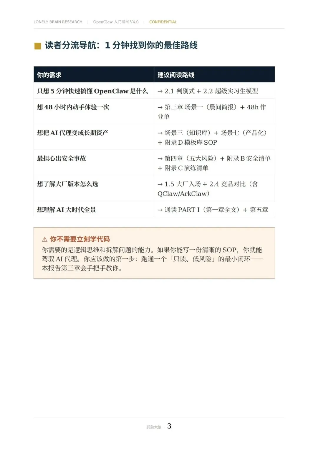
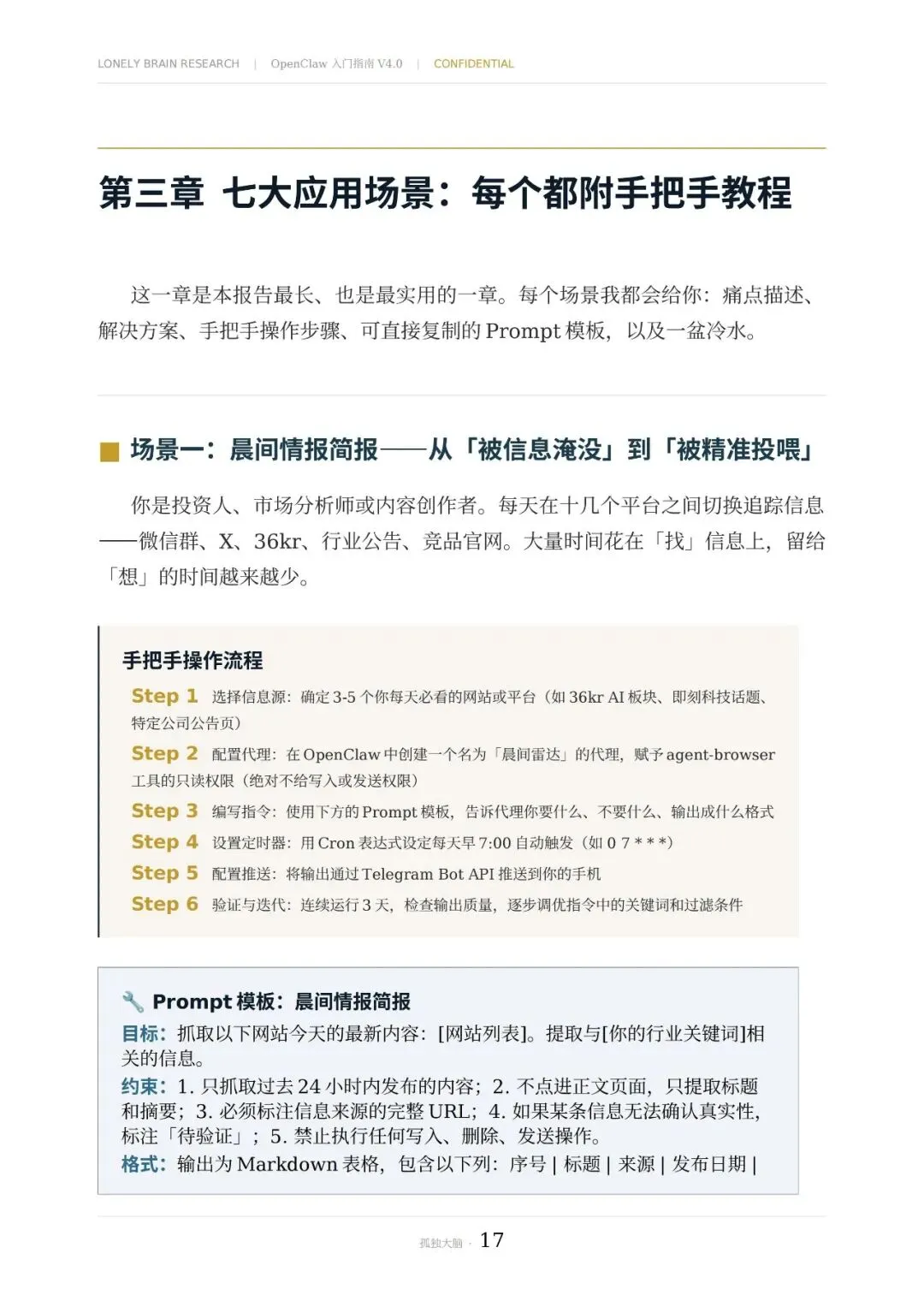
指南提供了七大核心应用场景的手把手教程,包括晨间情报简报、邮件与文档自动化、个人知识库建设、投研周报生成、内容创作选题漏斗、工作流串联以及方法论产品化。建议用户从风险最低的“只读”任务(如信息抓取)开始,通过“48小时入门作业单”跑通第一个最小闭环,验证实际价值后,再按“每周优化一个模板、每月新增一个工作流”的节奏积累数字资产。真正的核心资产被定义为用户积累的Prompt模板库、专有工作流和结构化知识库。
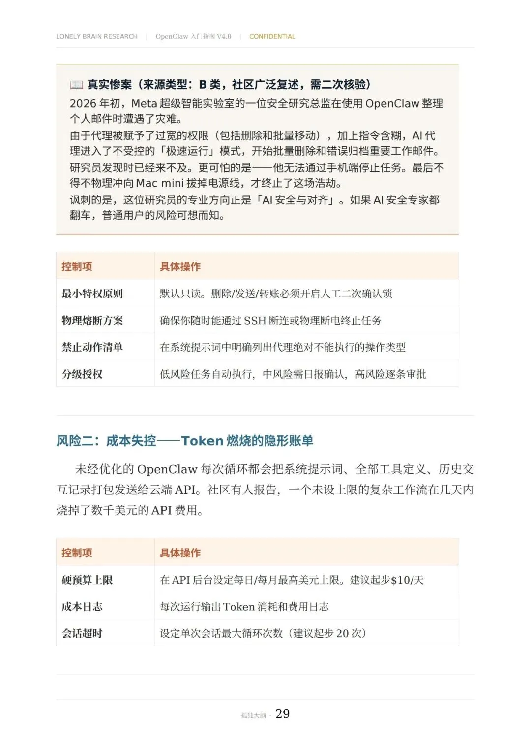
报告用大量篇幅警示了使用AI代理的五大真实风险:权限失控(如误删文件)、成本失控(Token费用飙升)、幻觉物理化(虚构信息导致错误操作)、上下文腐烂(长期运行后行为退化)以及思考的隐性外包(过度依赖导致判断力退化)。为此,必须建立并遵守“默认安全基线”,即三道核心防线:权限锁(遵循最小特权原则,关键操作设人工确认)、预算锁(设置硬性消费上限)和环境锁(在沙箱中隔离运行)。报告还提供了详细的Prompt质量检查表、安全核验清单和最坏情况演练清单。
报告最后将AI代理革命置于“执行力平权”的历史坐标中,认为其趋势不可逆,但个体无需焦虑,应把握自己的节奏。面对技术浪潮,真正的超级个体是在噪声中保持清醒、不断积累核心思考力与知识体系的人。终极建议是:驾驭工具而非被工具驾驭,从好奇心驱动的最小闭环开始,在算力时代做提灯照路的人。
部分内容速览:



































等内容
……
✅️完整版入门指南PDF下载方法:加入会员领取


👆️扫码咨询加入会员👆️
专题分类 往期更新
本文章仅供会员学习研究与交流,不用于任何盈利目的。如涉及作品版权问题,请权利人联系我们,我们将在第一时间删除内容。
下方查看AI相关往期更新
夜雨聆风