乐于分享
好东西不私藏

数据资产入表实施指南(pdf)

数据资产入表实施指南(pdf)

数据决策与企业数字化转型,专注为管理者,数据从业者,数据与AI学习者,提供数据战略,数据管理,分析与应用,入表与合规,AI技术,实战案例等内容的知识共享与交流平台。

点击  “数据决策…”  > 点击右上角“···” > 设为星标⭐

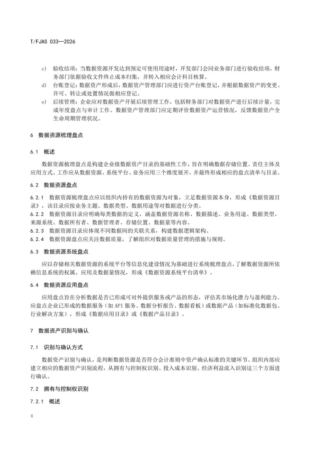
推荐热门阅读

1

热门阅读

财务篇财务数字化转型与数据治理(财务域)-4万阅读点击查看

财务篇丨一文读懂财务报告(精品)-2025-1万阅读点击查看
数据管理数据治理体系构建2025-万级阅读(点击查看
数据管理丨主数据管理:企业数据治理“基建”如何设计?-万级阅读点击查看
数据管理丨数据资产如何盘点击查看
数据管理丨三分钟读懂数据资产入表(漫画版)-万级阅读点击查看
AI实践梳理98家国资央企DeepSeek应用进展点击查看
AI实践丨DeepSeek 15天指导⼿册⸺从⼊⻔到精通点击查看
AI实践Agentic RAG最强大的RAG方式-万级点击查看

2026年 数据、AI、“数字工程素养”培训项目

【01-CDO课程】丨2026年首席数据官CDO(实践班)点击查看

【02-AI课程】丨AI大语言模型应用实战培训

-(点击查看

【03-数据课程】丨数据分析与挖掘实践-(

点击查看

【04-内训课程】丨数据管理、治理及分析应用实践 -(

点击查看

【05-证书课程】丨CDMP/CDGA考证素养培训-([企业内训]CDMP认证及数据文化养成实践内训招生

【06-2026计划】丨2026年全年培训计划

-(点击查看

数据,AI,“数字工程素养”课程

数据社群|知识星球|专家招募

2

加入我们

(1)知识星球丨数据决策与企业数字化转型

/* 部分资料下载 # 不定期更新资料*/

(扫码加入)
(2)数据社群丨数据决策社群加入
           
(扫码加入)
/*参与专业活动的,请进群加群主,备注公司-职业*/
“人生是不断向内攀登的

免责声明:本号所载为本公众号原创或根据网络搜索编辑整理,版权归原作者所有。因图文转载众多,无法找到真正来源,转载的图文仅供学习使用,不用于商业用途,如有侵权,请跟联系删除,谢谢。