AI批改作文小助手大PK
AI时代,必须给自己培养一个得力小助手。但小助手那么多,该选谁呢?我用本次月考应用文中两个不同档次的学生习作做了个小小测评。

四个版本里,我觉得深圳唐邦顺老师的邦邦老师Studio(https://english.teachering.work/grading)和Notion比较适合教师使用。邦邦老师Studio实用性超强,简直就是金牌教师小秘书:上传题目后自动生成详细专业的作文题目解析,还能用图片生成模式一键生成清晰的写作指导教学板书。唯一的使用门槛是需要登录网页并输入验证码(免费)。

Notion AI的优势是可以整合教师前期备课的所有语料。比如这次的科技话题写作,我让AI结合之前编写的科技主题校本材料对学生作文进行润色,形成教学评的闭环。使用门槛是需要付费。

DeepSeek和豆包非常适合学生使用,因为操作最友好——拍照上传即可。DeepSeek第一次修改侧重语言润色。如果学生卷面分数已经较高,用DeepSeek直接润色就能生成流畅的高分作文;如果改逻辑这样的硬伤,还需要自己继续再追问。

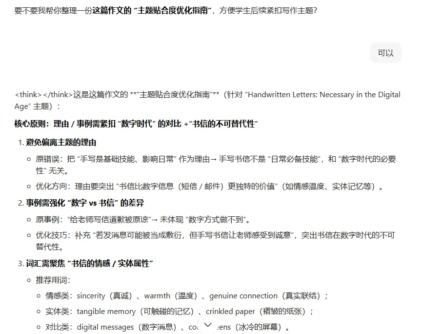
豆包里我设置的智能体Ms Qiu因为设定要求必须改语言和逻辑,前期也积累了批改量,目前也越来越好用——能快速生成语言和逻辑方面的修改意见。同时它会主动提供后续方案:比如12分作文逻辑没问题但语言需优化,而10分作文逻辑薄弱,所以一个给语言修正清单,一个给”主题贴合度优化指南”清单,对学生来说是更个性化的指导。



AI小助手们,各有所长,就等我们来”用对地方”。愿大家都能找到最趁手的那一款,让技术真正成为教与学的助力,而不是负担。
夜雨聆风