壁纸
办公文件
生活文档
学习资料
当前位置:
首页
>
文档
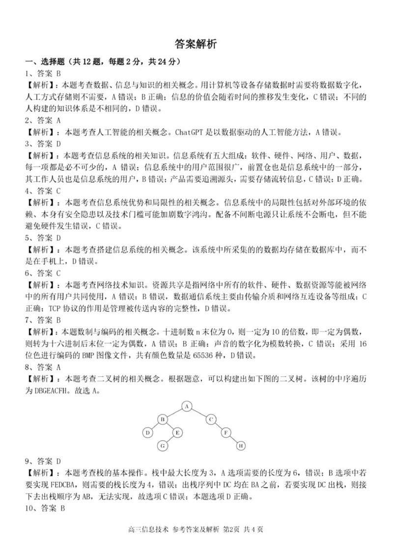
>七彩阳光高三上(开学考)-技术试题+答案(1)_2023年9月_029月合集_2024届浙江省七彩阳光高三上学期返校联考
七彩阳光高三上(开学考)-技术试题+答案(1)_2023年9月_029月合集_2024届浙江省七彩阳光高三上学期返校联考
2026-02-12 14:35:44
2026-02-12 14:35:44
文档预览
文档信息
文档格式
pdf
文档大小
5.289 MB
文档页数
22 页
上传时间
2026-02-12 14:35:44
下载文档
本文档来自网络内容,如有侵犯您的权益请联系我们删除,联系邮箱:wyl860211@qq.com。
上一篇
安徽省县域合作共享联盟2025-2026学年高三上学期1月期末质量检测-生物(A卷)(1)_2026年1月_260118安徽省县域合作共享联盟2025-2026学年高三上学期1月期末质量检测(26-X-353C)(全科)
下一篇
安徽省县域合作共享联盟2025-2026学年高三上学期1月期末质量检测-生物(A卷)da(1)_2026年1月_260118安徽省县域合作共享联盟2025-2026学年高三上学期1月期末质量检测(26-X-353C)(全科)
最新文档
专题15物质结构与性质综合题-三年(2022-2024)高考化学真题分类汇编(全国通用)(学生卷)_近10年高考真题汇编(必刷)_十年(2014-2024)高考化学真题分项汇编(全国通用)
安徽省县域合作共享联盟2025-2026学年高三上学期1月期末质量检测-生物(A卷)da(1)_2026年1月_260118安徽省县域合作共享联盟2025-2026学年高三上学期1月期末质量检测(26-X-353C)(全科)
安徽省县域合作共享联盟2025-2026学年高三上学期1月期末质量检测-生物(A卷)(1)_2026年1月_260118安徽省县域合作共享联盟2025-2026学年高三上学期1月期末质量检测(26-X-353C)(全科)
安徽省县域合作共享联盟2025-2026学年高三上学期1月期末质量检测-物理(B卷)DA(1)_2026年1月_260118安徽省县域合作共享联盟2025-2026学年高三上学期1月期末质量检测(26-X-353C)(全科)
安徽省县域合作共享联盟2025-2026学年高三上学期1月期末质量检测-物理(B卷)(1)_2026年1月_260118安徽省县域合作共享联盟2025-2026学年高三上学期1月期末质量检测(26-X-353C)(全科)
安徽省县域合作共享联盟2025-2026学年高三上学期1月期末质量检测-物理(A卷)DA(1)_2026年1月_260118安徽省县域合作共享联盟2025-2026学年高三上学期1月期末质量检测(26-X-353C)(全科)
安徽省县域合作共享联盟2025-2026学年高三上学期1月期末质量检测-物理(A卷)(1)_2026年1月_260118安徽省县域合作共享联盟2025-2026学年高三上学期1月期末质量检测(26-X-353C)(全科)
生物(江苏卷)(答题卡)_2024届新高三开学摸底考试卷_生物-2024届新高三开学摸底考试卷_生物-2024届新高三开学摸底考试卷(江苏卷)
七彩阳光高三上(开学考)-地理试题+答案(1)_2023年9月_029月合集_2024届浙江省七彩阳光高三上学期返校联考
安徽省县域合作共享联盟2025-2026学年高三上学期1月期末质量检测-数学(B卷)da(1)_2026年1月_260118安徽省县域合作共享联盟2025-2026学年高三上学期1月期末质量检测(26-X-353C)(全科)
热门文档
安徽省县域合作共享联盟2025-2026学年高三上学期1月期末质量检测-数学(B卷)(1)_2026年1月_260118安徽省县域合作共享联盟2025-2026学年高三上学期1月期末质量检测(26-X-353C)(全科)
生物(江苏卷)(全解全析)_2024届新高三开学摸底考试卷_生物-2024届新高三开学摸底考试卷_生物-2024届新高三开学摸底考试卷(江苏卷)
专题15氧化还原反应基本概念(解析卷)_近10年高考真题汇编(必刷)_十年(2014-2024)高考化学真题分项汇编(全国通用)_十年(2014-2023)高考化学真题分项汇编(全国通用)
安徽省县域合作共享联盟2025-2026学年高三上学期1月期末质量检测-数学(A卷)da(1)_2026年1月_260118安徽省县域合作共享联盟2025-2026学年高三上学期1月期末质量检测(26-X-353C)(全科)
安徽省县域合作共享联盟2025-2026学年高三上学期1月期末质量检测-数学(A卷)(1)_2026年1月_260118安徽省县域合作共享联盟2025-2026学年高三上学期1月期末质量检测(26-X-353C)(全科)
七彩阳光高三上(开学考)-历史试题+答案(1)_2023年9月_029月合集_2024届浙江省七彩阳光高三上学期返校联考
安徽省县域合作共享联盟2025-2026学年高三上学期1月期末质量检测-政治(B卷)DA(1)_2026年1月_260118安徽省县域合作共享联盟2025-2026学年高三上学期1月期末质量检测(26-X-353C)(全科)
安徽省县域合作共享联盟2025-2026学年高三上学期1月期末质量检测-政治(B卷)(1)_2026年1月_260118安徽省县域合作共享联盟2025-2026学年高三上学期1月期末质量检测(26-X-353C)(全科)
七彩阳光高三上(开学考)-化学试题+答案(1)_2023年9月_029月合集_2024届浙江省七彩阳光高三上学期返校联考
安徽省县域合作共享联盟2025-2026学年高三上学期1月期末质量检测-政治(A卷)DA(1)_2026年1月_260118安徽省县域合作共享联盟2025-2026学年高三上学期1月期末质量检测(26-X-353C)(全科)
随机文档
专题15氧化还原反应基本概念(原卷卷)_近10年高考真题汇编(必刷)_十年(2014-2024)高考化学真题分项汇编(全国通用)_十年(2014-2023)高考化学真题分项汇编(全国通用)
安徽省县域合作共享联盟2025-2026学年高三上学期1月期末质量检测-政治(A卷)(1)_2026年1月_260118安徽省县域合作共享联盟2025-2026学年高三上学期1月期末质量检测(26-X-353C)(全科)
一轮(二)数学参考答案及评分意见(1)_2023年10月_0210月合集_2024届百师联盟高三一轮复习联考(二)(新教材)_百师联盟2024届高三一轮复习联考(二)(新教材)数学
安徽省县域合作共享联盟2025-2026学年高三上学期1月期末质量检测-地理(B卷)da(1)_2026年1月_260118安徽省县域合作共享联盟2025-2026学年高三上学期1月期末质量检测(26-X-353C)(全科)
专题15植物的生命活动调节(解析卷)_近10年高考真题汇编(必刷)_十年(2014-2024)高考生物真题分项汇编(全国通用)_十年(2014-2023)高考生物真题分项汇编(全国通用)
一轮二英语参考答案及评分意见(1)_2023年10月_0210月合集_2024届百师联盟高三一轮复习联考(二)(新教材)_百师联盟2024届高三一轮复习联考(二)(新教材)英语
安徽省县域合作共享联盟2025-2026学年高三上学期1月期末质量检测-地理(B卷)(1)_2026年1月_260118安徽省县域合作共享联盟2025-2026学年高三上学期1月期末质量检测(26-X-353C)(全科)
安徽省县域合作共享联盟2025-2026学年高三上学期1月期末质量检测-地理(A卷)da(1)_2026年1月_260118安徽省县域合作共享联盟2025-2026学年高三上学期1月期末质量检测(26-X-353C)(全科)
一轮二物理(全国单科90分钟)答案---新旧教材通用(1)_2023年10月_0210月合集_2024届百师联盟高三一轮复习联考(二)(新教材)
安徽省县域合作共享联盟2025-2026学年高三上学期1月期末质量检测-地理(A卷)(1)_2026年1月_260118安徽省县域合作共享联盟2025-2026学年高三上学期1月期末质量检测(26-X-353C)(全科)