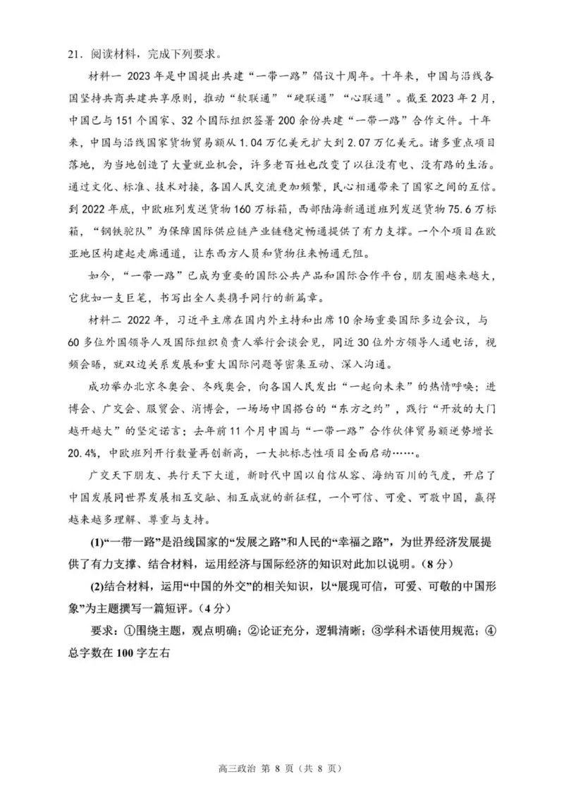
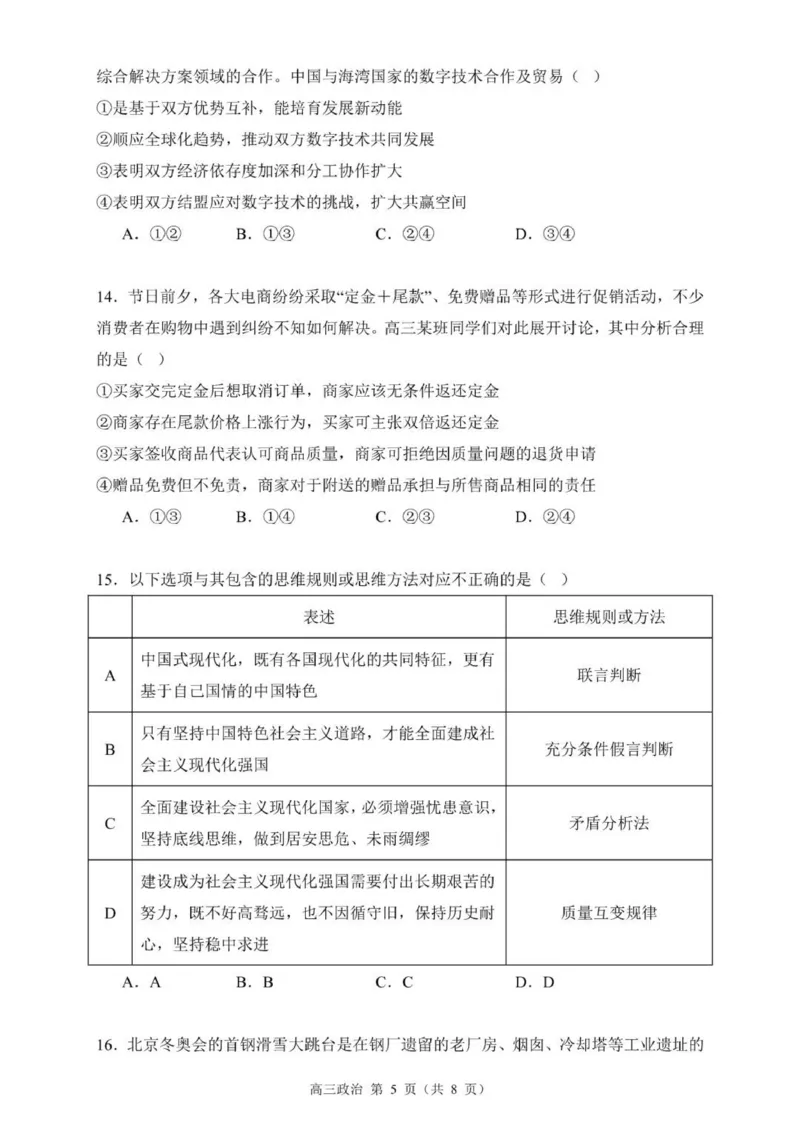
文档
办公文件
生活文档
学习资料
当前位置:
首页
>
文档
>贵州思南中学高三上(月考Ⅱ)-政治试题+答案(1)_2023年9月_029月合集_2024届贵州省思南中学高三上学期第二次月考
贵州思南中学高三上(月考Ⅱ)-政治试题+答案(1)_2023年9月_029月合集_2024届贵州省思南中学高三上学期第二次月考
2026-03-23 15:19:21
2026-02-13 15:52:53
文档预览
文档信息
文档格式
pdf
文档大小
4.120 MB
文档页数
17 页
上传时间
2026-02-13 15:52:53
下载文档
本文档来自网络内容,如有侵犯您的权益请联系我们删除,联系邮箱:wyl860211@qq.com。
上一篇
分数乘法第1-10篇答案_编码0121-6年级数学口算计算_口算题(适合6年级)(1)_分数-乘法(200篇)_(分数)乘法初级(100篇)
下一篇
分数乘法第1-20篇_编码0121-6年级数学口算计算_口算题(适合6年级)(1)_分数-乘法(200篇)_(分数)乘法高级(100篇)
最新文档
2020-2021学年高一化学上学期第一次月考卷-拔高A卷(人教版2019)(解析版)_高化_2025春-人教版高中化学_01新版高中化学必修一_4.习题试卷_月考卷_第一次月考
2020-2021学年高一化学上学期第一次月考卷-拔高A卷(人教版2019)(原卷版)_高化_2025春-人教版高中化学_01新版高中化学必修一_4.习题试卷_月考卷_第一次月考
2020-2021学年高一化学上学期第一次月考卷-基础B卷(人教版2019)(解析版)_高化_2025春-人教版高中化学_01新版高中化学必修一_4.习题试卷_月考卷_第一次月考
2020-2021学年高一化学上学期第一次月考卷-基础B卷(人教版2019)(原卷版)_高化_2025春-人教版高中化学_01新版高中化学必修一_4.习题试卷_月考卷_第一次月考
2020-2021学年高一化学上学期第一次月考卷-基础A卷(人教版2019)(解析版)_高化_2025春-人教版高中化学_01新版高中化学必修一_4.习题试卷_月考卷_第一次月考
2020-2021学年高一化学上学期第一次月考卷-基础A卷(人教版2019)(原卷版)_高化_2025春-人教版高中化学_01新版高中化学必修一_4.习题试卷_月考卷_第一次月考
2019-2020学年新教材人教版必修第二册第五章化工生产中的重要非金属元素本章测试_高化_2025春-人教版高中化学_02新版高中化学必修二_5.试卷习题_单元测试_单元测试+综合试题
2019-2020学年新教材人教版必修第二册第五章化工生产中的重要非金属元素本章测试(1)_高化_2025春-人教版高中化学_02新版高中化学必修二_5.试卷习题_单元测试_单元测试+综合试题
2019-2020学年新教材人教版必修第二册第七章有机化合物本章测试_高化_2025春-人教版高中化学_02新版高中化学必修二_5.试卷习题_单元测试_单元测试+综合试题
2019-2020学年新教材人教版必修第二册全程质量检测(AB卷)_高化_2025春-人教版高中化学_02新版高中化学必修二_5.试卷习题_单元测试_单元测试+综合试题
热门文档
2019-2020学年新教材人教版必修二第二册第七章有机化合物本章测试_高化_2025春-人教版高中化学_02新版高中化学必修二_5.试卷习题_单元测试_单元测试+综合试题
2019-2020学年新人教版必修2综合测试题_高化_2025春-人教版高中化学_02新版高中化学必修二_5.试卷习题_单元测试_单元测试+综合试题
开学收心考试模拟卷02(原卷版)(1)_3初中数学课件教案人教版PPT_八年级数学下册_保存转存之后查看(1)_8下-初中数学人教版(2026春新版持续更新)_旧版-可参考_06习题试卷_5专项练习
2019-2020学年新人教版必修2综合测试题(1)_高化_2025春-人教版高中化学_02新版高中化学必修二_5.试卷习题_单元测试_单元测试+综合试题
2019-2020学年新人教版必修2第六章化学反应与能量单元测试题_高化_2025春-人教版高中化学_02新版高中化学必修二_5.试卷习题_单元测试_单元测试+综合试题
2019-2020学年新人教版必修2第六章化学反应与能量单元测试题_高化_2025春-人教版高中化学_02新版高中化学必修二_5.试卷习题_单元测试_单元测试+综合试题
2019-2020学年新人教版必修2第七章有机化合物单元测试题_高化_2025春-人教版高中化学_02新版高中化学必修二_5.试卷习题_单元测试_单元测试+综合试题
2019-2020学年新人教版必修2第7章有机化合物单元测试题_高化_2025春-人教版高中化学_02新版高中化学必修二_5.试卷习题_单元测试_单元测试+综合试题
培优专题03根的判别式的五种常见应用-解析版(1)_3初中数学课件教案人教版PPT_9下-初中数学人教版_07专项讲练_核心考点突破2022-2023学年九年级数学精选专题培优讲与练(人教版)
2019-2020学年新人教版必修2第5章化工生产中的重要非金属元素单元测试题_高化_2025春-人教版高中化学_02新版高中化学必修二_5.试卷习题_单元测试_单元测试+综合试题_390
随机文档
原卷版12~22专题p217_高中物理模型题型与方法
2019-2020学年新人教版必修2第5章化工生产中的重要非金属元素单元测试题_高化_2025春-人教版高中化学_02新版高中化学必修二_5.试卷习题_单元测试_单元测试+综合试题
2019-2020学年新人教版必修2期末综合测试题_高化_2025春-人教版高中化学_02新版高中化学必修二_5.试卷习题_单元测试_单元测试+综合试题
2019-2020学年新人教版必修2期末综合测试题1_高化_2025春-人教版高中化学_02新版高中化学必修二_5.试卷习题_单元测试_单元测试+综合试题
2019-2020学年新人教版必修2期中测试题_高化_2025春-人教版高中化学_02新版高中化学必修二_5.试卷习题_单元测试_单元测试+综合试题
2019-2020学年新人教版必修2期中测试题1(1)_高化_2025春-人教版高中化学_02新版高中化学必修二_5.试卷习题_单元测试_单元测试+综合试题
2.4鍖栧鍙嶅簲鐨勮皟鎺э紙鍒嗗眰浣滀笟锛夛紙鍘熷嵎鐗堬級_高化_595801221724高中化学新人教版选择性必修一二三电子版教案PPT课件高中试卷_选择性必修1册(人教版)_分层作业
原卷版01~11专题p210_高中物理模型题型与方法
2.4鍖栧鍙嶅簲鐨勮皟鎺э紙鍒嗗眰浣滀笟锛夛紙瑙f瀽鐗堬級_高化_595801221724高中化学新人教版选择性必修一二三电子版教案PPT课件高中试卷_选择性必修1册(人教版)_分层作业
2.4化学反应的调控(精讲)-(人教版2019选择性必修1)(解析版)_高化_595801221724高中化学新人教版选择性必修一二三电子版教案PPT课件高中试卷_选择性必修1册(人教版)_专项练习