当前位置:首页>文档>高一英语答案_2024-2025高一(7-7月题库)_2024年9月试卷_0926重庆市七校2024年高一上学期第一次联考

高一英语答案_2024-2025高一(7-7月题库)_2024年9月试卷_0926重庆市七校2024年高一上学期第一次联考

  • 2026-03-31 00:57:29 2026-02-16 11:27:11

文档预览

高一英语答案_2024-2025高一(7-7月题库)_2024年9月试卷_0926重庆市七校2024年高一上学期第一次联考
高一英语答案_2024-2025高一(7-7月题库)_2024年9月试卷_0926重庆市七校2024年高一上学期第一次联考

文档信息

文档格式
pdf
文档大小
0.453 MB
文档页数
2 页
上传时间
2026-02-16 11:27:11

文档内容

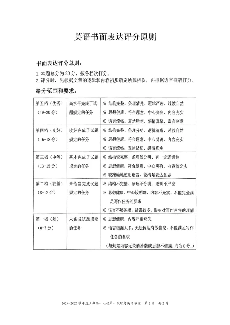
2024—2025 学年度上期高一七校第一次联考 英 语 答 案 听力 1—6 ACBAAB 7—12 CAABAC 13—16 BAAA 17—20 CBAB 语法选择 21-25. ABCBA 26-30. BACBC 完形填空 31-35. DAACD 36-40. BBCAD 阅读 41-43. BCD 44-47. DCCB 48-51. CDAB 52-55. BCCD 56-59. DDAC 口语运用 60-64. DBFGE 任务阅读 65. Yes. / Yes, it is. 66. Three. / Three astronauts. 67. Keeping training hard and never giving up. / His hard training and his patience. 68. Yes, I do. Because I don’t want to waste too much of my time to do something difficult. Maybe the things that I have trouble doing are the ones that I’m really not good at. / No, I don’t. Because as the old saying goes, where there’s a will, there’s a way. It’s possible for me to make it as long as I don’t give up. (言之有理即可) 完成句子 69. didn’t use 70. How far 71. been away 72. proud of 73. worth watching 短文填空 74. with 75. suggestions/tips 76. When 77. difficult 78. yourself 79. Smile 80. back 81. however 书面表达 略 2024-2025学年度上期高一七校第一次联考英语答案 第 1页 共 2页 {#{QQABJYoEggioAJAAARhCUwGoCEKQkBECCYgOABAMsAIBwRFABAA=}#}2024-2025学年度上期高一七校第一次联考英语答案 第 2页 共 2页 {#{QQABJYoEggioAJAAARhCUwGoCEKQkBECCYgOABAMsAIBwRFABAA=}#}