当前位置:首页>文档>第2章 第2节课时1化学反应中能量变化的本质及转化形式(教用)_化学_2026版高中必刷题化学《鲁科》_26春化学-鲁科-必修二_化必修2LK_电子预习卡答案

第2章 第2节课时1化学反应中能量变化的本质及转化形式(教用)_化学_2026版高中必刷题化学《鲁科》_26春化学-鲁科-必修二_化必修2LK_电子预习卡答案

  • 2026-04-01 09:04:17 2026-02-20 20:16:23

文档预览

第2章 第2节课时1化学反应中能量变化的本质及转化形式(教用)_化学_2026版高中必刷题化学《鲁科》_26春化学-鲁科-必修二_化必修2LK_电子预习卡答案
第2章 第2节课时1化学反应中能量变化的本质及转化形式(教用)_化学_2026版高中必刷题化学《鲁科》_26春化学-鲁科-必修二_化必修2LK_电子预习卡答案

文档信息

文档格式
docx
文档大小
0.474 MB
文档页数
2 页
上传时间
2026-02-20 20:16:23

文档内容

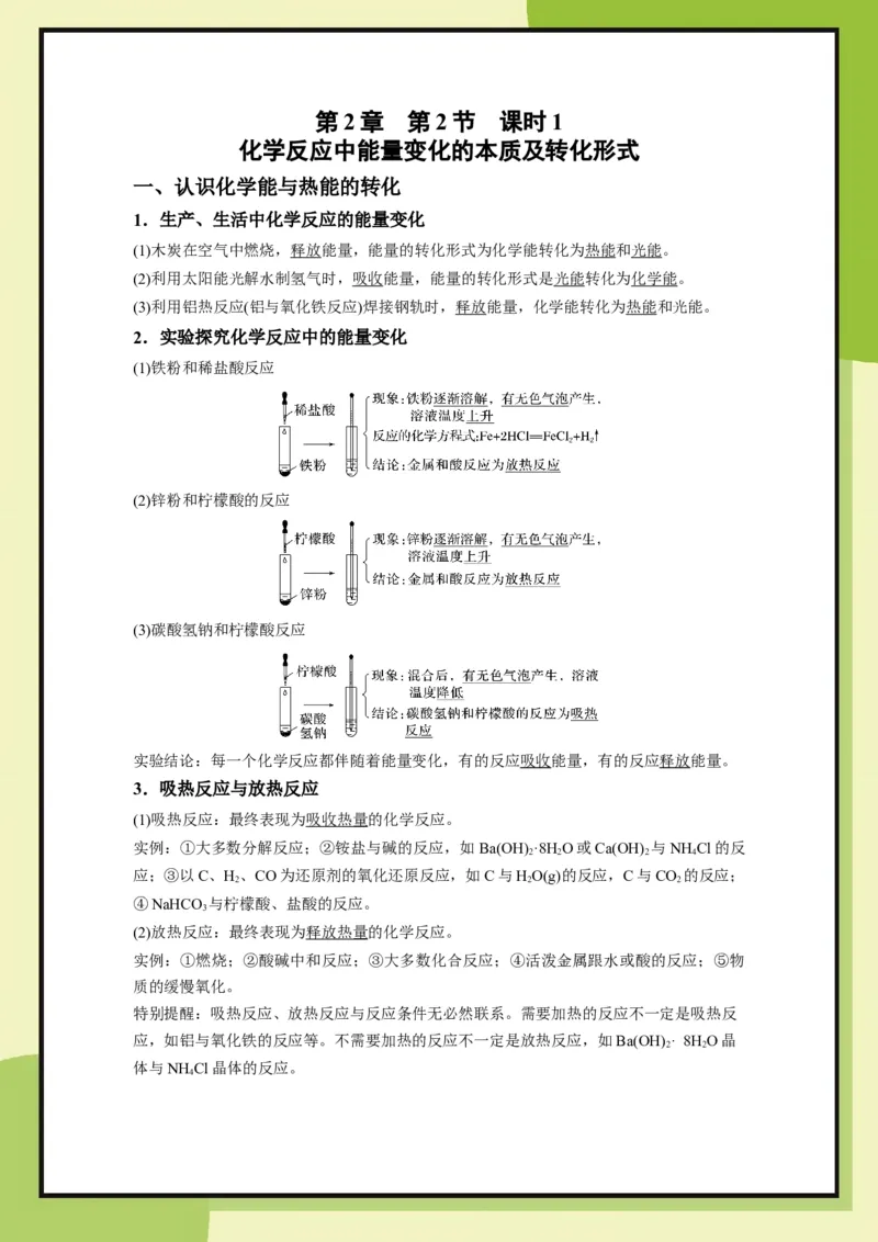
第 2 章 第 2 节 课时 1 化学反应中能量变化的本质及转化形式 一、认识化学能与热能的转化 1.生产、生活中化学反应的能量变化 (1)木炭在空气中燃烧,释放能量,能量的转化形式为化学能转化为热能和光能。 (2)利用太阳能光解水制氢气时,吸收能量,能量的转化形式是光能转化为化学能。 (3)利用铝热反应(铝与氧化铁反应)焊接钢轨时,释放能量,化学能转化为热能和光能。 2.实验探究化学反应中的能量变化 (1)铁粉和稀盐酸反应 (2)锌粉和柠檬酸的反应 (3)碳酸氢钠和柠檬酸反应 实验结论:每一个化学反应都伴随着能量变化,有的反应吸收能量,有的反应释放能量。 3.吸热反应与放热反应 (1)吸热反应:最终表现为吸收热量的化学反应。 实例:①大多数分解反应;②铵盐与碱的反应,如Ba(OH) ·8H O或Ca(OH) 与NH Cl的反 2 2 2 4 应;③以C、H、CO为还原剂的氧化还原反应,如C与HO(g)的反应,C与CO 的反应; 2 2 2 ④NaHCO 与柠檬酸、盐酸的反应。 3 (2)放热反应:最终表现为释放热量的化学反应。 实例:①燃烧;②酸碱中和反应;③大多数化合反应;④活泼金属跟水或酸的反应;⑤物 质的缓慢氧化。 特别提醒:吸热反应、放热反应与反应条件无必然联系。需要加热的反应不一定是吸热反 应,如铝与氧化铁的反应等。不需要加热的反应不一定是放热反应,如Ba(OH) · 8HO晶 2 2 体与NH Cl晶体的反应。 4二、化学反应中能量变化的本质 1.化学反应中能量变化的实质(微观探析) (1)以氢气燃烧生成水蒸气时的能量变化为例,探究化学变化中能量变化的本质 在25 ℃和101 kPa的条件下, ①断裂1 mol H 和 mol O 中的化学键吸收的总能量: 436 kJ + 249 kJ = 685 kJ ,生成1 mol 2 2 HO,即形成2 mol“O—H”共价键释放的能量为930 kJ; 2 ②释放的总能量大于吸收的总能量,则该反应为放热反应; ③燃烧1 mol H 生成水蒸气时放出能量245 kJ。 2 (2)用图示表示化学反应中的能量变化 E<E,反应释放能量:E-E;E>E,反应吸收能量:E-E。 1 2 2 1 1 2 1 2 (3)重新认识化学变化 化学变化过程中既有物质变化,又伴随能量变化,表示如下: 2.从物质本身所具有的能量角度理解(宏观角度) 只关注反应前后物质的总能量不分析反应过程,用图示表示: 反应物的总能量>生成物的总能量,是放热反应;反应物的总能量<生成物的总能量,是 吸热反应。