当前位置:首页>文档>专题01中西方政治制度的演进与变革(原卷版)-备战2023年高考历史一轮复习考点微专题(新高考地区专用)_07高考历史_新高考复习资料_2023年新高考复习资料

专题01中西方政治制度的演进与变革(原卷版)-备战2023年高考历史一轮复习考点微专题(新高考地区专用)_07高考历史_新高考复习资料_2023年新高考复习资料

  • 2026-04-07 07:35:34 2026-04-07 07:16:47

文档预览

专题01中西方政治制度的演进与变革(原卷版)-备战2023年高考历史一轮复习考点微专题(新高考地区专用)_07高考历史_新高考复习资料_2023年新高考复习资料
专题01中西方政治制度的演进与变革(原卷版)-备战2023年高考历史一轮复习考点微专题(新高考地区专用)_07高考历史_新高考复习资料_2023年新高考复习资料
专题01中西方政治制度的演进与变革(原卷版)-备战2023年高考历史一轮复习考点微专题(新高考地区专用)_07高考历史_新高考复习资料_2023年新高考复习资料
专题01中西方政治制度的演进与变革(原卷版)-备战2023年高考历史一轮复习考点微专题(新高考地区专用)_07高考历史_新高考复习资料_2023年新高考复习资料
专题01中西方政治制度的演进与变革(原卷版)-备战2023年高考历史一轮复习考点微专题(新高考地区专用)_07高考历史_新高考复习资料_2023年新高考复习资料
专题01中西方政治制度的演进与变革(原卷版)-备战2023年高考历史一轮复习考点微专题(新高考地区专用)_07高考历史_新高考复习资料_2023年新高考复习资料
专题01中西方政治制度的演进与变革(原卷版)-备战2023年高考历史一轮复习考点微专题(新高考地区专用)_07高考历史_新高考复习资料_2023年新高考复习资料
专题01中西方政治制度的演进与变革(原卷版)-备战2023年高考历史一轮复习考点微专题(新高考地区专用)_07高考历史_新高考复习资料_2023年新高考复习资料
专题01中西方政治制度的演进与变革(原卷版)-备战2023年高考历史一轮复习考点微专题(新高考地区专用)_07高考历史_新高考复习资料_2023年新高考复习资料
专题01中西方政治制度的演进与变革(原卷版)-备战2023年高考历史一轮复习考点微专题(新高考地区专用)_07高考历史_新高考复习资料_2023年新高考复习资料
专题01中西方政治制度的演进与变革(原卷版)-备战2023年高考历史一轮复习考点微专题(新高考地区专用)_07高考历史_新高考复习资料_2023年新高考复习资料
专题01中西方政治制度的演进与变革(原卷版)-备战2023年高考历史一轮复习考点微专题(新高考地区专用)_07高考历史_新高考复习资料_2023年新高考复习资料
专题01中西方政治制度的演进与变革(原卷版)-备战2023年高考历史一轮复习考点微专题(新高考地区专用)_07高考历史_新高考复习资料_2023年新高考复习资料
专题01中西方政治制度的演进与变革(原卷版)-备战2023年高考历史一轮复习考点微专题(新高考地区专用)_07高考历史_新高考复习资料_2023年新高考复习资料

文档信息

文档格式
docx
文档大小
0.408 MB
文档页数
10 页
上传时间
2026-04-07 07:16:47

文档内容

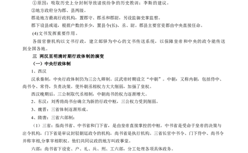
专题 01 中西方政治制度的演进与变革 1.(2021·河北·高考真题)下图为中国古代某皇帝在位期间政令信息承转运行关系示意图,对图中信息解 读正确的是 A.尚书是中央最高行政机构 B.分权造成了冗官现象 C.决策权与执行权出现分离 D.王国问题得到了解决 【答案】C 【详解】 本题考查“汉代中外朝制度”,根据图示内容可以看出,皇帝的诏令最终是由外朝的“三公”及其僚属去 执行的,参与朝见和朝会的公卿百官以及中朝“尚书”协助皇帝进行决策,说明当时决策权和执行权出现 分离的情况,C项正确;图示内容不能说明尚书是最高的行政机构,更不能说明造成了冗官现象,排除 AB项;根据“郡国”可知当时王国还存在,无法判定其是否解决,排除D项。故选C项。一、先秦时期的政治体制 (一)夏朝:从禅让制到世袭制 约前2070年禹建立,开创了世袭制 世袭制内容有二:父子相传、兄终弟及;影响是形成了“家天下”的局面。 (二)商朝:内外服制度;有较系统的国家机构和分掌内外服各类事务的官吏。 内外服制度的内容:内服是王畿,由商王直接控制;王畿四周是外服,由附属国管辖。 (三)西周 西周前1046年周武王建立,实行分制制度, 1、贵族等级制,分封制——封建领主制: (1)周天子是国家最高统治者,控制着王畿地区。 (2)其他地方分封给同姓亲族、功臣和先代贵族,在各地建立诸侯国,拱卫周王室。 (3)诸侯在国内分封卿大夫,卿大夫分封士。 分封制是较内外服制度更进一步的政治体制,诸侯虽享有受封土地上的统治权,但也要服从周天子的 政令,承担对周王室的义务。 2、宗法制:周天子与各级贵族都实行嫡长子继承制。 3、礼乐制:维护统治的文化制度。 4、等级分封政体——封建领主制的特征: (1)政治权力和血缘关系相结合,是西周整体的基本特征。 (2)君主的权力不是绝对的,原始民主遗存对君主权力有制约作用。 (3)最高统治者尚未实现中央集权。 (4)王权具有神秘色彩。 二、秦朝君主专制中央集权的建立——封建君主制 (一)春秋战国 春秋战国时期,随着社会经济的发展和宗法血缘关系的瓦解,西周贵族等级分封制开始解体。为适应 社会变化的需要,各国政治都进行了重大改革,君主专制加强,郡县制、官僚制等封建政治体制开始产生。 (二)秦朝 在全国范围内建立起君主专制中央集权的政治体制。 1. 历史背景: (1)社会经济的发展(表现是铁农具和牛耕的使用推广); (2)宗法血缘关系的瓦解(代远情疏); (3)各国进行重大改革(商鞅变法,建立县制); (4)秦统一六国,建立秦朝。 2.内容:(1)皇帝制度(核心),皇帝总览一切军政大权 特点:皇位独尊、皇权至上、皇位世袭。 (2)中央政府,设立三公九卿。 ①三公及其职能 三公:丞相(百官之长,行政中枢所在,秉承皇帝,统领百官)、太尉(掌军事)、御史大夫(副丞 相,掌管图籍、文书,监察百官)。 九卿:分掌各类政务的机构。 ②决策方式:国家大事由公卿进行廷议,最后由皇帝裁断。 (3)地方官职,在地方上推行郡县制 ①原因:吸取历史上分封制导致诸侯纷争的历史教训;李斯的建议。 ②地方政府分为郡、县两级。 郡是地方最高行政机构,置郡守、郡丞和郡尉,另设监御史掌监察。 郡下设县或道,根据户数的多少,置县令(长)、丞、尉。郡县主要官吏都由中央直接任命。 (4)文书发挥重要作用。 各级官僚机构以文书行政,建立邮驿为中心的文书传送系统,以保障皇帝和中央的政令能传送 到全国各地。 三 两汉至明清时期行政体制的演变 (一)中央行政体制 1、西汉 汉承秦制,中央行政体制仍为三公九卿制。汉武帝时期设立“中朝”。中朝:又称内朝,包括侍中、 尚书令、常侍,负责决策。使外朝丞相权力大大削弱,加强了皇权。 西汉晚期后,三公制取代丞相制,中朝尚书的权力逐渐增大。 2、东汉:刘秀将尚书台确立为新的行政中枢,三公权力受到削弱。 3、魏晋:三省体制逐渐形成。 4、隋唐:三省六部制: (1)三省:指尚书省、中书省和门下省,是由皇帝直接掌控的中枢。中书省是受命于皇帝的决策与 出令机构,门下省是审议封驳朝廷政令的机构,尚书省是执行机构。三省长官中书令、门下侍中、尚书令 并称宰相,分掌宰相职权。他们共同议政的地方叫政事堂。 六部:尚书省下设吏、户、礼、兵、刑、工六部,分工处理各项具体政务。 (2)评价:三省职责明确,相互牵制,削弱相权,可以有效履行封建国家的不同职能并加强皇权。 三省六部制的确立,标志着中央行政体制发展到一个新阶段。 5、宋朝:二府三司 宋朝设置三省六部制,但职能废弛瘫痪。 承唐制,另设中书门下,其长官“同中书门下平章事”履行宰相的职权。 6、元朝:实行中书一省制,中书省总理全国政务。 7、明朝: (1)明太祖废除中书省和丞相,亲理政务,绵延1000多年的丞相制度终结,标志着封建君主专制发 展到更高阶段。(2)内阁制:内阁大学士协助皇帝处理大量政务,成为事实上中央行政的中枢首脑。 性质:内阁不是法定的中央行政机构,是内侍顾问机构,无决策权。 作用:加强了君主专制。 8、清朝:军机处 特点:简、速、密。地位:军机大臣直接秉承皇帝,逐渐成为掌管处理全国军政事务的中枢。影响: 标志着专制主义中央集权制度达到顶峰。 总结:中央行政体制的演变 朝代 政策(措施) 影响 秦朝 实行三公九卿制 加强了君权 西汉 汉承秦制,实行三公九卿制;汉武帝设立中朝 加强了君权 东汉 尚书台成为行政中枢 加强了君权 隋唐 实行三省六部制 加强了君权,是中央集权制度 完善的重要表现 宋朝 设立中书门下省;后设立参知政事、枢密使和三司使。 加强了君权 元朝 实行一省制(设立中书省) 削弱了君权 明朝 明太祖废除宰相制度;明成祖时,形成内阁。 加强了君权 清朝 雍正帝设立军机处 使专制皇权发展到顶峰 趋势:君权不断强化,相权逐步分散、削弱、直至废除。 (二) 地方行政体制的发展 1、汉朝:郡县两级制。 郡:太守(京师所在地设内史或京兆尹,级别高于一般郡)、郡尉、郡丞。太守开府分曹理事,各曹属 吏分管具体事务,由太守分别任用。 郡下设县(有少数民族地方设道):县令或县长,之下有丞、尉及分曹属吏。 王国与侯国:景帝和武帝后,权力被不断削弱,不再对中央构成威胁。 2、东汉晚期:原来的监察区“州”变为一级行政机构。 3、魏晋南北朝:实行州、郡、县三级制。州刺史不仅有行政权,还有领兵权,形成内轻外重、干弱 枝强的局面。 4、隋朝:废郡,以州统县,实行州、县二级制。 5、唐朝: 继承隋制,实行州、县二级制。 唐朝根据山川形势把全国划分为10道(后增至15道),作为中央派出的监察机构。安史之乱后,道变 成州、县以上的一级行政实体。 唐中期后,设节度使(州以上的地方军政长官),掌军事,逐渐兼并役使州县,拥兵自重,形成藩镇 割据势力。 6、宋朝:改道为路,又将隋唐时期作为军事管理机构的府变为一级行政区划,形成路、府、县三级 制。 7、元朝:地方设置行中书省,作为中书省在地方的派出机构,掌管一省政务,简称“行省”。后行省演变为地 方常设的最咼一级行政机构。形成省、路、府、州、县的多级行政体制。 意义:是中国省制的开端,有利于统一多民族国家的形成与发展,加强了中央集权。 8、明朝: 废行省,设三司,但省的格局并未改变。三司:布政使、按察使、都指挥使(原本行省权力由三司分 割)。 明朝后期,各省派出巡抚、巡按,逐渐总揽一省之权。 9、清朝: 清承明制,巡抚成了一省长官,又设总督掌管数省军政大权。 明清时期,省之下设府(直隶州),府下设县(州),相对较为稳定,形成省、府、县三级级行政体制。 总结:地方行政体制的发展 朝代 政策(措施) 层级 秦朝 实行郡县制 郡、县两级 西汉 汉承秦制,实行郡县制;前期设有封国;汉武帝划分 郡、县两级 州,为中央派出的监察机构 东汉晚期 州成为一级行政机构 州、郡、县三级 隋朝 精简地方机构 州、县两级 唐朝 设道,作为中央派出的监察机构;安史之乱后,道成为 道、州、县三级 一级行政实体;设置节度使 宋朝 改道为路,府成为一级行政区划 路、府(州)、县三 级 元朝 实行行省制(设立行中书省) 省、路、府(州)、 县多级 明朝 明太祖废除行省,设立三司;后又派出巡抚、巡按 省、府(州)、县三 级 清朝 清承明制,巡抚成为省级长官;又设总督掌管数省 省、府(州)、县三 级 趋势:地方权力不断分散,中央权力逐步加强;县是最稳定的一级行政区划。 1.(2019·广西·象州县中学高二阶段练习)下图是唐朝中央政府机构示意图,从中得到的正确信息是A.相权一分为三 B.六部直接对皇帝负责 C.门下省享有特殊地位 D.皇权受到空前削弱 2.(2021·河北·河间四中高二期中)观察下图所示的唐、宋、元三个朝代中央机构示意图。下列对图片信 息的解读正确的是 A.相权由相互牵制演变为相对集中 B.中央机构的执政力度被不断削弱 C.中央机构的行政职能被不断强化 D.元朝相对于唐宋实现了皇权独尊 1.(2022·湖北·宜昌市夷陵中学模拟预测)我国的宰相制度在机构设置上,除元明两代外,其余各代一般 都分设几个机构,这样就形成了宰相机构的分权。分权虽能削弱相权,但也会产生职责不清、争功诿过、 行动不力等问题。由此可知,中国古代宰相制度在机构设置上的特点是( ) A.职责不清效率低下 B.分权制衡服务皇权 C.君相矛盾不断激化 D.君主专制不断强化 2.(2023·河南洛阳·模拟预测)如表涉及军机处的一些现象。表中变化( ) 清初 “奏折直达皇帝,臣僚不得与闻”成为成例 乾隆 和珅“在军机时,虑人举发,凡有奏折,令具副本,关会军机处” 时嘉庆 闲杂人等“借回事画稿为名”聚集军机处周围,虽经整肃好转,但是不久“折稿未达于宫廷,新 时 闻早传于街市” A.说明大臣专权现象严重 B.反映了军机处的性质发生变化 C.显示出军机处规模扩大 D.表明军机处的保密原则被破坏 3.(2022·湖南·衡阳市一中模拟预测)苏轼指出:“方今天下……非有乱臣割据四分五裂之忧,而休养生 息,常若不足于用。非有权臣专制擅作威福之弊,而上下不交,君臣不亲。非有四夷交侵边鄙不宁之灾, 而中国皇皇,常有外忧。”造成这一现状的主要原因是 A.对前代问题矫枉过正的结果 B.崇文抑武方针造成兵力弱小 C.机构重叠导致行政效率低下 D.加强中央集权所产生的弊端 4.(2022·全国·模拟预测)明神宗于万历二十四年(1596年)开始派出矿监税使,起初有外廷官员参与, 但不久就全部归内廷宦官执掌,矿监税使迅速布满了全国。内官税收体制的出台,完全变乱了原有的财政 税收定制,改变了原有的整体税收机制。这反映了明朝 A.君主权力支配财政治理走向 B.外廷官员行政权力遭到削弱 C.重农抑商政策进一步的加强 D.白银货币化刺激了矿利争夺 5.(2022·江西宜春·模拟预测)清代凡官员的奏本,需先送通政使司点验,再由内阁票拟后呈皇帝裁定。 批本处和内阁照皇帝裁定的票签文字,用笔照录于奏本封面上,然后送六科发抄施行。乾隆十三年,清政 府正式以密折取代奏本,规定密折无需经过内阁,直接送达御前批阅。据此可知,这种上奏制度的变迁 A.促使清廷公文日渐近代化 B.契合加强专制统治的需求 C.规范了中央机构运行机制 D.成为清廷政治衰落的诱因 1.(2022·全国·高考真题)西晋至唐初,皇子皇弟封王开府,坐镇地方,手握重权。唐玄宗在京城专门修 建一座大宅邸,集中安置诸王,由宦官管理,称为“十王宅”,又仿此建“百孙院”。此后,唐朝沿用该 制度。由此可知,唐后期对皇子皇孙的安置( ) A.削弱了藩镇势力 B.强化了分封体制 C.凸显了专制集权 D.动摇了宗法制度 2.(2021·湖北·高考真题)东汉永建二年(127年)汉顺帝征召知名隐士樊英,但樊英称病推辞。于是, 皇帝下诏“切责郡县”,地方官府遂用公车将樊英送至东城。该责问方式体现了 A.君权削弱 B.中央集权 C.吏治腐败 D.豪强崛起 3.(2021·天津·高考真题)845年,唐武宗发布敕书,“汉、魏已(以)来,朝廷大政,必下公卿详议,博求理道,以尽群情”,此后事关礼法,“令本司申尚书都省,下礼官参议”。这表明唐武宗 A.强调顺承前制 B.反对改制创新 C.意在削弱藩镇 D.丧失决策大权 4.(2021·北京·高考真题)下图为唐代告身(官员接受官职的凭证)书写格式示意图。该图说明唐代告身 ①由中书省和门下省官员共同草拟 ②在皇帝画可同意后交门下省审议 ③最终由尚书省的官员签署并颁下 ④可体现三省相互牵制又分工配合 A.①③ B.②④ C.①② D.③④ 5.(2021·山东·高考真题)汉高祖时期,王国职官设置与朝廷基本一致。如表为此后西汉统治者对王国职 官的调整概况,这些调整的出发点是 时期 调整概况 汉景帝时期 改丞相为相;裁撤御史大夫、廷尉等 汉武帝时期 郎中令减秩为千石;改太仆(秩两千石)为仆(秩千石) 汉成帝时期 裁撤内史;令相治民,与郡太守无异 A.精简地方行政机构 B.节约中央财政开支 C.维护国家政治统一 D.废除郡国并行体制 6.(2021·广东·高考真题)汉代设尚书台,其首领是尚书令、尚书仆射。魏晋时期,“事无大小,咸归令、 仆”。这一现象说明 A.皇权旁落 B.相权转移 C.地方权力削弱 D.行政效率降低 7.(2021·湖南·高考真题)汉初,丞相陈平、太尉周勃与宗室大臣平定“诸吕之乱”后,商议新帝人选,经再三讨论,认为代王刘恒在高祖刘邦在世诸子中,“最长,仁孝宽厚,太后家薄氏谨良”,决定迎立刘 恒为帝,是为汉文帝。这一做法 A.反映嫡长子继承制得到执行 B.旨在预防外戚干政的重演 C.推动仁孝成为选帝主要标准 D.表明相权对皇权构成威胁 8.(2021·湖南·高考真题)据研究,唐代白居易诗中所记中央官吏俸钱与史籍所载无不相合,所记地方官 吏俸钱与史籍所载额度要高,高出部分是不载于法令的合法收入。据此可知,当时 A.地方势力膨胀 B.中央官吏受到严密控制 C.中央财政紧张 D.地方官吏贪腐比较隐秘 9.(2021·全国·高考真题)西周分封制下,周天子与诸侯国君将包括土地及人口的采邑赐给卿、大夫作为 世禄。西周中期以后,贵族所获采邑越来越多,到春秋时期,有的诸侯国一个大夫的采邑就多达数十个。 这说明 A.土地国有制度废除 B.分封体制不断强化 C.诸侯国君权力巩固 D.社会生产持续发展 10.(2021·天津·高考真题)明初“立中书省以总天下之文治”,胡惟庸任丞相时,“生杀黜陟,或不奏 径行”。朱元璋以“擅权植党”罪名诛杀胡惟庸,取消中书省。造成丞相“擅权”的根本原因是 A.丞相个人贪权揽政 B.制度导致权力失衡 C.中央集权受到削弱 D.君主专制逐步强化